The Gaudi Framework
v29r2 (7a580596)
Main Page
Related Pages
Modules
Namespaces
Classes
Files
File List
File Members
Classes
AnyDataWrapper.h File Reference
#include "
GaudiKernel/DataObject.h
"
Include dependency graph for AnyDataWrapper.h:
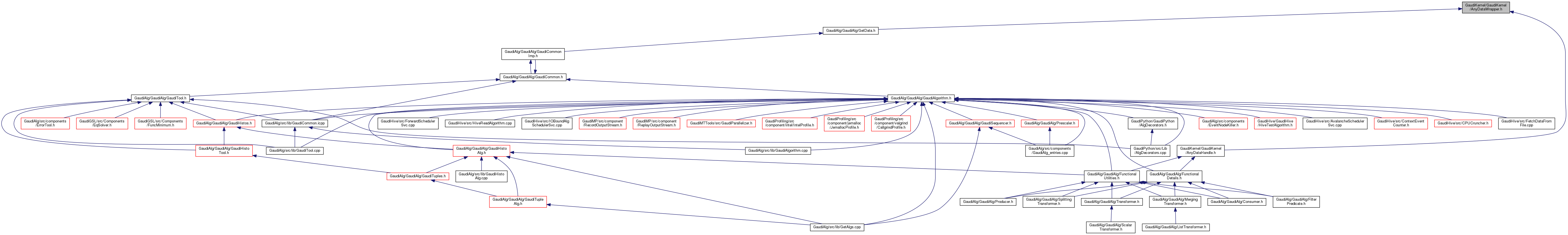
This graph shows which files directly or indirectly include this file:
Go to the source code of this file.
Classes
struct
AnyDataWrapperBase
class
AnyDataWrapper< T >
GaudiKernel
GaudiKernel
AnyDataWrapper.h
Generated on Thu Dec 21 2017 15:06:46 for The Gaudi Framework by
1.8.11