The Gaudi Framework  v29r2 (7a580596)
InertMessageSvc Class Reference

Thread safe extension to the standard MessageSvc. More...

#include <MessageSvc/InertMessageSvc.h>

Inheritance diagram for InertMessageSvc:
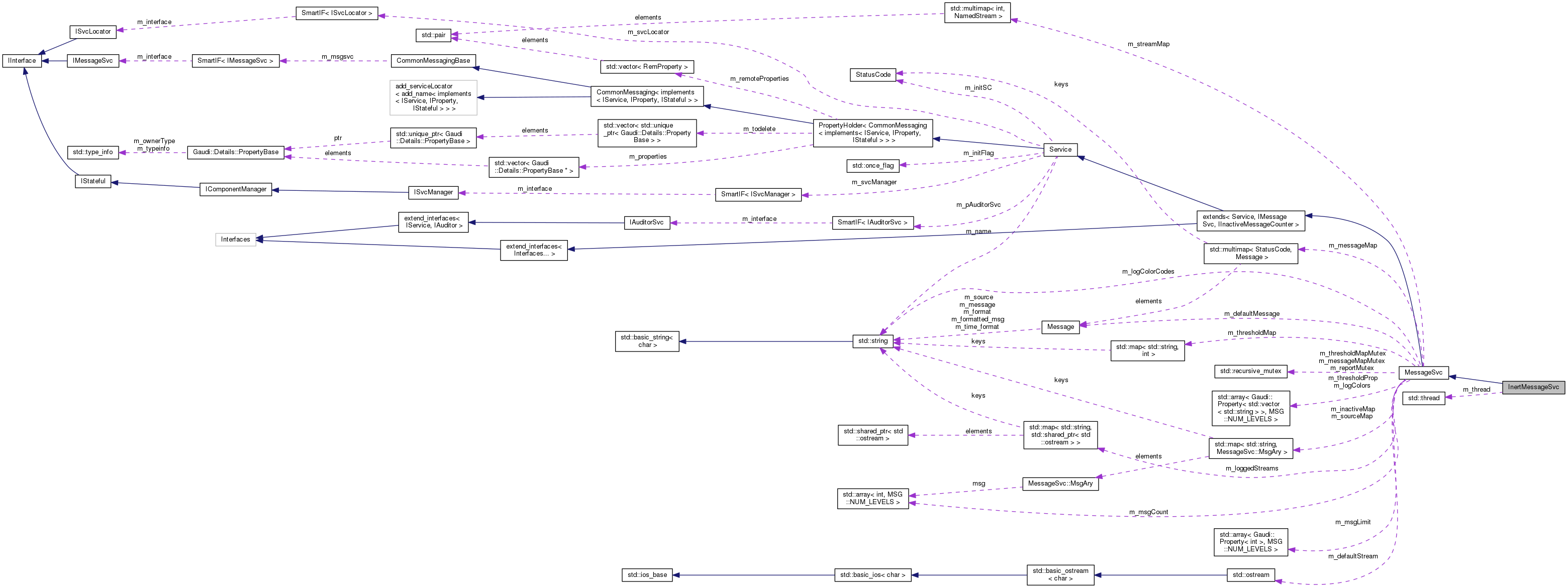
Collaboration diagram for InertMessageSvc:

Public Member Functions

 InertMessageSvc (const std::string &name, ISvcLocator *pSvcLocator)
 Standard constructor. More...
 
 ~InertMessageSvc () override
 Destructor. More...
 
StatusCode initialize () override
 Initialization of the service. More...
 
StatusCode finalize () override
 Finalization of the service. More...
 
void reportMessage (const Message &msg) override
 Implementation of IMessageSvc::reportMessage() More...
 
void reportMessage (const Message &msg, int outputLevel) override
 Implementation of IMessageSvc::reportMessage() More...
 
void reportMessage (const StatusCode &code, const std::string &source="") override
 Implementation of IMessageSvc::reportMessage() More...
 
- Public Member Functions inherited from MessageSvc
 MessageSvc (const std::string &name, ISvcLocator *svcloc)
 
 ~MessageSvc () override=default
 
StatusCode reinitialize () override
 Reinitialize Service. More...
 
StatusCode initialize () override
 Initialize Service. More...
 
StatusCode finalize () override
 Finalize Service. More...
 
void reportMessage (const Message &message) override
 
void reportMessage (const Message &msg, int outputLevel) override
 
void reportMessage (const StatusCode &code, const std::string &source="") override
 
void reportMessage (const char *source, int type, const char *message) override
 
void reportMessage (const std::string &source, int type, const std::string &message) override
 
void insertMessage (const StatusCode &code, const Message &message) override
 
void eraseMessage () override
 
void eraseMessage (const StatusCode &code) override
 
void eraseMessage (const StatusCode &code, const Message &message) override
 
void insertStream (int message_type, const std::string &name, std::ostream *stream) override
 
void eraseStream () override
 
void eraseStream (int message_type) override
 
void eraseStream (int message_type, std::ostream *stream) override
 
void eraseStream (std::ostream *stream) override
 
std::ostreamdefaultStream () const override
 
void setDefaultStream (std::ostream *stream) override
 
int outputLevel () const override
 
int outputLevel (const std::string &source) const override
 
void setOutputLevel (int new_level) override
 
void setOutputLevel (const std::string &source, int new_level) override
 
bool useColor () const override
 
std::string getLogColor (int logLevel) const override
 
int messageCount (MSG::Level logLevel) const override
 
void incrInactiveCount (MSG::Level level, const std::string &src) override
 
- Public Member Functions inherited from extends< Service, IMessageSvc, IInactiveMessageCounter >
void * i_cast (const InterfaceID &tid) const override
 Implementation of IInterface::i_cast. More...
 
StatusCode queryInterface (const InterfaceID &ti, void **pp) override
 Implementation of IInterface::queryInterface. More...
 
std::vector< std::stringgetInterfaceNames () const override
 Implementation of IInterface::getInterfaceNames. More...
 
 ~extends () override=default
 Virtual destructor. More...
 
- Public Member Functions inherited from Service
const std::stringname () const override
 Retrieve name of the service. More...
 
StatusCode configure () override
 
StatusCode initialize () override
 
StatusCode start () override
 
StatusCode stop () override
 
StatusCode finalize () override
 
StatusCode terminate () override
 
Gaudi::StateMachine::State FSMState () const override
 
Gaudi::StateMachine::State targetFSMState () const override
 
StatusCode reinitialize () override
 
StatusCode restart () override
 
StatusCode sysInitialize () override
 Initialize Service. More...
 
StatusCode sysStart () override
 Initialize Service. More...
 
StatusCode sysStop () override
 Initialize Service. More...
 
StatusCode sysFinalize () override
 Finalize Service. More...
 
StatusCode sysReinitialize () override
 Re-initialize the Service. More...
 
StatusCode sysRestart () override
 Re-initialize the Service. More...
 
 Service (std::string name, ISvcLocator *svcloc)
 Standard Constructor. More...
 
SmartIF< ISvcLocator > & serviceLocator () const override
 Retrieve pointer to service locator. More...
 
StatusCode setProperties ()
 Method for setting declared properties to the values specified for the job. More...
 
template<class T >
StatusCode service (const std::string &name, const T *&psvc, bool createIf=true) const
 Access a service by name, creating it if it doesn't already exist. More...
 
template<class T >
StatusCode service (const std::string &name, T *&psvc, bool createIf=true) const
 
template<typename IFace = IService>
SmartIF< IFace > service (const std::string &name, bool createIf=true) const
 
template<class T >
StatusCode service (const std::string &svcType, const std::string &svcName, T *&psvc) const
 Access a service by name and type, creating it if it doesn't already exist. More...
 
template<class T >
StatusCode declareTool (ToolHandle< T > &handle, std::string toolTypeAndName, bool createIf=true)
 Declare used tool. More...
 
SmartIF< IAuditorSvc > & auditorSvc () const
 The standard auditor service.May not be invoked before sysInitialize() has been invoked. More...
 
- Public Member Functions inherited from PropertyHolder< CommonMessaging< implements< IService, IProperty, IStateful > > >
 PropertyHolder ()=default
 
 ~PropertyHolder () override=default
 
Gaudi::Details::PropertyBasedeclareProperty (Gaudi::Details::PropertyBase &prop)
 Declare a property. More...
 
Gaudi::Details::PropertyBasedeclareProperty (const std::string &name, TYPE &value, const std::string &doc="none")
 Helper to wrap a regular data member and use it as a regular property. More...
 
Gaudi::Details::PropertyBasedeclareProperty (const std::string &name, TYPE &value, const std::string &doc="none") const
 
Gaudi::Details::PropertyBasedeclareProperty (const std::string &name, Gaudi::Property< TYPE, VERIFIER, HANDLERS > &prop, const std::string &doc="none")
 Declare a PropertyBase instance setting name and documentation. More...
 
Gaudi::Details::PropertyBasedeclareRemoteProperty (const std::string &name, IProperty *rsvc, const std::string &rname="")
 Declare a remote property. More...
 
StatusCode setProperty (const Gaudi::Details::PropertyBase &p) override
 set the property form another property More...
 
StatusCode setProperty (const std::string &s) override
 set the property from the formatted string More...
 
StatusCode setProperty (const std::string &n, const std::string &v) override
 set the property from name and the value More...
 
StatusCode setProperty (const std::string &name, const TYPE &value)
 set the property form the value More...
 
StatusCode getProperty (Gaudi::Details::PropertyBase *p) const override
 get the property More...
 
const Gaudi::Details::PropertyBasegetProperty (const std::string &name) const override
 get the property by name More...
 
StatusCode getProperty (const std::string &n, std::string &v) const override
 convert the property to the string More...
 
const std::vector< Gaudi::Details::PropertyBase * > & getProperties () const override
 get all properties More...
 
bool hasProperty (const std::string &name) const override
 Return true if we have a property with the given name. More...
 
 PropertyHolder (const PropertyHolder &)=delete
 
PropertyHolderoperator= (const PropertyHolder &)=delete
 
Gaudi::Details::PropertyBasedeclareProperty (const std::string &name, GaudiHandleBase &ref, const std::string &doc="none")
 Specializations for various GaudiHandles. More...
 
Gaudi::Details::PropertyBasedeclareProperty (const std::string &name, GaudiHandleArrayBase &ref, const std::string &doc="none")
 
Gaudi::Details::PropertyBasedeclareProperty (const std::string &name, DataObjectHandleBase &ref, const std::string &doc="none")
 
- Public Member Functions inherited from CommonMessagingBase
virtual ~CommonMessagingBase ()=default
 Virtual destructor. More...
 
const SmartIF< IMessageSvc > & msgSvc () const
 The standard message service. More...
 
MsgStreammsgStream () const
 Return an uninitialized MsgStream. More...
 
MsgStreammsgStream (const MSG::Level level) const
 Predefined configurable message stream for the efficient printouts. More...
 
MsgStreamalways () const
 shortcut for the method msgStream(MSG::ALWAYS) More...
 
MsgStreamfatal () const
 shortcut for the method msgStream(MSG::FATAL) More...
 
MsgStreamerr () const
 shortcut for the method msgStream(MSG::ERROR) More...
 
MsgStreamerror () const
 shortcut for the method msgStream(MSG::ERROR) More...
 
MsgStreamwarning () const
 shortcut for the method msgStream(MSG::WARNING) More...
 
MsgStreaminfo () const
 shortcut for the method msgStream(MSG::INFO) More...
 
MsgStreamdebug () const
 shortcut for the method msgStream(MSG::DEBUG) More...
 
MsgStreamverbose () const
 shortcut for the method msgStream(MSG::VERBOSE) More...
 
MsgStreammsg () const
 shortcut for the method msgStream(MSG::INFO) More...
 
MSG::Level msgLevel () const
 get the cached level (originally extracted from the embedded MsgStream) More...
 
MSG::Level outputLevel () const __attribute__((deprecated))
 Backward compatibility function for getting the output level. More...
 
bool msgLevel (MSG::Level lvl) const
 get the output level from the embedded MsgStream More...
 
- Public Member Functions inherited from extend_interfaces< Interfaces... >
 ~extend_interfaces () override=default
 Virtual destructor. More...
 

Public Attributes

 verbosity = VERBOSE
 
 OutputLevel
 
int evtslots = 10
 
int evtMax = 50
 
int cardinality = 20
 
int algosInFlight = 20
 
 whiteboard
 
 slimeventloopmgr = HiveSlimEventLoopMgr(OutputLevel=verbosity)
 
 scheduler
 
 a1
 
 a2
 
 Cardinality
 
 shortCalib
 
 EvtMax
 
 EvtSel
 
 ExtSvc
 
 EventLoop
 
 TopAlg
 
 MessageSvcType
 

Private Types

typedef std::function< void()> messageAction
 
typedef std::shared_ptr< messageActionmessageActionPtr
 This is done since the copy of the lambda storage is too expensive. More...
 

Private Member Functions

void m_activate ()
 
void m_deactivate ()
 

Private Attributes

bool m_isActive
 
tbb::concurrent_bounded_queue< messageActionPtrm_messageActionsQueue
 
std::thread m_thread
 

Additional Inherited Members

- Public Types inherited from MessageSvc
typedef std::pair< std::string, std::ostream * > NamedStream
 
typedef std::multimap< int, NamedStreamStreamMap
 
typedef std::multimap< StatusCode, MessageMessageMap
 
typedef std::map< std::string, int > ThresholdMap
 
- Public Types inherited from extends< Service, IMessageSvc, IInactiveMessageCounter >
using base_class = extends
 Typedef to this class. More...
 
using extend_interfaces_base = extend_interfaces< Interfaces... >
 Typedef to the base of this class. More...
 
- Public Types inherited from Service
typedef Gaudi::PluginService::Factory< IService *, const std::string &, ISvcLocator * > Factory
 
- Public Types inherited from PropertyHolder< CommonMessaging< implements< IService, IProperty, IStateful > > >
using PropertyHolderImpl = PropertyHolder< CommonMessaging< implements< IService, IProperty, IStateful > > >
 Typedef used to refer to this class from derived classes, as in. More...
 
- Public Types inherited from CommonMessaging< implements< IService, IProperty, IStateful > >
using base_class = CommonMessaging
 
- Public Types inherited from extend_interfaces< Interfaces... >
using ext_iids = typename Gaudi::interface_list_cat< typename Interfaces::ext_iids... >::type
 take union of the ext_iids of all Interfaces... More...
 
- Protected Member Functions inherited from MessageSvc
virtual void i_reportMessage (const Message &msg, int outputLevel)
 Internal implementation of reportMessage(const Message&,int) without lock. More...
 
virtual void i_reportMessage (const StatusCode &code, const std::string &source)
 Internal implementation of reportMessage(const StatusCode&,const std::string&) without lock. More...
 
- Protected Member Functions inherited from Service
 ~Service () override
 Standard Destructor. More...
 
int outputLevel () const
 get the Service's output level More...
 
- Protected Member Functions inherited from PropertyHolder< CommonMessaging< implements< IService, IProperty, IStateful > > >
Gaudi::Details::PropertyBaseproperty (const std::string &name) const
 
- Protected Member Functions inherited from CommonMessaging< implements< IService, IProperty, IStateful > >
MSG::Level setUpMessaging ()
 Set up local caches. More...
 
MSG::Level resetMessaging ()
 Reinitialize internal states. More...
 
void updateMsgStreamOutputLevel (int level)
 Update the output level of the cached MsgStream. More...
 
- Protected Attributes inherited from Service
Gaudi::StateMachine::State m_state = Gaudi::StateMachine::OFFLINE
 Service state. More...
 
Gaudi::StateMachine::State m_targetState = Gaudi::StateMachine::OFFLINE
 Service state. More...
 
Gaudi::Property< int > m_outputLevel {this, "OutputLevel", MSG::NIL, "output level"}
 
Gaudi::Property< bool > m_auditInit {this, "AuditServices", false, "[[deprecated]] unused"}
 
Gaudi::Property< bool > m_auditorInitialize {this, "AuditInitialize", false, "trigger auditor on initialize()"}
 
Gaudi::Property< bool > m_auditorStart {this, "AuditStart", false, "trigger auditor on start()"}
 
Gaudi::Property< bool > m_auditorStop {this, "AuditStop", false, "trigger auditor on stop()"}
 
Gaudi::Property< bool > m_auditorFinalize {this, "AuditFinalize", false, "trigger auditor on finalize()"}
 
Gaudi::Property< bool > m_auditorReinitialize {this, "AuditReinitialize", false, "trigger auditor on reinitialize()"}
 
Gaudi::Property< bool > m_auditorRestart {this, "AuditRestart", false, "trigger auditor on restart()"}
 
SmartIF< IAuditorSvcm_pAuditorSvc
 Auditor Service. More...
 

Detailed Description

Thread safe extension to the standard MessageSvc.

The InertMessageSvc runs in a separate thread sleeping until the arrival of a message to print out therefore using a very limited amount of resources. The most important part of its implementation is the presence of a TBB concurrent bounded queue which not only allows to serialise the received messages in order to print them but also to put the thread where the service is located to sleep when the queue is empty.

Author
Danilo Piparo
Date
12/02/2013

Definition at line 26 of file InertMessageSvc.h.

Member Typedef Documentation

Definition at line 56 of file InertMessageSvc.h.

This is done since the copy of the lambda storage is too expensive.

Definition at line 58 of file InertMessageSvc.h.

Constructor & Destructor Documentation

InertMessageSvc::InertMessageSvc ( const std::string name,
ISvcLocator pSvcLocator 
)

Standard constructor.

Definition at line 17 of file InertMessageSvc.cpp.

18  : MessageSvc( name, pSvcLocator ), m_isActive( false )
19 {
20 }
MessageSvc(const std::string &name, ISvcLocator *svcloc)
Definition: MessageSvc.cpp:83
InertMessageSvc::~InertMessageSvc ( )
override

Destructor.

Definition at line 24 of file InertMessageSvc.cpp.

24 {}

Member Function Documentation

StatusCode InertMessageSvc::finalize ( )
override

Finalization of the service.

StatusCode InertMessageSvc::initialize ( )
override

Initialization of the service.

Definition at line 28 of file InertMessageSvc.cpp.

29 {
30  StatusCode sc = MessageSvc::initialize(); // must be executed first
31  if ( sc.isFailure() ) return sc; // error printed already by MessageSvc
32 
33  info() << "Activating in a separate thread" << endmsg;
35 
36  return StatusCode::SUCCESS;
37 }
MsgStream & info() const
shortcut for the method msgStream(MSG::INFO)
std::thread m_thread
bool isFailure() const
Test for a status code of FAILURE.
Definition: StatusCode.h:61
StatusCode initialize() override
Initialize Service.
Definition: MessageSvc.cpp:113
This class is used for returning status codes from appropriate routines.
Definition: StatusCode.h:26
T bind(T...args)
STL class.
MsgStream & endmsg(MsgStream &s)
MsgStream Modifier: endmsg. Calls the output method of the MsgStream.
Definition: MsgStream.h:209
void InertMessageSvc::m_activate ( )
private

Definition at line 53 of file InertMessageSvc.cpp.

54 {
55  m_isActive = true;
56  messageActionPtr thisMessageAction;
57  while ( m_isActive or not m_messageActionsQueue.empty() ) {
58  m_messageActionsQueue.pop( thisMessageAction );
59  ( *thisMessageAction )();
60  }
61 }
std::shared_ptr< messageAction > messageActionPtr
This is done since the copy of the lambda storage is too expensive.
tbb::concurrent_bounded_queue< messageActionPtr > m_messageActionsQueue
void InertMessageSvc::m_deactivate ( )
private

Definition at line 65 of file InertMessageSvc.cpp.

66 {
67 
68  if ( m_isActive ) {
69  // This would be the last action
70  m_messageActionsQueue.push( messageActionPtr( new messageAction( [this]() { m_isActive = false; } ) ) );
71  }
72 }
std::shared_ptr< messageAction > messageActionPtr
This is done since the copy of the lambda storage is too expensive.
tbb::concurrent_bounded_queue< messageActionPtr > m_messageActionsQueue
std::function< void()> messageAction
void InertMessageSvc::reportMessage ( const Message msg)
override

Implementation of IMessageSvc::reportMessage()

Definition at line 90 of file InertMessageSvc.cpp.

91 {
92  // msg has to be copied as the reference may become invalid by the time it's used
94  [ this, m = Message( msg ) ]() { this->i_reportMessage( m, this->outputLevel( m.getSource() ) ); } ) ) );
95 }
virtual void i_reportMessage(const Message &msg, int outputLevel)
Internal implementation of reportMessage(const Message&,int) without lock.
Definition: MessageSvc.cpp:372
std::shared_ptr< messageAction > messageActionPtr
This is done since the copy of the lambda storage is too expensive.
constexpr double m
Definition: SystemOfUnits.h:94
The Message class.
Definition: Message.h:15
int outputLevel() const override
Definition: MessageSvc.cpp:598
tbb::concurrent_bounded_queue< messageActionPtr > m_messageActionsQueue
std::function< void()> messageAction
void InertMessageSvc::reportMessage ( const Message msg,
int  outputLevel 
)
override

Implementation of IMessageSvc::reportMessage()

The message action is created and pushed to the message queue.

The message is captured by value since the one referenced by msg can (and basically always will given the asynchronous nature of the printing) go out of scope before the differed print.

Definition at line 81 of file InertMessageSvc.cpp.

82 {
83  // msg has to be copied as the reference may become invalid by the time it's used
85  new messageAction( [ this, m = Message( msg ), outputLevel ]() { this->i_reportMessage( m, outputLevel ); } ) ) );
86 }
virtual void i_reportMessage(const Message &msg, int outputLevel)
Internal implementation of reportMessage(const Message&,int) without lock.
Definition: MessageSvc.cpp:372
std::shared_ptr< messageAction > messageActionPtr
This is done since the copy of the lambda storage is too expensive.
constexpr double m
Definition: SystemOfUnits.h:94
The Message class.
Definition: Message.h:15
int outputLevel() const override
Definition: MessageSvc.cpp:598
tbb::concurrent_bounded_queue< messageActionPtr > m_messageActionsQueue
std::function< void()> messageAction
void InertMessageSvc::reportMessage ( const StatusCode code,
const std::string source = "" 
)
override

Implementation of IMessageSvc::reportMessage()

Definition at line 99 of file InertMessageSvc.cpp.

100 {
101  // msg has to be copied as the source may become invalid by the time it's used
103  new messageAction( [ this, code, s = std::string( source ) ]() { this->i_reportMessage( code, s ); } ) ) );
104 }
virtual void i_reportMessage(const Message &msg, int outputLevel)
Internal implementation of reportMessage(const Message&,int) without lock.
Definition: MessageSvc.cpp:372
std::shared_ptr< messageAction > messageActionPtr
This is done since the copy of the lambda storage is too expensive.
STL class.
string s
Definition: gaudirun.py:253
tbb::concurrent_bounded_queue< messageActionPtr > m_messageActionsQueue
std::function< void()> messageAction

Member Data Documentation

InertMessageSvc.a1
Initial value:
1 = CPUCruncher("A1",
2  DataOutputs=['/Event/a1'],
3  varRuntime=.1,
4  avgRuntime=.5)

Definition at line 29 of file InertMessageSvc.py.

InertMessageSvc.a2
Initial value:
1 = CPUCruncher("A2",
2  DataInputs=[],
3  DataOutputs=['/Event/a2'])

Definition at line 33 of file InertMessageSvc.py.

int InertMessageSvc.algosInFlight = 20

Definition at line 17 of file InertMessageSvc.py.

int InertMessageSvc.cardinality = 20

Definition at line 16 of file InertMessageSvc.py.

InertMessageSvc.Cardinality

Definition at line 38 of file InertMessageSvc.py.

InertMessageSvc.EventLoop

Definition at line 45 of file InertMessageSvc.py.

int InertMessageSvc.evtMax = 50

Definition at line 15 of file InertMessageSvc.py.

InertMessageSvc.EvtMax

Definition at line 42 of file InertMessageSvc.py.

InertMessageSvc.EvtSel

Definition at line 43 of file InertMessageSvc.py.

int InertMessageSvc.evtslots = 10

Definition at line 14 of file InertMessageSvc.py.

InertMessageSvc.ExtSvc

Definition at line 44 of file InertMessageSvc.py.

bool InertMessageSvc::m_isActive
private

Definition at line 54 of file InertMessageSvc.h.

tbb::concurrent_bounded_queue<messageActionPtr> InertMessageSvc::m_messageActionsQueue
private

Definition at line 59 of file InertMessageSvc.h.

std::thread InertMessageSvc::m_thread
private

Definition at line 61 of file InertMessageSvc.h.

InertMessageSvc.MessageSvcType

Definition at line 47 of file InertMessageSvc.py.

InertMessageSvc.OutputLevel

Definition at line 10 of file InertMessageSvc.py.

InertMessageSvc.scheduler
Initial value:
1 = ForwardSchedulerSvc(MaxEventsInFlight=evtslots,
2  MaxAlgosInFlight=algosInFlight,
3  OutputLevel=verbosity,
4  AlgosDependencies=[[], []])

Definition at line 24 of file InertMessageSvc.py.

InertMessageSvc.shortCalib

Definition at line 39 of file InertMessageSvc.py.

InertMessageSvc.slimeventloopmgr = HiveSlimEventLoopMgr(OutputLevel=verbosity)

Definition at line 22 of file InertMessageSvc.py.

InertMessageSvc.TopAlg

Definition at line 46 of file InertMessageSvc.py.

InertMessageSvc.verbosity = VERBOSE

Definition at line 8 of file InertMessageSvc.py.

InertMessageSvc.whiteboard
Initial value:
1 = HiveWhiteBoard("EventDataSvc",
2  EventSlots=evtslots)

Definition at line 19 of file InertMessageSvc.py.


The documentation for this class was generated from the following files: