![]() |
The Gaudi Framework
v29r3 (fa547fc2)
|
A RecordDataSvc is the base class for event services. More...
#include <src/DataSvc/RecordDataSvc.h>


Public Member Functions | |
| StatusCode | initialize () override |
| Service initialisation. More... | |
| StatusCode | finalize () override |
| Service finalization. More... | |
| void | handle (const Incident &incident) override |
| IIncidentListener override: Inform that a new incident has occured. More... | |
| RecordDataSvc (const std::string &name, ISvcLocator *svc) | |
| Standard Constructor. More... | |
| ~RecordDataSvc () override=default | |
| Standard Destructor. More... | |
Public Member Functions inherited from extends< DataSvc, IIncidentListener > | |
| void * | i_cast (const InterfaceID &tid) const override |
| Implementation of IInterface::i_cast. More... | |
| StatusCode | queryInterface (const InterfaceID &ti, void **pp) override |
| Implementation of IInterface::queryInterface. More... | |
| std::vector< std::string > | getInterfaceNames () const override |
| Implementation of IInterface::getInterfaceNames. More... | |
| ~extends () override=default | |
| Virtual destructor. More... | |
Public Member Functions inherited from DataSvc | |
| CLID | rootCLID () const override |
| IDataManagerSvc: Accessor for root event CLID. More... | |
| const std::string & | rootName () const override |
| IDataManagerSvc: Accessor for root event name. More... | |
| StatusCode | registerAddress (const std::string &fullPath, IOpaqueAddress *pAddress) override |
| IDataManagerSvc: Register object address with the data store. More... | |
| StatusCode | registerAddress (DataObject *parentObj, const std::string &objectPath, IOpaqueAddress *pAddress) override |
| IDataManagerSvc: Register object address with the data store. More... | |
| StatusCode | registerAddress (IRegistry *parentObj, const std::string &objectPath, IOpaqueAddress *pAddress) override |
| IDataManagerSvc: Register object address with the data store. More... | |
| StatusCode | unregisterAddress (const std::string &fullPath) override |
| IDataManagerSvc: Unregister object address from the data store. More... | |
| StatusCode | unregisterAddress (DataObject *pParent, const std::string &objPath) override |
| IDataManagerSvc: Unregister object address from the data store. More... | |
| StatusCode | unregisterAddress (IRegistry *pParent, const std::string &objPath) override |
| IDataManagerSvc: Unregister object address from the data store. More... | |
| StatusCode | objectLeaves (const DataObject *pObject, std::vector< IRegistry * > &refLeaves) override |
| IDataManagerSvc: Explore the object store: retrieve all leaves attached to the object. More... | |
| StatusCode | objectLeaves (const IRegistry *pRegistry, std::vector< IRegistry * > &refLeaves) override |
| IDataManagerSvc: Explore the object store: retrieve all leaves attached to the object. More... | |
| StatusCode | objectParent (const DataObject *pObject, IRegistry *&refpParent) override |
| IDataManagerSvc: Explore the object store: retrieve the object's parent. More... | |
| StatusCode | objectParent (const IRegistry *pRegistry, IRegistry *&refpParent) override |
| IDataManagerSvc: Explore the object store: retrieve the object's parent. More... | |
| StatusCode | clearSubTree (const std::string &sub_tree_path) override |
| IDataManagerSvc: Remove all data objects below the sub tree identified by its full path name. More... | |
| StatusCode | clearSubTree (DataObject *pObject) override |
| IDataManagerSvc: Remove all data objects below the sub tree identified by the object. More... | |
| StatusCode | clearStore () override |
| IDataManagerSvc: Remove all data objects in the data store. More... | |
| StatusCode | traverseSubTree (const std::string &sub_tree_path, IDataStoreAgent *pAgent) override |
| IDataManagerSvc: Analyze by traversing all data objects below the sub tree identified by its full path name. More... | |
| StatusCode | traverseSubTree (DataObject *pObject, IDataStoreAgent *pAgent) override |
| IDataManagerSvc: Analyze by traversing all data objects below the sub tree. More... | |
| StatusCode | traverseTree (IDataStoreAgent *pAgent) override |
| IDataManagerSvc: Analyze by traversing all data objects in the data store. More... | |
| StatusCode | setRoot (std::string root_name, DataObject *pRootObj) override |
| Initialize data store for new event by giving new event path and root object. More... | |
| virtual StatusCode | i_setRoot (std::string root_name, DataObject *pRootObj) |
| Initialize data store for new event by giving new event path and root object. More... | |
| StatusCode | setRoot (std::string root_path, IOpaqueAddress *pRootAddr) override |
| Initialize data store for new event by giving new event path and address of root object. More... | |
| virtual StatusCode | i_setRoot (std::string root_path, IOpaqueAddress *pRootAddr) |
| Initialize data store for new event by giving new event path and address of root object. More... | |
| StatusCode | setDataLoader (IConversionSvc *svc, IDataProviderSvc *dpsvc=nullptr) override |
| IDataManagerSvc: IDataManagerSvc: Pass a default data loader to the service and optionally a data provider. More... | |
| StatusCode | addPreLoadItem (const DataStoreItem &item) override |
| Add an item to the preload list. More... | |
| StatusCode | addPreLoadItem (const std::string &itemPath) override |
| Add an item to the preload list. More... | |
| StatusCode | removePreLoadItem (const DataStoreItem &item) override |
| Remove an item from the preload list. More... | |
| StatusCode | removePreLoadItem (const std::string &itemPath) override |
| Add an item to the preload list. More... | |
| StatusCode | resetPreLoad () override |
| Clear the preload list. More... | |
| virtual StatusCode | preLoad (int depth, int load_depth, DataObject *pObject) |
| Execute one level of preloading and recursively load until the final level is reached. More... | |
| StatusCode | preLoad () override |
| load all preload items of the list More... | |
| StatusCode | registerObject (const std::string &fullPath, DataObject *pObject) override |
| Register object with the data store. More... | |
| StatusCode | registerObject (const std::string &parentPath, const std::string &objPath, DataObject *pObject) override |
| Register object with the data store. More... | |
| StatusCode | registerObject (const std::string &parentPath, int item, DataObject *pObject) override |
| Register object with the data store. More... | |
| StatusCode | registerObject (DataObject *parentObj, const std::string &objPath, DataObject *pObject) override |
| Register object with the data store. More... | |
| StatusCode | registerObject (DataObject *parentObj, int item, DataObject *pObject) override |
| Register object with the data store. More... | |
| StatusCode | unregisterObject (const std::string &fullPath) override |
| Unregister object from the data store. More... | |
| StatusCode | unregisterObject (const std::string &parentPath, const std::string &objectPath) override |
| Unregister object from the data store. More... | |
| StatusCode | unregisterObject (const std::string &parentPath, int item) override |
| Unregister object from the data store. More... | |
| StatusCode | unregisterObject (DataObject *pObject) override |
| Unregister object from the data store. More... | |
| StatusCode | unregisterObject (DataObject *pObject, const std::string &objectPath) override |
| Unregister object from the data store. More... | |
| StatusCode | unregisterObject (DataObject *pObject, int item) override |
| Unregister object from the data store. More... | |
| StatusCode | retrieveObject (IRegistry *pDirectory, const std::string &path, DataObject *&pObject) override |
| Retrieve object from data store. More... | |
| StatusCode | retrieveObject (const std::string &fullPath, DataObject *&pObject) override |
| Retrieve object identified by its full path from the data store. More... | |
| StatusCode | retrieveObject (const std::string &parentPath, const std::string &objPath, DataObject *&pObject) override |
| Retrieve object from data store. More... | |
| StatusCode | retrieveObject (const std::string &parentPath, int item, DataObject *&pObject) override |
| Retrieve object from data store. More... | |
| StatusCode | retrieveObject (DataObject *parentObj, const std::string &objPath, DataObject *&pObject) override |
| Retrieve object from data store. More... | |
| StatusCode | retrieveObject (DataObject *parentObj, int item, DataObject *&pObject) override |
| Retrieve object from data store. More... | |
| StatusCode | findObject (const std::string &fullPath, DataObject *&pObject) override |
| Find object identified by its full path in the data store. More... | |
| StatusCode | findObject (IRegistry *pDirectory, const std::string &path, DataObject *&pObject) override |
| Find object identified by its full path in the data store. More... | |
| StatusCode | findObject (const std::string &parentPath, const std::string &objPath, DataObject *&pObject) override |
| Find object in the data store. More... | |
| StatusCode | findObject (const std::string &parentPath, int item, DataObject *&pObject) override |
| Find object in the data store. More... | |
| StatusCode | findObject (DataObject *parentObj, const std::string &objPath, DataObject *&pObject) override |
| Find object in the data store. More... | |
| StatusCode | findObject (DataObject *parentObj, int item, DataObject *&pObject) override |
| Find object in the data store. More... | |
| StatusCode | linkObject (IRegistry *from, const std::string &objPath, DataObject *to) override |
| Add a link to another object. More... | |
| StatusCode | linkObject (const std::string &fromPath, const std::string &objPath, DataObject *to) override |
| Add a link to another object. More... | |
| StatusCode | linkObject (DataObject *from, const std::string &objPath, DataObject *to) override |
| Add a link to another object. More... | |
| StatusCode | linkObject (const std::string &fullPath, DataObject *to) override |
| Add a link to another object. More... | |
| StatusCode | unlinkObject (IRegistry *from, const std::string &objPath) override |
| Remove a link to another object. More... | |
| StatusCode | unlinkObject (const std::string &fromPath, const std::string &objPath) override |
| Remove a link to another object. More... | |
| StatusCode | unlinkObject (DataObject *fromObj, const std::string &objPath) override |
| Remove a link to another object. More... | |
| StatusCode | unlinkObject (const std::string &fullPath) override |
| Remove a link to another object. More... | |
| StatusCode | updateObject (IRegistry *pDirectory) override |
| Update object identified by its directory entry. More... | |
| StatusCode | updateObject (const std::string &updatePath) override |
| Update object. More... | |
| StatusCode | updateObject (DataObject *toUpdate) override |
| Update object. More... | |
| StatusCode | updateObject (const std::string &parentPath, const std::string &updatePath) override |
| Update object. More... | |
| StatusCode | updateObject (DataObject *pParent, const std::string &updatePath) override |
| Update object. More... | |
| StatusCode | initialize () override |
| Service initialization. More... | |
| StatusCode | reinitialize () override |
| Service initialization. More... | |
| StatusCode | finalize () override |
| Service initialization. More... | |
| ~DataSvc () override | |
| Standard Destructor. More... | |
Public Member Functions inherited from extends< Service, IDataProviderSvc, IDataManagerSvc > | |
| void * | i_cast (const InterfaceID &tid) const override |
| Implementation of IInterface::i_cast. More... | |
| StatusCode | queryInterface (const InterfaceID &ti, void **pp) override |
| Implementation of IInterface::queryInterface. More... | |
| std::vector< std::string > | getInterfaceNames () const override |
| Implementation of IInterface::getInterfaceNames. More... | |
| ~extends () override=default | |
| Virtual destructor. More... | |
Public Member Functions inherited from Service | |
| const std::string & | name () const override |
| Retrieve name of the service. More... | |
| StatusCode | configure () override |
| StatusCode | initialize () override |
| StatusCode | start () override |
| StatusCode | stop () override |
| StatusCode | finalize () override |
| StatusCode | terminate () override |
| Gaudi::StateMachine::State | FSMState () const override |
| Gaudi::StateMachine::State | targetFSMState () const override |
| StatusCode | reinitialize () override |
| StatusCode | restart () override |
| StatusCode | sysInitialize () override |
| Initialize Service. More... | |
| StatusCode | sysStart () override |
| Initialize Service. More... | |
| StatusCode | sysStop () override |
| Initialize Service. More... | |
| StatusCode | sysFinalize () override |
| Finalize Service. More... | |
| StatusCode | sysReinitialize () override |
| Re-initialize the Service. More... | |
| StatusCode | sysRestart () override |
| Re-initialize the Service. More... | |
| Service (std::string name, ISvcLocator *svcloc) | |
| Standard Constructor. More... | |
| SmartIF< ISvcLocator > & | serviceLocator () const override |
| Retrieve pointer to service locator. More... | |
| StatusCode | setProperties () |
| Method for setting declared properties to the values specified for the job. More... | |
| template<class T > | |
| StatusCode | service (const std::string &name, const T *&psvc, bool createIf=true) const |
| Access a service by name, creating it if it doesn't already exist. More... | |
| template<class T > | |
| StatusCode | service (const std::string &name, T *&psvc, bool createIf=true) const |
| template<typename IFace = IService> | |
| SmartIF< IFace > | service (const std::string &name, bool createIf=true) const |
| template<class T > | |
| StatusCode | service (const std::string &svcType, const std::string &svcName, T *&psvc) const |
| Access a service by name and type, creating it if it doesn't already exist. More... | |
| template<class T > | |
| StatusCode | declareTool (ToolHandle< T > &handle, std::string toolTypeAndName, bool createIf=true) |
| Declare used tool. More... | |
| SmartIF< IAuditorSvc > & | auditorSvc () const |
| The standard auditor service.May not be invoked before sysInitialize() has been invoked. More... | |
Public Member Functions inherited from PropertyHolder< CommonMessaging< implements< IService, IProperty, IStateful > > > | |
| PropertyHolder ()=default | |
| ~PropertyHolder () override=default | |
| Gaudi::Details::PropertyBase & | declareProperty (Gaudi::Details::PropertyBase &prop) |
| Declare a property. More... | |
| Gaudi::Details::PropertyBase * | declareProperty (const std::string &name, TYPE &value, const std::string &doc="none") |
| Helper to wrap a regular data member and use it as a regular property. More... | |
| Gaudi::Details::PropertyBase * | declareProperty (const std::string &name, TYPE &value, const std::string &doc="none") const |
| Gaudi::Details::PropertyBase * | declareProperty (const std::string &name, Gaudi::Property< TYPE, VERIFIER, HANDLERS > &prop, const std::string &doc="none") |
| Declare a PropertyBase instance setting name and documentation. More... | |
| Gaudi::Details::PropertyBase * | declareRemoteProperty (const std::string &name, IProperty *rsvc, const std::string &rname="") |
| Declare a remote property. More... | |
| StatusCode | setProperty (const Gaudi::Details::PropertyBase &p) override |
| set the property form another property More... | |
| StatusCode | setProperty (const std::string &s) override |
| set the property from the formatted string More... | |
| StatusCode | setProperty (const std::string &n, const std::string &v) override |
| set the property from name and the value More... | |
| StatusCode | setProperty (const std::string &name, const TYPE &value) |
| set the property form the value More... | |
| StatusCode | getProperty (Gaudi::Details::PropertyBase *p) const override |
| get the property More... | |
| const Gaudi::Details::PropertyBase & | getProperty (const std::string &name) const override |
| get the property by name More... | |
| StatusCode | getProperty (const std::string &n, std::string &v) const override |
| convert the property to the string More... | |
| const std::vector< Gaudi::Details::PropertyBase * > & | getProperties () const override |
| get all properties More... | |
| bool | hasProperty (const std::string &name) const override |
| Return true if we have a property with the given name. More... | |
| PropertyHolder (const PropertyHolder &)=delete | |
| PropertyHolder & | operator= (const PropertyHolder &)=delete |
| Gaudi::Details::PropertyBase * | declareProperty (const std::string &name, GaudiHandleBase &ref, const std::string &doc="none") |
| Specializations for various GaudiHandles. More... | |
| Gaudi::Details::PropertyBase * | declareProperty (const std::string &name, GaudiHandleArrayBase &ref, const std::string &doc="none") |
| Gaudi::Details::PropertyBase * | declareProperty (const std::string &name, DataObjectHandleBase &ref, const std::string &doc="none") |
Public Member Functions inherited from CommonMessagingBase | |
| virtual | ~CommonMessagingBase ()=default |
| Virtual destructor. More... | |
| const SmartIF< IMessageSvc > & | msgSvc () const |
| The standard message service. More... | |
| MsgStream & | msgStream () const |
| Return an uninitialized MsgStream. More... | |
| MsgStream & | msgStream (const MSG::Level level) const |
| Predefined configurable message stream for the efficient printouts. More... | |
| MsgStream & | always () const |
| shortcut for the method msgStream(MSG::ALWAYS) More... | |
| MsgStream & | fatal () const |
| shortcut for the method msgStream(MSG::FATAL) More... | |
| MsgStream & | err () const |
| shortcut for the method msgStream(MSG::ERROR) More... | |
| MsgStream & | error () const |
| shortcut for the method msgStream(MSG::ERROR) More... | |
| MsgStream & | warning () const |
| shortcut for the method msgStream(MSG::WARNING) More... | |
| MsgStream & | info () const |
| shortcut for the method msgStream(MSG::INFO) More... | |
| MsgStream & | debug () const |
| shortcut for the method msgStream(MSG::DEBUG) More... | |
| MsgStream & | verbose () const |
| shortcut for the method msgStream(MSG::VERBOSE) More... | |
| MsgStream & | msg () const |
| shortcut for the method msgStream(MSG::INFO) More... | |
| MSG::Level | msgLevel () const |
| get the cached level (originally extracted from the embedded MsgStream) More... | |
| MSG::Level | outputLevel () const __attribute__((deprecated)) |
| Backward compatibility function for getting the output level. More... | |
| bool | msgLevel (MSG::Level lvl) const |
| get the output level from the embedded MsgStream More... | |
Public Member Functions inherited from extend_interfaces< Interfaces... > | |
| ~extend_interfaces () override=default | |
| Virtual destructor. More... | |
Protected Member Functions | |
| void | registerRecord (const std::string &data, IOpaqueAddress *pAddr) |
| Load new record into the data store if necessary. More... | |
| void | loadRecords (IRegistry *pReg) |
| Load dependent records into memory. More... | |
Protected Member Functions inherited from DataSvc | |
| bool | checkRoot () |
| Check if root path is valid. More... | |
| virtual IConversionSvc * | getDataLoader (IRegistry *pReg) |
| Retrieve customizable data loader according to registry entry to be retrieved. More... | |
| virtual DataObject * | createDefaultObject () const |
| Create default objects in case forced creation of leaves is requested. More... | |
| virtual StatusCode | loadObject (IRegistry *pNode) |
| Invoke Persistency service to create transient object from its persistent representation. More... | |
| virtual StatusCode | loadObject (IConversionSvc *pLoader, IRegistry *pNode) |
| Invoke Persistency service to create transient object from its persistent representation. More... | |
| StatusCode | retrieveEntry (DataSvcHelpers::RegistryEntry *pNode, const std::string &path, DataSvcHelpers::RegistryEntry *&pEntry) |
| Retrieve registry entry from store. More... | |
| DataObject * | handleDataFault (IRegistry *pReg, const std::string &path="") |
| Invoke data fault handling if enabled. More... | |
Protected Member Functions inherited from Service | |
| ~Service () override | |
| Standard Destructor. More... | |
| int | outputLevel () const |
get the Service's output level More... | |
Protected Member Functions inherited from PropertyHolder< CommonMessaging< implements< IService, IProperty, IStateful > > > | |
| Gaudi::Details::PropertyBase * | property (const std::string &name) const |
Protected Member Functions inherited from CommonMessaging< implements< IService, IProperty, IStateful > > | |
| MSG::Level | setUpMessaging () |
| Set up local caches. More... | |
| MSG::Level | resetMessaging () |
| Reinitialize internal states. More... | |
| void | updateMsgStreamOutputLevel (int level) |
| Update the output level of the cached MsgStream. More... | |
Protected Attributes | |
| Gaudi::Property< bool > | m_autoLoad {this, "AutoLoad", true, "autoload of records"} |
| Gaudi::Property< std::string > | m_incidentName |
| Gaudi::Property< std::string > | m_saveIncidentName {this, "SaveIncident", "SAVE_RECORD", "name of the 'save' incident"} |
| Gaudi::Property< std::string > | m_persSvcName |
| std::vector< std::string > | m_incidents |
| Pending new file incidents. More... | |
| SmartIF< IConversionSvc > | m_cnvSvc |
| Reference to the main data conversion service. More... | |
Protected Attributes inherited from DataSvc | |
| SmartIF< IConversionSvc > | m_dataLoader = nullptr |
| Pointer to data loader service. More... | |
| SmartIF< IIncidentSvc > | m_incidentSvc = nullptr |
| Pointer to incident service. More... | |
| Gaudi::Property< CLID > | m_rootCLID {this, "RootCLID", 110 , "CLID of root entry"} |
| Gaudi::Property< std::string > | m_rootName {this, "RootName", "/Event", "name of root entry"} |
| Gaudi::Property< bool > | m_forceLeaves {this, "ForceLeaves", false, "force creation of default leaves on registerObject"} |
| Gaudi::Property< std::vector< std::string > > | m_inhibitPathes {this, "InhibitPathes", {}, "inhibited leaves"} |
| Gaudi::Property< bool > | m_enableFaultHdlr |
| Gaudi::Property< std::string > | m_faultName {this, "DataFaultName", "DataFault", "Name of the data fault incident"} |
| Gaudi::Property< bool > | m_enableAccessHdlr |
| Gaudi::Property< std::string > | m_accessName {this, "DataAccessName", "DataAccess", "Name of the data access incident"} |
| LoadItems | m_preLoads |
| Items to be pre-loaded. More... | |
| DataSvcHelpers::RegistryEntry * | m_root = nullptr |
| Pointer to root entry. More... | |
| DataSvcHelpers::InhibitMap * | m_inhibitMap = nullptr |
| Map with object paths to be inhibited from loading. More... | |
Protected Attributes inherited from Service | |
| Gaudi::StateMachine::State | m_state = Gaudi::StateMachine::OFFLINE |
| Service state. More... | |
| Gaudi::StateMachine::State | m_targetState = Gaudi::StateMachine::OFFLINE |
| Service state. More... | |
| Gaudi::Property< int > | m_outputLevel {this, "OutputLevel", MSG::NIL, "output level"} |
| Gaudi::Property< bool > | m_auditInit {this, "AuditServices", false, "[[deprecated]] unused"} |
| Gaudi::Property< bool > | m_auditorInitialize {this, "AuditInitialize", false, "trigger auditor on initialize()"} |
| Gaudi::Property< bool > | m_auditorStart {this, "AuditStart", false, "trigger auditor on start()"} |
| Gaudi::Property< bool > | m_auditorStop {this, "AuditStop", false, "trigger auditor on stop()"} |
| Gaudi::Property< bool > | m_auditorFinalize {this, "AuditFinalize", false, "trigger auditor on finalize()"} |
| Gaudi::Property< bool > | m_auditorReinitialize {this, "AuditReinitialize", false, "trigger auditor on reinitialize()"} |
| Gaudi::Property< bool > | m_auditorRestart {this, "AuditRestart", false, "trigger auditor on restart()"} |
| SmartIF< IAuditorSvc > | m_pAuditorSvc |
| Auditor Service. More... | |
Additional Inherited Members | |
Public Types inherited from extends< DataSvc, IIncidentListener > | |
| using | base_class = extends |
| Typedef to this class. More... | |
| using | extend_interfaces_base = extend_interfaces< Interfaces... > |
| Typedef to the base of this class. More... | |
Public Types inherited from DataSvc | |
| typedef std::vector< DataStoreItem > | LoadItems |
| Define set of load items. More... | |
Public Types inherited from extends< Service, IDataProviderSvc, IDataManagerSvc > | |
| using | base_class = extends |
| Typedef to this class. More... | |
| using | extend_interfaces_base = extend_interfaces< Interfaces... > |
| Typedef to the base of this class. More... | |
Public Types inherited from Service | |
| typedef Gaudi::PluginService::Factory< IService *, const std::string &, ISvcLocator * > | Factory |
Public Types inherited from PropertyHolder< CommonMessaging< implements< IService, IProperty, IStateful > > > | |
| using | PropertyHolderImpl = PropertyHolder< CommonMessaging< implements< IService, IProperty, IStateful > > > |
| Typedef used to refer to this class from derived classes, as in. More... | |
Public Types inherited from CommonMessaging< implements< IService, IProperty, IStateful > > | |
| using | base_class = CommonMessaging |
Public Types inherited from extend_interfaces< Interfaces... > | |
| using | ext_iids = typename Gaudi::interface_list_cat< typename Interfaces::ext_iids... >::type |
| take union of the ext_iids of all Interfaces... More... | |
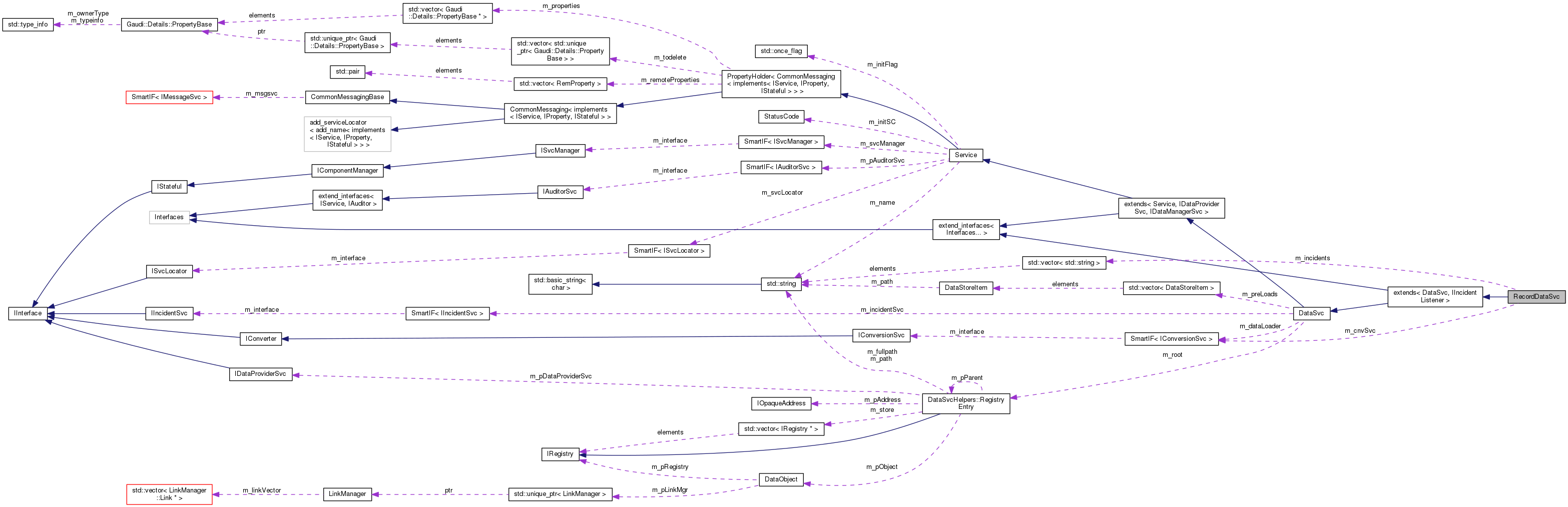
A RecordDataSvc is the base class for event services.
When a new datafile is opened the data service retrieves an incident from the persistency area (currently only from POOL) together with an opaque address describing the record. These history records are put onto the run-records datastore under the name of the logical file (FID): /Records/<FID>/.....
Hence, each history records can be addresses the same way: /Record/<FID> (/EOR)
Definition at line 24 of file RecordDataSvc.h.
| RecordDataSvc::RecordDataSvc | ( | const std::string & | name, |
| ISvcLocator * | svc | ||
| ) |
Standard Constructor.
Definition at line 154 of file RecordDataSvc.cpp.
|
overridedefault |
Standard Destructor.
|
override |
Service finalization.
Definition at line 83 of file RecordDataSvc.cpp.
|
override |
IIncidentListener override: Inform that a new incident has occured.
Inform that a new incident has occured.
Definition at line 92 of file RecordDataSvc.cpp.
|
override |
Service initialisation.
We need to subscribe to 2 incident: 1) FILE_OPEN_READ: fired by conversion service on open file 2) IncidentType::BeginEvent fired by event loop BEFORE the event processing starts. Do everything to bootstract access to the old event record.
Definition at line 38 of file RecordDataSvc.cpp.
|
protected |
Load dependent records into memory.
Definition at line 113 of file RecordDataSvc.cpp.
|
protected |
Load new record into the data store if necessary.
Load new run record into the data store if necessary.
Definition at line 133 of file RecordDataSvc.cpp.
|
protected |
Definition at line 47 of file RecordDataSvc.h.
|
protected |
Reference to the main data conversion service.
Definition at line 57 of file RecordDataSvc.h.
|
protected |
Definition at line 48 of file RecordDataSvc.h.
|
protected |
Pending new file incidents.
Definition at line 55 of file RecordDataSvc.h.
|
protected |
Definition at line 51 of file RecordDataSvc.h.
|
protected |
Definition at line 50 of file RecordDataSvc.h.