![]() |
The Gaudi Framework
v29r4 (3036ef76)
|
Collection of utilities, which allows to use class std::array as property for Gaudi-components. More...
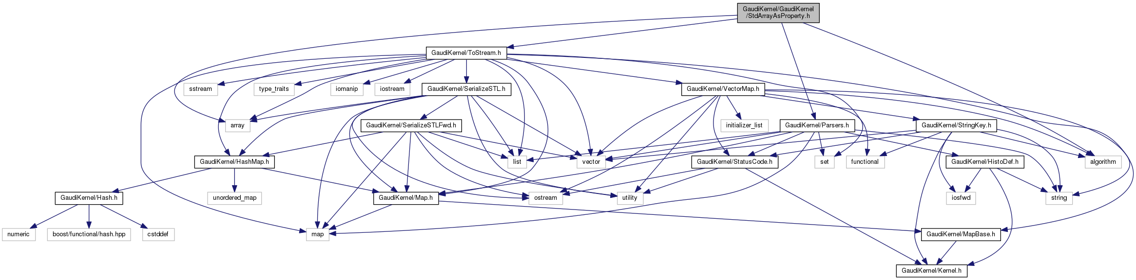
#include "GaudiKernel/ToStream.h"#include <algorithm>#include <array>#include "GaudiKernel/Parsers.h"
Go to the source code of this file.
Namespaces | |
| Gaudi | |
| Helper functions to set/get the application return code. | |
| Gaudi::Utils | |
| Gaudi::Parsers | |
Functions | |
| template<class ITERATOR > | |
| std::ostream & | Gaudi::Utils::toStream (ITERATOR first, ITERATOR last, std::ostream &s, const std::string &open, const std::string &close, const std::string &delim) |
| the helper function to print the sequence More... | |
| template<class TYPE , std::size_t N> | |
| StatusCode | Gaudi::Parsers::parse (std::array< TYPE, N > &result, const std::string &input) |
| parse class std::array from the string More... | |
Collection of utilities, which allows to use class std::array as property for Gaudi-components.
Definition in file StdArrayAsProperty.h.