The Gaudi Framework  v30r0 (c919700c)
DetDataSvc Class Reference


More...

#include <DetectorDataSvc/DetDataSvc.h>

Inheritance diagram for DetDataSvc:
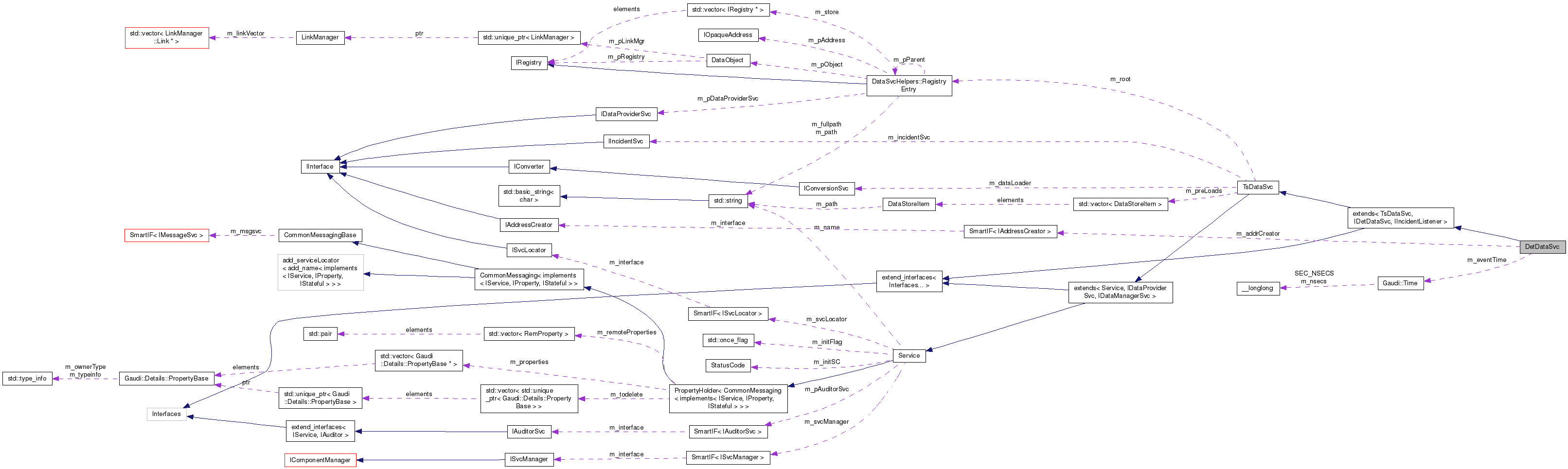
Collaboration diagram for DetDataSvc:

Public Member Functions

StatusCode initialize () override
 Initialize the service. More...
 
StatusCode reinitialize () override
 Initialize the service. More...
 
StatusCode finalize () override
 Finalize the service. More...
 
StatusCode clearStore () override
 Remove all data objects in the data store. More...
 
StatusCode updateObject (DataObject *toUpdate) override
 Update object. More...
 
 DetDataSvc (const std::string &name, ISvcLocator *svc)
 Standard Constructor. More...
 
 ~DetDataSvc () override=default
 Standard Destructor. More...
 
bool validEventTime () const override
 Check if the event time has been set. More...
 
const Gaudi::TimeeventTime () const override
 Get the event time. More...
 
void setEventTime (const Gaudi::Time &time) override
 Set the new event time. More...
 
void handle (const Incident &) override
 Inform that a new incident has occured. More...
 
- Public Member Functions inherited from extends< TsDataSvc, IDetDataSvc, IIncidentListener >
void * i_cast (const InterfaceID &tid) const override
 Implementation of IInterface::i_cast. More...
 
StatusCode queryInterface (const InterfaceID &ti, void **pp) override
 Implementation of IInterface::queryInterface. More...
 
std::vector< std::stringgetInterfaceNames () const override
 Implementation of IInterface::getInterfaceNames. More...
 
 ~extends () override=default
 Virtual destructor. More...
 
- Public Member Functions inherited from TsDataSvc
CLID rootCLID () const override
 IDataManagerSvc: Accessor for root event CLID. More...
 
const std::stringrootName () const override
 IDataManagerSvc: Accessor for root event name. More...
 
StatusCode registerAddress (boost::string_ref fullPath, IOpaqueAddress *pAddress) override
 IDataManagerSvc: Register object address with the data store. More...
 
StatusCode registerAddress (DataObject *parentObj, boost::string_ref objectPath, IOpaqueAddress *pAddress) override
 IDataManagerSvc: Register object address with the data store. More...
 
StatusCode registerAddress (IRegistry *parentObj, boost::string_ref objectPath, IOpaqueAddress *pAddress) override
 IDataManagerSvc: Register object address with the data store. More...
 
StatusCode unregisterAddress (boost::string_ref fullPath) override
 IDataManagerSvc: Unregister object address from the data store. More...
 
StatusCode unregisterAddress (DataObject *pParent, boost::string_ref objPath) override
 IDataManagerSvc: Unregister object address from the data store. More...
 
StatusCode unregisterAddress (IRegistry *pParent, boost::string_ref objPath) override
 IDataManagerSvc: Unregister object address from the data store. More...
 
StatusCode objectLeaves (const DataObject *pObject, std::vector< IRegistry * > &refLeaves) override
 IDataManagerSvc: Explore the object store: retrieve all leaves attached to the object. More...
 
StatusCode objectLeaves (const IRegistry *pRegistry, std::vector< IRegistry * > &refLeaves) override
 IDataManagerSvc: Explore the object store: retrieve all leaves attached to the object. More...
 
StatusCode objectParent (const DataObject *pObject, IRegistry *&refpParent) override
 IDataManagerSvc: Explore the object store: retrieve the object's parent. More...
 
StatusCode objectParent (const IRegistry *pRegistry, IRegistry *&refpParent) override
 IDataManagerSvc: Explore the object store: retrieve the object's parent. More...
 
StatusCode clearSubTree (boost::string_ref sub_tree_path) override
 IDataManagerSvc: Remove all data objects below the sub tree identified by its full path name. More...
 
StatusCode clearSubTree (DataObject *pObject) override
 IDataManagerSvc: Remove all data objects below the sub tree identified by the object. More...
 
StatusCode clearStore () override
 IDataManagerSvc: Remove all data objects in the data store. More...
 
StatusCode traverseSubTree (boost::string_ref sub_tree_path, IDataStoreAgent *pAgent) override
 IDataManagerSvc: Analyze by traversing all data objects below the sub tree identified by its full path name. More...
 
StatusCode traverseSubTree (DataObject *pObject, IDataStoreAgent *pAgent) override
 IDataManagerSvc: Analyze by traversing all data objects below the sub tree. More...
 
StatusCode traverseTree (IDataStoreAgent *pAgent) override
 IDataManagerSvc: Analyze by traversing all data objects in the data store. More...
 
StatusCode setRoot (std::string root_name, DataObject *pRootObj) override
 Initialize data store for new event by giving new event path and root object. More...
 
virtual StatusCode i_setRoot (std::string root_name, DataObject *pRootObj)
 Initialize data store for new event by giving new event path and root object. More...
 
StatusCode setRoot (std::string root_path, IOpaqueAddress *pRootAddr) override
 Initialize data store for new event by giving new event path and address of root object. More...
 
virtual StatusCode i_setRoot (std::string root_path, IOpaqueAddress *pRootAddr)
 Initialize data store for new event by giving new event path and address of root object. More...
 
StatusCode setDataLoader (IConversionSvc *svc, IDataProviderSvc *dpsvc=nullptr) override
 IDataManagerSvc: IDataManagerSvc: Pass a default data loader to the service and optionally a data provider. More...
 
StatusCode addPreLoadItem (const DataStoreItem &item) override
 Add an item to the preload list. More...
 
StatusCode addPreLoadItem (std::string itemPath) override
 Add an item to the preload list. More...
 
StatusCode removePreLoadItem (const DataStoreItem &item) override
 Remove an item from the preload list. More...
 
StatusCode removePreLoadItem (std::string itemPath) override
 Add an item to the preload list. More...
 
StatusCode resetPreLoad () override
 Clear the preload list. More...
 
virtual StatusCode preLoad (int depth, int load_depth, DataObject *pObject)
 Execute one level of preloading and recursively load until the final level is reached. More...
 
StatusCode preLoad () override
 load all preload items of the list More...
 
StatusCode registerObject (boost::string_ref fullPath, DataObject *pObject) override
 Register object with the data store. More...
 
StatusCode registerObject (boost::string_ref parentPath, boost::string_ref objPath, DataObject *pObject) override
 Register object with the data store. More...
 
StatusCode registerObject (boost::string_ref parentPath, int item, DataObject *pObject) override
 Register object with the data store. More...
 
StatusCode registerObject (DataObject *parentObj, boost::string_ref objPath, DataObject *pObject) override
 Register object with the data store. More...
 
StatusCode registerObject (DataObject *parentObj, int item, DataObject *pObject) override
 Register object with the data store. More...
 
StatusCode unregisterObject (boost::string_ref fullPath) override
 Unregister object from the data store. More...
 
StatusCode unregisterObject (boost::string_ref parentPath, boost::string_ref objectPath) override
 Unregister object from the data store. More...
 
StatusCode unregisterObject (boost::string_ref parentPath, int item) override
 Unregister object from the data store. More...
 
StatusCode unregisterObject (DataObject *pObject) override
 Unregister object from the data store. More...
 
StatusCode unregisterObject (DataObject *pObject, boost::string_ref objectPath) override
 Unregister object from the data store. More...
 
StatusCode unregisterObject (DataObject *pObject, int item) override
 Unregister object from the data store. More...
 
StatusCode retrieveObject (IRegistry *pDirectory, boost::string_ref path, DataObject *&pObject) override
 Retrieve object from data store. More...
 
StatusCode retrieveObject (boost::string_ref fullPath, DataObject *&pObject) override
 Retrieve object identified by its full path from the data store. More...
 
StatusCode retrieveObject (boost::string_ref parentPath, boost::string_ref objPath, DataObject *&pObject) override
 Retrieve object from data store. More...
 
StatusCode retrieveObject (boost::string_ref parentPath, int item, DataObject *&pObject) override
 Retrieve object from data store. More...
 
StatusCode retrieveObject (DataObject *parentObj, boost::string_ref objPath, DataObject *&pObject) override
 Retrieve object from data store. More...
 
StatusCode retrieveObject (DataObject *parentObj, int item, DataObject *&pObject) override
 Retrieve object from data store. More...
 
StatusCode findObject (boost::string_ref fullPath, DataObject *&pObject) override
 Find object identified by its full path in the data store. More...
 
StatusCode findObject (IRegistry *pDirectory, boost::string_ref path, DataObject *&pObject) override
 Find object identified by its full path in the data store. More...
 
StatusCode findObject (boost::string_ref parentPath, boost::string_ref objPath, DataObject *&pObject) override
 Find object in the data store. More...
 
StatusCode findObject (boost::string_ref parentPath, int item, DataObject *&pObject) override
 Find object in the data store. More...
 
StatusCode findObject (DataObject *parentObj, boost::string_ref objPath, DataObject *&pObject) override
 Find object in the data store. More...
 
StatusCode findObject (DataObject *parentObj, int item, DataObject *&pObject) override
 Find object in the data store. More...
 
StatusCode linkObject (IRegistry *from, boost::string_ref objPath, DataObject *to) override
 Add a link to another object. More...
 
StatusCode linkObject (boost::string_ref fromPath, boost::string_ref objPath, DataObject *to) override
 Add a link to another object. More...
 
StatusCode linkObject (DataObject *from, boost::string_ref objPath, DataObject *to) override
 Add a link to another object. More...
 
StatusCode linkObject (boost::string_ref fullPath, DataObject *to) override
 Add a link to another object. More...
 
StatusCode unlinkObject (IRegistry *from, boost::string_ref objPath) override
 Remove a link to another object. More...
 
StatusCode unlinkObject (boost::string_ref fromPath, boost::string_ref objPath) override
 Remove a link to another object. More...
 
StatusCode unlinkObject (DataObject *fromObj, boost::string_ref objPath) override
 Remove a link to another object. More...
 
StatusCode unlinkObject (boost::string_ref fullPath) override
 Remove a link to another object. More...
 
StatusCode updateObject (IRegistry *pDirectory) override
 Update object identified by its directory entry. More...
 
StatusCode updateObject (boost::string_ref updatePath) override
 Update object. More...
 
StatusCode updateObject (DataObject *toUpdate) override
 Update object. More...
 
StatusCode updateObject (boost::string_ref parentPath, boost::string_ref updatePath) override
 Update object. More...
 
StatusCode updateObject (DataObject *pParent, boost::string_ref updatePath) override
 Update object. More...
 
StatusCode initialize () override
 Service initialization. More...
 
StatusCode reinitialize () override
 Service initialization. More...
 
StatusCode finalize () override
 Service initialization. More...
 
 ~TsDataSvc () override
 Standard Destructor. More...
 
- Public Member Functions inherited from extends< Service, IDataProviderSvc, IDataManagerSvc >
void * i_cast (const InterfaceID &tid) const override
 Implementation of IInterface::i_cast. More...
 
StatusCode queryInterface (const InterfaceID &ti, void **pp) override
 Implementation of IInterface::queryInterface. More...
 
std::vector< std::stringgetInterfaceNames () const override
 Implementation of IInterface::getInterfaceNames. More...
 
 ~extends () override=default
 Virtual destructor. More...
 
- Public Member Functions inherited from Service
const std::stringname () const override
 Retrieve name of the service. More...
 
StatusCode configure () override
 
StatusCode initialize () override
 
StatusCode start () override
 
StatusCode stop () override
 
StatusCode finalize () override
 
StatusCode terminate () override
 
Gaudi::StateMachine::State FSMState () const override
 
Gaudi::StateMachine::State targetFSMState () const override
 
StatusCode reinitialize () override
 
StatusCode restart () override
 
StatusCode sysInitialize () override
 Initialize Service. More...
 
StatusCode sysStart () override
 Initialize Service. More...
 
StatusCode sysStop () override
 Initialize Service. More...
 
StatusCode sysFinalize () override
 Finalize Service. More...
 
StatusCode sysReinitialize () override
 Re-initialize the Service. More...
 
StatusCode sysRestart () override
 Re-initialize the Service. More...
 
 Service (std::string name, ISvcLocator *svcloc)
 Standard Constructor. More...
 
SmartIF< ISvcLocator > & serviceLocator () const override
 Retrieve pointer to service locator. More...
 
StatusCode setProperties ()
 Method for setting declared properties to the values specified for the job. More...
 
template<class T >
StatusCode service (const std::string &name, const T *&psvc, bool createIf=true) const
 Access a service by name, creating it if it doesn't already exist. More...
 
template<class T >
StatusCode service (const std::string &name, T *&psvc, bool createIf=true) const
 
template<typename IFace = IService>
SmartIF< IFace > service (const std::string &name, bool createIf=true) const
 
template<class T >
StatusCode service (const std::string &svcType, const std::string &svcName, T *&psvc) const
 Access a service by name and type, creating it if it doesn't already exist. More...
 
template<class T >
StatusCode declareTool (ToolHandle< T > &handle, std::string toolTypeAndName, bool createIf=true)
 Declare used tool. More...
 
SmartIF< IAuditorSvc > & auditorSvc () const
 The standard auditor service.May not be invoked before sysInitialize() has been invoked. More...
 
- Public Member Functions inherited from PropertyHolder< CommonMessaging< implements< IService, IProperty, IStateful > > >
 PropertyHolder ()=default
 
 ~PropertyHolder () override=default
 
Gaudi::Details::PropertyBasedeclareProperty (Gaudi::Details::PropertyBase &prop)
 Declare a property. More...
 
Gaudi::Details::PropertyBasedeclareProperty (const std::string &name, TYPE &value, const std::string &doc="none")
 Helper to wrap a regular data member and use it as a regular property. More...
 
Gaudi::Details::PropertyBasedeclareProperty (const std::string &name, TYPE &value, const std::string &doc="none") const
 
Gaudi::Details::PropertyBasedeclareProperty (const std::string &name, Gaudi::Property< TYPE, VERIFIER, HANDLERS > &prop, const std::string &doc="none")
 Declare a PropertyBase instance setting name and documentation. More...
 
Gaudi::Details::PropertyBasedeclareRemoteProperty (const std::string &name, IProperty *rsvc, const std::string &rname="")
 Declare a remote property. More...
 
StatusCode setProperty (const Gaudi::Details::PropertyBase &p) override
 set the property form another property More...
 
StatusCode setProperty (const std::string &s) override
 set the property from the formatted string More...
 
StatusCode setProperty (const std::string &n, const std::string &v) override
 set the property from name and the value More...
 
StatusCode setProperty (const std::string &name, const TYPE &value)
 set the property form the value More...
 
StatusCode getProperty (Gaudi::Details::PropertyBase *p) const override
 get the property More...
 
const Gaudi::Details::PropertyBasegetProperty (const std::string &name) const override
 get the property by name More...
 
StatusCode getProperty (const std::string &n, std::string &v) const override
 convert the property to the string More...
 
const std::vector< Gaudi::Details::PropertyBase * > & getProperties () const override
 get all properties More...
 
bool hasProperty (const std::string &name) const override
 Return true if we have a property with the given name. More...
 
 PropertyHolder (const PropertyHolder &)=delete
 
PropertyHolderoperator= (const PropertyHolder &)=delete
 
Gaudi::Details::PropertyBasedeclareProperty (const std::string &name, GaudiHandleBase &ref, const std::string &doc="none")
 Specializations for various GaudiHandles. More...
 
Gaudi::Details::PropertyBasedeclareProperty (const std::string &name, GaudiHandleArrayBase &ref, const std::string &doc="none")
 
Gaudi::Details::PropertyBasedeclareProperty (const std::string &name, DataObjectHandleBase &ref, const std::string &doc="none")
 
- Public Member Functions inherited from CommonMessagingBase
virtual ~CommonMessagingBase ()=default
 Virtual destructor. More...
 
const SmartIF< IMessageSvc > & msgSvc () const
 The standard message service. More...
 
MsgStreammsgStream () const
 Return an uninitialized MsgStream. More...
 
MsgStreammsgStream (const MSG::Level level) const
 Predefined configurable message stream for the efficient printouts. More...
 
MsgStreamalways () const
 shortcut for the method msgStream(MSG::ALWAYS) More...
 
MsgStreamfatal () const
 shortcut for the method msgStream(MSG::FATAL) More...
 
MsgStreamerr () const
 shortcut for the method msgStream(MSG::ERROR) More...
 
MsgStreamerror () const
 shortcut for the method msgStream(MSG::ERROR) More...
 
MsgStreamwarning () const
 shortcut for the method msgStream(MSG::WARNING) More...
 
MsgStreaminfo () const
 shortcut for the method msgStream(MSG::INFO) More...
 
MsgStreamdebug () const
 shortcut for the method msgStream(MSG::DEBUG) More...
 
MsgStreamverbose () const
 shortcut for the method msgStream(MSG::VERBOSE) More...
 
MsgStreammsg () const
 shortcut for the method msgStream(MSG::INFO) More...
 
MSG::Level msgLevel () const
 get the cached level (originally extracted from the embedded MsgStream) More...
 
MSG::Level outputLevel () const __attribute__((deprecated))
 Backward compatibility function for getting the output level. More...
 
bool msgLevel (MSG::Level lvl) const
 get the output level from the embedded MsgStream More...
 
- Public Member Functions inherited from extend_interfaces< Interfaces... >
 ~extend_interfaces () override=default
 Virtual destructor. More...
 

Private Member Functions

StatusCode setupDetectorDescription ()
 Deal with Detector Description initialization. More...
 
StatusCode loadObject (IConversionSvc *pLoader, IRegistry *pNode) override final
 Invoke Persistency service to create transient object from its persistent representation. More...
 

Private Attributes

Gaudi::Property< int > m_detStorageType
 
Gaudi::Property< std::stringm_detDbLocation
 
Gaudi::Property< std::stringm_detDbRootName {this, "DetDbRootName", "dd", "name of the root node of the detector"}
 
Gaudi::Property< bool > m_usePersistency {this, "UsePersistency", false, "control if the persistency is required"}
 
Gaudi::Property< std::stringm_persistencySvcName
 
Gaudi::Property< bool > m_allowLoadInRunning
 
Gaudi::Time m_eventTime = 0
 Current event time. More...
 
SmartIF< IAddressCreatorm_addrCreator = nullptr
 Address Creator to be used. More...
 

Additional Inherited Members

- Public Types inherited from extends< TsDataSvc, IDetDataSvc, IIncidentListener >
using base_class = extends
 Typedef to this class. More...
 
using extend_interfaces_base = extend_interfaces< Interfaces... >
 Typedef to the base of this class. More...
 
- Public Types inherited from TsDataSvc
typedef std::vector< DataStoreItemLoadItems
 Define set of load items. More...
 
- Public Types inherited from extends< Service, IDataProviderSvc, IDataManagerSvc >
using base_class = extends
 Typedef to this class. More...
 
using extend_interfaces_base = extend_interfaces< Interfaces... >
 Typedef to the base of this class. More...
 
- Public Types inherited from Service
typedef Gaudi::PluginService::Factory< IService *, const std::string &, ISvcLocator * > Factory
 
- Public Types inherited from PropertyHolder< CommonMessaging< implements< IService, IProperty, IStateful > > >
using PropertyHolderImpl = PropertyHolder< CommonMessaging< implements< IService, IProperty, IStateful > > >
 Typedef used to refer to this class from derived classes, as in. More...
 
- Public Types inherited from CommonMessaging< implements< IService, IProperty, IStateful > >
using base_class = CommonMessaging
 
- Public Types inherited from extend_interfaces< Interfaces... >
using ext_iids = typename Gaudi::interface_list_cat< typename Interfaces::ext_iids... >::type
 take union of the ext_iids of all Interfaces... More...
 
- Protected Member Functions inherited from TsDataSvc
bool checkRoot ()
 Check if root path is valid. More...
 
virtual IConversionSvcgetDataLoader (IRegistry *pReg)
 Retrieve customizable data loader according to registry entry to be retrieved. More...
 
virtual DataObjectcreateDefaultObject () const
 Create default objects in case forced creation of leaves is requested. More...
 
virtual StatusCode loadObject (IRegistry *pNode)
 Invoke Persistency service to create transient object from its persistent representation. More...
 
StatusCode retrieveEntry (DataSvcHelpers::RegistryEntry *pNode, boost::string_ref path, DataSvcHelpers::RegistryEntry *&pEntry)
 Retrieve registry entry from store. More...
 
DataObjecthandleDataFault (IRegistry *pReg, boost::string_ref path={})
 Invoke data fault handling if enabled. More...
 
- Protected Member Functions inherited from Service
 ~Service () override
 Standard Destructor. More...
 
int outputLevel () const
 get the Service's output level More...
 
- Protected Member Functions inherited from PropertyHolder< CommonMessaging< implements< IService, IProperty, IStateful > > >
Gaudi::Details::PropertyBaseproperty (const std::string &name) const
 
- Protected Member Functions inherited from CommonMessaging< implements< IService, IProperty, IStateful > >
MSG::Level setUpMessaging ()
 Set up local caches. More...
 
MSG::Level resetMessaging ()
 Reinitialize internal states. More...
 
void updateMsgStreamOutputLevel (int level)
 Update the output level of the cached MsgStream. More...
 
- Protected Attributes inherited from TsDataSvc
IConversionSvcm_dataLoader = nullptr
 Pointer to data loader service. More...
 
IIncidentSvcm_incidentSvc = nullptr
 Pointer to incident service. More...
 
Gaudi::Property< CLIDm_rootCLID {this, "RootCLID", 110 , "CLID of root entry"}
 
Gaudi::Property< std::stringm_rootName {this, "RootName", "/Event", "name of root entry"}
 
Gaudi::Property< bool > m_forceLeaves {this, "ForceLeaves", false, "force creation of default leaves on registerObject"}
 
Gaudi::Property< std::vector< std::string > > m_inhibitPathes {this, "InhibitPathes", {}, "inhibited leaves"}
 
Gaudi::Property< bool > m_enableFaultHdlr
 
Gaudi::Property< std::stringm_faultName {this, "DataFaultName", "DataFault", "Name of the data fault incident"}
 
Gaudi::Property< bool > m_enableAccessHdlr
 
Gaudi::Property< std::stringm_accessName {this, "DataAccessName", "DataAccess", "Name of the data access incident"}
 
LoadItems m_preLoads
 Items to be pre-loaded. More...
 
DataSvcHelpers::RegistryEntrym_root = nullptr
 Pointer to root entry. More...
 
DataSvcHelpers::InhibitMap * m_inhibitMap = nullptr
 Map with object paths to be inhibited from loading. More...
 
tsDataSvcMutex m_accessMutex
 Mutex to protect access to the store. More...
 
- Protected Attributes inherited from Service
Gaudi::StateMachine::State m_state = Gaudi::StateMachine::OFFLINE
 Service state. More...
 
Gaudi::StateMachine::State m_targetState = Gaudi::StateMachine::OFFLINE
 Service state. More...
 
Gaudi::Property< int > m_outputLevel {this, "OutputLevel", MSG::NIL, "output level"}
 
Gaudi::Property< bool > m_auditInit {this, "AuditServices", false, "[[deprecated]] unused"}
 
Gaudi::Property< bool > m_auditorInitialize {this, "AuditInitialize", false, "trigger auditor on initialize()"}
 
Gaudi::Property< bool > m_auditorStart {this, "AuditStart", false, "trigger auditor on start()"}
 
Gaudi::Property< bool > m_auditorStop {this, "AuditStop", false, "trigger auditor on stop()"}
 
Gaudi::Property< bool > m_auditorFinalize {this, "AuditFinalize", false, "trigger auditor on finalize()"}
 
Gaudi::Property< bool > m_auditorReinitialize {this, "AuditReinitialize", false, "trigger auditor on reinitialize()"}
 
Gaudi::Property< bool > m_auditorRestart {this, "AuditRestart", false, "trigger auditor on restart()"}
 
SmartIF< IAuditorSvcm_pAuditorSvc
 Auditor Service. More...
 

Detailed Description


A DataSvc specialized in detector data. Now inherits from TsDataSvc, a thread safe version of the DataSvc, which allows concurrent retrieval of DataObjects.

Author
Marco Clemencic (previous author unknown)
Danilo Piparo

Definition at line 29 of file DetDataSvc.h.

Constructor & Destructor Documentation

DetDataSvc::DetDataSvc ( const std::string name,
ISvcLocator svc 
)

Standard Constructor.

Definition at line 174 of file DetDataSvc.cpp.

174  : base_class( name, svc )
175 {
176  m_detDbRootName.declareUpdateHandler(
177  [this]( Gaudi::Details::PropertyBase& ) { m_rootName = "/" + m_detDbRootName; } );
178  m_rootName = "/" + m_detDbRootName;
179  m_rootCLID = CLID_Catalog;
180 }
Gaudi::Property< CLID > m_rootCLID
Definition: TsDataSvc.h:70
Gaudi::Property< std::string > m_detDbRootName
Definition: DetDataSvc.h:98
extends base_class
Typedef to this class.
Definition: extends.h:15
PropertyBase base class allowing PropertyBase* collections to be "homogeneous".
Definition: Property.h:32
Gaudi::Property< std::string > m_rootName
Definition: TsDataSvc.h:71
DetDataSvc::~DetDataSvc ( )
overridedefault

Standard Destructor.

Member Function Documentation

StatusCode DetDataSvc::clearStore ( )
override

Remove all data objects in the data store.

Definition at line 148 of file DetDataSvc.cpp.

149 {
150 
152 
153  if ( m_usePersistency ) {
154  // Create root address
155  unsigned long iargs[] = {0, 0};
157  IOpaqueAddress* rootAddr;
158  StatusCode sc = m_addrCreator->createAddress( m_detStorageType, CLID_Catalog, args, iargs, rootAddr );
159  // Set detector data store root
160  if ( sc.isSuccess() ) {
161  sc = i_setRoot( m_rootName, rootAddr );
162  if ( sc.isFailure() ) {
163  error() << "Unable to set detector data store root" << endmsg;
164  }
165  } else {
166  error() << "Unable to create address for /dd" << endmsg;
167  }
168  return sc;
169  }
170  return StatusCode::SUCCESS;
171 }
virtual StatusCode createAddress(long svc_type, const CLID &clid, const std::string *par, const unsigned long *ipar, IOpaqueAddress *&refpAddress)=0
Create a Generic address using explicit arguments to identify a single object.
bool isSuccess() const
Test for a status code of SUCCESS.
Definition: StatusCode.h:50
Gaudi::Property< std::string > m_detDbRootName
Definition: DetDataSvc.h:98
Gaudi::Property< std::string > m_detDbLocation
Definition: DetDataSvc.h:96
bool isFailure() const
Test for a status code of FAILURE.
Definition: StatusCode.h:61
STL class.
Gaudi::Property< bool > m_usePersistency
Definition: DetDataSvc.h:99
MsgStream & error() const
shortcut for the method msgStream(MSG::ERROR)
This class is used for returning status codes from appropriate routines.
Definition: StatusCode.h:26
SmartIF< IAddressCreator > m_addrCreator
Address Creator to be used.
Definition: DetDataSvc.h:111
virtual StatusCode i_setRoot(std::string root_name, DataObject *pRootObj)
Initialize data store for new event by giving new event path and root object.
Definition: TsDataSvc.cpp:169
Gaudi::Property< int > m_detStorageType
Definition: DetDataSvc.h:94
StatusCode clearStore() override
IDataManagerSvc: Remove all data objects in the data store.
Definition: TsDataSvc.cpp:117
Opaque address interface definition.
void ignore() const
Definition: StatusCode.h:84
MsgStream & endmsg(MsgStream &s)
MsgStream Modifier: endmsg. Calls the output method of the MsgStream.
Definition: MsgStream.h:209
Gaudi::Property< std::string > m_rootName
Definition: TsDataSvc.h:71
const Gaudi::Time & DetDataSvc::eventTime ( ) const
override

Get the event time.

Definition at line 193 of file DetDataSvc.cpp.

193 { return m_eventTime; }
Gaudi::Time m_eventTime
Current event time.
Definition: DetDataSvc.h:108
StatusCode DetDataSvc::finalize ( )
override

Finalize the service.

Definition at line 129 of file DetDataSvc.cpp.

130 {
131  DEBMSG << "Finalizing" << endmsg;
132 
133  // clears the store
134  m_usePersistency = false; // avoid creation of an empty store when clearing
135  clearStore().ignore();
136 
137  // Releases the address creator
138  m_addrCreator = nullptr;
139 
140  // Releases the DataLoader
141  setDataLoader( nullptr ).ignore();
142 
143  // Finalize the base class
144  return TsDataSvc::finalize();
145 }
StatusCode setDataLoader(IConversionSvc *svc, IDataProviderSvc *dpsvc=nullptr) override
IDataManagerSvc: IDataManagerSvc: Pass a default data loader to the service and optionally a data pro...
Definition: TsDataSvc.cpp:207
Gaudi::Property< bool > m_usePersistency
Definition: DetDataSvc.h:99
StatusCode clearStore() override
Remove all data objects in the data store.
Definition: DetDataSvc.cpp:148
SmartIF< IAddressCreator > m_addrCreator
Address Creator to be used.
Definition: DetDataSvc.h:111
#define DEBMSG
Definition: DetDataSvc.cpp:19
StatusCode finalize() override
Service initialization.
Definition: TsDataSvc.cpp:1127
void ignore() const
Definition: StatusCode.h:84
MsgStream & endmsg(MsgStream &s)
MsgStream Modifier: endmsg. Calls the output method of the MsgStream.
Definition: MsgStream.h:209
void DetDataSvc::handle ( const Incident inc)
override

Inform that a new incident has occured.

Inform that a new incident has occurred.

Definition at line 196 of file DetDataSvc.cpp.

197 {
198  ON_DEBUG
199  {
200  debug() << "New incident received" << endmsg;
201  debug() << "Incident source: " << inc.source() << endmsg;
202  debug() << "Incident type: " << inc.type() << endmsg;
203  }
204 }
const std::string & type() const
Access to the incident type.
Definition: Incident.h:41
const std::string & source() const
Access to the source of the incident.
Definition: Incident.h:47
#define ON_DEBUG
Definition: DetDataSvc.cpp:16
MsgStream & debug() const
shortcut for the method msgStream(MSG::DEBUG)
MsgStream & endmsg(MsgStream &s)
MsgStream Modifier: endmsg. Calls the output method of the MsgStream.
Definition: MsgStream.h:209
StatusCode DetDataSvc::initialize ( )
override

Initialize the service.

Definition at line 27 of file DetDataSvc.cpp.

28 {
29  // Call base class initialization
31  if ( UNLIKELY( sc.isFailure() ) ) return sc;
32 
33  // Set Data Loader
35  if ( UNLIKELY( !cnv_svc ) ) {
36  error() << "Unable to retrieve " << m_persistencySvcName << endmsg;
37  return StatusCode::FAILURE;
38  }
39 
40  sc = setDataLoader( cnv_svc );
41  if ( UNLIKELY( sc.isFailure() ) ) {
42  error() << "Unable to set DataLoader" << endmsg;
43  return sc;
44  }
45 
46  // Get address creator from the DetectorPersistencySvc
47  m_addrCreator = cnv_svc;
48  if ( UNLIKELY( !m_addrCreator ) ) {
49  error() << "Unable to get AddressCreator." << endmsg;
50  return StatusCode::FAILURE;
51  }
52 
53  return setupDetectorDescription();
54 }
#define UNLIKELY(x)
Definition: Kernel.h:128
StatusCode initialize() override
Service initialization.
Definition: TsDataSvc.cpp:1086
StatusCode setDataLoader(IConversionSvc *svc, IDataProviderSvc *dpsvc=nullptr) override
IDataManagerSvc: IDataManagerSvc: Pass a default data loader to the service and optionally a data pro...
Definition: TsDataSvc.cpp:207
bool isFailure() const
Test for a status code of FAILURE.
Definition: StatusCode.h:61
StatusCode setupDetectorDescription()
Deal with Detector Description initialization.
Definition: DetDataSvc.cpp:56
StatusCode service(const Gaudi::Utils::TypeNameString &name, T *&svc, bool createIf=true)
Templated method to access a service by name.
Definition: ISvcLocator.h:79
MsgStream & error() const
shortcut for the method msgStream(MSG::ERROR)
This class is used for returning status codes from appropriate routines.
Definition: StatusCode.h:26
SmartIF< IAddressCreator > m_addrCreator
Address Creator to be used.
Definition: DetDataSvc.h:111
Gaudi::Property< std::string > m_persistencySvcName
Definition: DetDataSvc.h:100
SmartIF< ISvcLocator > & serviceLocator() const override
Retrieve pointer to service locator.
Definition: Service.cpp:292
MsgStream & endmsg(MsgStream &s)
MsgStream Modifier: endmsg. Calls the output method of the MsgStream.
Definition: MsgStream.h:209
StatusCode DetDataSvc::loadObject ( IConversionSvc pLoader,
IRegistry pNode 
)
inlinefinaloverrideprivatevirtual

Invoke Persistency service to create transient object from its persistent representation.

Reimplemented from TsDataSvc.

Definition at line 64 of file DetDataSvc.h.

65  {
67  serviceLocator().as<IStateful>()->FSMState() != Gaudi::StateMachine::RUNNING ) ) {
68  return TsDataSvc::loadObject( pLoader, pNode );
69  }
70  error() << "Trying to load " << pNode->identifier() << " while RUNNING" << endmsg;
71  return StatusCode::FAILURE;
72  }
MsgStream & error() const
shortcut for the method msgStream(MSG::ERROR)
virtual const id_type & identifier() const =0
Full identifier (or key)
#define LIKELY(x)
Definition: Kernel.h:127
Gaudi::StateMachine::State FSMState() const override
Definition: Service.h:54
Gaudi::Property< bool > m_allowLoadInRunning
Definition: DetDataSvc.h:103
SmartIF< ISvcLocator > & serviceLocator() const override
Retrieve pointer to service locator.
Definition: Service.cpp:292
virtual StatusCode loadObject(IRegistry *pNode)
Invoke Persistency service to create transient object from its persistent representation.
Definition: TsDataSvc.cpp:572
MsgStream & endmsg(MsgStream &s)
MsgStream Modifier: endmsg. Calls the output method of the MsgStream.
Definition: MsgStream.h:209
StatusCode DetDataSvc::reinitialize ( )
override

Initialize the service.

Definition at line 110 of file DetDataSvc.cpp.

111 {
112  // The DetectorDataSvc does not need to be re-initialized. If it is done
113  // all the Algorithms having references to DetectorElements will become
114  // invalid and crash the program. (Pere Mato)
115 
116  // Call base class reinitialization
117  // StatusCode sc = DataSvc::reinitialize();
118  // if( sc.isFailure() ) return sc;
119 
120  // Delete the associated event time
121  // if( 0 != m_eventTime ) delete m_eventTime;
122  // m_eventTimeDefined = false;
123 
124  // return setupDetectorDescription();
125  return StatusCode::SUCCESS;
126 }
void DetDataSvc::setEventTime ( const Gaudi::Time time)
override

Set the new event time.

Definition at line 183 of file DetDataSvc.cpp.

184 {
185  m_eventTime = time;
186  DEBMSG << "Event Time set to " << eventTime() << endmsg;
187 }
const Gaudi::Time & eventTime() const override
Get the event time.
Definition: DetDataSvc.cpp:193
#define DEBMSG
Definition: DetDataSvc.cpp:19
Gaudi::Time m_eventTime
Current event time.
Definition: DetDataSvc.h:108
MsgStream & endmsg(MsgStream &s)
MsgStream Modifier: endmsg. Calls the output method of the MsgStream.
Definition: MsgStream.h:209
StatusCode DetDataSvc::setupDetectorDescription ( )
private

Deal with Detector Description initialization.

Todo:
: remove references to obsolete package XMLDDDBROOT

Definition at line 56 of file DetDataSvc.cpp.

57 {
58  // Initialize the detector data transient store
59  ON_DEBUG
60  {
61  debug() << "Storage type used is: " << m_detStorageType << endmsg;
62  debug() << "Setting DetectorDataSvc root node... " << endmsg;
63  }
64 
65  if ( m_usePersistency ) {
66 
67  IOpaqueAddress* rootAddr = nullptr;
68  if ( m_detDbLocation.empty() || "empty" == m_detDbLocation ) {
69 
70  // if the name of DBlocation is not given - construct it!
71  // by retrieving the value of XMLDDBROOT
72 
74  if ( isEnvSet( "XMLDDDBROOT" ) ) {
75  const std::string loc = getEnv( "XMLDDDBROOT" );
76  m_detDbLocation = loc + "/DDDB/lhcb.xml";
77  }
78  }
79  if ( m_detDbLocation.empty() || "empty" == m_detDbLocation ) {
80  error() << "Detector data location name not set. Detector data will "
81  "not be found."
82  << endmsg;
83  return StatusCode::FAILURE;
84  } else {
85  // Create address
86  unsigned long iargs[] = {0, 0};
88  StatusCode sc = m_addrCreator->createAddress( m_detStorageType, CLID_Catalog, args, iargs, rootAddr );
89  if ( sc.isSuccess() ) {
90  sc = i_setRoot( m_rootName, rootAddr );
91  if ( sc.isFailure() ) {
92  error() << "Unable to set detector data store root" << endmsg;
93  return sc;
94  }
95  } else {
96  error() << "Unable to create address for /dd" << endmsg;
97  return sc;
98  }
99  }
100  // Writing the description file in the output log file [bugs #2854]
101  always() << "Detector description database: " << m_detDbLocation.value() << endmsg;
102  } else {
103  info() << "Detector description not requested to be loaded" << endmsg;
104  }
105 
106  return StatusCode::SUCCESS;
107 }
GAUDI_API std::string getEnv(const char *var)
get a particular environment variable (returning "UNKNOWN" if not set)
Definition: System.cpp:415
MsgStream & info() const
shortcut for the method msgStream(MSG::INFO)
virtual StatusCode createAddress(long svc_type, const CLID &clid, const std::string *par, const unsigned long *ipar, IOpaqueAddress *&refpAddress)=0
Create a Generic address using explicit arguments to identify a single object.
bool isSuccess() const
Test for a status code of SUCCESS.
Definition: StatusCode.h:50
Gaudi::Property< std::string > m_detDbRootName
Definition: DetDataSvc.h:98
Gaudi::Property< std::string > m_detDbLocation
Definition: DetDataSvc.h:96
#define ON_DEBUG
Definition: DetDataSvc.cpp:16
bool isFailure() const
Test for a status code of FAILURE.
Definition: StatusCode.h:61
STL class.
Gaudi::Property< bool > m_usePersistency
Definition: DetDataSvc.h:99
MsgStream & error() const
shortcut for the method msgStream(MSG::ERROR)
This class is used for returning status codes from appropriate routines.
Definition: StatusCode.h:26
SmartIF< IAddressCreator > m_addrCreator
Address Creator to be used.
Definition: DetDataSvc.h:111
GAUDI_API bool isEnvSet(const char *var)
Check if an environment variable is set or not.
Definition: System.cpp:437
MsgStream & debug() const
shortcut for the method msgStream(MSG::DEBUG)
virtual StatusCode i_setRoot(std::string root_name, DataObject *pRootObj)
Initialize data store for new event by giving new event path and root object.
Definition: TsDataSvc.cpp:169
Gaudi::Property< int > m_detStorageType
Definition: DetDataSvc.h:94
Opaque address interface definition.
MsgStream & always() const
shortcut for the method msgStream(MSG::ALWAYS)
MsgStream & endmsg(MsgStream &s)
MsgStream Modifier: endmsg. Calls the output method of the MsgStream.
Definition: MsgStream.h:209
Gaudi::Property< std::string > m_rootName
Definition: TsDataSvc.h:71
StatusCode DetDataSvc::updateObject ( DataObject toUpdate)
override

Update object.

Todo:
update also its ancestors in the data store if necessary

Definition at line 208 of file DetDataSvc.cpp.

209 {
210 
211  DEBMSG << "Method updateObject starting" << endmsg;
212 
213  // Check that object to update exists
214  if ( !toUpdate ) {
215  error() << "There is no DataObject to update" << endmsg;
216  return INVALID_OBJECT;
217  }
218 
219  // Retrieve IValidity interface of object to update
220  IValidity* condition = dynamic_cast<IValidity*>( toUpdate );
221  if ( !condition ) {
222  warning() << "Cannot update DataObject: DataObject does not implement IValidity" << endmsg;
223  return StatusCode::SUCCESS;
224  }
225 
226  // Check that the event time has been defined
227  if ( !validEventTime() ) {
228  warning() << "Cannot update DataObject: event time undefined" << endmsg;
229  return StatusCode::SUCCESS;
230  }
231 
232  // No need to update if condition is valid
233  if ( condition->isValid( eventTime() ) ) {
234  DEBMSG << "DataObject is valid: no need to update" << endmsg;
235  return StatusCode::SUCCESS;
236  }
237 
238  DEBMSG << "DataObject is invalid: update it" << endmsg;
239  // TODO: before loading updated object, update HERE its parent in data store
240 
241  // Now delegate update to the conversion service by calling the base class
242  DEBMSG << "Delegate update to relevant conversion service" << endmsg;
243  StatusCode status = TsDataSvc::updateObject( toUpdate );
244  if ( !status.isSuccess() ) {
245  error() << "Could not update DataObject" << endmsg;
246  if ( status == NO_DATA_LOADER ) error() << "There is no data loader" << endmsg;
247  return status;
248  }
249 
250  // Now cross-check that the new condition is valid
251  condition = dynamic_cast<IValidity*>( toUpdate );
252  if ( !condition ) {
253  error() << "Updated DataObject does not implement IValidity" << endmsg;
254  return StatusCode::FAILURE;
255  }
256  if ( FSMState() == Gaudi::StateMachine::RUNNING && !condition->isValid( eventTime() ) ) {
257  error() << "Updated DataObject is not valid" << endmsg;
258  error() << "Are you sure the conversion service has updated it?" << endmsg;
259  return StatusCode::FAILURE;
260  }
261 
262  // DataObject was successfully updated
263  DEBMSG << "Method updateObject exiting successfully" << endmsg;
264  return StatusCode::SUCCESS;
265 }
bool validEventTime() const override
Check if the event time has been set.
Definition: DetDataSvc.cpp:190
bool isSuccess() const
Test for a status code of SUCCESS.
Definition: StatusCode.h:50
StatusCode updateObject(IRegistry *pDirectory) override
Update object identified by its directory entry.
Definition: TsDataSvc.cpp:843
const Gaudi::Time & eventTime() const override
Get the event time.
Definition: DetDataSvc.cpp:193
MsgStream & error() const
shortcut for the method msgStream(MSG::ERROR)
MsgStream & warning() const
shortcut for the method msgStream(MSG::WARNING)
This class is used for returning status codes from appropriate routines.
Definition: StatusCode.h:26
#define DEBMSG
Definition: DetDataSvc.cpp:19
virtual bool isValid() const =0
Check if the object is valid (it can be always invalid).
Gaudi::StateMachine::State FSMState() const override
Definition: Service.h:54
Interface for objects with a validity.
Definition: IValidity.h:12
MsgStream & endmsg(MsgStream &s)
MsgStream Modifier: endmsg. Calls the output method of the MsgStream.
Definition: MsgStream.h:209
bool DetDataSvc::validEventTime ( ) const
override

Check if the event time has been set.

Kept for backward compatibility, returns always true.

Definition at line 190 of file DetDataSvc.cpp.

190 { return true; }

Member Data Documentation

SmartIF<IAddressCreator> DetDataSvc::m_addrCreator = nullptr
private

Address Creator to be used.

Definition at line 111 of file DetDataSvc.h.

Gaudi::Property<bool> DetDataSvc::m_allowLoadInRunning
private
Initial value:
{this, "AllowLoadInRunning", true,
"if set to false, no new object can be loaded while in running state "
"(updates are still allowed), this forces preloading of the geometry"}

Definition at line 103 of file DetDataSvc.h.

Gaudi::Property<std::string> DetDataSvc::m_detDbLocation
private
Initial value:
{this, "DetDbLocation", "empty",
"location of detector Db (filename,URL)"}

Definition at line 96 of file DetDataSvc.h.

Gaudi::Property<std::string> DetDataSvc::m_detDbRootName {this, "DetDbRootName", "dd", "name of the root node of the detector"}
private

Definition at line 98 of file DetDataSvc.h.

Gaudi::Property<int> DetDataSvc::m_detStorageType
private
Initial value:
{this, "DetStorageType", XML_StorageType,
"Detector Data Persistency Storage type"}

Definition at line 94 of file DetDataSvc.h.

Gaudi::Time DetDataSvc::m_eventTime = 0
private

Current event time.

Definition at line 108 of file DetDataSvc.h.

Gaudi::Property<std::string> DetDataSvc::m_persistencySvcName
private
Initial value:
{this, "PersistencySvc", "DetectorPersistencySvc",
"name of the persistency service"}

Definition at line 100 of file DetDataSvc.h.

Gaudi::Property<bool> DetDataSvc::m_usePersistency {this, "UsePersistency", false, "control if the persistency is required"}
private

Definition at line 99 of file DetDataSvc.h.


The documentation for this class was generated from the following files: