Loading [MathJax]/extensions/tex2jax.js
The Gaudi Framework  v30r0 (c919700c)
All Classes Namespaces Files Functions Variables Typedefs Enumerations Enumerator Properties Friends Macros Modules Pages
IoComponentMgr Class Reference

#include <src/component/IoComponentMgr.h>

Inheritance diagram for IoComponentMgr:
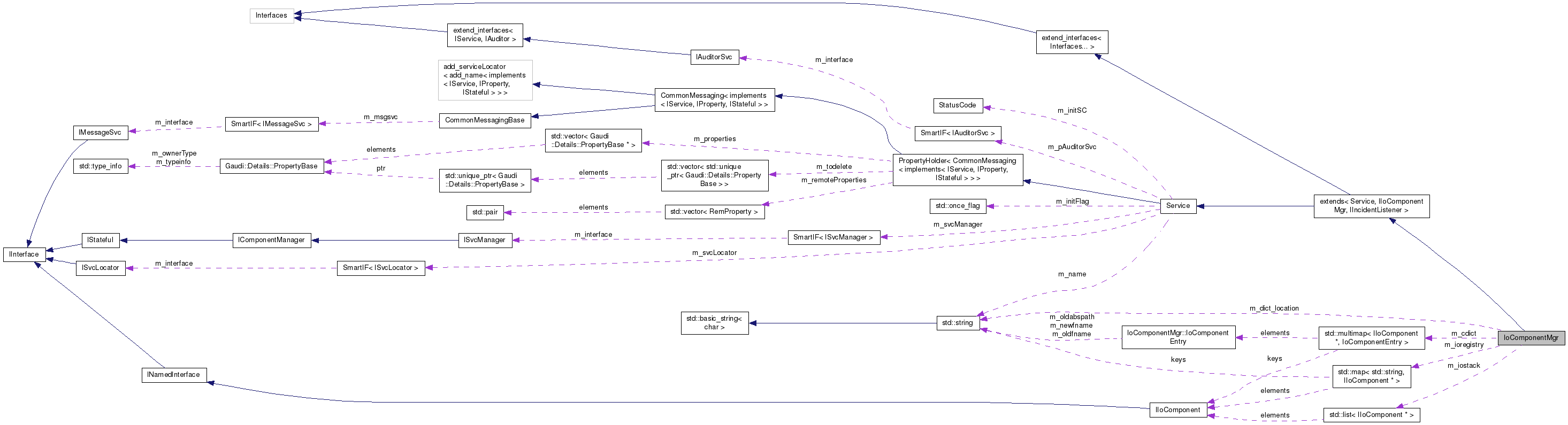
Collaboration diagram for IoComponentMgr:

Classes

struct  IoComponentEntry
 

Public Member Functions

 ~IoComponentMgr () override=default
 Destructor: More...
 
void handle (const Incident &) override
 
bool io_hasitem (IIoComponent *iocomponent) const override
 : check if the registry contains a given IIoComponent More...
 
bool io_contains (IIoComponent *iocomponent, const std::string &fname) const override
 : check if the registry contains a given IIoComponent and that component had More...
 
StatusCode io_register (IIoComponent *iocomponent) override
 : allow a IIoComponent to register itself with this manager so appropriate actions can be taken when e.g. More...
 
StatusCode io_register (IIoComponent *iocomponent, IIoComponentMgr::IoMode::Type iomode, const std::string &fname, const std::string &pfn) override
 : allow a IIoComponent to register itself with this manager so appropriate actions can be taken when e.g. More...
 
StatusCode io_update (IIoComponent *iocomponent, const std::string &old_fname, const std::string &new_fname) override
 : allow a IIoComponent to update the contents of the registry with a new file name More...
 
StatusCode io_update (IIoComponent *iocomponent, const std::string &work_dir) override
 : allow a IIoComponent to update the contents of the registry with a new work directory More...
 
StatusCode io_update_all (const std::string &work_dir) override
 : Update all IIoComponents with a new work directory More...
 
StatusCode io_retrieve (IIoComponent *iocomponent, std::string &fname) override
 : retrieve the new filename for a given IIoComponent and More...
 
StatusCode io_reinitialize () override
 : reinitialize the I/O subsystem. More...
 
StatusCode io_finalize () override
 : finalize the I/O subsystem. More...
 
StatusCode initialize () override
 Gaudi Service Implementation. More...
 
StatusCode finalize () override
 
- Public Member Functions inherited from extends< Service, IIoComponentMgr, IIncidentListener >
void * i_cast (const InterfaceID &tid) const override
 Implementation of IInterface::i_cast. More...
 
StatusCode queryInterface (const InterfaceID &ti, void **pp) override
 Implementation of IInterface::queryInterface. More...
 
std::vector< std::stringgetInterfaceNames () const override
 Implementation of IInterface::getInterfaceNames. More...
 
 ~extends () override=default
 Virtual destructor. More...
 
- Public Member Functions inherited from Service
const std::stringname () const override
 Retrieve name of the service. More...
 
StatusCode configure () override
 
StatusCode initialize () override
 
StatusCode start () override
 
StatusCode stop () override
 
StatusCode finalize () override
 
StatusCode terminate () override
 
Gaudi::StateMachine::State FSMState () const override
 
Gaudi::StateMachine::State targetFSMState () const override
 
StatusCode reinitialize () override
 
StatusCode restart () override
 
StatusCode sysInitialize () override
 Initialize Service. More...
 
StatusCode sysStart () override
 Initialize Service. More...
 
StatusCode sysStop () override
 Initialize Service. More...
 
StatusCode sysFinalize () override
 Finalize Service. More...
 
StatusCode sysReinitialize () override
 Re-initialize the Service. More...
 
StatusCode sysRestart () override
 Re-initialize the Service. More...
 
 Service (std::string name, ISvcLocator *svcloc)
 Standard Constructor. More...
 
SmartIF< ISvcLocator > & serviceLocator () const override
 Retrieve pointer to service locator. More...
 
StatusCode setProperties ()
 Method for setting declared properties to the values specified for the job. More...
 
template<class T >
StatusCode service (const std::string &name, const T *&psvc, bool createIf=true) const
 Access a service by name, creating it if it doesn't already exist. More...
 
template<class T >
StatusCode service (const std::string &name, T *&psvc, bool createIf=true) const
 
template<typename IFace = IService>
SmartIF< IFace > service (const std::string &name, bool createIf=true) const
 
template<class T >
StatusCode service (const std::string &svcType, const std::string &svcName, T *&psvc) const
 Access a service by name and type, creating it if it doesn't already exist. More...
 
template<class T >
StatusCode declareTool (ToolHandle< T > &handle, std::string toolTypeAndName, bool createIf=true)
 Declare used tool. More...
 
SmartIF< IAuditorSvc > & auditorSvc () const
 The standard auditor service.May not be invoked before sysInitialize() has been invoked. More...
 
- Public Member Functions inherited from PropertyHolder< CommonMessaging< implements< IService, IProperty, IStateful > > >
 PropertyHolder ()=default
 
 ~PropertyHolder () override=default
 
Gaudi::Details::PropertyBasedeclareProperty (Gaudi::Details::PropertyBase &prop)
 Declare a property. More...
 
Gaudi::Details::PropertyBasedeclareProperty (const std::string &name, TYPE &value, const std::string &doc="none")
 Helper to wrap a regular data member and use it as a regular property. More...
 
Gaudi::Details::PropertyBasedeclareProperty (const std::string &name, TYPE &value, const std::string &doc="none") const
 
Gaudi::Details::PropertyBasedeclareProperty (const std::string &name, Gaudi::Property< TYPE, VERIFIER, HANDLERS > &prop, const std::string &doc="none")
 Declare a PropertyBase instance setting name and documentation. More...
 
Gaudi::Details::PropertyBasedeclareRemoteProperty (const std::string &name, IProperty *rsvc, const std::string &rname="")
 Declare a remote property. More...
 
StatusCode setProperty (const Gaudi::Details::PropertyBase &p) override
 set the property form another property More...
 
StatusCode setProperty (const std::string &s) override
 set the property from the formatted string More...
 
StatusCode setProperty (const std::string &n, const std::string &v) override
 set the property from name and the value More...
 
StatusCode setProperty (const std::string &name, const TYPE &value)
 set the property form the value More...
 
StatusCode getProperty (Gaudi::Details::PropertyBase *p) const override
 get the property More...
 
const Gaudi::Details::PropertyBasegetProperty (const std::string &name) const override
 get the property by name More...
 
StatusCode getProperty (const std::string &n, std::string &v) const override
 convert the property to the string More...
 
const std::vector< Gaudi::Details::PropertyBase * > & getProperties () const override
 get all properties More...
 
bool hasProperty (const std::string &name) const override
 Return true if we have a property with the given name. More...
 
 PropertyHolder (const PropertyHolder &)=delete
 
PropertyHolderoperator= (const PropertyHolder &)=delete
 
Gaudi::Details::PropertyBasedeclareProperty (const std::string &name, GaudiHandleBase &ref, const std::string &doc="none")
 Specializations for various GaudiHandles. More...
 
Gaudi::Details::PropertyBasedeclareProperty (const std::string &name, GaudiHandleArrayBase &ref, const std::string &doc="none")
 
Gaudi::Details::PropertyBasedeclareProperty (const std::string &name, DataObjectHandleBase &ref, const std::string &doc="none")
 
- Public Member Functions inherited from CommonMessagingBase
virtual ~CommonMessagingBase ()=default
 Virtual destructor. More...
 
const SmartIF< IMessageSvc > & msgSvc () const
 The standard message service. More...
 
MsgStreammsgStream () const
 Return an uninitialized MsgStream. More...
 
MsgStreammsgStream (const MSG::Level level) const
 Predefined configurable message stream for the efficient printouts. More...
 
MsgStreamalways () const
 shortcut for the method msgStream(MSG::ALWAYS) More...
 
MsgStreamfatal () const
 shortcut for the method msgStream(MSG::FATAL) More...
 
MsgStreamerr () const
 shortcut for the method msgStream(MSG::ERROR) More...
 
MsgStreamerror () const
 shortcut for the method msgStream(MSG::ERROR) More...
 
MsgStreamwarning () const
 shortcut for the method msgStream(MSG::WARNING) More...
 
MsgStreaminfo () const
 shortcut for the method msgStream(MSG::INFO) More...
 
MsgStreamdebug () const
 shortcut for the method msgStream(MSG::DEBUG) More...
 
MsgStreamverbose () const
 shortcut for the method msgStream(MSG::VERBOSE) More...
 
MsgStreammsg () const
 shortcut for the method msgStream(MSG::INFO) More...
 
MSG::Level msgLevel () const
 get the cached level (originally extracted from the embedded MsgStream) More...
 
MSG::Level outputLevel () const __attribute__((deprecated))
 Backward compatibility function for getting the output level. More...
 
bool msgLevel (MSG::Level lvl) const
 get the output level from the embedded MsgStream More...
 
- Public Member Functions inherited from extend_interfaces< Interfaces... >
 ~extend_interfaces () override=default
 Virtual destructor. More...
 

Private Types

typedef std::map< std::string, IIoComponent * > IoRegistry_t
 
typedef std::list< IIoComponent * > IoStack_t
 
typedef std::multimap< IIoComponent *, IoComponentEntryIoDict_t
 
typedef IoDict_t::const_iterator iodITR
 

Private Member Functions

 IoComponentMgr ()=delete
 Default constructor: More...
 
bool findComp (IIoComponent *, const std::string &, iodITR &) const
 
bool findComp (IIoComponent *, std::pair< iodITR, iodITR > &) const
 
bool findComp (const std::string &, std::pair< iodITR, iodITR > &) const
 
std::string list () const
 

Private Attributes

IoRegistry_t m_ioregistry
 Registry of IIoComponents. More...
 
IoStack_t m_iostack
 Stack of IIoComponents to properly handle order of registration. More...
 
IoDict_t m_cdict
 
std::string m_dict_location
 location of the python dictionary More...
 

Additional Inherited Members

- Public Types inherited from extends< Service, IIoComponentMgr, IIncidentListener >
using base_class = extends
 Typedef to this class. More...
 
using extend_interfaces_base = extend_interfaces< Interfaces... >
 Typedef to the base of this class. More...
 
- Public Types inherited from Service
typedef Gaudi::PluginService::Factory< IService *, const std::string &, ISvcLocator * > Factory
 
- Public Types inherited from PropertyHolder< CommonMessaging< implements< IService, IProperty, IStateful > > >
using PropertyHolderImpl = PropertyHolder< CommonMessaging< implements< IService, IProperty, IStateful > > >
 Typedef used to refer to this class from derived classes, as in. More...
 
- Public Types inherited from CommonMessaging< implements< IService, IProperty, IStateful > >
using base_class = CommonMessaging
 
- Public Types inherited from extend_interfaces< Interfaces... >
using ext_iids = typename Gaudi::interface_list_cat< typename Interfaces::ext_iids... >::type
 take union of the ext_iids of all Interfaces... More...
 
- Protected Member Functions inherited from Service
 ~Service () override
 Standard Destructor. More...
 
int outputLevel () const
 get the Service's output level More...
 
- Protected Member Functions inherited from PropertyHolder< CommonMessaging< implements< IService, IProperty, IStateful > > >
Gaudi::Details::PropertyBaseproperty (const std::string &name) const
 
- Protected Member Functions inherited from CommonMessaging< implements< IService, IProperty, IStateful > >
MSG::Level setUpMessaging ()
 Set up local caches. More...
 
MSG::Level resetMessaging ()
 Reinitialize internal states. More...
 
void updateMsgStreamOutputLevel (int level)
 Update the output level of the cached MsgStream. More...
 
- Protected Attributes inherited from Service
Gaudi::StateMachine::State m_state = Gaudi::StateMachine::OFFLINE
 Service state. More...
 
Gaudi::StateMachine::State m_targetState = Gaudi::StateMachine::OFFLINE
 Service state. More...
 
Gaudi::Property< int > m_outputLevel {this, "OutputLevel", MSG::NIL, "output level"}
 
Gaudi::Property< bool > m_auditInit {this, "AuditServices", false, "[[deprecated]] unused"}
 
Gaudi::Property< bool > m_auditorInitialize {this, "AuditInitialize", false, "trigger auditor on initialize()"}
 
Gaudi::Property< bool > m_auditorStart {this, "AuditStart", false, "trigger auditor on start()"}
 
Gaudi::Property< bool > m_auditorStop {this, "AuditStop", false, "trigger auditor on stop()"}
 
Gaudi::Property< bool > m_auditorFinalize {this, "AuditFinalize", false, "trigger auditor on finalize()"}
 
Gaudi::Property< bool > m_auditorReinitialize {this, "AuditReinitialize", false, "trigger auditor on reinitialize()"}
 
Gaudi::Property< bool > m_auditorRestart {this, "AuditRestart", false, "trigger auditor on restart()"}
 
SmartIF< IAuditorSvcm_pAuditorSvc
 Auditor Service. More...
 

Detailed Description

Definition at line 28 of file IoComponentMgr.h.

Member Typedef Documentation

typedef IoDict_t::const_iterator IoComponentMgr::iodITR
private

Definition at line 176 of file IoComponentMgr.h.

Definition at line 166 of file IoComponentMgr.h.

Definition at line 170 of file IoComponentMgr.h.

Constructor & Destructor Documentation

IoComponentMgr::~IoComponentMgr ( )
overridedefault

Destructor:

IoComponentMgr::IoComponentMgr ( )
privatedelete

Default constructor:

Member Function Documentation

StatusCode IoComponentMgr::finalize ( )
override

Definition at line 78 of file IoComponentMgr.cpp.

79 {
80  DEBMSG << "--> finalize()" << endmsg;
81 
82  return StatusCode::SUCCESS;
83 }
#define DEBMSG
MsgStream & endmsg(MsgStream &s)
MsgStream Modifier: endmsg. Calls the output method of the MsgStream.
Definition: MsgStream.h:209
bool IoComponentMgr::findComp ( IIoComponent c,
const std::string f,
iodITR itr 
) const
private

Definition at line 410 of file IoComponentMgr.cpp.

411 {
412 
414  if ( !findComp( c, pit ) ) {
415  itr = pit.first;
416  return false;
417  }
418  return std::any_of( pit.first, pit.second, [&]( IoDict_t::const_reference i ) { return i.second.m_oldfname == f; } );
419 }
bool findComp(IIoComponent *, const std::string &, iodITR &) const
T any_of(T...args)
bool IoComponentMgr::findComp ( IIoComponent c,
std::pair< iodITR, iodITR > &  pit 
) const
private

Definition at line 423 of file IoComponentMgr.cpp.

424 {
425 
426  pit = m_cdict.equal_range( c );
427  return pit.first != pit.second;
428 }
T equal_range(T...args)
bool IoComponentMgr::findComp ( const std::string c,
std::pair< iodITR, iodITR > &  pit 
) const
private

Definition at line 432 of file IoComponentMgr.cpp.

433 {
434 
435  pit.first = m_cdict.end();
436  pit.second = m_cdict.end();
437 
438  auto itr = m_ioregistry.find( c );
439  return ( itr != m_ioregistry.end() ) && findComp( itr->second, pit );
440 }
IoRegistry_t m_ioregistry
Registry of IIoComponents.
T end(T...args)
bool findComp(IIoComponent *, const std::string &, iodITR &) const
T find(T...args)
void IoComponentMgr::handle ( const Incident i)
override

Definition at line 459 of file IoComponentMgr.cpp.

460 {
461 
463 
464  if ( i.type() == IncidentType::BeginInputFile ) {
465 
466  const FileIncident* fi = dynamic_cast<const FileIncident*>( &i );
467  DEBMSG << "BeginInputFile: s: " << fi->source() << " t: " << fi->type() << " n: " << fi->fileName()
468  << " g: " << fi->fileGuid() << endmsg;
469 
470  if ( findComp( fi->source(), pit ) ) {
471  DEBMSG << " found component: " << endmsg;
472  while ( pit.first != pit.second ) {
473  IIoComponent* c = pit.first->first;
474  IoComponentEntry e = pit.first->second;
475  DEBMSG << " c: " << c->name() << " " << e << endmsg;
476 
477  ++pit.first;
478  }
479  } else {
480  DEBMSG << " could not find component \"" << fi->source() << "\"!" << endmsg;
481  }
482 
483  } else if ( i.type() == IncidentType::BeginOutputFile ) {
484 
485  const FileIncident* fi = dynamic_cast<const FileIncident*>( &i );
486  DEBMSG << "BeginOutputFile: s: " << fi->source() << " t: " << fi->type() << " n: " << fi->fileName()
487  << " g: " << fi->fileGuid() << endmsg;
488 
489  if ( findComp( fi->source(), pit ) ) {
490  DEBMSG << " found component: " << endmsg;
491  while ( pit.first != pit.second ) {
492  IIoComponent* c = pit.first->first;
493  IoComponentEntry e = pit.first->second;
494  DEBMSG << " c: " << c->name() << " " << e << endmsg;
495 
496  ++pit.first;
497  }
498  } else {
499  DEBMSG << " could not find component \"" << fi->source() << "\"!" << endmsg;
500  }
501  }
502 }
This class is the FileIncident.
Definition: FileIncident.h:17
const std::string & type() const
Access to the incident type.
Definition: Incident.h:41
const std::string & source() const
Access to the source of the incident.
Definition: Incident.h:47
#define DEBMSG
bool findComp(IIoComponent *, const std::string &, iodITR &) const
const std::string & fileGuid() const
Definition: FileIncident.h:62
const std::string & fileName() const
Definition: FileIncident.h:61
MsgStream & endmsg(MsgStream &s)
MsgStream Modifier: endmsg. Calls the output method of the MsgStream.
Definition: MsgStream.h:209
virtual const std::string & name() const =0
Retrieve the name of the instance.
StatusCode IoComponentMgr::initialize ( )
override

Gaudi Service Implementation.

Definition at line 54 of file IoComponentMgr.cpp.

55 {
56  DEBMSG << "--> initialize()" << endmsg;
57 
58  if ( Service::initialize().isFailure() ) {
59  error() << "Unable to initialize Service base class" << endmsg;
60  return StatusCode::FAILURE;
61  }
62 
63  IIncidentSvc* p_incSvc( 0 );
64 
65  if ( service( "IncidentSvc", p_incSvc, true ).isFailure() ) {
66  error() << "unable to get the IncidentSvc" << endmsg;
67  return StatusCode::FAILURE;
68  } else {
69  p_incSvc->addListener( this, IncidentType::BeginOutputFile, 100, true );
70  p_incSvc->addListener( this, IncidentType::BeginInputFile, 100, true );
71  }
72 
73  return StatusCode::SUCCESS;
74 }
StatusCode initialize() override
Definition: Service.cpp:64
#define DEBMSG
MsgStream & error() const
shortcut for the method msgStream(MSG::ERROR)
StatusCode service(const std::string &name, const T *&psvc, bool createIf=true) const
Access a service by name, creating it if it doesn&#39;t already exist.
Definition: Service.h:85
MsgStream & endmsg(MsgStream &s)
MsgStream Modifier: endmsg. Calls the output method of the MsgStream.
Definition: MsgStream.h:209
The interface implemented by the IncidentSvc service.
Definition: IIncidentSvc.h:23
bool IoComponentMgr::io_contains ( IIoComponent iocomponent,
const std::string fname 
) const
override

: check if the registry contains a given IIoComponent and that component had

Parameters
<tt>fname</tt>as a filename

Definition at line 105 of file IoComponentMgr.cpp.

106 {
107  DEBMSG << "--> io_contains()" << endmsg;
108  if ( 0 == iocomponent ) {
109  return false;
110  }
111  const std::string& ioname = iocomponent->name();
112 
113  DEBMSG << "io_contains: c: " << ioname << " f: " << fname << endmsg;
114 
115  pair<iodITR, iodITR> fit = m_cdict.equal_range( iocomponent );
116  if ( fit.first == fit.second ) {
117  return false;
118  } else {
119  iodITR it;
120  for ( it = fit.first; it != fit.second; ++it ) {
121  IoComponentEntry ioe = it->second;
122  DEBMSG << " " << ioe << endmsg;
123  if ( ioe.m_oldfname == "" ) {
124  error() << "IIoComponent " << ioname << " has empty old filename" << endmsg;
125  return false;
126  } else if ( ioe.m_oldfname == fname ) {
127  return true;
128  }
129  }
130  }
131 
132  return false;
133 }
IoDict_t::const_iterator iodITR
#define DEBMSG
STL class.
MsgStream & error() const
shortcut for the method msgStream(MSG::ERROR)
T equal_range(T...args)
MsgStream & endmsg(MsgStream &s)
MsgStream Modifier: endmsg. Calls the output method of the MsgStream.
Definition: MsgStream.h:209
virtual const std::string & name() const =0
Retrieve the name of the instance.
StatusCode IoComponentMgr::io_finalize ( )
override

: finalize the I/O subsystem.

Hook to allow to e.g. give a chance to I/O subsystems to merge output files. Not sure how to do this correctly though...

Definition at line 385 of file IoComponentMgr.cpp.

386 {
387  ON_DEBUG
388  {
389  debug() << "--> io_finalize()" << endmsg;
390  debug() << "finalizing I/O subsystem..." << endmsg;
391  debug() << "Listing all monitored entries: " << std::endl;
392  debug() << list() << endmsg;
393  }
394 
395  bool allgood = true;
396  // reverse iteration to unwind component dependencies
397  for ( IoStack_t::reverse_iterator io = m_iostack.rbegin(), ioEnd = m_iostack.rend(); io != ioEnd; ++io ) {
398  DEBMSG << " [" << ( *io )->name() << "]->io_finalize()..." << endmsg;
399  if ( !( *io )->io_finalize().isSuccess() ) {
400  allgood = false;
401  error() << "problem in [" << ( *io )->name() << "]->io_finalize() !" << endmsg;
402  }
403  }
404 
405  return allgood ? StatusCode::SUCCESS : StatusCode::FAILURE;
406 }
T rend(T...args)
T endl(T...args)
#define DEBMSG
std::string list() const
MsgStream & error() const
shortcut for the method msgStream(MSG::ERROR)
#define ON_DEBUG
MsgStream & debug() const
shortcut for the method msgStream(MSG::DEBUG)
IoStack_t m_iostack
Stack of IIoComponents to properly handle order of registration.
MsgStream & endmsg(MsgStream &s)
MsgStream Modifier: endmsg. Calls the output method of the MsgStream.
Definition: MsgStream.h:209
T rbegin(T...args)
bool IoComponentMgr::io_hasitem ( IIoComponent iocomponent) const
override

: check if the registry contains a given IIoComponent

Definition at line 89 of file IoComponentMgr.cpp.

90 {
91  DEBMSG << "--> io_hasitem()" << endmsg;
92  if ( 0 == iocomponent ) {
93  return false;
94  }
95  const std::string& ioname = iocomponent->name();
96  IoRegistry_t::const_iterator io = m_ioregistry.find( ioname );
97  return io != m_ioregistry.end();
98 }
IoRegistry_t m_ioregistry
Registry of IIoComponents.
T end(T...args)
#define DEBMSG
STL class.
T find(T...args)
MsgStream & endmsg(MsgStream &s)
MsgStream Modifier: endmsg. Calls the output method of the MsgStream.
Definition: MsgStream.h:209
virtual const std::string & name() const =0
Retrieve the name of the instance.
StatusCode IoComponentMgr::io_register ( IIoComponent iocomponent)
override

: allow a IIoComponent to register itself with this manager so appropriate actions can be taken when e.g.

a fork(2) has been issued (this is usually handled by calling IIoComponent::io_reinit on every registered component)

Definition at line 143 of file IoComponentMgr.cpp.

144 {
145  if ( !iocomponent ) {
146  error() << "io_register (component) received a NULL pointer !" << endmsg;
147  return StatusCode::FAILURE;
148  }
149  const std::string& ioname = iocomponent->name();
150  DEBMSG << "--> io_register(" << ioname << ")" << endmsg;
151  auto itr = m_ioregistry.find( ioname );
152  if ( itr == m_ioregistry.end() ) {
153  DEBMSG << " registering IoComponent \"" << ioname << "\"" << endmsg;
154  iocomponent->addRef(); // ownership...
155  m_ioregistry[ioname] = iocomponent;
156  m_iostack.push_back( iocomponent );
157  } else {
158  info() << "IoComponent[" << iocomponent->name() << "] already registered @" << (void*)itr->second << endmsg;
159  }
160  return StatusCode::SUCCESS;
161 }
MsgStream & info() const
shortcut for the method msgStream(MSG::INFO)
IoRegistry_t m_ioregistry
Registry of IIoComponents.
T end(T...args)
#define DEBMSG
STL class.
T push_back(T...args)
MsgStream & error() const
shortcut for the method msgStream(MSG::ERROR)
T find(T...args)
virtual unsigned long addRef()=0
Increment the reference count of Interface instance.
IoStack_t m_iostack
Stack of IIoComponents to properly handle order of registration.
MsgStream & endmsg(MsgStream &s)
MsgStream Modifier: endmsg. Calls the output method of the MsgStream.
Definition: MsgStream.h:209
virtual const std::string & name() const =0
Retrieve the name of the instance.
StatusCode IoComponentMgr::io_register ( IIoComponent iocomponent,
IIoComponentMgr::IoMode::Type  iomode,
const std::string fname,
const std::string pfn 
)
override

: allow a IIoComponent to register itself with this manager so appropriate actions can be taken when e.g.

a fork(2) has been issued (this is usually handled by calling IIoComponent::io_reinit on every registered component)

Definition at line 171 of file IoComponentMgr.cpp.

173 {
174  if ( 0 == iocomponent ) {
175  return StatusCode::FAILURE;
176  }
177  const std::string& ioname = iocomponent->name();
178 
179  DEBMSG << "--> io_register(" << ioname << "," << ( ( iomode == IIoComponentMgr::IoMode::READ ) ? "R" : "W" ) << ","
180  << fname << ")" << endmsg;
181 
182  if ( !io_hasitem( iocomponent ) ) {
183  if ( !io_register( iocomponent ).isSuccess() ) {
184  error() << "could not register component [" << iocomponent->name() << "] "
185  << "with the I/O component manager !" << endmsg;
186  return StatusCode::FAILURE;
187  }
188  }
189 
190  pair<iodITR, iodITR> fit = m_cdict.equal_range( iocomponent );
191  if ( fit.first != fit.second ) {
192  for ( iodITR it = fit.first; it != fit.second; ++it ) {
193  IoComponentEntry ioe = it->second;
194  if ( ioe.m_oldfname == fname ) {
195  if ( ioe.m_iomode == iomode ) {
196  info() << "IoComponent " << ioname << " has already had file " << fname << " registered with i/o mode "
197  << iomode << endmsg;
198  return StatusCode::SUCCESS;
199  } else {
200  warning() << "IoComponent " << ioname << " has already had file " << fname
201  << " registered with a different i/o mode " << ioe.m_iomode << " - now trying " << iomode << endmsg;
202  }
203  }
204  }
205  }
206 
207  // We need to take into account that boost::filesystem::absolute() does not work in following cases:
208  // 1. files read from eos, i.e. starting with "root:"
209  // 2. files read over http, i.e. starting either with 'http:' or with 'https:'
210  const std::string& tmp_name = ( pfn.empty() ? fname : pfn );
211  static const std::array<std::string, 4> prefixes = {"root:", "http:", "https:", "dcap:"};
212  bool special_case = std::any_of( begin( prefixes ), end( prefixes ), [&]( const std::string& pf ) {
213  return boost::algorithm::starts_with( tmp_name, pf );
214  } );
215  IoComponentEntry ioc( fname, ( special_case ? tmp_name : boost::filesystem::absolute( tmp_name ).string() ), iomode );
217 
218  return StatusCode::SUCCESS;
219 }
T empty(T...args)
MsgStream & info() const
shortcut for the method msgStream(MSG::INFO)
bool isSuccess() const
Test for a status code of SUCCESS.
Definition: StatusCode.h:50
IoDict_t::const_iterator iodITR
#define DEBMSG
auto begin(reverse_wrapper< T > &w)
Definition: reverse.h:58
STL class.
MsgStream & error() const
shortcut for the method msgStream(MSG::ERROR)
MsgStream & warning() const
shortcut for the method msgStream(MSG::WARNING)
StatusCode io_register(IIoComponent *iocomponent) override
: allow a IIoComponent to register itself with this manager so appropriate actions can be taken when ...
auto end(reverse_wrapper< T > &w)
Definition: reverse.h:64
T insert(T...args)
T any_of(T...args)
STL class.
T equal_range(T...args)
MsgStream & endmsg(MsgStream &s)
MsgStream Modifier: endmsg. Calls the output method of the MsgStream.
Definition: MsgStream.h:209
virtual const std::string & name() const =0
Retrieve the name of the instance.
bool io_hasitem(IIoComponent *iocomponent) const override
: check if the registry contains a given IIoComponent
StatusCode IoComponentMgr::io_reinitialize ( )
override

: reinitialize the I/O subsystem.

This effectively calls IIoComponent::io_reinit on all the registered IIoComponent.

Definition at line 266 of file IoComponentMgr.cpp.

267 {
268  ON_DEBUG
269  {
270  debug() << "--> io_reinitialize()" << endmsg;
271  debug() << "reinitializing I/O subsystem..." << endmsg;
272  debug() << "Listing all monitored entries: " << std::endl;
273  debug() << list() << endmsg;
274  }
275 
276  bool allgood = true;
277  for ( auto& io : m_iostack ) {
278  DEBMSG << " [" << io->name() << "]->io_reinit()..." << endmsg;
279  if ( !io->io_reinit().isSuccess() ) {
280  allgood = false;
281  error() << "problem in [" << io->name() << "]->io_reinit() !" << endmsg;
282  }
283  // we are done with this guy... release it
284  io->release();
285  }
286 
287  // we are done.
288  // FIXME: shall we allow for multiple io_reinitialize ?
289  // m_iostack.clear();
290  // m_ioregistry.clear();
291  // m_cdict.clear();
292 
293  return allgood ? StatusCode::SUCCESS : StatusCode::FAILURE;
294 }
T endl(T...args)
#define DEBMSG
std::string list() const
MsgStream & error() const
shortcut for the method msgStream(MSG::ERROR)
#define ON_DEBUG
MsgStream & debug() const
shortcut for the method msgStream(MSG::DEBUG)
IoStack_t m_iostack
Stack of IIoComponents to properly handle order of registration.
MsgStream & endmsg(MsgStream &s)
MsgStream Modifier: endmsg. Calls the output method of the MsgStream.
Definition: MsgStream.h:209
StatusCode IoComponentMgr::io_retrieve ( IIoComponent iocomponent,
std::string fname 
)
override

: retrieve the new filename for a given IIoComponent and

Parameters
<tt>fname</tt>filename
<tt>oldfname</tt>filename

Definition at line 226 of file IoComponentMgr.cpp.

227 {
228  if ( 0 == iocomponent ) {
229  return StatusCode::FAILURE;
230  }
231 
232  std::string ofname = fname;
233  const std::string& ioname = iocomponent->name();
234 
235  DEBMSG << "--> io_retrieve(" << ioname << "," << fname << ")" << endmsg;
236 
237  iodITR it;
238  if ( !findComp( iocomponent, ofname, it ) ) {
239  DEBMSG << "could not find c: " << ioname << " old_f: " << ofname << endmsg;
240  return StatusCode::FAILURE;
241  } else {
242 
243  IoDict_t::iterator it;
244  for ( it = m_cdict.equal_range( iocomponent ).first; it != m_cdict.equal_range( iocomponent ).second; ++it ) {
245 
246  if ( it->second.m_oldfname == ofname ) {
247  DEBMSG << "retrieving new name for the component " << iocomponent->name() << " old name: " << ofname
248  << ", new name: " << it->second.m_newfname << endmsg;
249  fname = it->second.m_newfname;
250  return StatusCode::SUCCESS;
251  }
252  }
253  }
254 
255  DEBMSG << "Unexpected error! Unable to find entry in the dictionary corresponding to old filename: " << ofname
256  << endmsg;
257  return StatusCode::FAILURE;
258 }
IoDict_t::const_iterator iodITR
#define DEBMSG
STL class.
bool findComp(IIoComponent *, const std::string &, iodITR &) const
T equal_range(T...args)
MsgStream & endmsg(MsgStream &s)
MsgStream Modifier: endmsg. Calls the output method of the MsgStream.
Definition: MsgStream.h:209
virtual const std::string & name() const =0
Retrieve the name of the instance.
StatusCode IoComponentMgr::io_update ( IIoComponent iocomponent,
const std::string old_fname,
const std::string new_fname 
)
override

: allow a IIoComponent to update the contents of the registry with a new file name

Definition at line 298 of file IoComponentMgr.cpp.

299 {
300 
301  DEBMSG << "--> io_update(" << ioc->name() << "," << old_fname << "," << new_fname << ")" << endmsg;
302 
303  IoDict_t::iterator it;
304  for ( it = m_cdict.equal_range( ioc ).first; it != m_cdict.equal_range( ioc ).second; ++it ) {
305 
306  if ( it->second.m_oldfname == old_fname ) {
307  DEBMSG << "updating " << ioc->name() << " f: " << old_fname << " -> " << new_fname << endmsg;
308  it->second.m_newfname = new_fname;
309  return StatusCode::SUCCESS;
310  }
311  }
312 
313  return StatusCode::FAILURE;
314 }
#define DEBMSG
T equal_range(T...args)
MsgStream & endmsg(MsgStream &s)
MsgStream Modifier: endmsg. Calls the output method of the MsgStream.
Definition: MsgStream.h:209
StatusCode IoComponentMgr::io_update ( IIoComponent iocomponent,
const std::string work_dir 
)
override

: allow a IIoComponent to update the contents of the registry with a new work directory

Definition at line 318 of file IoComponentMgr.cpp.

319 {
320 
321  DEBMSG << "--> io_update(" << ioc->name() << "," << work_dir << ")" << endmsg;
322 
323  IoDict_t::iterator it;
324  for ( it = m_cdict.equal_range( ioc ).first; it != m_cdict.equal_range( ioc ).second; ++it ) {
325 
326  switch ( it->second.m_iomode ) {
328  it->second.m_newfname = it->second.m_oldabspath;
329  break;
330  }
332  boost::filesystem::path oldPath( it->second.m_oldfname );
333  if ( oldPath.is_relative() && oldPath.filename() == oldPath.relative_path() ) {
334 
335  // Only file name was provided for writing. This is the usual mode of operation
336  // ***
337  // NB. In such cases it would make sense to set newfname=oldfname, however this will break
338  // existing client codes, which assume that newfname contains "/"
339  // Thus we set newfname=workdir/oldfname
340  // ***
341 
342  boost::filesystem::path newfname( work_dir );
343  newfname /= oldPath;
344  it->second.m_newfname = newfname.string();
345  } else {
346  // New name should be the old absolute path
347  it->second.m_newfname = it->second.m_oldabspath;
348  }
349 
350  break;
351  }
352  default: {
353  // Don't know how to deal with either RW or INVALID
354  error() << "Unable to update IoComponent for the mode " << it->second.m_iomode << endmsg;
355  return StatusCode::FAILURE;
356  }
357  }
358 
359  } // for
360 
361  return StatusCode::SUCCESS;
362 }
#define DEBMSG
MsgStream & error() const
shortcut for the method msgStream(MSG::ERROR)
T equal_range(T...args)
MsgStream & endmsg(MsgStream &s)
MsgStream Modifier: endmsg. Calls the output method of the MsgStream.
Definition: MsgStream.h:209
StatusCode IoComponentMgr::io_update_all ( const std::string work_dir)
override

: Update all IIoComponents with a new work directory

Definition at line 366 of file IoComponentMgr.cpp.

367 {
368  DEBMSG << "-->io_update_all for the directory " << work_dir << endmsg;
369  bool allgood = true;
370  for ( IoStack_t::iterator io = m_iostack.begin(), ioEnd = m_iostack.end(); io != ioEnd; ++io ) {
371  if ( !io_update( *io, work_dir ).isSuccess() ) {
372  allgood = false;
373  error() << "problem in [" << ( *io )->name() << "]->io_update() !" << endmsg;
374  }
375  }
376  return allgood ? StatusCode::SUCCESS : StatusCode::FAILURE;
377 }
bool isSuccess() const
Test for a status code of SUCCESS.
Definition: StatusCode.h:50
T end(T...args)
#define DEBMSG
MsgStream & error() const
shortcut for the method msgStream(MSG::ERROR)
StatusCode io_update(IIoComponent *iocomponent, const std::string &old_fname, const std::string &new_fname) override
: allow a IIoComponent to update the contents of the registry with a new file name ...
T begin(T...args)
IoStack_t m_iostack
Stack of IIoComponents to properly handle order of registration.
MsgStream & endmsg(MsgStream &s)
MsgStream Modifier: endmsg. Calls the output method of the MsgStream.
Definition: MsgStream.h:209
std::string IoComponentMgr::list ( ) const
private

Definition at line 444 of file IoComponentMgr.cpp.

445 {
446 
447  ostringstream ost;
448 
449  ost << "Listing all IoComponents (" << m_cdict.size() << "): " << endl;
450  for ( const auto& i : m_cdict ) {
451  ost << " " << i.first->name() << " " << i.second << endl;
452  }
453 
454  return ost.str();
455 }
T endl(T...args)
T size(T...args)

Member Data Documentation

IoDict_t IoComponentMgr::m_cdict
private

Definition at line 178 of file IoComponentMgr.h.

std::string IoComponentMgr::m_dict_location
private

location of the python dictionary

Definition at line 181 of file IoComponentMgr.h.

IoRegistry_t IoComponentMgr::m_ioregistry
private

Registry of IIoComponents.

Definition at line 168 of file IoComponentMgr.h.

IoStack_t IoComponentMgr::m_iostack
private

Stack of IIoComponents to properly handle order of registration.

Definition at line 172 of file IoComponentMgr.h.


The documentation for this class was generated from the following files: