The Gaudi Framework  v30r0 (c919700c)
Gaudi::ParticlePropertySvc Class Reference

This service provides access to particle properties. More...

#include <src/ParticlePropertySvc.h>

Inheritance diagram for Gaudi::ParticlePropertySvc:
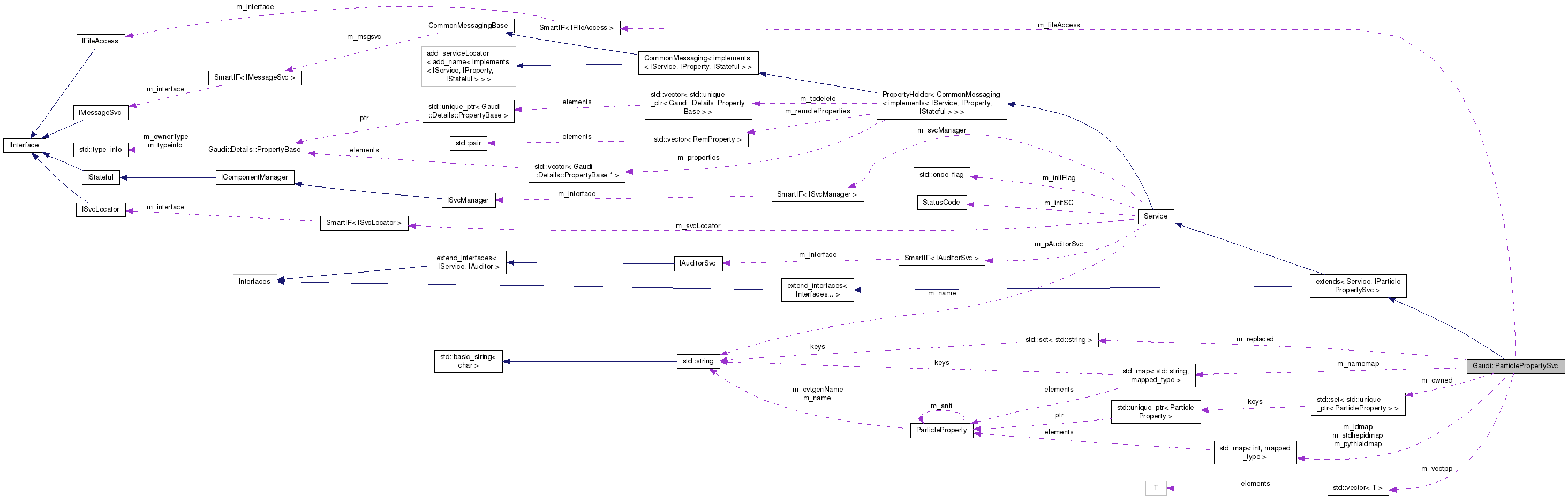
Collaboration diagram for Gaudi::ParticlePropertySvc:

Public Types

typedef ParticlePropertymapped_type
 
typedef std::map< int, mapped_typeMapID
 
typedef std::map< std::string, mapped_typeMapName
 
typedef std::map< int, mapped_typeMapStdHepID
 
typedef std::map< int, mapped_typeMapPythiaID
 
typedef std::vector< ParticleProperty * > VectPP
 
typedef VectPP::const_iterator const_iterator
 
typedef VectPP::iterator iterator
 
- Public Types inherited from extends< Service, IParticlePropertySvc >
using base_class = extends
 Typedef to this class. More...
 
using extend_interfaces_base = extend_interfaces< Interfaces... >
 Typedef to the base of this class. More...
 
- Public Types inherited from Service
typedef Gaudi::PluginService::Factory< IService *, const std::string &, ISvcLocator * > Factory
 
- Public Types inherited from PropertyHolder< CommonMessaging< implements< IService, IProperty, IStateful > > >
using PropertyHolderImpl = PropertyHolder< CommonMessaging< implements< IService, IProperty, IStateful > > >
 Typedef used to refer to this class from derived classes, as in. More...
 
- Public Types inherited from CommonMessaging< implements< IService, IProperty, IStateful > >
using base_class = CommonMessaging
 
- Public Types inherited from extend_interfaces< Interfaces... >
using ext_iids = typename Gaudi::interface_list_cat< typename Interfaces::ext_iids... >::type
 take union of the ext_iids of all Interfaces... More...
 

Public Member Functions

StatusCode initialize () override
 Initialise the service. More...
 
StatusCode finalize () override
 Finalise the service. More...
 
StatusCode push_back (const std::string &particle, int geantId, int jetsetId, double charge, double mass, double tlife, const std::string &evtName, int pythiaId, double maxWidth) override
 Create a new particle property. More...
 
StatusCode push_back (ParticleProperty *pp) override
 Add a new particle property. More...
 
const_iterator begin () const override
 Get a const reference to the beginning of the container. More...
 
const_iterator end () const override
 Get a const reference to the end of the container. More...
 
int size () const override
 Get the container size. More...
 
ParticlePropertyfind (int geantId) override
 Retrieve a property by geant3 id. More...
 
ParticlePropertyfind (const std::string &name) override
 Retrieve a property by particle name. More...
 
ParticlePropertyfindByStdHepID (int stdHepId) override
 Retrieve a property by StdHep id. More...
 
ParticlePropertyfindByPythiaID (int pythiaID) override
 Retrieve a property by Pythia id. More...
 
StatusCode erase (int geantId) override
 Erase a property by geant3 id. More...
 
StatusCode erase (const std::string &name) override
 Erase a property by particle name. More...
 
StatusCode eraseByStdHepID (int stdHepId) override
 Erase a property by StdHep id ??? More...
 
 ParticlePropertySvc (const std::string &name, ISvcLocator *svc)
 Standard Constructor. More...
 
 ~ParticlePropertySvc () override=default
 Destructor. More...
 
- Public Member Functions inherited from extends< Service, IParticlePropertySvc >
void * i_cast (const InterfaceID &tid) const override
 Implementation of IInterface::i_cast. More...
 
StatusCode queryInterface (const InterfaceID &ti, void **pp) override
 Implementation of IInterface::queryInterface. More...
 
std::vector< std::stringgetInterfaceNames () const override
 Implementation of IInterface::getInterfaceNames. More...
 
 ~extends () override=default
 Virtual destructor. More...
 
- Public Member Functions inherited from Service
const std::stringname () const override
 Retrieve name of the service. More...
 
StatusCode configure () override
 
StatusCode initialize () override
 
StatusCode start () override
 
StatusCode stop () override
 
StatusCode finalize () override
 
StatusCode terminate () override
 
Gaudi::StateMachine::State FSMState () const override
 
Gaudi::StateMachine::State targetFSMState () const override
 
StatusCode reinitialize () override
 
StatusCode restart () override
 
StatusCode sysInitialize () override
 Initialize Service. More...
 
StatusCode sysStart () override
 Initialize Service. More...
 
StatusCode sysStop () override
 Initialize Service. More...
 
StatusCode sysFinalize () override
 Finalize Service. More...
 
StatusCode sysReinitialize () override
 Re-initialize the Service. More...
 
StatusCode sysRestart () override
 Re-initialize the Service. More...
 
 Service (std::string name, ISvcLocator *svcloc)
 Standard Constructor. More...
 
SmartIF< ISvcLocator > & serviceLocator () const override
 Retrieve pointer to service locator. More...
 
StatusCode setProperties ()
 Method for setting declared properties to the values specified for the job. More...
 
template<class T >
StatusCode service (const std::string &name, const T *&psvc, bool createIf=true) const
 Access a service by name, creating it if it doesn't already exist. More...
 
template<class T >
StatusCode service (const std::string &name, T *&psvc, bool createIf=true) const
 
template<typename IFace = IService>
SmartIF< IFace > service (const std::string &name, bool createIf=true) const
 
template<class T >
StatusCode service (const std::string &svcType, const std::string &svcName, T *&psvc) const
 Access a service by name and type, creating it if it doesn't already exist. More...
 
template<class T >
StatusCode declareTool (ToolHandle< T > &handle, std::string toolTypeAndName, bool createIf=true)
 Declare used tool. More...
 
SmartIF< IAuditorSvc > & auditorSvc () const
 The standard auditor service.May not be invoked before sysInitialize() has been invoked. More...
 
- Public Member Functions inherited from PropertyHolder< CommonMessaging< implements< IService, IProperty, IStateful > > >
 PropertyHolder ()=default
 
 ~PropertyHolder () override=default
 
Gaudi::Details::PropertyBasedeclareProperty (Gaudi::Details::PropertyBase &prop)
 Declare a property. More...
 
Gaudi::Details::PropertyBasedeclareProperty (const std::string &name, TYPE &value, const std::string &doc="none")
 Helper to wrap a regular data member and use it as a regular property. More...
 
Gaudi::Details::PropertyBasedeclareProperty (const std::string &name, TYPE &value, const std::string &doc="none") const
 
Gaudi::Details::PropertyBasedeclareProperty (const std::string &name, Gaudi::Property< TYPE, VERIFIER, HANDLERS > &prop, const std::string &doc="none")
 Declare a PropertyBase instance setting name and documentation. More...
 
Gaudi::Details::PropertyBasedeclareRemoteProperty (const std::string &name, IProperty *rsvc, const std::string &rname="")
 Declare a remote property. More...
 
StatusCode setProperty (const Gaudi::Details::PropertyBase &p) override
 set the property form another property More...
 
StatusCode setProperty (const std::string &s) override
 set the property from the formatted string More...
 
StatusCode setProperty (const std::string &n, const std::string &v) override
 set the property from name and the value More...
 
StatusCode setProperty (const std::string &name, const TYPE &value)
 set the property form the value More...
 
StatusCode getProperty (Gaudi::Details::PropertyBase *p) const override
 get the property More...
 
const Gaudi::Details::PropertyBasegetProperty (const std::string &name) const override
 get the property by name More...
 
StatusCode getProperty (const std::string &n, std::string &v) const override
 convert the property to the string More...
 
const std::vector< Gaudi::Details::PropertyBase * > & getProperties () const override
 get all properties More...
 
bool hasProperty (const std::string &name) const override
 Return true if we have a property with the given name. More...
 
 PropertyHolder (const PropertyHolder &)=delete
 
PropertyHolderoperator= (const PropertyHolder &)=delete
 
Gaudi::Details::PropertyBasedeclareProperty (const std::string &name, GaudiHandleBase &ref, const std::string &doc="none")
 Specializations for various GaudiHandles. More...
 
Gaudi::Details::PropertyBasedeclareProperty (const std::string &name, GaudiHandleArrayBase &ref, const std::string &doc="none")
 
Gaudi::Details::PropertyBasedeclareProperty (const std::string &name, DataObjectHandleBase &ref, const std::string &doc="none")
 
- Public Member Functions inherited from CommonMessagingBase
virtual ~CommonMessagingBase ()=default
 Virtual destructor. More...
 
const SmartIF< IMessageSvc > & msgSvc () const
 The standard message service. More...
 
MsgStreammsgStream () const
 Return an uninitialized MsgStream. More...
 
MsgStreammsgStream (const MSG::Level level) const
 Predefined configurable message stream for the efficient printouts. More...
 
MsgStreamalways () const
 shortcut for the method msgStream(MSG::ALWAYS) More...
 
MsgStreamfatal () const
 shortcut for the method msgStream(MSG::FATAL) More...
 
MsgStreamerr () const
 shortcut for the method msgStream(MSG::ERROR) More...
 
MsgStreamerror () const
 shortcut for the method msgStream(MSG::ERROR) More...
 
MsgStreamwarning () const
 shortcut for the method msgStream(MSG::WARNING) More...
 
MsgStreaminfo () const
 shortcut for the method msgStream(MSG::INFO) More...
 
MsgStreamdebug () const
 shortcut for the method msgStream(MSG::DEBUG) More...
 
MsgStreamverbose () const
 shortcut for the method msgStream(MSG::VERBOSE) More...
 
MsgStreammsg () const
 shortcut for the method msgStream(MSG::INFO) More...
 
MSG::Level msgLevel () const
 get the cached level (originally extracted from the embedded MsgStream) More...
 
MSG::Level outputLevel () const __attribute__((deprecated))
 Backward compatibility function for getting the output level. More...
 
bool msgLevel (MSG::Level lvl) const
 get the output level from the embedded MsgStream More...
 
- Public Member Functions inherited from extend_interfaces< Interfaces... >
 ~extend_interfaces () override=default
 Virtual destructor. More...
 

Protected Member Functions

const ParticlePropertyanti (const ParticleProperty *pp) const
 helper (protected) function to find an antiparticle for the given particle ID (StdHepID) More...
 
StatusCode setAntiParticles ()
 helper (protected) function to set the valid particle<–>antiparticle relations More...
 
StatusCode rebuild ()
 rebuild "the linear container" from the map More...
 
StatusCode erase (const ParticleProperty *pp)
 remove particle property from all maps More...
 
StatusCode parse (const std::string &file)
 parse the file More...
 
StatusCode parse ()
 Parses the file and fill all the maps. More...
 
StatusCode addParticles ()
 
bool diff (const ParticleProperty *o, const ParticleProperty *n, const MSG::Level l=MSG::DEBUG) const
 
- Protected Member Functions inherited from Service
 ~Service () override
 Standard Destructor. More...
 
int outputLevel () const
 get the Service's output level More...
 
- Protected Member Functions inherited from PropertyHolder< CommonMessaging< implements< IService, IProperty, IStateful > > >
Gaudi::Details::PropertyBaseproperty (const std::string &name) const
 
- Protected Member Functions inherited from CommonMessaging< implements< IService, IProperty, IStateful > >
MSG::Level setUpMessaging ()
 Set up local caches. More...
 
MSG::Level resetMessaging ()
 Reinitialize internal states. More...
 
void updateMsgStreamOutputLevel (int level)
 Update the output level of the cached MsgStream. More...
 

Private Attributes

Gaudi::Property< std::stringm_filename
 
Gaudi::Property< std::vector< std::string > > m_other {this, "OtherFiles", {}, "additional file names"}
 
Gaudi::Property< std::vector< std::string > > m_particles
 
VectPP m_vectpp
 Vector of all particle properties. More...
 
MapID m_idmap
 Map for geant IDs. More...
 
MapName m_namemap
 Map for particle names. More...
 
MapStdHepID m_stdhepidmap
 Map for StdHep Ids. More...
 
MapPythiaID m_pythiaidmap
 Map for Pythia Ids. More...
 
std::set< std::unique_ptr< ParticleProperty > > m_owned
 
std::set< std::stringm_replaced
 
SmartIF< IFileAccessm_fileAccess
 

Additional Inherited Members

- Protected Attributes inherited from Service
Gaudi::StateMachine::State m_state = Gaudi::StateMachine::OFFLINE
 Service state. More...
 
Gaudi::StateMachine::State m_targetState = Gaudi::StateMachine::OFFLINE
 Service state. More...
 
Gaudi::Property< int > m_outputLevel {this, "OutputLevel", MSG::NIL, "output level"}
 
Gaudi::Property< bool > m_auditInit {this, "AuditServices", false, "[[deprecated]] unused"}
 
Gaudi::Property< bool > m_auditorInitialize {this, "AuditInitialize", false, "trigger auditor on initialize()"}
 
Gaudi::Property< bool > m_auditorStart {this, "AuditStart", false, "trigger auditor on start()"}
 
Gaudi::Property< bool > m_auditorStop {this, "AuditStop", false, "trigger auditor on stop()"}
 
Gaudi::Property< bool > m_auditorFinalize {this, "AuditFinalize", false, "trigger auditor on finalize()"}
 
Gaudi::Property< bool > m_auditorReinitialize {this, "AuditReinitialize", false, "trigger auditor on reinitialize()"}
 
Gaudi::Property< bool > m_auditorRestart {this, "AuditRestart", false, "trigger auditor on restart()"}
 
SmartIF< IAuditorSvcm_pAuditorSvc
 Auditor Service. More...
 

Detailed Description

This service provides access to particle properties.

The settable property of this service is the ParticlePropertiesFile, an ASCII file containing the list of properties for the particles. The default file is: "$PARAMFILESROOT/data/ParticleTable.txt" or if $PARAMFILESROOT is not defined "ParticleTable.txt"

Author
Iain Last
Gloria Corti 8/11/1999 change default file from $CDF/particle.cdf to $LHCBDBASE/cdf/particle.cdf on Unix and use environment variable also on WinNT Also introduce finding of particle by StdHepID
Vanya BELYAEV
Date
2006-09-22 1) Modified to add possibility to redefine properties of existing particles and to read additional files. New property "OtherFiles" (default is empty vector) is introduces. Service parsed additional files after the main one.
// read additional properties
ParticlePropertySvc.OtherFiles = {
"$SOMELOCATION1/file1.txt" ,
"$SOMELOCATION2/file2.txt"
} ;

2) Add possibility to modify only certain particles through the new property "Particles" (default is empty list), Each line is interpreted as a line in particle data table, e.g.

// redefine the properties of H_20 and H_30 particles:
ParticlePropertySvc.Particles = {
"H_20 88 35 0.0 120.0 9.4e-26 Higgs'0 35 0.0e+00" ,
"H_30 89 36 0.0 40.0 1.0e-12 A0 36 0.0e+00"
} ;

The replaces/modified particles are reported.

Definition at line 72 of file ParticlePropertySvc.h.

Member Typedef Documentation

typedef VectPP::const_iterator IParticlePropertySvc::const_iterator

Definition at line 27 of file IParticlePropertySvc.h.

typedef VectPP::iterator IParticlePropertySvc::iterator

Definition at line 28 of file IParticlePropertySvc.h.

typedef std::map<int, mapped_type> Gaudi::ParticlePropertySvc::MapID

Definition at line 77 of file ParticlePropertySvc.h.

typedef std::map<std::string, mapped_type> Gaudi::ParticlePropertySvc::MapName

Definition at line 78 of file ParticlePropertySvc.h.

typedef ParticleProperty* Gaudi::ParticlePropertySvc::mapped_type

Definition at line 76 of file ParticlePropertySvc.h.

typedef std::map<int, mapped_type> Gaudi::ParticlePropertySvc::MapPythiaID

Definition at line 80 of file ParticlePropertySvc.h.

typedef std::map<int, mapped_type> Gaudi::ParticlePropertySvc::MapStdHepID

Definition at line 79 of file ParticlePropertySvc.h.

Constructor & Destructor Documentation

Gaudi::ParticlePropertySvc::ParticlePropertySvc ( const std::string name,
ISvcLocator svc 
)

Standard Constructor.

Parameters
nameString with service name
svcPointer to service locator interface
Todo:
: remove reference to LHCb-specific environment variable

Definition at line 56 of file ParticlePropertySvc.cpp.

56  : base_class( name, svc )
57  {
59  // Redefine the default name:
60  if ( System::getEnv( "PARAMFILESROOT", m_filename.value() ) ) {
61  m_filename.value() += "/data/ParticleTable.txt";
62  }
63  }
GAUDI_API std::string getEnv(const char *var)
get a particular environment variable (returning "UNKNOWN" if not set)
Definition: System.cpp:415
extends base_class
Typedef to this class.
Definition: extends.h:15
Gaudi::Property< std::string > m_filename
Gaudi::ParticlePropertySvc::~ParticlePropertySvc ( )
overridedefault

Destructor.

Member Function Documentation

StatusCode Gaudi::ParticlePropertySvc::addParticles ( )
protected

Definition at line 387 of file ParticlePropertySvc.cpp.

388  {
389  // loop over all "explicit" particles
390  for ( const auto& item : m_particles ) {
391  std::istringstream input( item );
392  // get the name
393  std::string p_name;
394  int p_geant;
395  int p_jetset;
396  double p_charge;
397  double p_mass;
398  double p_ltime;
399  std::string p_evtgen;
400  int p_pythia;
401  double p_maxwid;
402  if ( input >> p_name >> p_geant >> p_jetset >> p_charge >> p_mass >> p_ltime >> p_evtgen >> p_pythia >>
403  p_maxwid ) {
404  always() << " Add/Modify the particle: "
405  << " name='" << p_name << "'"
406  << " geant=" << p_geant << " jetset=" << p_jetset << " charge=" << p_charge << " mass=" << p_mass
407  << " ltime=" << p_ltime << " evtgen='" << p_evtgen << "'"
408  << " pythia=" << p_pythia << " maxwid=" << p_maxwid << endmsg;
409  //
410  StatusCode sc = push_back( p_name, p_geant, p_jetset, p_charge, p_mass * Gaudi::Units::GeV,
411  p_ltime * Gaudi::Units::s, p_evtgen, p_pythia, p_maxwid * Gaudi::Units::GeV );
412  if ( sc.isFailure() ) {
413  return sc;
414  } // RETURN
415  } else {
416  error() << " could not parse '" << item << "'" << endmsg;
417  return StatusCode::FAILURE; // RETURN
418  }
419  }
420  //
421  return StatusCode::SUCCESS;
422  }
constexpr double s
bool isFailure() const
Test for a status code of FAILURE.
Definition: StatusCode.h:61
StatusCode push_back(const std::string &particle, int geantId, int jetsetId, double charge, double mass, double tlife, const std::string &evtName, int pythiaId, double maxWidth) override
Create a new particle property.
STL class.
MsgStream & error() const
shortcut for the method msgStream(MSG::ERROR)
This class is used for returning status codes from appropriate routines.
Definition: StatusCode.h:26
Gaudi::Property< std::vector< std::string > > m_particles
constexpr double GeV
MsgStream & always() const
shortcut for the method msgStream(MSG::ALWAYS)
MsgStream & endmsg(MsgStream &s)
MsgStream Modifier: endmsg. Calls the output method of the MsgStream.
Definition: MsgStream.h:209
const ParticleProperty * Gaudi::ParticlePropertySvc::anti ( const ParticleProperty pp) const
protected

helper (protected) function to find an antiparticle for the given particle ID (StdHepID)

Helper (protected) function to find an antiparticle for the given particle ID (StdHepID)

Parameters
pppointer to particle property
Returns
pointer to antiparticle

Definition at line 320 of file ParticlePropertySvc.cpp.

321  {
322  if ( !pp ) {
323  return nullptr;
324  }
325  const int ID = pp->pdgID();
326  const int antiID = -1 * ID;
327  for ( const auto& ap : m_vectpp ) {
328  if ( ap && antiID == ap->pdgID() ) {
329  return ap;
330  } // RETURN
331  };
332  //
333  return pp; // RETURN
334  }
int pdgID() const
Get the PDG (= JETSET) ID.
VectPP m_vectpp
Vector of all particle properties.
const_iterator Gaudi::ParticlePropertySvc::begin ( ) const
inlineoverride

Get a const reference to the beginning of the container.

Definition at line 111 of file ParticlePropertySvc.h.

111 { return m_vectpp.begin(); }
T begin(T...args)
VectPP m_vectpp
Vector of all particle properties.
bool Gaudi::ParticlePropertySvc::diff ( const ParticleProperty o,
const ParticleProperty n,
const MSG::Level  l = MSG::DEBUG 
) const
protected

Definition at line 430 of file ParticlePropertySvc.cpp.

431  {
432  //
433  if ( o == n ) {
434  return false;
435  }
436  //
437  auto& log = msgStream();
438  log << l;
439  if ( !o || !n ) {
440  log << MSG::WARNING << " ParticleProperty* point to NULL" << endmsg;
441  return true; // RETURN
442  }
443  //
444  bool result = false;
445  if ( o->particle() != n->particle() ) {
446  result = true;
447  log << " Name:'" << o->particle() << "'/'" << n->particle() << "'";
448  }
449  if ( o->geantID() != n->geantID() ) {
450  result = true;
451  log << " G3ID:" << o->geantID() << "/" << n->geantID() << "'";
452  }
453  if ( o->pdgID() != n->pdgID() ) {
454  result = true;
455  log << " PDGID:" << o->pdgID() << "/" << n->pdgID() << "'";
456  }
457  if ( o->pythiaID() != n->pythiaID() ) {
458  result = true;
459  log << " PYID:" << o->pythiaID() << "/" << n->pythiaID() << "'";
460  }
461  if ( o->charge() != n->charge() ) {
462  result = true;
463  log << " Q:" << o->charge() << "/" << n->charge() << "'";
464  }
465  if ( o->mass() != n->mass() ) {
466  result = true;
467  log << " M:" << o->mass() << "/" << n->mass() << "'";
468  }
469  if ( o->lifetime() != n->lifetime() ) {
470  result = true;
471  log << " T:" << o->lifetime() << "/" << n->lifetime() << "'";
472  }
473  if ( o->evtGenName() != n->evtGenName() ) {
474  result = true;
475  log << " EvtGen:" << o->evtGenName() << "/" << n->evtGenName() << "'";
476  }
477  if ( o->maxWidth() != n->maxWidth() ) {
478  result = true;
479  log << " WMAX:" << o->maxWidth() << "/" << n->maxWidth() << "'";
480  }
481  if ( result ) {
482  log << endmsg;
483  }
484  //
485  return result;
486  }
int pdgID() const
Get the PDG (= JETSET) ID.
int geantID() const
Get the GEANT3 ID.
double maxWidth() const
Get the max width deviation.
double lifetime() const
Get the particle lifetime.
dictionary l
Definition: gaudirun.py:440
double charge() const
Get the particle charge.
MsgStream & msgStream() const
Return an uninitialized MsgStream.
const std::string & particle() const
Get the particle name.
double mass() const
Get the particle mass.
int pythiaID() const
Get the Pythia ID.
MsgStream & endmsg(MsgStream &s)
MsgStream Modifier: endmsg. Calls the output method of the MsgStream.
Definition: MsgStream.h:209
const std::string & evtGenName() const
Get the EvtGen name.
const_iterator Gaudi::ParticlePropertySvc::end ( ) const
inlineoverride

Get a const reference to the end of the container.

Definition at line 113 of file ParticlePropertySvc.h.

113 { return m_vectpp.end(); }
T end(T...args)
VectPP m_vectpp
Vector of all particle properties.
StatusCode Gaudi::ParticlePropertySvc::erase ( int  geantId)
inlineoverride

Erase a property by geant3 id.

Definition at line 125 of file ParticlePropertySvc.h.

125 { return erase( find( geantId ) ); }
StatusCode erase(int geantId) override
Erase a property by geant3 id.
ParticleProperty * find(int geantId) override
Retrieve a property by geant3 id.
StatusCode Gaudi::ParticlePropertySvc::erase ( const std::string name)
inlineoverride

Erase a property by particle name.

Definition at line 127 of file ParticlePropertySvc.h.

127 { return erase( find( name ) ); }
StatusCode erase(int geantId) override
Erase a property by geant3 id.
ParticleProperty * find(int geantId) override
Retrieve a property by geant3 id.
StatusCode Gaudi::ParticlePropertySvc::erase ( const ParticleProperty pp)
protected

remove particle property from all maps

Definition at line 229 of file ParticlePropertySvc.cpp.

230  {
231  if ( !pp ) {
232  return StatusCode::FAILURE;
233  }
234 
235  _remove_( m_idmap, pp );
236  _remove_( m_namemap, pp );
237  _remove_( m_stdhepidmap, pp );
238  _remove_( m_pythiaidmap, pp );
239  //
240  return rebuild();
241  }
StatusCode rebuild()
rebuild "the linear container" from the map
MapName m_namemap
Map for particle names.
MapStdHepID m_stdhepidmap
Map for StdHep Ids.
MapID m_idmap
Map for geant IDs.
MapPythiaID m_pythiaidmap
Map for Pythia Ids.
StatusCode Gaudi::ParticlePropertySvc::eraseByStdHepID ( int  stdHepId)
inlineoverride

Erase a property by StdHep id ???

Definition at line 129 of file ParticlePropertySvc.h.

129 { return erase( findByStdHepID( stdHepId ) ); }
StatusCode erase(int geantId) override
Erase a property by geant3 id.
ParticleProperty * findByStdHepID(int stdHepId) override
Retrieve a property by StdHep id.
StatusCode Gaudi::ParticlePropertySvc::finalize ( )
override

Finalise the service.

finalize

finalize the base class

Definition at line 121 of file ParticlePropertySvc.cpp.

122  {
123  if ( !m_other.empty() ) {
124  info() << "Additional Properties have been read from files: " << Gaudi::Utils::toString( m_other ) << endmsg;
125  }
126 
127  if ( !m_replaced.empty() ) {
128  always() << "Properties have been redefined for " << m_replaced.size()
129  << " particles : " << Gaudi::Utils::toString( m_replaced ) << endmsg;
130  }
131 
133 
135  return Service::finalize();
136  }
T empty(T...args)
StatusCode finalize() override
Definition: Service.cpp:174
MsgStream & info() const
shortcut for the method msgStream(MSG::INFO)
std::string toString(const TYPE &obj)
the generic implementation of the type conversion to the string
Definition: ToStream.h:346
SmartIF< IFileAccess > m_fileAccess
std::set< std::string > m_replaced
T size(T...args)
Gaudi::Property< std::vector< std::string > > m_other
void reset(TYPE *ptr=nullptr)
Set the internal pointer to the passed one disposing of the old one.
Definition: SmartIF.h:92
MsgStream & always() const
shortcut for the method msgStream(MSG::ALWAYS)
MsgStream & endmsg(MsgStream &s)
MsgStream Modifier: endmsg. Calls the output method of the MsgStream.
Definition: MsgStream.h:209
ParticleProperty* Gaudi::ParticlePropertySvc::find ( int  geantId)
inlineoverride

Retrieve a property by geant3 id.

Definition at line 117 of file ParticlePropertySvc.h.

117 { return m_idmap[geantId]; }
MapID m_idmap
Map for geant IDs.
ParticleProperty* Gaudi::ParticlePropertySvc::find ( const std::string name)
inlineoverride

Retrieve a property by particle name.

Definition at line 119 of file ParticlePropertySvc.h.

119 { return m_namemap[name]; }
const std::string & name() const override
Retrieve name of the service.
Definition: Service.cpp:289
MapName m_namemap
Map for particle names.
ParticleProperty* Gaudi::ParticlePropertySvc::findByPythiaID ( int  pythiaID)
inlineoverride

Retrieve a property by Pythia id.

Definition at line 123 of file ParticlePropertySvc.h.

123 { return m_pythiaidmap[pythiaID]; }
MapPythiaID m_pythiaidmap
Map for Pythia Ids.
ParticleProperty* Gaudi::ParticlePropertySvc::findByStdHepID ( int  stdHepId)
inlineoverride

Retrieve a property by StdHep id.

Definition at line 121 of file ParticlePropertySvc.h.

121 { return m_stdhepidmap[stdHepId]; }
MapStdHepID m_stdhepidmap
Map for StdHep Ids.
StatusCode Gaudi::ParticlePropertySvc::initialize ( )
override

Initialise the service.

initialize the service and setProperties

Definition at line 67 of file ParticlePropertySvc.cpp.

68  {
70  if ( sc.isFailure() ) {
71  return sc;
72  }
73 
74  sc = setProperties();
75  if ( sc.isFailure() ) {
76  error() << " Could not set the properties " << endmsg;
77  return sc;
78  }
79 
80  m_fileAccess = service( "VFSSvc" );
81  if ( !m_fileAccess ) {
82  error() << " Cannot retrieve the VFS service " << endmsg;
83  return StatusCode::FAILURE;
84  }
85 
86  sc = parse();
87  if ( sc.isFailure() ) {
88  error() << " Could not parse the file " << endmsg;
89  return sc;
90  }
91  if ( !m_particles.empty() ) {
92  sc = addParticles();
93  if ( sc.isFailure() ) {
94  error() << " Could not treat particles! " << endmsg;
95  return sc;
96  }
97  }
98  debug() << "ParticleProperties parsed successfully" << endmsg;
99 
100  debug() << "Access properties" << endmsg;
101  // For debugging purposes print out the size of the internal maps
102  // particle name as key: all particles in database are present here
103  debug() << "NameMap size =" << m_namemap.size() << endmsg;
104  // Geant3 ID as key: all particles in database are present here
105  debug() << "GeantID Map size =" << m_idmap.size() << endmsg;
106  // StdHep ID as key: some particles have no valid StdHep ID
107  debug() << "StdHepID Map size =" << m_stdhepidmap.size() << endmsg;
108  // Pythia ID as key: some particles are not defined in Pythia
109  debug() << "PythiaID Map size =" << m_pythiaidmap.size() << endmsg;
110 
111  if ( !m_replaced.empty() ) {
112  info() << "Properties have been redefined for " << m_replaced.size()
113  << " particles : " << Gaudi::Utils::toString( m_replaced ) << endmsg;
114  }
115 
116  return StatusCode::SUCCESS;
117  }
StatusCode initialize() override
Definition: Service.cpp:64
T empty(T...args)
MsgStream & info() const
shortcut for the method msgStream(MSG::INFO)
std::string toString(const TYPE &obj)
the generic implementation of the type conversion to the string
Definition: ToStream.h:346
MapName m_namemap
Map for particle names.
StatusCode parse()
Parses the file and fill all the maps.
SmartIF< IFileAccess > m_fileAccess
bool isFailure() const
Test for a status code of FAILURE.
Definition: StatusCode.h:61
MsgStream & error() const
shortcut for the method msgStream(MSG::ERROR)
std::set< std::string > m_replaced
This class is used for returning status codes from appropriate routines.
Definition: StatusCode.h:26
StatusCode setProperties()
Method for setting declared properties to the values specified for the job.
Definition: Service.cpp:295
MapStdHepID m_stdhepidmap
Map for StdHep Ids.
T size(T...args)
MsgStream & debug() const
shortcut for the method msgStream(MSG::DEBUG)
MapID m_idmap
Map for geant IDs.
Gaudi::Property< std::vector< std::string > > m_particles
StatusCode service(const std::string &name, const T *&psvc, bool createIf=true) const
Access a service by name, creating it if it doesn&#39;t already exist.
Definition: Service.h:85
MsgStream & endmsg(MsgStream &s)
MsgStream Modifier: endmsg. Calls the output method of the MsgStream.
Definition: MsgStream.h:209
MapPythiaID m_pythiaidmap
Map for Pythia Ids.
StatusCode Gaudi::ParticlePropertySvc::parse ( const std::string file)
protected

parse the file

Definition at line 273 of file ParticlePropertySvc.cpp.

274  {
275  auto infile = ( m_fileAccess ? m_fileAccess->open( file ) : nullptr );
276  if ( !infile ) {
277  error() << "Unable to open properties file : " << file << endmsg;
278  return StatusCode::FAILURE;
279  }
280 
282  info() << "Opened particle properties file : " << file << endmsg;
283 
285  tokens.reserve( 9 );
287  while ( std::getline( *infile, line ) ) {
288  // parse each line of the file (comment lines begin with # in the cdf
289  // file,
290  if ( line.front() == '#' ) continue;
291 
292  tokens.clear();
293  ba::trim_left_if( line, ba::is_space() );
294  ba::split( tokens, line, ba::is_space(), boost::token_compress_on );
295  if ( tokens.size() != 9 ) continue;
296 
297  auto gid = std::stoi( tokens[1] );
298  auto jid = std::stoi( tokens[2] );
299  // Change the particles that do not correspond to a pdg number
300  if ( jid == 0 ) jid = 10000000 * gid;
301 
302  // add a particle property
303  sc = push_back( tokens[0], gid, jid, std::stod( tokens[3] ), std::stod( tokens[4] ) * Gaudi::Units::GeV,
304  std::stod( tokens[5] ) * Gaudi::Units::s, tokens[6], std::stoi( tokens[7] ),
305  std::stod( tokens[8] ) * Gaudi::Units::GeV );
306 
307  if ( sc.isFailure() ) {
308  error() << "Error from ParticlePropertySvc::push_back for particle='" << tokens[0] << "'" << endmsg;
309  }
310  }
311  return StatusCode::SUCCESS;
312  }
constexpr double s
MsgStream & info() const
shortcut for the method msgStream(MSG::INFO)
T front(T...args)
T stod(T...args)
T getline(T...args)
SmartIF< IFileAccess > m_fileAccess
bool isFailure() const
Test for a status code of FAILURE.
Definition: StatusCode.h:61
StatusCode push_back(const std::string &particle, int geantId, int jetsetId, double charge, double mass, double tlife, const std::string &evtName, int pythiaId, double maxWidth) override
Create a new particle property.
STL class.
MsgStream & error() const
shortcut for the method msgStream(MSG::ERROR)
This class is used for returning status codes from appropriate routines.
Definition: StatusCode.h:26
T clear(T...args)
T size(T...args)
constexpr double GeV
T stoi(T...args)
virtual std::unique_ptr< std::istream > open(const std::string &url)=0
Find the URL and returns a unique_ptr to an input stream interface of an object that can be used to r...
MsgStream & endmsg(MsgStream &s)
MsgStream Modifier: endmsg. Calls the output method of the MsgStream.
Definition: MsgStream.h:209
T reserve(T...args)
StatusCode Gaudi::ParticlePropertySvc::parse ( )
protected

Parses the file and fill all the maps.

Definition at line 245 of file ParticlePropertySvc.cpp.

246  {
247 
248  // parse "the main" file
249  StatusCode sc = parse( m_filename );
250  if ( sc.isFailure() ) {
251  return sc;
252  }
253 
254  // parse "other" files
255  for ( auto& file : m_other ) {
256  sc = parse( file );
257  if ( sc.isFailure() ) {
258  return sc;
259  }
260  }
261 
262  // Now check that the file format was consistent with what parser
263  // expected
264  if ( m_namemap.empty() ) {
265  error() << "Format of input file inconsistent with what expected"
266  << " - Check you are using ParticleData.txt" << endmsg;
267  return StatusCode::FAILURE;
268  }
269 
270  return sc;
271  }
T empty(T...args)
MapName m_namemap
Map for particle names.
StatusCode parse()
Parses the file and fill all the maps.
bool isFailure() const
Test for a status code of FAILURE.
Definition: StatusCode.h:61
MsgStream & error() const
shortcut for the method msgStream(MSG::ERROR)
This class is used for returning status codes from appropriate routines.
Definition: StatusCode.h:26
Gaudi::Property< std::vector< std::string > > m_other
Gaudi::Property< std::string > m_filename
MsgStream & endmsg(MsgStream &s)
MsgStream Modifier: endmsg. Calls the output method of the MsgStream.
Definition: MsgStream.h:209
StatusCode Gaudi::ParticlePropertySvc::push_back ( const std::string particle,
int  geantId,
int  jetsetId,
double  charge,
double  mass,
double  tlife,
const std::string evtName,
int  pythiaId,
double  maxWidth 
)
override

Create a new particle property.

Create a particle property and insert it in the maps.

Attention
ParticlePropertySvc IS the owner if this property! String name of the particle.
Parameters
geantIdGeant3 ID of the particle.
jetsetIdJetset ID of the particle.
chargeParticle charge (/e).
massParticle mass (GeV).
tlifeParticle lifetime (s).
evtNameString name of the particle in EvtGen.
pythiaIdPythia ID of the particle.
Returns
StatusCode - SUCCESS if the particle property was added.

Definition at line 140 of file ParticlePropertySvc.cpp.

143  {
144  //
145  auto i = m_owned.insert( make_unique_<ParticleProperty>( particle, geantId, jetsetId, charge, mass, tlife, evtName,
146  pythiaId, maxWidth ) );
147  //
148  return i.second ? push_back( i.first->get() ) : StatusCode::FAILURE;
149  }
StatusCode push_back(const std::string &particle, int geantId, int jetsetId, double charge, double mass, double tlife, const std::string &evtName, int pythiaId, double maxWidth) override
Create a new particle property.
T insert(T...args)
std::set< std::unique_ptr< ParticleProperty > > m_owned
StatusCode Gaudi::ParticlePropertySvc::push_back ( ParticleProperty pp)
override

Add a new particle property.

Add a particle property.

Attention
ParticlePropertySvc is not the owner of this property!
Parameters
pp,aparticle property class.
Returns
StatusCode - SUCCESS if the particle property was added.

Definition at line 153 of file ParticlePropertySvc.cpp.

154  {
155  if ( !pp ) {
156  return StatusCode::FAILURE;
157  }
158  //
159  { // try to add into Geant(3)ID map
160  const int ID = pp->geantID();
161  // is this already in the map?
162  auto ifind = m_idmap.find( ID );
163  if ( m_idmap.end() != ifind && 0 != m_idmap[ID] ) {
164  diff( ifind->second, pp );
165  m_replaced.insert( m_idmap[ID]->particle() );
166  }
167  // put it into the map
168  m_idmap[ID] = pp;
169  }
170  //
171  { // try to add into Name map
172  const std::string& particle = pp->particle();
173  // is this already in the map?
174  auto ifind = m_namemap.find( particle );
175  if ( ifind != m_namemap.end() && ifind->second ) {
176  diff( ifind->second, pp );
177  m_replaced.insert( ifind->second->particle() );
178  }
179  // put it into the map
180  m_namemap[particle] = pp;
181  }
182  //
183  // add to StdHep map only if StdHep ID different from zero and if
184  // not Cerenkov (StdHep ID = gamma)
185  if ( 0 != pp->jetsetID() && "Tcherenkov" != pp->particle() ) { // try to add into StdHepID map
186  const int ID = pp->jetsetID();
187  // is this already in the map?
188  auto ifind = m_stdhepidmap.find( ID );
189  if ( m_stdhepidmap.end() != ifind && ifind->second ) {
190  diff( ifind->second, pp );
191  m_replaced.insert( ifind->second->particle() );
192  }
193  // put it into the map
194  m_stdhepidmap[ID] = pp;
195  }
196  //
197  // add to Pythia map only if Pythia ID is different from
198  // zero ( StdHep id is always different from zero in this case )
199  if ( 0 != pp->pythiaID() && 0 != pp->jetsetID() &&
200  "Tcherenkov" != pp->particle() ) { // try to add into PythiaID map
201  const int ID = pp->pythiaID();
202  // is this already in the map?
203  auto ifind = m_pythiaidmap.find( ID );
204  if ( m_pythiaidmap.end() != ifind && ifind->second ) {
205  diff( ifind->second, pp );
206  m_replaced.insert( ifind->second->particle() );
207  }
208  // put it into the map
209  m_pythiaidmap[ID] = pp;
210  }
211  //
212  return rebuild();
213  }
StatusCode rebuild()
rebuild "the linear container" from the map
int geantID() const
Get the GEANT3 ID.
MapName m_namemap
Map for particle names.
T end(T...args)
STL class.
std::set< std::string > m_replaced
int jetsetID() const
Get the JETSET(StdHep) ID.
MapStdHepID m_stdhepidmap
Map for StdHep Ids.
T insert(T...args)
T find(T...args)
bool diff(const ParticleProperty *o, const ParticleProperty *n, const MSG::Level l=MSG::DEBUG) const
MapID m_idmap
Map for geant IDs.
const std::string & particle() const
Get the particle name.
int pythiaID() const
Get the Pythia ID.
MapPythiaID m_pythiaidmap
Map for Pythia Ids.
StatusCode Gaudi::ParticlePropertySvc::rebuild ( )
protected

rebuild "the linear container" from the map

Definition at line 370 of file ParticlePropertySvc.cpp.

371  {
372  std::set<mapped_type> local;
373  m_vectpp.clear();
374  m_vectpp.reserve( m_idmap.size() + 100 );
375  // load information from maps into the set
376  _load_( m_idmap, local );
377  _load_( m_namemap, local );
378  _load_( m_stdhepidmap, local );
379  _load_( m_pythiaidmap, local );
380  // load information from set to the linear container vector
381  std::copy( std::begin( local ), std::end( local ), std::back_inserter( m_vectpp ) );
382  return setAntiParticles();
383  }
T copy(T...args)
MapName m_namemap
Map for particle names.
T end(T...args)
T clear(T...args)
MapStdHepID m_stdhepidmap
Map for StdHep Ids.
T size(T...args)
STL class.
T begin(T...args)
T back_inserter(T...args)
MapID m_idmap
Map for geant IDs.
StatusCode setAntiParticles()
helper (protected) function to set the valid particle<–>antiparticle relations
VectPP m_vectpp
Vector of all particle properties.
MapPythiaID m_pythiaidmap
Map for Pythia Ids.
T reserve(T...args)
StatusCode Gaudi::ParticlePropertySvc::setAntiParticles ( )
protected

helper (protected) function to set the valid particle<–>antiparticle relations

Returns
status code

Definition at line 341 of file ParticlePropertySvc.cpp.

342  {
343  // initialize particle<-->antiParticle relations
344  for ( auto& pp : m_vectpp ) {
345  if ( !pp ) {
346  continue;
347  } // CONTINUE
348  const ParticleProperty* ap = anti( pp );
349  if ( ap ) {
350  pp->setAntiParticle( ap );
351  }
352  }
353  return StatusCode::SUCCESS;
354  }
A trivial class to hold information about a single particle properties.
const ParticleProperty * anti(const ParticleProperty *pp) const
helper (protected) function to find an antiparticle for the given particle ID (StdHepID) ...
VectPP m_vectpp
Vector of all particle properties.
int Gaudi::ParticlePropertySvc::size ( ) const
inlineoverride

Get the container size.

Definition at line 115 of file ParticlePropertySvc.h.

115 { return m_vectpp.size(); };
T size(T...args)
VectPP m_vectpp
Vector of all particle properties.

Member Data Documentation

SmartIF<IFileAccess> Gaudi::ParticlePropertySvc::m_fileAccess
private

Definition at line 180 of file ParticlePropertySvc.h.

Gaudi::Property<std::string> Gaudi::ParticlePropertySvc::m_filename
private
Initial value:
{this, "ParticlePropertiesFile", "ParticleTable.txt",
"Filename of the particle properties file"}

Definition at line 164 of file ParticlePropertySvc.h.

MapID Gaudi::ParticlePropertySvc::m_idmap
private

Map for geant IDs.

Definition at line 171 of file ParticlePropertySvc.h.

MapName Gaudi::ParticlePropertySvc::m_namemap
private

Map for particle names.

Definition at line 172 of file ParticlePropertySvc.h.

Gaudi::Property<std::vector<std::string> > Gaudi::ParticlePropertySvc::m_other {this, "OtherFiles", {}, "additional file names"}
private

Definition at line 166 of file ParticlePropertySvc.h.

std::set<std::unique_ptr<ParticleProperty> > Gaudi::ParticlePropertySvc::m_owned
private

Definition at line 177 of file ParticlePropertySvc.h.

Gaudi::Property<std::vector<std::string> > Gaudi::ParticlePropertySvc::m_particles
private
Initial value:
{
this, "Particles", {}, "properties to be redefined explicitly"}

Definition at line 167 of file ParticlePropertySvc.h.

MapPythiaID Gaudi::ParticlePropertySvc::m_pythiaidmap
private

Map for Pythia Ids.

Definition at line 174 of file ParticlePropertySvc.h.

std::set<std::string> Gaudi::ParticlePropertySvc::m_replaced
private

Definition at line 178 of file ParticlePropertySvc.h.

MapStdHepID Gaudi::ParticlePropertySvc::m_stdhepidmap
private

Map for StdHep Ids.

Definition at line 173 of file ParticlePropertySvc.h.

VectPP Gaudi::ParticlePropertySvc::m_vectpp
private

Vector of all particle properties.

Definition at line 170 of file ParticlePropertySvc.h.


The documentation for this class was generated from the following files: