![]() |
The Gaudi Framework
v30r1 (5d4f4ae2)
|


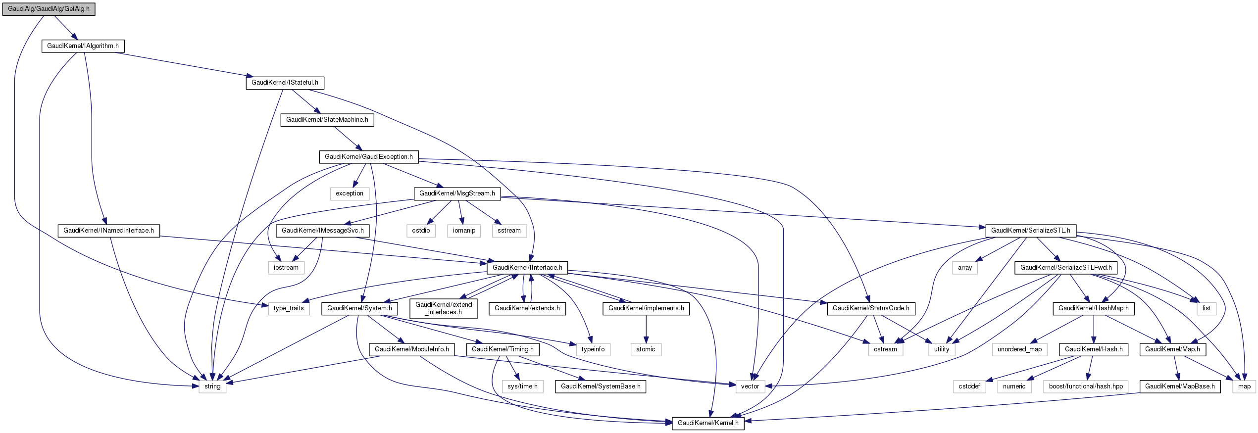
Go to the source code of this file.
Classes | |
| class | Gaudi::Utils::AlgSelector |
| Simple interface class for selection of algorithms. More... | |
| class | Gaudi::Utils::AlgTypeSelector< TYPE > |
| The trivial selector of algorithm by type. More... | |
| class | Gaudi::Utils::AlgNameSelector |
| The trivial selector of algorithm by type. More... | |
Namespaces | |
| Gaudi | |
| Helper functions to set/get the application return code. | |
| Gaudi::Utils | |
Functions | |
| GAUDI_API IAlgorithm * | Gaudi::Utils::getAlgorithm (const IAlgContextSvc *svc, const AlgSelector &sel) |
| simple function to get the algorithm from Context Service More... | |
| GAUDI_API IAlgorithm * | Gaudi::Utils::getAlgorithm (const std::vector< IAlgorithm * > &lst, const AlgSelector &sel) |
| simple function to get the algorithm from Context Service More... | |