The Gaudi Framework  v30r1 (5d4f4ae2)
HistoTableFormat.h File Reference
#include "GaudiKernel/Kernel.h"
#include <string>
Include dependency graph for HistoTableFormat.h:
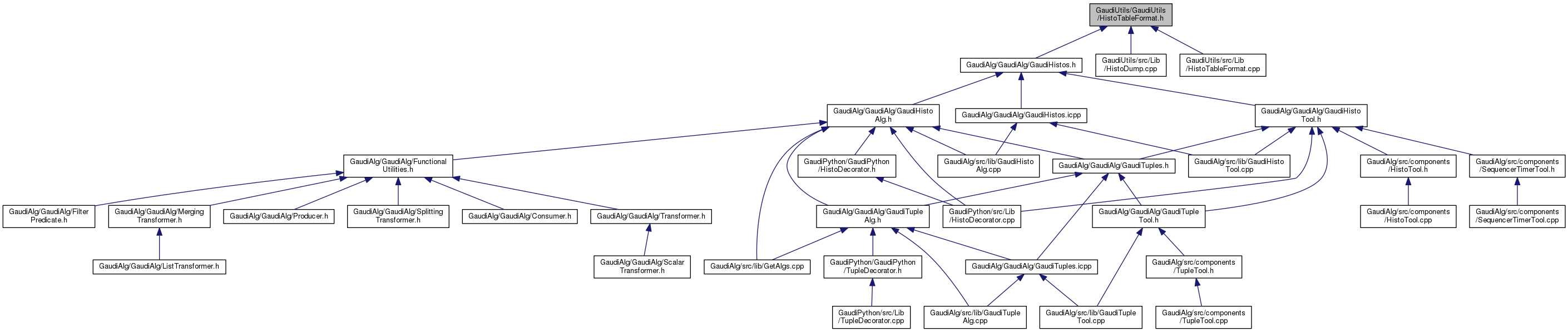
This graph shows which files directly or indirectly include this file:

Go to the source code of this file.

Classes

class  Gaudi::Utils::Histos::Table
 Simple class for the customizeble printout of the histogram tables. More...
 

Namespaces

 AIDA
 GaudiKernel.
 
 Gaudi
 Helper functions to set/get the application return code.
 
 Gaudi::Utils
 
 Gaudi::Utils::Histos
 Collection of useful utilities for manipulations with AIDA hisgograms.
 
 Gaudi::Utils::Histos::Formats
 The 15 format fields are predefined now:
 

Enumerations

enum  Gaudi::Utils::Histos::Formats::Format {
  Gaudi::Utils::Histos::Formats::Default = 0, Gaudi::Utils::Histos::Formats::Old, Gaudi::Utils::Histos::Formats::Full, Gaudi::Utils::Histos::Formats::FullStat,
  Gaudi::Utils::Histos::Formats::Stat, Gaudi::Utils::Histos::Formats::StatOnly, Gaudi::Utils::Histos::Formats::Stat1, Gaudi::Utils::Histos::Formats::ShapeOnly,
  Gaudi::Utils::Histos::Formats::Shape, Gaudi::Utils::Histos::Formats::LineTitle, Gaudi::Utils::Histos::Formats::LineOnly, Gaudi::Utils::Histos::Formats::PathTitle
}
 the ID for predefined formats More...
 

Functions

GAUDI_API std::string Gaudi::Utils::Histos::Formats::format (const int ID=Default)
 get the format by enum More...
 
GAUDI_API std::string Gaudi::Utils::Histos::Formats::header (const int ID=Default)
 get the recommended header by enum More...
 
GAUDI_API std::string Gaudi::Utils::Histos::path (const AIDA::IBaseHistogram *aida)
 get the path in THS for AIDA histogram More...
 
GAUDI_API std::string Gaudi::Utils::Histos::format (const AIDA::IHistogram1D *histo, const std::string &fmt)
 Make the string representation of the historgam according to the specified format. More...
 
GAUDI_API std::string Gaudi::Utils::Histos::format (const AIDA::IHistogram1D *histo, const std::string &ID, const std::string &fmt1, const std::string &fmt2)
 format a full row in table, including ID, label, path or any other "extra" identifier in string form More...
 
template<class HISTO , class STREAM , class TERMINATOR >
STREAM & Gaudi::Utils::Histos::printList (HISTO first, HISTO last, const std::string &fmt, STREAM &stream, TERMINATOR term)
 print the simple sequence (list-like) of histograms as table More...
 
template<class LIST , class STREAM , class TERMINATOR >
STREAM & Gaudi::Utils::Histos::printList (const LIST &histos, const std::string &fmt, STREAM &stream, TERMINATOR term)
 print the simple container of histograms as table More...
 
template<class HISTO , class STREAM , class TERMINATOR >
STREAM & Gaudi::Utils::Histos::printMap (HISTO begin, HISTO end, const std::string &fmt1, const std::string &fmt2, STREAM &stream, TERMINATOR term)
 Print the "associative sequence" (e.g. More...
 
template<class MAP , class STREAM , class TERMINATOR >
STREAM & Gaudi::Utils::Histos::printMap (const MAP &histos, const std::string &fmt1, const std::string &fmt2, STREAM &stream, TERMINATOR term)
 Print the "associative sequence" (e.g. More...
 
GAUDI_API std::string Gaudi::Utils::Histos::format (const std::string &val1, const std::string &val2, const std::string &fmt)
 helper method to merge the headers for short format table More...