![]() |
The Gaudi Framework
v30r1 (5d4f4ae2)
|
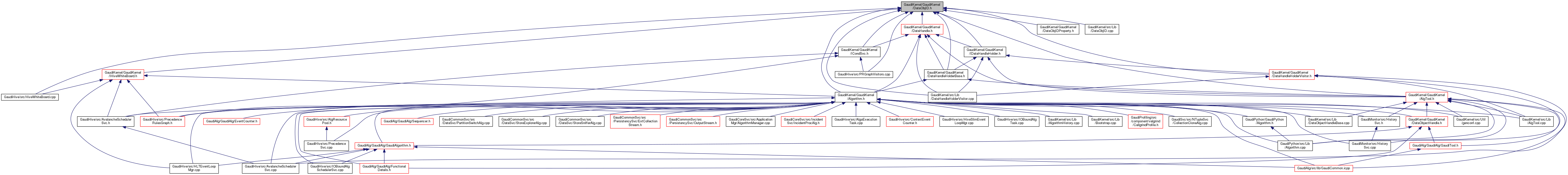
#include "GaudiKernel/ClassID.h"#include "GaudiKernel/StatusCode.h"#include <iostream>#include <mutex>#include <string>#include <unordered_set>

Go to the source code of this file.
Classes | |
| class | DataObjID |
| struct | DataObjID_Hasher |
| struct | Gaudi::Details::Property::StringConverter< TYPE > |
| struct | Gaudi::Details::Property::StringConverter< DataObjIDColl > |
Namespaces | |
| Gaudi | |
| Helper functions to set/get the application return code. | |
| Gaudi::Details | |
| Gaudi::Details::Property | |
Typedefs | |
| using | DataObjIDColl = std::unordered_set< DataObjID, DataObjID_Hasher > |
Definition at line 107 of file DataObjID.h.