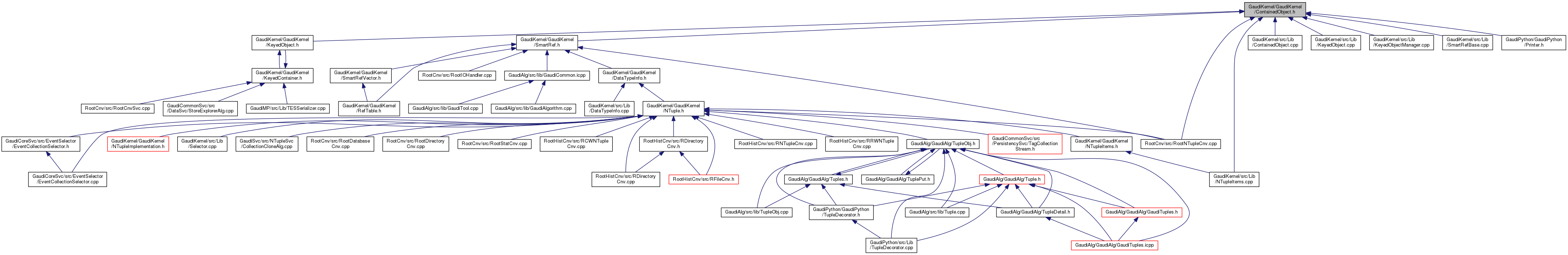
![]() |
The Gaudi Framework
v30r1 (5d4f4ae2)
|
#include "GaudiKernel/Kernel.h"#include "GaudiKernel/ObjectContainerBase.h"#include "GaudiKernel/StreamBuffer.h"#include <iostream>

Go to the source code of this file.
Classes | |
| class | ObjectVector< TYPE > |
| ObjectVector is one of the basic Gaudi container classes capable of being registered in Data Stores. More... | |
| class | ObjectList< TYPE > |
| ObjectList is one of the basic Gaudi container classes capable of being registered in Data Stores. More... | |
| class | ContainedObject |
| All classes that their objects may be contained in an LHCb ObjectContainer (e.g. More... | |
Typedefs | |
| typedef ObjectVector< ContainedObject > | ContainedObjectVector |
| typedef ObjectList< ContainedObject > | ContainedObjectList |
| typedef ObjectList<ContainedObject> ContainedObjectList |
Definition at line 18 of file ContainedObject.h.
Definition at line 14 of file ContainedObject.h.