The Gaudi Framework  v30r1 (5d4f4ae2)
Gaudi::RootConverter Class Reference

Description: Definition of the ROOT data converter. More...

#include <Root/RootConverter.h>

Inheritance diagram for Gaudi::RootConverter:
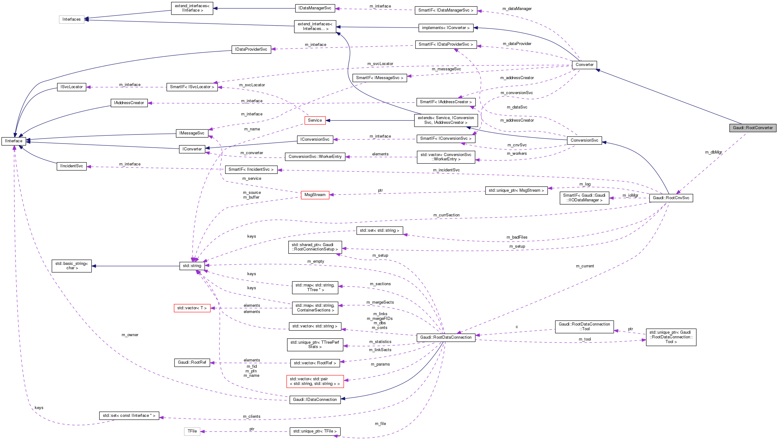
Collaboration diagram for Gaudi::RootConverter:

Public Member Functions

 RootConverter (long typ, const CLID &clid, ISvcLocator *svc, RootCnvSvc *mgr)
 Initializing Constructor. More...
 
long repSvcType () const override
 Retrieve the class type of the data store the converter uses. More...
 
StatusCode createObj (IOpaqueAddress *pAddr, DataObject *&refpObj) override
 Converter overrides: Create transient object from persistent data. More...
 
StatusCode fillObjRefs (IOpaqueAddress *pAddr, DataObject *pObj) override
 Resolve the references of the created transient object. More...
 
StatusCode createRep (DataObject *pObj, IOpaqueAddress *&refpAddr) override
 Converter overrides: Convert the transient object to the requested representation. More...
 
StatusCode fillRepRefs (IOpaqueAddress *pAddr, DataObject *pObj) override
 Resolve the references of the created transient object. More...
 
- Public Member Functions inherited from Converter
StatusCode initialize () override
 Initialize the converter. More...
 
StatusCode finalize () override
 Initialize the converter. More...
 
StatusCode setDataProvider (IDataProviderSvc *svc) override
 Set Data provider service. More...
 
SmartIF< IDataProviderSvc > & dataProvider () const override
 Get Data provider service. More...
 
StatusCode setConversionSvc (IConversionSvc *svc) override
 Set conversion service the converter is connected to. More...
 
SmartIF< IConversionSvc > & conversionSvc () const override
 Get conversion service the converter is connected to. More...
 
StatusCode setAddressCreator (IAddressCreator *creator) override
 Set address creator facility. More...
 
SmartIF< IAddressCreator > & addressCreator () const override
 Retrieve address creator facility. More...
 
const CLIDobjType () const override
 Retrieve the class type of objects the converter produces. More...
 
virtual long i_repSvcType () const
 Retrieve the class type of the data store the converter uses. More...
 
StatusCode createObj (IOpaqueAddress *pAddress, DataObject *&refpObject) override
 Create the transient representation of an object. More...
 
StatusCode fillObjRefs (IOpaqueAddress *pAddress, DataObject *pObject) override
 Resolve the references of the created transient object. More...
 
StatusCode updateObj (IOpaqueAddress *pAddress, DataObject *refpObject) override
 Update the transient object from the other representation. More...
 
StatusCode updateObjRefs (IOpaqueAddress *pAddress, DataObject *pObject) override
 Update the references of an updated transient object. More...
 
StatusCode createRep (DataObject *pObject, IOpaqueAddress *&refpAddress) override
 Convert the transient object to the requested representation. More...
 
StatusCode fillRepRefs (IOpaqueAddress *pAddress, DataObject *pObject) override
 Resolve the references of the converted object. More...
 
StatusCode updateRep (IOpaqueAddress *pAddress, DataObject *pObject) override
 Update the converted representation of a transient object. More...
 
StatusCode updateRepRefs (IOpaqueAddress *pAddress, DataObject *pObject) override
 Update the references of an already converted object. More...
 
 Converter (long storage_type, const CLID &class_type, ISvcLocator *svc=0)
 Standard Constructor. More...
 
template<class T >
StatusCode service (const std::string &name, T *&psvc, bool createIf=false) const
 Access a service by name, creating it if it doesn't already exist. More...
 
template<class T >
StatusCode service (const std::string &type, const std::string &name, T *&psvc) const
 Access a service by name, type creating it if it doesn't already exist. More...
 
SmartIF< IServiceservice (const std::string &name, const bool createIf=true) const
 Return a pointer to the service identified by name (or "type/name") More...
 
- Public Member Functions inherited from implements< IConverter >
void * i_cast (const InterfaceID &tid) const override
 Implementation of IInterface::i_cast. More...
 
StatusCode queryInterface (const InterfaceID &ti, void **pp) override
 Implementation of IInterface::queryInterface. More...
 
std::vector< std::stringgetInterfaceNames () const override
 Implementation of IInterface::getInterfaceNames. More...
 
 implements ()=default
 Default constructor. More...
 
 implements (const implements &)
 Copy constructor (zero the reference count) More...
 
implementsoperator= (const implements &)
 Assignment operator (do not touch the reference count). More...
 
unsigned long addRef () override
 Reference Interface instance. More...
 
unsigned long release () override
 Release Interface instance. More...
 
unsigned long refCount () const override
 Current reference count. More...
 

Protected Attributes

RootCnvSvcm_dbMgr
 Conversion service needed for proper operation to forward requests. More...
 
- Protected Attributes inherited from implements< IConverter >
std::atomic_ulong m_refCount
 Reference counter. More...
 

Additional Inherited Members

- Public Types inherited from Converter
typedef Gaudi::PluginService::Factory< IConverter *, ISvcLocator * > Factory
 
- Public Types inherited from implements< IConverter >
using base_class = implements< Interfaces... >
 Typedef to this class. More...
 
using extend_interfaces_base = extend_interfaces< Interfaces... >
 Typedef to the base of this class. More...
 
using iids = typename extend_interfaces_base::ext_iids
 
- Public Types inherited from extend_interfaces< Interfaces... >
using ext_iids = typename Gaudi::interface_list_cat< typename Interfaces::ext_iids... >::type
 take union of the ext_iids of all Interfaces... More...
 
- Protected Member Functions inherited from Converter
SmartIF< ISvcLocator > & serviceLocator () const
 Retrieve pointer to service locator. More...
 
SmartIF< IMessageSvc > & msgSvc () const
 Retrieve pointer to message service. More...
 
SmartIF< IDataManagerSvc > & dataManager () const
 Get Data Manager service. More...
 

Detailed Description

Description: Definition of the ROOT data converter.

The generic data converter provides the infrastructure of all data converters. All actions are delegated to the corresponding conversion service.

For a detailed description of the overridden function see the the base class.

Author
M.Frank
Version
1.0

Definition at line 33 of file RootConverter.h.

Constructor & Destructor Documentation

Gaudi::RootConverter::RootConverter ( long  typ,
const CLID clid,
ISvcLocator svc,
RootCnvSvc mgr 
)
inline

Initializing Constructor.

Parameters
typ[IN] Concrete storage type of the converter
clid[IN] Class identifier of the object
svc[IN] Pointer to service locator object
Returns
Reference to RootConverter object

Definition at line 47 of file RootConverter.h.

48  : Converter( typ, clid, svc ), m_dbMgr( mgr )
49  {
50  }
Converter(long storage_type, const CLID &class_type, ISvcLocator *svc=0)
Standard Constructor.
Definition: Converter.cpp:115
RootCnvSvc * m_dbMgr
Conversion service needed for proper operation to forward requests.
Definition: RootConverter.h:37

Member Function Documentation

StatusCode Gaudi::RootConverter::createObj ( IOpaqueAddress pAddr,
DataObject *&  refpObj 
)
inlineoverride

Converter overrides: Create transient object from persistent data.

Parameters
pAddr[IN] Pointer to object address.
refpObj[OUT] Location to pointer to store data object
Returns
Status code indicating success or failure.

Definition at line 62 of file RootConverter.h.

63  {
64  return m_dbMgr->i__createObj( pAddr, refpObj );
65  }
RootCnvSvc * m_dbMgr
Conversion service needed for proper operation to forward requests.
Definition: RootConverter.h:37
virtual StatusCode i__createObj(IOpaqueAddress *pAddr, DataObject *&refpObj)
Create transient object from persistent data.
Definition: RootCnvSvc.cpp:464
StatusCode Gaudi::RootConverter::createRep ( DataObject pObj,
IOpaqueAddress *&  refpAddr 
)
inlineoverride

Converter overrides: Convert the transient object to the requested representation.

Parameters
pObj[IN] Pointer to data object
refpAddr[OUT] Location to store pointer to object address.
Returns
Status code indicating success or failure.

Definition at line 87 of file RootConverter.h.

88  {
89  return m_dbMgr->i__createRep( pObj, refpAddr );
90  }
RootCnvSvc * m_dbMgr
Conversion service needed for proper operation to forward requests.
Definition: RootConverter.h:37
virtual StatusCode i__createRep(DataObject *pObj, IOpaqueAddress *&refpAddr)
Convert the transient object to the requested persistent representation.
Definition: RootCnvSvc.cpp:401
StatusCode Gaudi::RootConverter::fillObjRefs ( IOpaqueAddress pAddr,
DataObject pObj 
)
inlineoverride

Resolve the references of the created transient object.

Parameters
pAddr[IN] Pointer to object address.
pObj[IN] Pointer to data object
Returns
Status code indicating success or failure.

Definition at line 74 of file RootConverter.h.

75  {
76  return m_dbMgr->i__fillObjRefs( pAddr, pObj );
77  }
RootCnvSvc * m_dbMgr
Conversion service needed for proper operation to forward requests.
Definition: RootConverter.h:37
virtual StatusCode i__fillObjRefs(IOpaqueAddress *pAddr, DataObject *pObj)
Resolve the references of the created transient object.
Definition: RootCnvSvc.cpp:494
StatusCode Gaudi::RootConverter::fillRepRefs ( IOpaqueAddress pAddr,
DataObject pObj 
)
inlineoverride

Resolve the references of the created transient object.

Parameters
pAddr[IN] Pointer to object address.
pObj[IN] Pointer to data object
Returns
Status code indicating success or failure.

Definition at line 99 of file RootConverter.h.

100  {
101  return m_dbMgr->i__fillRepRefs( pAddr, pObj );
102  }
RootCnvSvc * m_dbMgr
Conversion service needed for proper operation to forward requests.
Definition: RootConverter.h:37
virtual StatusCode i__fillRepRefs(IOpaqueAddress *pAddr, DataObject *pObj)
Resolve the references of the converted object.
Definition: RootCnvSvc.cpp:421
long Gaudi::RootConverter::repSvcType ( ) const
inlineoverride

Retrieve the class type of the data store the converter uses.

Definition at line 53 of file RootConverter.h.

53 { return i_repSvcType(); }
virtual long i_repSvcType() const
Retrieve the class type of the data store the converter uses.
Definition: Converter.cpp:17

Member Data Documentation

RootCnvSvc* Gaudi::RootConverter::m_dbMgr
protected

Conversion service needed for proper operation to forward requests.

Definition at line 37 of file RootConverter.h.


The documentation for this class was generated from the following file: