![]() |
The Gaudi Framework
v30r1 (5d4f4ae2)
|
Implementation file for class GaudiTool. More...
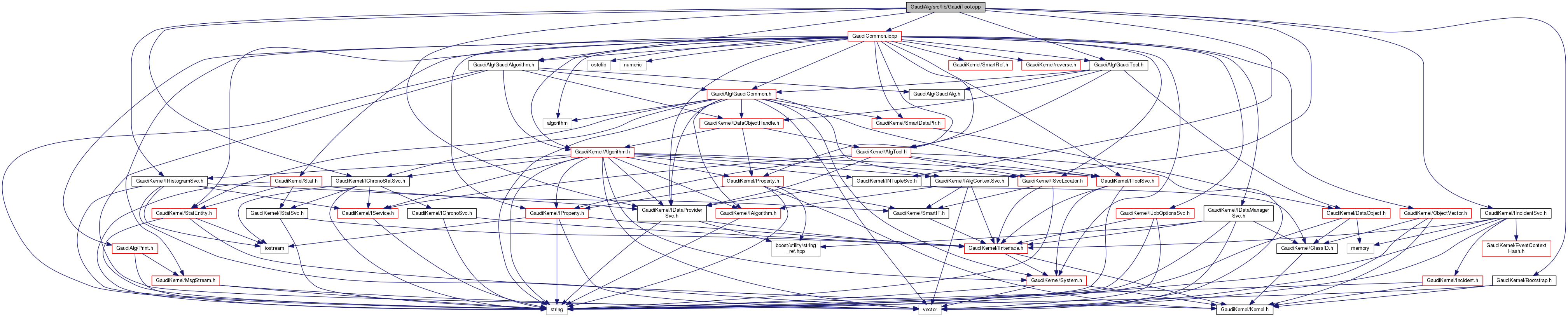
#include "GaudiKernel/Bootstrap.h"#include "GaudiKernel/IAlgContextSvc.h"#include "GaudiKernel/IChronoStatSvc.h"#include "GaudiKernel/IDataProviderSvc.h"#include "GaudiKernel/IHistogramSvc.h"#include "GaudiKernel/IIncidentSvc.h"#include "GaudiKernel/INTupleSvc.h"#include "GaudiAlg/GaudiAlgorithm.h"#include "GaudiAlg/GaudiTool.h"#include "GaudiCommon.icpp"
Go to the source code of this file.
Classes | |
| class | GaudiToolLocal::Counter |
| simple local counter More... | |
Namespaces | |
| GaudiToolServices | |
| Collection of default services names to be used for class GaudiTool. | |
| GaudiToolLocal | |
Variables | |
| const std::string | GaudiToolServices::s_EventDataSvc = "EventDataSvc" |
| the default name for Event Data Service More... | |
| const std::string | GaudiToolServices::s_DetectorDataSvc = "DetectorDataSvc" |
| the default name for Detector Data Service More... | |
| const std::string | GaudiToolServices::s_ChronoStatSvc = "ChronoStatSvc" |
| the default name for Chrono & Stat Service More... | |
| const std::string | GaudiToolServices::s_IncidentSvc = "IncidentSvc" |
| the default name for Incident Service More... | |
| const std::string | GaudiToolServices::s_HistoSvc = "HistogramDataSvc" |
| the default name for Histogram Service More... | |