![]() |
The Gaudi Framework
v30r2 (9eca68f7)
|
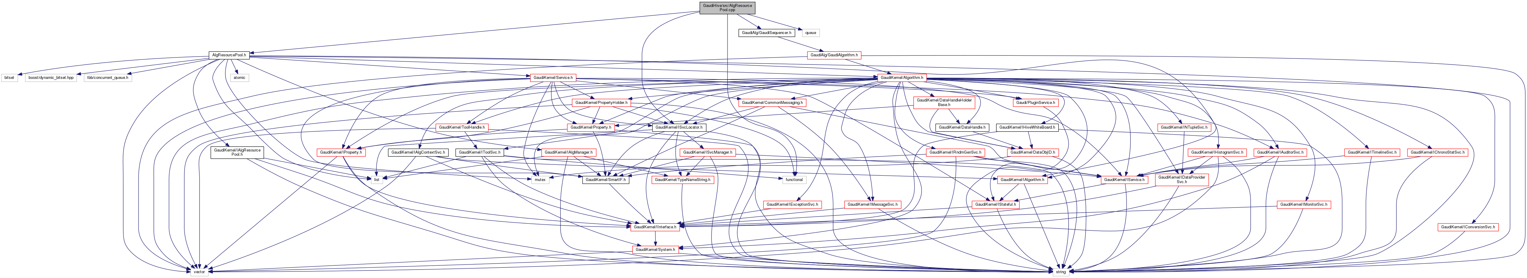
#include "AlgResourcePool.h"#include "GaudiAlg/GaudiSequencer.h"#include "GaudiKernel/ISvcLocator.h"#include <functional>#include <queue>
Go to the source code of this file.
Macros | |
| #define | ON_DEBUG if ( msgLevel( MSG::DEBUG ) ) |
| #define | DEBUG_MSG ON_DEBUG debug() |
| #define DEBUG_MSG ON_DEBUG debug() |
Definition at line 15 of file AlgResourcePool.cpp.
| #define ON_DEBUG if ( msgLevel( MSG::DEBUG ) ) |
Definition at line 14 of file AlgResourcePool.cpp.