![]() |
The Gaudi Framework
v30r2 (9eca68f7)
|
#include "GaudiKernel/DataObject.h"#include "boost/optional.hpp"#include <cstddef>#include <iterator>

Go to the source code of this file.
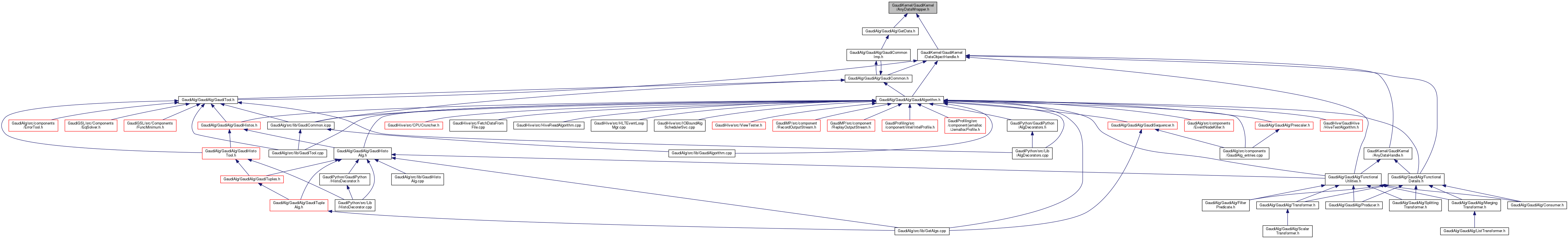
Classes | |
| struct | AnyDataWrapperBase |
| class | AnyDataWrapper< T > |
Namespaces | |
| details | |
Functions | |
| template<typename C > | |
| constexpr auto | details::size (const C &c) noexcept(noexcept(c.size())) -> decltype(c.size()) |
| template<typename T , std::size_t N> | |
| constexpr auto | details::size (const T(&array)[N]) noexcept |
| template<typename T , typename... Args> | |
| constexpr auto | details::size (const T &, Args &&...) noexcept |