![]() |
The Gaudi Framework
v30r2 (9eca68f7)
|
#include <cstddef>#include <numeric>#include "boost/functional/hash.hpp"

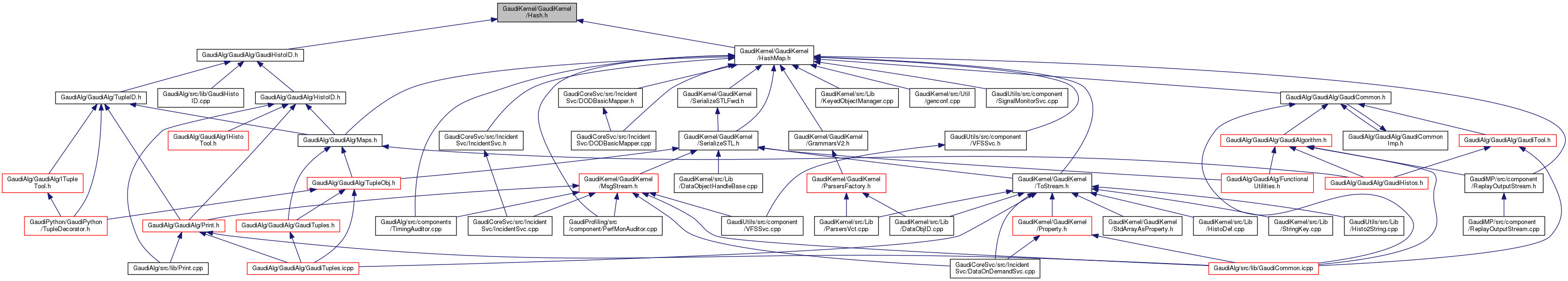
Go to the source code of this file.
Classes | |
| struct | GaudiUtils::GenericHash< T > |
| Generic hash implementation (for easy migration to the new Hash class). More... | |
| class | GaudiUtils::Hash< T > |
| Simple hash function. More... | |
| struct | GaudiUtils::Hash< T * > |
| the partial specialization for pointers More... | |
| struct | GaudiUtils::Hash< T(&)[N]> |
| generic specialization for arrays More... | |
| struct | GaudiUtils::Hash< const T(&)[N]> |
| generic specialization for arrays More... | |
| struct | GaudiUtils::Hash< const T > |
| remove extra qualifiers: More... | |
| struct | GaudiUtils::Hash< const T * > |
| remove extra qualifiers: More... | |
| struct | GaudiUtils::Hash< T & > |
| remove extra qualifiers: More... | |
| struct | GaudiUtils::Hash< const T & > |
| remove extra qualifiers: More... | |
Namespaces | |
| GaudiUtils | |
| Forward declarations for the functions in SerializeSTL.h. | |