The Gaudi Framework
v30r2 (9eca68f7)
Main Page
Related Pages
Modules
Namespaces
Classes
Files
File List
File Members
Classes
|
Namespaces
Map.h File Reference
#include <map>
#include "
GaudiKernel/MapBase.h
"
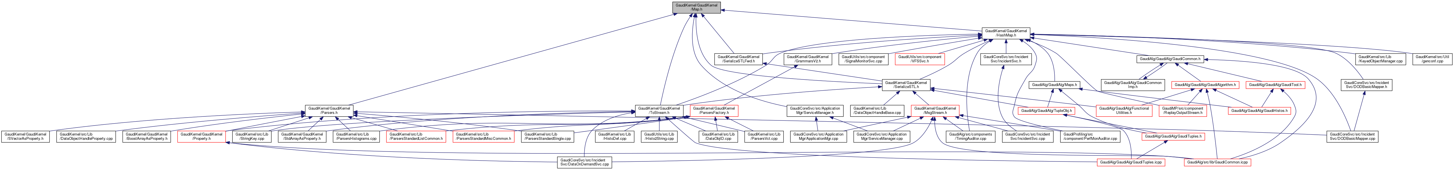
Include dependency graph for Map.h:
This graph shows which files directly or indirectly include this file:
Go to the source code of this file.
Classes
class
GaudiUtils::Map< K, T, M >
Extension of the STL map.
More...
Namespaces
GaudiUtils
Forward declarations for the functions in
SerializeSTL.h
.
GaudiKernel
GaudiKernel
Map.h
Generated on Tue Mar 20 2018 12:36:43 for The Gaudi Framework by
1.8.11