![]() |
The Gaudi Framework
v30r2 (9eca68f7)
|
#include <algorithm>#include <cfloat>#include <limits>#include <stdexcept>#include <string>#include "GaudiKernel/DataObject.h"#include "GaudiKernel/DataTypeInfo.h"#include "GaudiKernel/INTuple.h"#include "GaudiKernel/IOpaqueAddress.h"#include "GaudiKernel/SmartDataPtr.h"

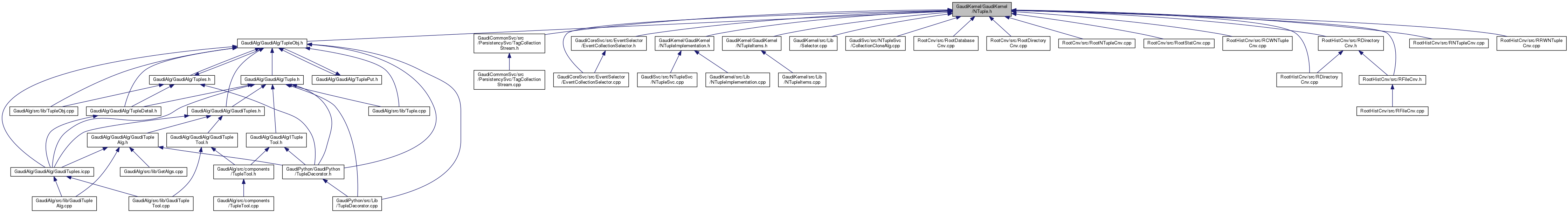
Go to the source code of this file.
Classes | |
| class | NTuple::Range< TYP > |
| Class defining a range. More... | |
| class | NTuple::_Data< TYP > |
| Abstract class describing basic data in an Ntuple. More... | |
| class | NTuple::_Item< TYP > |
| Abstract class describing a column in a N tuple. More... | |
| class | NTuple::_Array< TYP > |
| Abstract class describing a column-array in a N tuple. More... | |
| class | NTuple::_Matrix< TYP > |
| Abstract class describing a matrix column in a N tuple. More... | |
| class | NTuple::_Accessor< TYP > |
| Class acting as a smart pointer holding a N tuple entry. More... | |
| class | NTuple::Item< TYP > |
| Class acting as a smart pointer holding a N tuple _Item. More... | |
| class | NTuple::Array< TYP > |
| Class acting as a smart pointer holding a N tuple _Item. More... | |
| class | NTuple::Matrix< TYP > |
| Class acting as a smart pointer holding a N tuple _Item. More... | |
| class | NTuple::Range< TYP > |
| Class defining a range. More... | |
| class | NTuple::Range< bool > |
| class | NTuple::_Data< TYP > |
| Abstract class describing basic data in an Ntuple. More... | |
| class | NTuple::_Item< TYP > |
| Abstract class describing a column in a N tuple. More... | |
| class | NTuple::_Array< TYP > |
| Abstract class describing a column-array in a N tuple. More... | |
| class | NTuple::_Matrix< TYP > |
| Abstract class describing a matrix column in a N tuple. More... | |
| class | NTuple::_Accessor< TYP > |
| Class acting as a smart pointer holding a N tuple entry. More... | |
| class | NTuple::Item< TYP > |
| Class acting as a smart pointer holding a N tuple _Item. More... | |
| class | NTuple::Item< bool > |
| Specialization acting as a smart pointer holding a N tuple _Item. More... | |
| class | NTuple::Array< TYP > |
| Class acting as a smart pointer holding a N tuple _Item. More... | |
| class | NTuple::Matrix< TYP > |
| Class acting as a smart pointer holding a N tuple _Item. More... | |
| class | NTuple::Tuple |
| Abstract base class which allows the user to interact with the actual N tuple implementation. More... | |
| struct | NTuple::Directory |
| Small class representing an N tuple directory in the transient store. More... | |
| class | NTuple::File |
| Small class representing an N tuple file in the transient store. More... | |
| class | NTuple::Array< IOpaqueAddress * > |
| class | NTuple::Matrix< IOpaqueAddress * > |
Namespaces | |
| NTuple | |
| NTuple name space. | |
Typedefs | |
| typedef SmartDataPtr< NTuple::Tuple > | NTuplePtr |
| typedef SmartDataPtr< NTuple::Directory > | NTupleDirPtr |
| typedef SmartDataPtr< NTuple::File > | NTupleFilePtr |
Functions | |
| template<class T > | |
| std::ostream & | NTuple::operator<< (std::ostream &s, const Item< T > &obj) |
| typedef SmartDataPtr<NTuple::Directory> NTupleDirPtr |
| typedef SmartDataPtr<NTuple::File> NTupleFilePtr |
| typedef SmartDataPtr<NTuple::Tuple> NTuplePtr |