![]() |
The Gaudi Framework
v30r2 (9eca68f7)
|
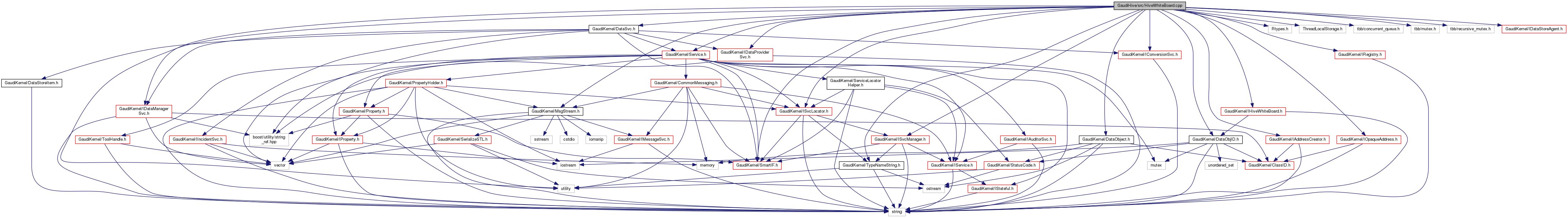
#include "GaudiKernel/DataObjID.h"#include "GaudiKernel/DataObject.h"#include "GaudiKernel/DataSvc.h"#include "GaudiKernel/MsgStream.h"#include "GaudiKernel/Service.h"#include "GaudiKernel/SmartIF.h"#include "GaudiKernel/TypeNameString.h"#include "Rtypes.h"#include "ThreadLocalStorage.h"#include "tbb/concurrent_queue.h"#include "tbb/mutex.h"#include "tbb/recursive_mutex.h"#include <utility>#include "GaudiKernel/IAddressCreator.h"#include "GaudiKernel/IConversionSvc.h"#include "GaudiKernel/IDataManagerSvc.h"#include "GaudiKernel/IDataProviderSvc.h"#include "GaudiKernel/IDataStoreAgent.h"#include "GaudiKernel/IHiveWhiteBoard.h"#include "GaudiKernel/IOpaqueAddress.h"#include "GaudiKernel/IRegistry.h"#include "GaudiKernel/ISvcLocator.h"#include "GaudiKernel/ISvcManager.h"
Go to the source code of this file.
Classes | |
| class | HiveWhiteBoard |
| Data service base class. More... | |
Namespaces | |
| detail | |
| TupleObj.h GaudiAlg/TupleObj.h namespace with few technical implementations. | |
Functions | |
| TTHREAD_TLS (Synced< Partition > *) s_current | |
| TTHREAD_TLS | ( | Synced< Partition > * | ) |