![]() |
The Gaudi Framework
v30r2 (9eca68f7)
|
#include <GaudiHive/HLTEventLoopMgr.h>


Classes | |
| struct | HLTExecutionTask |
Public Member Functions | |
| StatusCode | initialize () override |
| implementation of IService::initialize More... | |
| StatusCode | reinitialize () override |
| implementation of IService::reinitialize More... | |
| StatusCode | finalize () override |
| implementation of IService::finalize More... | |
| StatusCode | nextEvent (int maxevt) override |
| implementation of IEventProcessor::nextEvent More... | |
| StatusCode | executeEvent (void *par) override |
| implementation of IEventProcessor::executeEvent(void* par) More... | |
| StatusCode | executeRun (int maxevt) override |
| implementation of IEventProcessor::executeRun() More... | |
| StatusCode | stopRun () override |
| implementation of IEventProcessor::stopRun() More... | |
Public Member Functions inherited from extends< Service, IEventProcessor > | |
| void * | i_cast (const InterfaceID &tid) const override |
| Implementation of IInterface::i_cast. More... | |
| StatusCode | queryInterface (const InterfaceID &ti, void **pp) override |
| Implementation of IInterface::queryInterface. More... | |
| std::vector< std::string > | getInterfaceNames () const override |
| Implementation of IInterface::getInterfaceNames. More... | |
Public Member Functions inherited from Service | |
| const std::string & | name () const override |
| Retrieve name of the service. More... | |
| StatusCode | configure () override |
| StatusCode | initialize () override |
| StatusCode | start () override |
| StatusCode | stop () override |
| StatusCode | finalize () override |
| StatusCode | terminate () override |
| Gaudi::StateMachine::State | FSMState () const override |
| Gaudi::StateMachine::State | targetFSMState () const override |
| StatusCode | reinitialize () override |
| StatusCode | restart () override |
| StatusCode | sysInitialize () override |
| Initialize Service. More... | |
| StatusCode | sysStart () override |
| Initialize Service. More... | |
| StatusCode | sysStop () override |
| Initialize Service. More... | |
| StatusCode | sysFinalize () override |
| Finalize Service. More... | |
| StatusCode | sysReinitialize () override |
| Re-initialize the Service. More... | |
| StatusCode | sysRestart () override |
| Re-initialize the Service. More... | |
| Service (std::string name, ISvcLocator *svcloc) | |
| Standard Constructor. More... | |
| SmartIF< ISvcLocator > & | serviceLocator () const override |
| Retrieve pointer to service locator. More... | |
| StatusCode | setProperties () |
| Method for setting declared properties to the values specified for the job. More... | |
| template<class T > | |
| StatusCode | service (const std::string &name, const T *&psvc, bool createIf=true) const |
| Access a service by name, creating it if it doesn't already exist. More... | |
| template<class T > | |
| StatusCode | service (const std::string &name, T *&psvc, bool createIf=true) const |
| template<typename IFace = IService> | |
| SmartIF< IFace > | service (const std::string &name, bool createIf=true) const |
| template<class T > | |
| StatusCode | service (const std::string &svcType, const std::string &svcName, T *&psvc) const |
| Access a service by name and type, creating it if it doesn't already exist. More... | |
| template<class T > | |
| StatusCode | declareTool (ToolHandle< T > &handle, std::string toolTypeAndName, bool createIf=true) |
| Declare used tool. More... | |
| SmartIF< IAuditorSvc > & | auditorSvc () const |
| The standard auditor service.May not be invoked before sysInitialize() has been invoked. More... | |
Public Member Functions inherited from PropertyHolder< CommonMessaging< implements< IService, IProperty, IStateful > > > | |
| PropertyHolder ()=default | |
| Gaudi::Details::PropertyBase & | declareProperty (Gaudi::Details::PropertyBase &prop) |
| Declare a property. More... | |
| Gaudi::Details::PropertyBase * | declareProperty (const std::string &name, TYPE &value, const std::string &doc="none") |
| Helper to wrap a regular data member and use it as a regular property. More... | |
| Gaudi::Details::PropertyBase * | declareProperty (const std::string &name, Gaudi::Property< TYPE, VERIFIER, HANDLERS > &prop, const std::string &doc="none") |
| Declare a PropertyBase instance setting name and documentation. More... | |
| Gaudi::Details::PropertyBase * | declareRemoteProperty (const std::string &name, IProperty *rsvc, const std::string &rname="") |
| Declare a remote property. More... | |
| StatusCode | setProperty (const Gaudi::Details::PropertyBase &p) override |
| set the property form another property More... | |
| StatusCode | setProperty (const std::string &s) override |
| set the property from the formatted string More... | |
| StatusCode | setProperty (const std::string &n, const std::string &v) override |
| set the property from name and the value More... | |
| StatusCode | setProperty (const std::string &name, const TYPE &value) |
| set the property form the value More... | |
| StatusCode | getProperty (Gaudi::Details::PropertyBase *p) const override |
| get the property More... | |
| const Gaudi::Details::PropertyBase & | getProperty (const std::string &name) const override |
| get the property by name More... | |
| StatusCode | getProperty (const std::string &n, std::string &v) const override |
| convert the property to the string More... | |
| const std::vector< Gaudi::Details::PropertyBase * > & | getProperties () const override |
| get all properties More... | |
| bool | hasProperty (const std::string &name) const override |
| Return true if we have a property with the given name. More... | |
| PropertyHolder (const PropertyHolder &)=delete | |
| PropertyHolder & | operator= (const PropertyHolder &)=delete |
Public Member Functions inherited from CommonMessaging< implements< IService, IProperty, IStateful > > | |
| MSG::Level | msgLevel () const |
| get the cached level (originally extracted from the embedded MsgStream) More... | |
| bool | msgLevel (MSG::Level lvl) const |
| get the output level from the embedded MsgStream More... | |
| MSG::Level | outputLevel () const |
| Backward compatibility function for getting the output level. More... | |
Public Member Functions inherited from CommonMessagingBase | |
| virtual | ~CommonMessagingBase ()=default |
| Virtual destructor. More... | |
| const SmartIF< IMessageSvc > & | msgSvc () const |
| The standard message service. More... | |
| MsgStream & | msgStream () const |
| Return an uninitialized MsgStream. More... | |
| MsgStream & | msgStream (const MSG::Level level) const |
| Predefined configurable message stream for the efficient printouts. More... | |
| MsgStream & | always () const |
| shortcut for the method msgStream(MSG::ALWAYS) More... | |
| MsgStream & | fatal () const |
| shortcut for the method msgStream(MSG::FATAL) More... | |
| MsgStream & | err () const |
| shortcut for the method msgStream(MSG::ERROR) More... | |
| MsgStream & | error () const |
| shortcut for the method msgStream(MSG::ERROR) More... | |
| MsgStream & | warning () const |
| shortcut for the method msgStream(MSG::WARNING) More... | |
| MsgStream & | info () const |
| shortcut for the method msgStream(MSG::INFO) More... | |
| MsgStream & | debug () const |
| shortcut for the method msgStream(MSG::DEBUG) More... | |
| MsgStream & | verbose () const |
| shortcut for the method msgStream(MSG::VERBOSE) More... | |
| MsgStream & | msg () const |
| shortcut for the method msgStream(MSG::INFO) More... | |
Private Member Functions | |
| StatusCode | declareEventRootAddress () |
| Declare the root address of the event. More... | |
| StatusCode | eventFailed (EventContext *eventContext) |
| Method to check if an event failed and take appropriate actions. More... | |
| void | promoteToExecuted (std::unique_ptr< EventContext > eventContext) |
| Algorithm promotion. More... | |
| unsigned int | algname2index (const std::string &algoname) |
| Convert a name to an integer. More... | |
| const std::string & | index2algname (unsigned int index) |
| Convert an integer to a name. More... | |
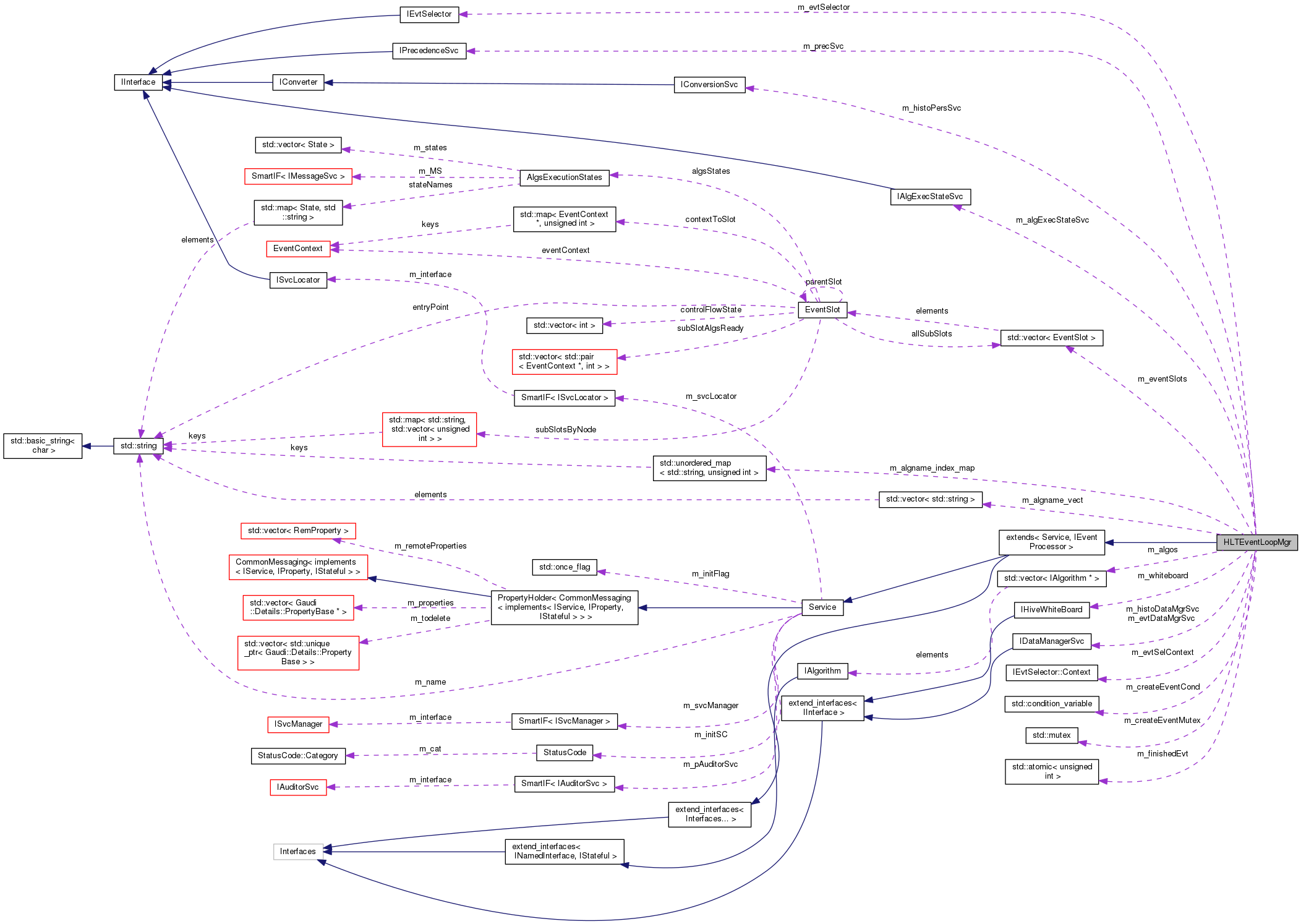
Private Attributes | |
| Gaudi::Property< std::string > | m_histPersName {this, "HistogramPersistency", "", ""} |
| Gaudi::Property< std::string > | m_evtsel {this, "EvtSel", "", ""} |
| Gaudi::Property< int > | m_threadPoolSize {this, "ThreadPoolSize", -1, "Size of the threadpool initialised by TBB"} |
| Gaudi::Property< std::string > | m_whiteboardSvcName {this, "WhiteboardSvc", "EventDataSvc", "The whiteboard name"} |
| IDataManagerSvc * | m_evtDataMgrSvc |
| Reference to the Event Data Service's IDataManagerSvc interface. More... | |
| IEvtSelector * | m_evtSelector |
| Reference to the Event Selector. More... | |
| IDataManagerSvc * | m_histoDataMgrSvc |
| Reference to the Histogram Data Service. More... | |
| IConversionSvc * | m_histoPersSvc |
| Reference to the Histogram Persistency Service. More... | |
| IHiveWhiteBoard * | m_whiteboard |
| Reference to the Whiteboard. More... | |
| IAlgExecStateSvc * | m_algExecStateSvc |
| Reference to the AlgExecStateSvc. More... | |
| IPrecedenceSvc * | m_precSvc |
| A shortcut to the Precedence Service. More... | |
| std::atomic< unsigned int > | m_finishedEvt {0} |
| atomic count of the number of finished events More... | |
| std::condition_variable | m_createEventCond |
| condition variable to wake up main thread when we need to create a new event More... | |
| std::mutex | m_createEventMutex |
| mutex assoiciated with m_createEventCond condition variable More... | |
| IEvtSelector::Context * | m_evtSelContext {nullptr} |
| event selector context More... | |
| std::vector< std::string > | m_algname_vect |
| Vector to bookkeep the information necessary to the index2name conversion. More... | |
| std::unordered_map< std::string, unsigned int > | m_algname_index_map |
| Map to bookkeep the information necessary to the name2index conversion. More... | |
| std::vector< EventSlot > | m_eventSlots |
| Vector of events slots. More... | |
| std::vector< IAlgorithm * > | m_algos |
| Vector of algorithms to run for every event. More... | |
Additional Inherited Members | |
Public Types inherited from extends< Service, IEventProcessor > | |
| using | base_class = extends |
| Typedef to this class. More... | |
| using | extend_interfaces_base = extend_interfaces< Interfaces... > |
| Typedef to the base of this class. More... | |
Public Types inherited from Service | |
| typedef Gaudi::PluginService::Factory< IService *, const std::string &, ISvcLocator * > | Factory |
Public Types inherited from PropertyHolder< CommonMessaging< implements< IService, IProperty, IStateful > > > | |
| using | PropertyHolderImpl = PropertyHolder< CommonMessaging< implements< IService, IProperty, IStateful > > > |
| Typedef used to refer to this class from derived classes, as in. More... | |
Public Types inherited from CommonMessaging< implements< IService, IProperty, IStateful > > | |
| using | base_class = CommonMessaging |
Public Types inherited from extend_interfaces< Interfaces... > | |
| using | ext_iids = typename Gaudi::interface_list_cat< typename Interfaces::ext_iids... >::type |
| take union of the ext_iids of all Interfaces... More... | |
Protected Member Functions inherited from Service | |
| ~Service () override | |
| Standard Destructor. More... | |
| int | outputLevel () const |
get the Service's output level More... | |
Protected Member Functions inherited from PropertyHolder< CommonMessaging< implements< IService, IProperty, IStateful > > > | |
| Gaudi::Details::PropertyBase * | property (const std::string &name) const |
Protected Member Functions inherited from CommonMessaging< implements< IService, IProperty, IStateful > > | |
| MSG::Level | setUpMessaging () const |
| Set up local caches. More... | |
| MSG::Level | resetMessaging () |
| Reinitialize internal states. More... | |
| void | updateMsgStreamOutputLevel (int level) |
| Update the output level of the cached MsgStream. More... | |
Protected Attributes inherited from Service | |
| Gaudi::StateMachine::State | m_state = Gaudi::StateMachine::OFFLINE |
| Service state. More... | |
| Gaudi::StateMachine::State | m_targetState = Gaudi::StateMachine::OFFLINE |
| Service state. More... | |
| Gaudi::Property< int > | m_outputLevel {this, "OutputLevel", MSG::NIL, "output level"} |
| Gaudi::Property< bool > | m_auditInit {this, "AuditServices", false, "[[deprecated]] unused"} |
| Gaudi::Property< bool > | m_auditorInitialize {this, "AuditInitialize", false, "trigger auditor on initialize()"} |
| Gaudi::Property< bool > | m_auditorStart {this, "AuditStart", false, "trigger auditor on start()"} |
| Gaudi::Property< bool > | m_auditorStop {this, "AuditStop", false, "trigger auditor on stop()"} |
| Gaudi::Property< bool > | m_auditorFinalize {this, "AuditFinalize", false, "trigger auditor on finalize()"} |
| Gaudi::Property< bool > | m_auditorReinitialize {this, "AuditReinitialize", false, "trigger auditor on reinitialize()"} |
| Gaudi::Property< bool > | m_auditorRestart {this, "AuditRestart", false, "trigger auditor on restart()"} |
| SmartIF< IAuditorSvc > | m_pAuditorSvc |
| Auditor Service. More... | |
Definition at line 25 of file HLTEventLoopMgr.h.
|
inlineprivate |
Convert a name to an integer.
Definition at line 82 of file HLTEventLoopMgr.h.
|
private |
Declare the root address of the event.
Definition at line 439 of file HLTEventLoopMgr.cpp.
|
private |
Method to check if an event failed and take appropriate actions.
It can be possible that an event fails.
In this case this method is called. It dumps the state of the scheduler, drains the actions (without executing them) and events in the queues and returns a failure.
Definition at line 470 of file HLTEventLoopMgr.cpp.
|
override |
implementation of IEventProcessor::executeEvent(void* par)
Definition at line 312 of file HLTEventLoopMgr.cpp.
|
inlineoverride |
implementation of IEventProcessor::executeRun()
Definition at line 69 of file HLTEventLoopMgr.h.
|
override |
implementation of IService::finalize
Definition at line 277 of file HLTEventLoopMgr.cpp.
|
inlineprivate |
Convert an integer to a name.
Definition at line 84 of file HLTEventLoopMgr.h.
|
override |
implementation of IService::initialize
Definition at line 58 of file HLTEventLoopMgr.cpp.
|
override |
implementation of IEventProcessor::nextEvent
Definition at line 366 of file HLTEventLoopMgr.cpp.
|
private |
Algorithm promotion.
Definition at line 479 of file HLTEventLoopMgr.cpp.
|
inlineoverride |
|
override |
implementation of IEventProcessor::stopRun()
Definition at line 356 of file HLTEventLoopMgr.cpp.
|
private |
Reference to the AlgExecStateSvc.
Definition at line 103 of file HLTEventLoopMgr.h.
|
private |
Map to bookkeep the information necessary to the name2index conversion.
Definition at line 120 of file HLTEventLoopMgr.h.
|
private |
Vector to bookkeep the information necessary to the index2name conversion.
Definition at line 118 of file HLTEventLoopMgr.h.
|
private |
Vector of algorithms to run for every event.
Definition at line 124 of file HLTEventLoopMgr.h.
|
private |
condition variable to wake up main thread when we need to create a new event
Definition at line 110 of file HLTEventLoopMgr.h.
|
private |
mutex assoiciated with m_createEventCond condition variable
Definition at line 112 of file HLTEventLoopMgr.h.
|
private |
Vector of events slots.
Definition at line 122 of file HLTEventLoopMgr.h.
|
private |
Reference to the Event Data Service's IDataManagerSvc interface.
Definition at line 93 of file HLTEventLoopMgr.h.
|
private |
Definition at line 88 of file HLTEventLoopMgr.h.
|
private |
event selector context
Definition at line 115 of file HLTEventLoopMgr.h.
|
private |
Reference to the Event Selector.
Definition at line 95 of file HLTEventLoopMgr.h.
|
private |
atomic count of the number of finished events
Definition at line 108 of file HLTEventLoopMgr.h.
|
private |
Reference to the Histogram Data Service.
Definition at line 97 of file HLTEventLoopMgr.h.
|
private |
Reference to the Histogram Persistency Service.
Definition at line 99 of file HLTEventLoopMgr.h.
|
private |
Definition at line 87 of file HLTEventLoopMgr.h.
|
private |
A shortcut to the Precedence Service.
Definition at line 105 of file HLTEventLoopMgr.h.
|
private |
Definition at line 89 of file HLTEventLoopMgr.h.
|
private |
Reference to the Whiteboard.
Definition at line 101 of file HLTEventLoopMgr.h.
|
private |
Definition at line 90 of file HLTEventLoopMgr.h.