![]() |
The Gaudi Framework
v30r2 (9eca68f7)
|
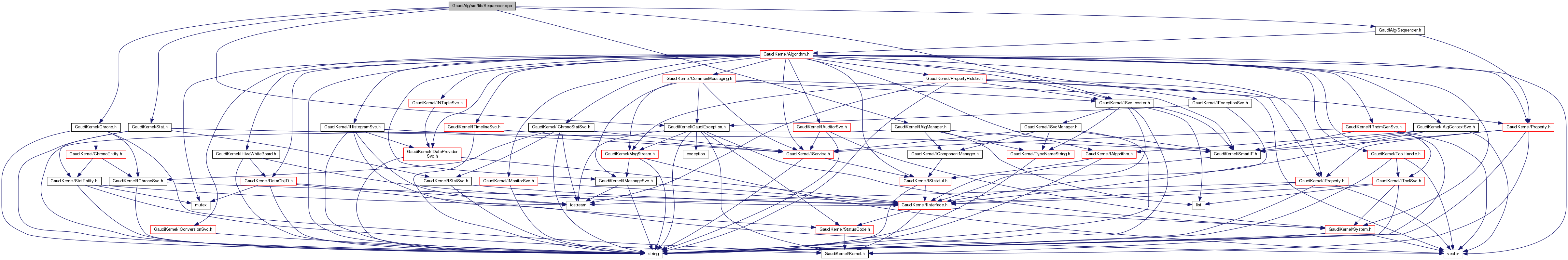
#include "GaudiAlg/Sequencer.h"#include "GaudiKernel/Chrono.h"#include "GaudiKernel/GaudiException.h"#include "GaudiKernel/IAlgManager.h"#include "GaudiKernel/ISvcLocator.h"#include "GaudiKernel/Stat.h"
Go to the source code of this file.
Macros | |
| #define | ON_DEBUG if ( msgLevel( MSG::DEBUG ) ) |
| #define | ON_VERBOSE if ( msgLevel( MSG::VERBOSE ) ) |
| #define ON_DEBUG if ( msgLevel( MSG::DEBUG ) ) |
Definition at line 14 of file Sequencer.cpp.
| #define ON_VERBOSE if ( msgLevel( MSG::VERBOSE ) ) |
Definition at line 15 of file Sequencer.cpp.