The Gaudi Framework  v30r2 (9eca68f7)
Gaudi::RootCnvSvc Class Reference

Description: More...

#include <src/RootCnvSvc.h>

Inheritance diagram for Gaudi::RootCnvSvc:
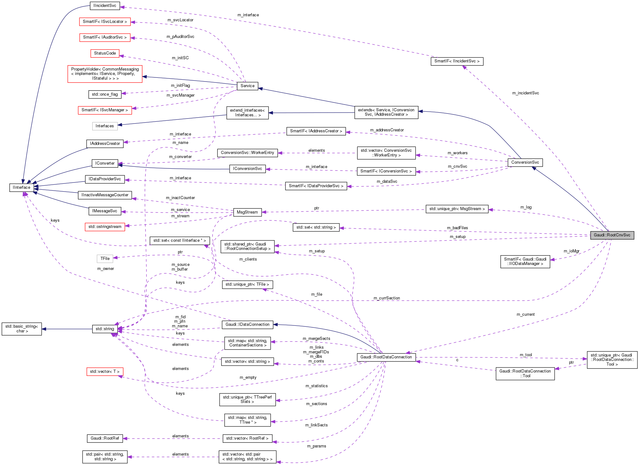
Collaboration diagram for Gaudi::RootCnvSvc:

Public Member Functions

 RootCnvSvc (const std::string &name, ISvcLocator *svc)
 Standard constructor. More...
 
StatusCode updateServiceState (IOpaqueAddress *) override
 Update state of the service. More...
 
StatusCode error (const std::string &msg)
 Standard way to print errors. More...
 
StatusCode connectDatabase (const std::string &dataset, int mode, RootDataConnection **con)
 Connect the output file to the service with open mode. More...
 
StatusCode initialize () override
 ConversionSvc overload: initialize Db service. More...
 
StatusCode finalize () override
 ConversionSvc overload: Finalize Db service. More...
 
IConvertercreateConverter (long typ, const CLID &wanted, const ICnvFactory *fac) override
 ConversionSvc overload: Create new Converter using factory. More...
 
void loadConverter (DataObject *pObj) override
 ConversionSvc overload: Load the class (dictionary) for the converter. More...
 
StatusCode connectOutput (const std::string &outputFile, const std::string &openMode) override
 Connect the output file to the service with open mode. More...
 
StatusCode connectOutput (const std::string &outputFile) override
 Connect the output file to the service. More...
 
StatusCode commitOutput (const std::string &outputFile, bool do_commit) override
 Commit pending output. More...
 
virtual StatusCode disconnect (const std::string &dbName)
 Disconnect from an existing data stream. More...
 
StatusCode createAddress (long svc_type, const CLID &clid, const std::string *par, const unsigned long *ip, IOpaqueAddress *&refpAddress) override
 IAddressCreator implementation: Address creation. More...
 
StatusCode createAddress (long svc_type, const CLID &clid, const std::string &refAddress, IOpaqueAddress *&refpAddress) override
 IAddressCreator implementation: Creates an address in string form to object form. More...
 
virtual StatusCode createNullRep (const std::string &path)
 Insert null marker for not existent transient object. More...
 
virtual StatusCode createNullRef (const std::string &path)
 Insert null marker for not existent transient object. More...
 
virtual StatusCode i__createRep (DataObject *pObj, IOpaqueAddress *&refpAddr)
 Convert the transient object to the requested persistent representation. More...
 
virtual StatusCode i__fillRepRefs (IOpaqueAddress *pAddr, DataObject *pObj)
 Resolve the references of the converted object. More...
 
virtual StatusCode i__createObj (IOpaqueAddress *pAddr, DataObject *&refpObj)
 Create transient object from persistent data. More...
 
virtual StatusCode i__fillObjRefs (IOpaqueAddress *pAddr, DataObject *pObj)
 Resolve the references of the created transient object. More...
 
- Public Member Functions inherited from ConversionSvc
 ConversionSvc (const std::string &name, ISvcLocator *svc, long type)
 Standard Constructor. More...
 
 ConversionSvc (const ConversionSvc &)=delete
 disable copy and assignment More...
 
ConversionSvcoperator= (const ConversionSvc &)=delete
 
StatusCode initialize () override
 Initialize the service. More...
 
StatusCode finalize () override
 stop the service. More...
 
long repSvcType () const override
 Retrieve the class type of the data store the converter uses. More...
 
const CLIDobjType () const override
 Implementation of IConverter: dummy call. More...
 
StatusCode setDataProvider (IDataProviderSvc *pService) override
 Implementation of IConverter: Set Data provider service. More...
 
SmartIF< IDataProviderSvc > & dataProvider () const override
 Implementation of IConverter: Get Data provider service. More...
 
StatusCode setConversionSvc (IConversionSvc *svc) override
 Implementation of IConverter: Set conversion service the converter is connected to. More...
 
SmartIF< IConversionSvc > & conversionSvc () const override
 Implementation of IConverter: Get conversion service the converter is connected to. More...
 
StatusCode setAddressCreator (IAddressCreator *creator) override
 Set address creator facility. More...
 
SmartIF< IAddressCreator > & addressCreator () const override
 Retrieve address creator facility. More...
 
StatusCode createObj (IOpaqueAddress *pAddress, DataObject *&refpObject) override
 Implementation of IConverter: Create the transient representation of an object. More...
 
StatusCode fillObjRefs (IOpaqueAddress *pAddress, DataObject *pObject) override
 Implementation of IConverter: Resolve the references of the created transient object. More...
 
StatusCode updateObj (IOpaqueAddress *pAddress, DataObject *refpObject) override
 Implementation of IConverter: Update the transient object from the other representation. More...
 
StatusCode updateObjRefs (IOpaqueAddress *pAddress, DataObject *pObject) override
 Implementation of IConverter: Update the references of an updated transient object. More...
 
StatusCode createRep (DataObject *pObject, IOpaqueAddress *&refpAddress) override
 Implementation of IConverter: Convert the transient object to the requested representation. More...
 
StatusCode fillRepRefs (IOpaqueAddress *pAddress, DataObject *pObject) override
 Implementation of IConverter: Resolve the references of the converted object. More...
 
StatusCode updateRep (IOpaqueAddress *pAddress, DataObject *pObject) override
 Implementation of IConverter: Update the converted representation of a transient object. More...
 
StatusCode updateRepRefs (IOpaqueAddress *pAddress, DataObject *pObject) override
 Implementation of IConverter: Update the references of an already converted object. More...
 
StatusCode addConverter (const CLID &clid) override
 Add converter object to conversion service. More...
 
StatusCode addConverter (IConverter *pConverter) override
 Add converter object to conversion service. More...
 
StatusCode removeConverter (const CLID &clid) override
 Remove converter object from conversion service (if present). More...
 
IConverterconverter (const CLID &wanted) override
 Retrieve converter from list. More...
 
StatusCode connectOutput (const std::string &outputFile, const std::string &openMode) override
 Connect the output file to the service with open mode. More...
 
StatusCode connectOutput (const std::string &output) override
 Connect the output file to the service. More...
 
StatusCode commitOutput (const std::string &output, bool do_commit) override
 Commit pending output. More...
 
StatusCode createAddress (long svc_type, const CLID &clid, const std::string *par, const unsigned long *ip, IOpaqueAddress *&refpAddress) override
 Create a Generic address using explicit arguments to identify a single object. More...
 
StatusCode convertAddress (const IOpaqueAddress *pAddress, std::string &refAddress) override
 Convert an address to string form. More...
 
StatusCode createAddress (long svc_type, const CLID &clid, const std::string &refAddress, IOpaqueAddress *&refpAddress) override
 Convert an address in string form to object form. More...
 
- Public Member Functions inherited from extends< Service, IConversionSvc, IAddressCreator >
void * i_cast (const InterfaceID &tid) const override
 Implementation of IInterface::i_cast. More...
 
StatusCode queryInterface (const InterfaceID &ti, void **pp) override
 Implementation of IInterface::queryInterface. More...
 
std::vector< std::stringgetInterfaceNames () const override
 Implementation of IInterface::getInterfaceNames. More...
 
- Public Member Functions inherited from Service
const std::stringname () const override
 Retrieve name of the service. More...
 
StatusCode configure () override
 
StatusCode initialize () override
 
StatusCode start () override
 
StatusCode stop () override
 
StatusCode finalize () override
 
StatusCode terminate () override
 
Gaudi::StateMachine::State FSMState () const override
 
Gaudi::StateMachine::State targetFSMState () const override
 
StatusCode reinitialize () override
 
StatusCode restart () override
 
StatusCode sysInitialize () override
 Initialize Service. More...
 
StatusCode sysStart () override
 Initialize Service. More...
 
StatusCode sysStop () override
 Initialize Service. More...
 
StatusCode sysFinalize () override
 Finalize Service. More...
 
StatusCode sysReinitialize () override
 Re-initialize the Service. More...
 
StatusCode sysRestart () override
 Re-initialize the Service. More...
 
 Service (std::string name, ISvcLocator *svcloc)
 Standard Constructor. More...
 
SmartIF< ISvcLocator > & serviceLocator () const override
 Retrieve pointer to service locator. More...
 
StatusCode setProperties ()
 Method for setting declared properties to the values specified for the job. More...
 
template<class T >
StatusCode service (const std::string &name, const T *&psvc, bool createIf=true) const
 Access a service by name, creating it if it doesn't already exist. More...
 
template<class T >
StatusCode service (const std::string &name, T *&psvc, bool createIf=true) const
 
template<typename IFace = IService>
SmartIF< IFace > service (const std::string &name, bool createIf=true) const
 
template<class T >
StatusCode service (const std::string &svcType, const std::string &svcName, T *&psvc) const
 Access a service by name and type, creating it if it doesn't already exist. More...
 
template<class T >
StatusCode declareTool (ToolHandle< T > &handle, std::string toolTypeAndName, bool createIf=true)
 Declare used tool. More...
 
SmartIF< IAuditorSvc > & auditorSvc () const
 The standard auditor service.May not be invoked before sysInitialize() has been invoked. More...
 
- Public Member Functions inherited from PropertyHolder< CommonMessaging< implements< IService, IProperty, IStateful > > >
 PropertyHolder ()=default
 
Gaudi::Details::PropertyBasedeclareProperty (Gaudi::Details::PropertyBase &prop)
 Declare a property. More...
 
Gaudi::Details::PropertyBasedeclareProperty (const std::string &name, TYPE &value, const std::string &doc="none")
 Helper to wrap a regular data member and use it as a regular property. More...
 
Gaudi::Details::PropertyBasedeclareProperty (const std::string &name, Gaudi::Property< TYPE, VERIFIER, HANDLERS > &prop, const std::string &doc="none")
 Declare a PropertyBase instance setting name and documentation. More...
 
Gaudi::Details::PropertyBasedeclareRemoteProperty (const std::string &name, IProperty *rsvc, const std::string &rname="")
 Declare a remote property. More...
 
StatusCode setProperty (const Gaudi::Details::PropertyBase &p) override
 set the property form another property More...
 
StatusCode setProperty (const std::string &s) override
 set the property from the formatted string More...
 
StatusCode setProperty (const std::string &n, const std::string &v) override
 set the property from name and the value More...
 
StatusCode setProperty (const std::string &name, const TYPE &value)
 set the property form the value More...
 
StatusCode getProperty (Gaudi::Details::PropertyBase *p) const override
 get the property More...
 
const Gaudi::Details::PropertyBasegetProperty (const std::string &name) const override
 get the property by name More...
 
StatusCode getProperty (const std::string &n, std::string &v) const override
 convert the property to the string More...
 
const std::vector< Gaudi::Details::PropertyBase * > & getProperties () const override
 get all properties More...
 
bool hasProperty (const std::string &name) const override
 Return true if we have a property with the given name. More...
 
 PropertyHolder (const PropertyHolder &)=delete
 
PropertyHolderoperator= (const PropertyHolder &)=delete
 
- Public Member Functions inherited from CommonMessaging< implements< IService, IProperty, IStateful > >
MSG::Level msgLevel () const
 get the cached level (originally extracted from the embedded MsgStream) More...
 
bool msgLevel (MSG::Level lvl) const
 get the output level from the embedded MsgStream More...
 
MSG::Level outputLevel () const
 Backward compatibility function for getting the output level. More...
 
- Public Member Functions inherited from CommonMessagingBase
virtual ~CommonMessagingBase ()=default
 Virtual destructor. More...
 
const SmartIF< IMessageSvc > & msgSvc () const
 The standard message service. More...
 
MsgStreammsgStream () const
 Return an uninitialized MsgStream. More...
 
MsgStreammsgStream (const MSG::Level level) const
 Predefined configurable message stream for the efficient printouts. More...
 
MsgStreamalways () const
 shortcut for the method msgStream(MSG::ALWAYS) More...
 
MsgStreamfatal () const
 shortcut for the method msgStream(MSG::FATAL) More...
 
MsgStreamerr () const
 shortcut for the method msgStream(MSG::ERROR) More...
 
MsgStreamerror () const
 shortcut for the method msgStream(MSG::ERROR) More...
 
MsgStreamwarning () const
 shortcut for the method msgStream(MSG::WARNING) More...
 
MsgStreaminfo () const
 shortcut for the method msgStream(MSG::INFO) More...
 
MsgStreamdebug () const
 shortcut for the method msgStream(MSG::DEBUG) More...
 
MsgStreamverbose () const
 shortcut for the method msgStream(MSG::VERBOSE) More...
 
MsgStreammsg () const
 shortcut for the method msgStream(MSG::INFO) More...
 

Protected Member Functions

TClass * getClass (DataObject *pObject)
 Helper: Get TClass for a given DataObject pointer. More...
 
MsgStreamlog () const
 Helper: Use message streamer. More...
 
- Protected Member Functions inherited from ConversionSvc
virtual StatusCode configureConverter (long typ, const CLID &clid, IConverter *cnv)
 Configure the new converter before initialize is called. More...
 
virtual StatusCode initializeConverter (long typ, const CLID &clid, IConverter *cnv)
 Initialize the new converter. More...
 
virtual StatusCode activateConverter (long typ, const CLID &clid, IConverter *cnv)
 Activate the new converter after initialization. More...
 
virtual SmartIF< IAddressCreator > & addressCreator ()
 Retrieve address creation interface. More...
 
StatusCode makeCall (int typ, bool ignore_add, bool ignore_obj, bool update, IOpaqueAddress *&pAddress, DataObject *&pObject)
 
- Protected Member Functions inherited from Service
 ~Service () override
 Standard Destructor. More...
 
int outputLevel () const
 get the Service's output level More...
 
- Protected Member Functions inherited from PropertyHolder< CommonMessaging< implements< IService, IProperty, IStateful > > >
Gaudi::Details::PropertyBaseproperty (const std::string &name) const
 
- Protected Member Functions inherited from CommonMessaging< implements< IService, IProperty, IStateful > >
MSG::Level setUpMessaging () const
 Set up local caches. More...
 
MSG::Level resetMessaging ()
 Reinitialize internal states. More...
 
void updateMsgStreamOutputLevel (int level)
 Update the output level of the cached MsgStream. More...
 

Protected Attributes

Gaudi::Property< std::stringm_ioPerfStats
 
Gaudi::Property< std::stringm_shareFiles
 
Gaudi::Property< bool > m_incidentEnabled {this, "EnableIncident", true, "Flag to enable incidents on FILE_OPEN"}
 
Gaudi::Property< std::stringm_recordName
 
Gaudi::Property< int > m_autoFlush
 
Gaudi::Property< int > m_basketSize
 
Gaudi::Property< int > m_bufferSize
 
Gaudi::Property< int > m_splitLevel {this, "SplitLevel", 0, "Split level optimization parameter for ROOT TTree"}
 
Gaudi::Property< std::stringm_compression
 
SmartIF< Gaudi::IIODataManagerm_ioMgr
 Reference to the I/O data manager. More...
 
SmartIF< IIncidentSvcm_incidentSvc
 Reference to incident service. More...
 
Gaudi::RootDataConnectionm_current = nullptr
 On writing: reference to active output stream. More...
 
TClass * m_classRefs = nullptr
 TClass pointer to reference class. More...
 
TClass * m_classDO = nullptr
 TClass pointer to DataObject class. More...
 
std::shared_ptr< RootConnectionSetupm_setup
 Setup structure (ref-counted) and passed to data connections. More...
 
std::string m_currSection
 Property: ROOT section name. More...
 
std::set< std::stringm_badFiles
 Set with bad files/tables. More...
 
std::unique_ptr< MsgStreamm_log
 Message streamer. More...
 
- Protected Attributes inherited from ConversionSvc
SmartIF< IDataProviderSvcm_dataSvc
 Pointer to data provider service. More...
 
SmartIF< IAddressCreatorm_addressCreator
 Pointer to the address creation service interface. More...
 
SmartIF< IConversionSvcm_cnvSvc
 Pointer to the IConversionSvc interface of this. More...
 
long m_type
 Conversion service type. More...
 
std::vector< WorkerEntrym_workers
 List of conversion workers. More...
 
- Protected Attributes inherited from Service
Gaudi::StateMachine::State m_state = Gaudi::StateMachine::OFFLINE
 Service state. More...
 
Gaudi::StateMachine::State m_targetState = Gaudi::StateMachine::OFFLINE
 Service state. More...
 
Gaudi::Property< int > m_outputLevel {this, "OutputLevel", MSG::NIL, "output level"}
 
Gaudi::Property< bool > m_auditInit {this, "AuditServices", false, "[[deprecated]] unused"}
 
Gaudi::Property< bool > m_auditorInitialize {this, "AuditInitialize", false, "trigger auditor on initialize()"}
 
Gaudi::Property< bool > m_auditorStart {this, "AuditStart", false, "trigger auditor on start()"}
 
Gaudi::Property< bool > m_auditorStop {this, "AuditStop", false, "trigger auditor on stop()"}
 
Gaudi::Property< bool > m_auditorFinalize {this, "AuditFinalize", false, "trigger auditor on finalize()"}
 
Gaudi::Property< bool > m_auditorReinitialize {this, "AuditReinitialize", false, "trigger auditor on reinitialize()"}
 
Gaudi::Property< bool > m_auditorRestart {this, "AuditRestart", false, "trigger auditor on restart()"}
 
SmartIF< IAuditorSvcm_pAuditorSvc
 Auditor Service. More...
 

Additional Inherited Members

- Public Types inherited from extends< Service, IConversionSvc, IAddressCreator >
using base_class = extends
 Typedef to this class. More...
 
using extend_interfaces_base = extend_interfaces< Interfaces... >
 Typedef to the base of this class. More...
 
- Public Types inherited from Service
typedef Gaudi::PluginService::Factory< IService *, const std::string &, ISvcLocator * > Factory
 
- Public Types inherited from PropertyHolder< CommonMessaging< implements< IService, IProperty, IStateful > > >
using PropertyHolderImpl = PropertyHolder< CommonMessaging< implements< IService, IProperty, IStateful > > >
 Typedef used to refer to this class from derived classes, as in. More...
 
- Public Types inherited from CommonMessaging< implements< IService, IProperty, IStateful > >
using base_class = CommonMessaging
 
- Public Types inherited from extend_interfaces< Interfaces... >
using ext_iids = typename Gaudi::interface_list_cat< typename Interfaces::ext_iids... >::type
 take union of the ext_iids of all Interfaces... More...
 

Detailed Description

Description:

RootCnvSvc class implementation definition.

Author
Markus Frank
Version
1.0
Date
20/12/2009

Definition at line 53 of file RootCnvSvc.h.

Constructor & Destructor Documentation

RootCnvSvc::RootCnvSvc ( const std::string name,
ISvcLocator svc 
)

Standard constructor.

Definition at line 52 of file RootCnvSvc.cpp.

54 {
55  m_setup->cacheBranches.push_back( "*" );
56  declareProperty( "LoadSection", m_setup->loadSection = "Event" );
57 
58  // ROOT Read parameters: must be shared for the entire file!
59  declareProperty( "CacheSize", m_setup->cacheSize = 10 * MBYTE );
60  declareProperty( "LearnEntries", m_setup->learnEntries = 10 );
61  declareProperty( "CacheBranches", m_setup->cacheBranches );
62  declareProperty( "VetoBranches", m_setup->vetoBranches );
63 }
ConversionSvc(const std::string &name, ISvcLocator *svc, long type)
Standard Constructor.
std::shared_ptr< RootConnectionSetup > m_setup
Setup structure (ref-counted) and passed to data connections.
Definition: RootCnvSvc.h:86
Gaudi::Details::PropertyBase & declareProperty(Gaudi::Details::PropertyBase &prop)
Declare a property.
const long ROOT_StorageType
Definition: ClassID.h:52
#define MBYTE
Definition: RootCnvSvc.cpp:49

Member Function Documentation

StatusCode RootCnvSvc::commitOutput ( const std::string outputFile,
bool  do_commit 
)
override

Commit pending output.

Parameters
outputFileString containig output file
do_commitif true commit the output and flush eventually pending items to the database if false, discard pending buffers. Note: The possibility to commit or rollback depends on the database technology used!
Returns
Status code indicating success or failure.

fill NULL pointers to all branches, which have less entries than the section branch

Definition at line 311 of file RootCnvSvc.cpp.

312 {
313  if ( m_current ) {
314  size_t len = m_currSection.find( '/', 1 );
315  string section = m_currSection.substr( 1, len == string::npos ? string::npos : len - 1 );
316  TBranch* b = m_current->getBranch( section, m_currSection );
317  if ( b ) {
318  Long64_t evt = b->GetEntries();
319  TTree* t = b->GetTree();
320  TObjArray* a = t->GetListOfBranches();
321  Int_t nb = a->GetEntriesFast();
323  for ( Int_t i = 0; i < nb; ++i ) {
324  TBranch* br_ptr = (TBranch*)a->UncheckedAt( i );
325  Long64_t br_evt = br_ptr->GetEntries();
326  if ( br_evt < evt ) {
327  Long64_t num = evt - br_evt;
328  br_ptr->SetAddress( nullptr );
329  while ( num > 0 ) {
330  br_ptr->Fill();
331  --num;
332  }
333  if ( log().level() <= MSG::DEBUG )
334  log() << MSG::DEBUG << "commit: Added " << long( evt - br_evt ) << " Section: " << evt
335  << " Branch: " << br_ptr->GetEntries() << " RefNo: " << br_ptr->GetEntries() - 1
336  << " NULL entries to:" << br_ptr->GetName() << endmsg;
337  }
338  }
339 
340  b->GetTree()->SetEntries( evt );
341  if ( evt == 1 ) {
342  b->GetTree()->OptimizeBaskets( m_basketSize, 1.1, "" );
343  }
344  if ( evt > 0 && ( evt % m_autoFlush ) == 0 ) {
345  if ( evt == m_autoFlush ) {
346  b->GetTree()->SetAutoFlush( m_autoFlush );
347  b->GetTree()->OptimizeBaskets( m_basketSize, 1., "" );
348  } else {
349  b->GetTree()->FlushBaskets();
350  }
351  }
352  if ( log().level() <= MSG::DEBUG )
353  log() << MSG::DEBUG << "Set section entries of " << m_currSection << " to " << long( evt ) << " entries."
354  << endmsg;
355  } else {
356  return error( "commitOutput> Failed to update entry numbers on " + dsn );
357  }
358  }
359  return S_OK;
360 }
MsgStream & log() const
Helper: Use message streamer.
Definition: RootCnvSvc.h:99
Gaudi::Property< int > m_autoFlush
Definition: RootCnvSvc.h:65
std::string m_currSection
Property: ROOT section name.
Definition: RootCnvSvc.h:88
MsgStream & error() const
shortcut for the method msgStream(MSG::ERROR)
#define S_OK
Definition: RootCnvSvc.cpp:37
TBranch * getBranch(const std::string &section, const std::string &branch_name)
Access data branch by name: Get existing branch in read only mode.
T find(T...args)
T substr(T...args)
Gaudi::Property< int > m_basketSize
Definition: RootCnvSvc.h:67
MsgStream & endmsg(MsgStream &s)
MsgStream Modifier: endmsg. Calls the output method of the MsgStream.
Definition: MsgStream.h:209
evt
Definition: IOTest.py:96
Gaudi::RootDataConnection * m_current
On writing: reference to active output stream.
Definition: RootCnvSvc.h:80
StatusCode RootCnvSvc::connectDatabase ( const std::string dataset,
int  mode,
RootDataConnection **  con 
)

Connect the output file to the service with open mode.

Parameters
datasetString containig file name
modeString containig opening mode
Returns
Status code indicating success or failure.

Definition at line 210 of file RootCnvSvc.cpp.

211 {
212  try {
213  IDataConnection* c = m_ioMgr->connection( dataset );
214  bool fire_incident = false;
215  *con = nullptr;
216  if ( !c ) {
217  auto connection = std::make_unique<RootDataConnection>( this, dataset, m_setup );
218  StatusCode sc = ( mode != IDataConnection::READ )
219  ? m_ioMgr->connectWrite( connection.get(), IDataConnection::IoType( mode ), "ROOT" )
220  : m_ioMgr->connectRead( false, connection.get() );
221  c = sc.isSuccess() ? m_ioMgr->connection( dataset ) : nullptr;
222  if ( c ) {
223  bool writable = 0 != ( mode & ( IDataConnection::UPDATE | IDataConnection::RECREATE ) );
224  fire_incident = m_incidentEnabled && ( 0 != ( mode & ( IDataConnection::UPDATE | IDataConnection::READ ) ) );
225  if ( writable ) {
227  ContextIncident<TFile*>( connection->pfn(), "CONNECTED_OUTPUT", connection->file() ) );
228  }
229  if ( 0 != ( mode & IDataConnection::READ ) ) {
230  if ( !m_ioPerfStats.empty() ) {
231  connection->enableStatistics( m_setup->loadSection );
232  }
233  }
234  connection.release();
235  } else {
237  dataset, mode == IDataConnection::READ ? IncidentType::FailInputFile : IncidentType::FailOutputFile ) );
238  // An error message was already printed by the IODataManager. no need to do it here!
239  return StatusCode::FAILURE;
240  }
241  }
242  RootDataConnection* pc = dynamic_cast<RootDataConnection*>( c );
243  if ( pc ) {
244  if ( !pc->isConnected() ) pc->connectRead();
245  *con = pc;
246  pc->resetAge();
247  pc->addClient( this );
248  }
249  if ( *con ) {
250  if ( fire_incident ) {
251  IOpaqueAddress* pAddr = nullptr;
252  string fid = pc->fid();
253  string section = m_recordName[0] == '/' ? m_recordName.value().substr( 1 ) : m_recordName.value();
254  TBranch* b = pc->getBranch( section, m_recordName );
255  if ( b ) {
256  const string par[2] = {fid, m_recordName};
257  unsigned long ipar[2] = {(unsigned long)( *con ), (unsigned long)b->GetEntries() - 1};
258  for ( int i = 0; i < b->GetEntries(); ++i ) {
259  ipar[1] = i;
260  if ( !pc->mergeFIDs().empty() ) fid = pc->mergeFIDs()[i];
261  if ( !createAddress( repSvcType(), CLID_DataObject, par, ipar, pAddr ).isSuccess() ) {
262  if ( log().level() <= MSG::VERBOSE )
263  log() << MSG::VERBOSE << "Failed to create address for " << m_recordName << " in:" << fid << " ["
264  << pc->fid() << "][" << i << "]" << endmsg;
265  continue;
266  }
267  if ( log().level() <= MSG::VERBOSE )
268  log() << MSG::VERBOSE << "Prepare " << m_recordName << " " << fid << " [" << par[0] << "][" << i << "]"
269  << endmsg;
270  m_incidentSvc->fireIncident( ContextIncident<IOpaqueAddress*>( fid, "FILE_OPEN_READ", pAddr ) );
271  }
272  } else {
273  if ( log().level() <= MSG::VERBOSE )
274  log() << MSG::VERBOSE << "No valid Records " << m_recordName << " present in:" << pc->fid() << endmsg;
275  }
276  }
277 
278  // We can remove retired connections, which are no longer used....
279  for ( auto& i : m_ioMgr->connections( this ) ) {
280  if ( i != *con && !i->isConnected() ) {
281  RootDataConnection* pc = dynamic_cast<RootDataConnection*>( i );
282  if ( pc && pc->lookupClient( this ) ) {
283  size_t num_client = pc->removeClient( this );
284  if ( num_client == 0 ) {
285  if ( m_ioMgr->disconnect( pc ).isSuccess() ) {
286  log() << MSG::INFO << "Removed disconnected IO stream:" << pc->fid() << " [" << pc->pfn() << "]"
287  << endmsg;
288  delete pc;
289  }
290  }
291  }
292  }
293  }
294  return S_OK;
295  }
296  m_incidentSvc->fireIncident( Incident( dataset, IncidentType::FailOutputFile ) );
297  return S_FAIL;
298  } catch ( exception& e ) {
299  m_incidentSvc->fireIncident( Incident( dataset, IncidentType::FailOutputFile ) );
300  return error( string( "connectDatabase> Caught exception:" ) + e.what() );
301  } catch ( ... ) {
302  m_incidentSvc->fireIncident( Incident( dataset, IncidentType::FailOutputFile ) );
303  return error( "connectDatabase> Unknown Fatal Exception for " + dataset );
304  }
305 }
void addClient(const IInterface *client)
Add new client to this data source.
bool lookupClient(const IInterface *client) const
Lookup client for this data source.
constexpr static const auto FAILURE
Definition: StatusCode.h:88
MsgStream & log() const
Helper: Use message streamer.
Definition: RootCnvSvc.h:99
T empty(T...args)
const std::string & fid() const
Access file id.
Gaudi::Property< std::string > m_recordName
Definition: RootCnvSvc.h:61
IoType
I/O Connection types.
SmartIF< IIncidentSvc > m_incidentSvc
Reference to incident service.
Definition: RootCnvSvc.h:78
bool isConnected() const override
Check if connected to data source.
StatusCode createAddress(long svc_type, const CLID &clid, const std::string *par, const unsigned long *ip, IOpaqueAddress *&refpAddress) override
IAddressCreator implementation: Address creation.
Definition: RootCnvSvc.cpp:370
std::shared_ptr< RootConnectionSetup > m_setup
Setup structure (ref-counted) and passed to data connections.
Definition: RootCnvSvc.h:86
size_t removeClient(const IInterface *client)
Remove client from this data source.
constexpr double pc
const std::string & pfn() const
Access physical file name.
MsgStream & error() const
shortcut for the method msgStream(MSG::ERROR)
virtual void fireIncident(const Incident &incident)=0
Fire an Incident.
T what(T...args)
Gaudi::Property< std::string > m_ioPerfStats
Definition: RootCnvSvc.h:56
This class is used for returning status codes from appropriate routines.
Definition: StatusCode.h:51
#define S_OK
Definition: RootCnvSvc.cpp:37
TBranch * getBranch(const std::string &section, const std::string &branch_name)
Access data branch by name: Get existing branch in read only mode.
STL class.
const StringVec & mergeFIDs() const
Access merged FIDs.
StatusCode connectRead() override
Open data stream in read mode.
ABC describing basic data connection.
SmartIF< Gaudi::IIODataManager > m_ioMgr
Reference to the I/O data manager.
Definition: RootCnvSvc.h:76
void resetAge()
Reset age.
Base class for all Incidents (computing events).
Definition: Incident.h:17
long repSvcType() const override
Retrieve the class type of the data store the converter uses.
Opaque address interface definition.
#define S_FAIL
Definition: RootCnvSvc.cpp:38
Concrete implementation of the IDataConnection interface to access ROOT files.
MsgStream & endmsg(MsgStream &s)
MsgStream Modifier: endmsg. Calls the output method of the MsgStream.
Definition: MsgStream.h:209
Gaudi::Property< bool > m_incidentEnabled
Definition: RootCnvSvc.h:60
StatusCode Gaudi::RootCnvSvc::connectOutput ( const std::string outputFile,
const std::string openMode 
)
override

Connect the output file to the service with open mode.

Parameters
outputFileString containig output file
openModeString containig opening mode of the output file
Returns
Status code indicating success or failure.
StatusCode Gaudi::RootCnvSvc::connectOutput ( const std::string outputFile)
override

Connect the output file to the service.

Parameters
outputFileString containig output file
Returns
Status code indicating success or failure.
StatusCode RootCnvSvc::createAddress ( long  svc_type,
const CLID clid,
const std::string par,
const unsigned long *  ip,
IOpaqueAddress *&  refpAddress 
)
override

IAddressCreator implementation: Address creation.

Create an address using the link infotmation together with the triple (database name/container name/object name).

Parameters
refLinkReference to abstract link information
dbNameDatabase name
containerNameObject container name
refpAddressOpaque address information to retrieve object
Returns
StatusCode indicating SUCCESS or failure

Definition at line 370 of file RootCnvSvc.cpp.

372 {
373  refpAddress = new RootAddress( typ, clid, par[0], par[1], ip[0], ip[1] );
374  return S_OK;
375 }
Description:
Definition: RootAddress.h:37
#define S_OK
Definition: RootCnvSvc.cpp:37
StatusCode Gaudi::RootCnvSvc::createAddress ( long  svc_type,
const CLID clid,
const std::string refAddress,
IOpaqueAddress *&  refpAddress 
)
inlineoverride

IAddressCreator implementation: Creates an address in string form to object form.

Parameters
svc_typeTechnology identifier encapsulated in this address.
clidClass identifier of the DataObject represented by the opaque address
addressInput address.
refpAddressOutput address in string form.
Returns
Status code indicating success or failure.

Definition at line 192 of file RootCnvSvc.h.

194  {
195  return this->ConversionSvc::createAddress( svc_type, clid, refAddress, refpAddress );
196  }
StatusCode createAddress(long svc_type, const CLID &clid, const std::string *par, const unsigned long *ip, IOpaqueAddress *&refpAddress) override
Create a Generic address using explicit arguments to identify a single object.
IConverter * RootCnvSvc::createConverter ( long  typ,
const CLID wanted,
const ICnvFactory *  fac 
)
overridevirtual

ConversionSvc overload: Create new Converter using factory.

Reimplemented from ConversionSvc.

Definition at line 140 of file RootCnvSvc.cpp.

141 {
142  if ( wanted == CLID_StatisticsFile )
143  return new RootDatabaseCnv( typ, wanted, serviceLocator().get(), this );
144  else if ( wanted == CLID_StatisticsDirectory )
145  return new RootDirectoryCnv( typ, wanted, serviceLocator().get(), this );
146  else if ( wanted == CLID_RowWiseTuple )
147  return new RootNTupleCnv( typ, wanted, serviceLocator().get(), this );
148  else if ( wanted == CLID_ColumnWiseTuple )
149  return new RootNTupleCnv( typ, wanted, serviceLocator().get(), this );
150  else
151  return new RootConverter( typ, wanted, serviceLocator().get(), this );
152 }
Statistics file converter class definition.
NTuple converter class definition for NTuples writted/read using ROOT.
Definition: RootNTupleCnv.h:36
Description: NTuple directory converter class definition Definition of the converter to manage the di...
SmartIF< ISvcLocator > & serviceLocator() const override
Retrieve pointer to service locator.
Definition: Service.cpp:291
Description: Definition of the ROOT data converter.
Definition: RootConverter.h:33
StatusCode RootCnvSvc::createNullRef ( const std::string path)
virtual

Insert null marker for not existent transient object.

Parameters
path[IN] Path to the (null-)object
Returns
Status code indicating success or failure.

Definition at line 387 of file RootCnvSvc.cpp.

388 {
389  RootObjectRefs* refs = nullptr;
390  size_t len = path.find( '/', 1 );
391  string section = path.substr( 1, len == string::npos ? string::npos : len - 1 );
392  pair<int, unsigned long> ret = m_current->save( section, path + "#R", nullptr, refs, m_bufferSize, m_splitLevel );
393  if ( log().level() <= MSG::VERBOSE )
394  log() << MSG::VERBOSE << "Writing object:" << path << " " << ret.first << " " << hex << ret.second << dec
395  << " [NULL]" << endmsg;
396  return S_OK;
397 }
MsgStream & log() const
Helper: Use message streamer.
Definition: RootCnvSvc.h:99
MsgStream & dec(MsgStream &log)
Definition: MsgStream.h:299
MsgStream & hex(MsgStream &log)
Definition: MsgStream.h:304
Gaudi::Property< int > m_splitLevel
Definition: RootCnvSvc.h:71
Gaudi::Property< int > m_bufferSize
Definition: RootCnvSvc.h:69
Persistent reference object containing all leafs and links corresponding to a Gaudi DataObject...
Definition: RootRefs.h:60
#define S_OK
Definition: RootCnvSvc.cpp:37
std::pair< int, unsigned long > save(const std::string &section, const std::string &cnt, TClass *cl, void *pObj, int buff_siz, int split_lvl, bool fill_missing=false)
Save object of a given class to section and container.
T find(T...args)
T substr(T...args)
MsgStream & endmsg(MsgStream &s)
MsgStream Modifier: endmsg. Calls the output method of the MsgStream.
Definition: MsgStream.h:209
Gaudi::RootDataConnection * m_current
On writing: reference to active output stream.
Definition: RootCnvSvc.h:80
StatusCode RootCnvSvc::createNullRep ( const std::string path)
virtual

Insert null marker for not existent transient object.

Parameters
path[IN] Path to the (null-)object
Returns
Status code indicating success or failure.

Definition at line 378 of file RootCnvSvc.cpp.

379 {
380  size_t len = path.find( '/', 1 );
381  string section = path.substr( 1, len == string::npos ? string::npos : len - 1 );
382  m_current->saveObj( section, path, nullptr, nullptr, m_bufferSize, m_splitLevel );
383  return S_OK;
384 }
std::pair< int, unsigned long > saveObj(const std::string &section, const std::string &cnt, TClass *cl, DataObject *pObj, int buff_siz, int split_lvl, bool fill_missing=false)
Save object of a given class to section and container.
Gaudi::Property< int > m_splitLevel
Definition: RootCnvSvc.h:71
Gaudi::Property< int > m_bufferSize
Definition: RootCnvSvc.h:69
#define S_OK
Definition: RootCnvSvc.cpp:37
T find(T...args)
T substr(T...args)
Gaudi::RootDataConnection * m_current
On writing: reference to active output stream.
Definition: RootCnvSvc.h:80
StatusCode RootCnvSvc::disconnect ( const std::string dbName)
virtual

Disconnect from an existing data stream.

Parameters
dbNameString containing name of the database
Returns
Status code indicating success or failure.

Definition at line 363 of file RootCnvSvc.cpp.

364 {
365  IDataConnection* c = m_ioMgr->connection( dataset );
366  return c ? m_ioMgr->disconnect( c ) : S_FAIL;
367 }
ABC describing basic data connection.
SmartIF< Gaudi::IIODataManager > m_ioMgr
Reference to the I/O data manager.
Definition: RootCnvSvc.h:76
#define S_FAIL
Definition: RootCnvSvc.cpp:38
StatusCode RootCnvSvc::error ( const std::string msg)

Standard way to print errors.

after the printout an exception is thrown.

Parameters
msg[IN] Message string to be printed.
Returns
Status code returning failure.

Definition at line 66 of file RootCnvSvc.cpp.

67 {
68  if ( m_log ) {
69  log() << MSG::ERROR << "Error: " << msg << endmsg;
70  return S_FAIL;
71  }
72  MsgStream m( msgSvc(), name() );
73  m << MSG::ERROR << "Error: " << msg << endmsg;
74  return S_FAIL;
75 }
Definition of the MsgStream class used to transmit messages.
Definition: MsgStream.h:24
MsgStream & log() const
Helper: Use message streamer.
Definition: RootCnvSvc.h:99
const std::string & name() const override
Retrieve name of the service.
Definition: Service.cpp:288
std::unique_ptr< MsgStream > m_log
Message streamer.
Definition: RootCnvSvc.h:94
constexpr double m
Definition: SystemOfUnits.h:94
const SmartIF< IMessageSvc > & msgSvc() const
The standard message service.
#define S_FAIL
Definition: RootCnvSvc.cpp:38
MsgStream & endmsg(MsgStream &s)
MsgStream Modifier: endmsg. Calls the output method of the MsgStream.
Definition: MsgStream.h:209
StatusCode RootCnvSvc::finalize ( )
override

ConversionSvc overload: Finalize Db service.

Definition at line 109 of file RootCnvSvc.cpp.

110 {
111  log() << MSG::INFO;
112  if ( m_ioMgr ) {
113  IIODataManager::Connections cons = m_ioMgr->connections( nullptr );
114  for ( auto& i : cons ) {
115  auto pc = dynamic_cast<RootDataConnection*>( i );
116  if ( pc ) {
117  if ( pc->owner() == this && !m_ioPerfStats.empty() ) {
118  pc->saveStatistics( m_ioPerfStats );
119  }
120  if ( pc->lookupClient( this ) ) {
121  size_t num_clients = pc->removeClient( this );
122  if ( num_clients == 0 ) {
123  if ( m_ioMgr->disconnect( pc ).isSuccess() ) {
124  log() << "Disconnected data IO:" << pc->fid() << " [" << pc->pfn() << "]" << endmsg;
125  delete pc;
126  }
127  }
128  }
129  }
130  }
131  m_ioMgr.reset();
132  }
133  m_log.reset();
135  m_setup->setIncidentSvc( nullptr );
136  return ConversionSvc::finalize();
137 }
MsgStream & log() const
Helper: Use message streamer.
Definition: RootCnvSvc.h:99
SmartIF< IIncidentSvc > m_incidentSvc
Reference to incident service.
Definition: RootCnvSvc.h:78
std::shared_ptr< RootConnectionSetup > m_setup
Setup structure (ref-counted) and passed to data connections.
Definition: RootCnvSvc.h:86
constexpr double pc
Gaudi::Property< std::string > m_ioPerfStats
Definition: RootCnvSvc.h:56
std::unique_ptr< MsgStream > m_log
Message streamer.
Definition: RootCnvSvc.h:94
T reset(T...args)
STL class.
SmartIF< Gaudi::IIODataManager > m_ioMgr
Reference to the I/O data manager.
Definition: RootCnvSvc.h:76
void reset(TYPE *ptr=nullptr)
Set the internal pointer to the passed one disposing of the old one.
Definition: SmartIF.h:92
Concrete implementation of the IDataConnection interface to access ROOT files.
StatusCode finalize() override
stop the service.
MsgStream & endmsg(MsgStream &s)
MsgStream Modifier: endmsg. Calls the output method of the MsgStream.
Definition: MsgStream.h:209
TClass * RootCnvSvc::getClass ( DataObject pObject)
protected

Helper: Get TClass for a given DataObject pointer.

Definition at line 173 of file RootCnvSvc.cpp.

174 {
175  auto i = s_classesClids.find( pObject->clID() );
176  if ( i != s_classesClids.end() ) return i->second;
177  loadConverter( pObject );
178  i = s_classesClids.find( pObject->clID() );
179  if ( i != s_classesClids.end() ) return i->second;
180 
181  string cname = System::typeinfoName( typeid( *pObject ) );
182  throw runtime_error( "Unknown ROOT class for object:" + cname );
183  return nullptr;
184 }
GAUDI_API const std::string typeinfoName(const std::type_info &)
Get platform independent information about the class type.
Definition: System.cpp:332
void loadConverter(DataObject *pObj) override
ConversionSvc overload: Load the class (dictionary) for the converter.
Definition: RootCnvSvc.cpp:155
virtual const CLID & clID() const
Retrieve reference to class definition structure.
Definition: DataObject.cpp:62
StatusCode RootCnvSvc::i__createObj ( IOpaqueAddress pAddr,
DataObject *&  refpObj 
)
virtual

Create transient object from persistent data.

Parameters
pAddr[IN] Pointer to object address.
refpObj[OUT] Location to pointer to store data object
Returns
Status code indicating success or failure.

Definition at line 463 of file RootCnvSvc.cpp.

464 {
465  refpObj = nullptr;
466  if ( !pA ) return S_FAIL;
467  RootDataConnection* con = nullptr;
468  const string* par = pA->par();
469  unsigned long* ipar = const_cast<unsigned long*>( pA->ipar() );
470  StatusCode sc = connectDatabase( par[0], IDataConnection::READ, &con );
471  if ( sc.isSuccess() ) {
472  ipar[0] = (unsigned long)con;
473  DataObject* pObj = nullptr;
474  size_t len = par[1].find( '/', 1 );
475  string section = par[1].substr( 1, len == string::npos ? string::npos : len - 1 );
476 
477  int nb = con->loadObj( section, par[1], ipar[1], pObj );
478  if ( nb > 1 || ( nb == 1 && pObj->clID() == CLID_DataObject ) ) {
479  refpObj = pObj;
480  return S_OK;
481  }
482  delete pObj;
483  }
484  string tag = par[0] + ":" + par[1];
485  if ( m_badFiles.find( tag ) == m_badFiles.end() ) {
486  m_badFiles.insert( tag );
487  return error( "createObj> Cannot access the object:" + tag );
488  }
489  return S_FAIL;
490 }
bool isSuccess() const
Definition: StatusCode.h:287
int loadObj(const std::string &section, const std::string &cnt, unsigned long entry, DataObject *&pObj)
Load object.
T end(T...args)
StatusCode connectDatabase(const std::string &dataset, int mode, RootDataConnection **con)
Connect the output file to the service with open mode.
Definition: RootCnvSvc.cpp:210
MsgStream & error() const
shortcut for the method msgStream(MSG::ERROR)
virtual const CLID & clID() const
Retrieve reference to class definition structure.
Definition: DataObject.cpp:62
This class is used for returning status codes from appropriate routines.
Definition: StatusCode.h:51
#define S_OK
Definition: RootCnvSvc.cpp:37
T insert(T...args)
std::set< std::string > m_badFiles
Set with bad files/tables.
Definition: RootCnvSvc.h:91
T find(T...args)
T substr(T...args)
#define S_FAIL
Definition: RootCnvSvc.cpp:38
A DataObject is the base class of any identifiable object on any data store.
Definition: DataObject.h:30
Concrete implementation of the IDataConnection interface to access ROOT files.
StatusCode RootCnvSvc::i__createRep ( DataObject pObj,
IOpaqueAddress *&  refpAddr 
)
virtual

Convert the transient object to the requested persistent representation.

Parameters
pObj[IN] Pointer to data object
refpAddr[OUT] Location to store pointer to object address.
Returns
Status code indicating success or failure.

Definition at line 400 of file RootCnvSvc.cpp.

401 {
402  refpAddr = nullptr;
403  if ( !pObj ) return error( "createRep> Current Database is invalid!" );
404  CLID clid = pObj->clID();
405  IRegistry* pR = pObj->registry();
406  string p[2] = {m_current->fid(), pR->identifier()};
407  TClass* cl = ( clid == CLID_DataObject ) ? m_classDO : getClass( pObj );
408  size_t len = p[1].find( '/', 1 );
409  string sect = p[1].substr( 1, len == string::npos ? string::npos : len - 1 );
410  pair<int, unsigned long> ret = m_current->saveObj( sect, p[1], cl, pObj, m_bufferSize, m_splitLevel, true );
411  if ( ret.first > 1 || ( clid == CLID_DataObject && ret.first == 1 ) ) {
412  unsigned long ip[2] = {0, ret.second};
413  if ( m_currSection.empty() ) m_currSection = p[1];
414  return createAddress( repSvcType(), clid, p, ip, refpAddr );
415  }
416  return error( "Failed to write object data for:" + p[1] );
417 }
T empty(T...args)
const std::string & fid() const
Access file id.
std::string m_currSection
Property: ROOT section name.
Definition: RootCnvSvc.h:88
std::pair< int, unsigned long > saveObj(const std::string &section, const std::string &cnt, TClass *cl, DataObject *pObj, int buff_siz, int split_lvl, bool fill_missing=false)
Save object of a given class to section and container.
StatusCode createAddress(long svc_type, const CLID &clid, const std::string *par, const unsigned long *ip, IOpaqueAddress *&refpAddress) override
IAddressCreator implementation: Address creation.
Definition: RootCnvSvc.cpp:370
Gaudi::Property< int > m_splitLevel
Definition: RootCnvSvc.h:71
Gaudi::Property< int > m_bufferSize
Definition: RootCnvSvc.h:69
IRegistry * registry() const
Get pointer to Registry.
Definition: DataObject.h:73
MsgStream & error() const
shortcut for the method msgStream(MSG::ERROR)
virtual const CLID & clID() const
Retrieve reference to class definition structure.
Definition: DataObject.cpp:62
virtual const id_type & identifier() const =0
Full identifier (or key)
TClass * m_classDO
TClass pointer to DataObject class.
Definition: RootCnvSvc.h:84
The IRegistry represents the entry door to the environment any data object residing in a transient da...
Definition: IRegistry.h:22
unsigned int CLID
Class ID definition.
Definition: ClassID.h:8
T find(T...args)
long repSvcType() const override
Retrieve the class type of the data store the converter uses.
T substr(T...args)
Gaudi::RootDataConnection * m_current
On writing: reference to active output stream.
Definition: RootCnvSvc.h:80
TClass * getClass(DataObject *pObject)
Helper: Get TClass for a given DataObject pointer.
Definition: RootCnvSvc.cpp:173
StatusCode RootCnvSvc::i__fillObjRefs ( IOpaqueAddress pAddr,
DataObject pObj 
)
virtual

Resolve the references of the created transient object.

Parameters
pAddr[IN] Pointer to object address.
pObj[IN] Pointer to data object
Returns
Status code indicating success or failure.

Definition at line 493 of file RootCnvSvc.cpp.

494 {
495  if ( !pA || !pObj ) return error( "read> Cannot read object -- no valid object address present " );
496 
497  const unsigned long* ipar = pA->ipar();
498  RootDataConnection* con = (RootDataConnection*)ipar[0];
499  if ( con ) {
500  RootObjectRefs refs;
501  const string* par = pA->par();
502  size_t len = par[1].find( '/', 1 );
503  string section = par[1].substr( 1, len == string::npos ? string::npos : len - 1 );
504  int nb = con->loadRefs( section, par[1], ipar[1], refs );
505  if ( nb >= 1 ) {
506  string npar[3];
507  unsigned long nipar[2];
508  IRegistry* pR = pObj->registry();
509  auto dataMgr = SmartIF<IDataManagerSvc>{pR->dataSvc()};
510  LinkManager* mgr = pObj->linkMgr();
511  for ( const auto& i : refs.links ) mgr->addLink( con->getLink( i ), nullptr );
512  for ( auto& r : refs.refs ) {
513  npar[0] = con->getDb( r.dbase );
514  npar[1] = con->getCont( r.container );
515  npar[2] = con->getLink( r.link );
516  nipar[0] = 0;
517  nipar[1] = r.entry;
518  IOpaqueAddress* nPA = nullptr;
519  StatusCode sc = addressCreator()->createAddress( r.svc, r.clid, npar, nipar, nPA );
520  if ( sc.isSuccess() ) {
521  if ( log().level() <= MSG::VERBOSE )
522  log() << MSG::VERBOSE << dataMgr.as<IService>()->name() << " -> Register:" << pA->registry()->identifier()
523  << "#" << npar[2] << "[" << r.entry << "]" << endmsg;
524  sc = dataMgr->registerAddress( pA->registry(), npar[2], nPA );
525  if ( sc.isSuccess() ) continue;
526  }
527  log() << MSG::ERROR << con->fid() << ": Failed to create address!!!!" << endmsg;
528  return S_FAIL;
529  }
530  return pObj->update();
531  } else if ( nb < 0 ) {
532  string tag = par[0] + ":" + par[1];
533  if ( m_badFiles.find( tag ) == m_badFiles.end() ) {
534  m_badFiles.insert( tag );
535  return error( "createObj> Cannot access the object:" + tag + " [Corrupted file]" );
536  }
537  }
538  }
539  return S_FAIL;
540 }
SmartIF< IAddressCreator > & addressCreator() const override
Retrieve address creator facility.
virtual StatusCode update()
Provide empty placeholder for internal object reconfiguration callback.
Definition: DataObject.cpp:71
MsgStream & log() const
Helper: Use message streamer.
Definition: RootCnvSvc.h:99
const std::string & name() const override
Retrieve name of the service.
Definition: Service.cpp:288
const std::string & fid() const
Access file id.
const std::string & getDb(int which) const
Access database/file name from saved index.
virtual StatusCode createAddress(long svc_type, const CLID &clid, const std::string *par, const unsigned long *ipar, IOpaqueAddress *&refpAddress)=0
Create a Generic address using explicit arguments to identify a single object.
bool isSuccess() const
Definition: StatusCode.h:287
const std::string & getLink(int which) const
Access link name from saved index.
T end(T...args)
std::vector< RootRef > refs
The references corresponding to the next layer of items in the data store.
Definition: RootRefs.h:64
IRegistry * registry() const
Get pointer to Registry.
Definition: DataObject.h:73
int loadRefs(const std::string &section, const std::string &cnt, unsigned long entry, RootObjectRefs &refs)
Load references object.
Persistent reference object containing all leafs and links corresponding to a Gaudi DataObject...
Definition: RootRefs.h:60
LinkManager * linkMgr() const
Retrieve Link manager.
Definition: DataObject.h:75
MsgStream & error() const
shortcut for the method msgStream(MSG::ERROR)
General service interface definition.
Definition: IService.h:18
This class is used for returning status codes from appropriate routines.
Definition: StatusCode.h:51
virtual IDataProviderSvc * dataSvc() const =0
Retrieve pointer to Transient Store.
The IRegistry represents the entry door to the environment any data object residing in a transient da...
Definition: IRegistry.h:22
const std::string & getCont(int which) const
Access container name from saved index.
std::vector< int > links
The links of the link manager.
Definition: RootRefs.h:62
T insert(T...args)
std::set< std::string > m_badFiles
Set with bad files/tables.
Definition: RootCnvSvc.h:91
T find(T...args)
T substr(T...args)
MSG::Level level() const
Retrieve output level.
Definition: MsgStream.h:108
Opaque address interface definition.
#define S_FAIL
Definition: RootCnvSvc.cpp:38
Concrete implementation of the IDataConnection interface to access ROOT files.
MsgStream & endmsg(MsgStream &s)
MsgStream Modifier: endmsg. Calls the output method of the MsgStream.
Definition: MsgStream.h:209
StatusCode RootCnvSvc::i__fillRepRefs ( IOpaqueAddress pAddr,
DataObject pObj 
)
virtual

Resolve the references of the converted object.

Parameters
pAddr[IN] Pointer to object address.
pObj[IN] Pointer to data object
Returns
Status code indicating success or failure.

Definition at line 420 of file RootCnvSvc.cpp.

421 {
422  if ( pObj ) {
423  typedef vector<IRegistry*> Leaves;
424  Leaves leaves;
425  RootObjectRefs refs;
426  IRegistry* pR = pObj->registry();
427  auto dataMgr = SmartIF<IDataManagerSvc>{pR->dataSvc()};
428  if ( dataMgr ) {
429  StatusCode status = dataMgr->objectLeaves( pObj, leaves );
430  if ( status.isSuccess() ) {
431  RootRef ref;
432  const string& id = pR->identifier();
433  size_t len = id.find( '/', 1 );
434  string sect = id.substr( 1, len == string::npos ? string::npos : len - 1 );
435  LinkManager* pLinks = pObj->linkMgr();
436  for ( auto& i : leaves ) {
437  if ( i->address() ) {
438  m_current->makeRef( i, ref );
439  ref.entry = i->address()->ipar()[1];
440  refs.refs.push_back( ref );
441  }
442  }
443  for ( int i = 0, n = pLinks->size(); i < n; ++i ) {
444  LinkManager::Link* lnk = pLinks->link( i );
445  int link_id = m_current->makeLink( lnk->path() );
446  refs.links.push_back( link_id );
447  }
449  m_current->save( sect, id + "#R", m_classRefs, &refs, m_bufferSize, m_splitLevel, true );
450  if ( ret.first > 1 ) {
451  if ( log().level() <= MSG::DEBUG )
452  log() << MSG::DEBUG << "Writing object:" << id << " " << ret.first << " " << hex << ret.second << dec
453  << endmsg;
454  return S_OK;
455  }
456  }
457  }
458  }
459  return S_FAIL;
460 }
MsgStream & log() const
Helper: Use message streamer.
Definition: RootCnvSvc.h:99
bool isSuccess() const
Definition: StatusCode.h:287
MsgStream & dec(MsgStream &log)
Definition: MsgStream.h:299
std::vector< RootRef > refs
The references corresponding to the next layer of items in the data store.
Definition: RootRefs.h:64
MsgStream & hex(MsgStream &log)
Definition: MsgStream.h:304
Gaudi::Property< int > m_splitLevel
Definition: RootCnvSvc.h:71
Gaudi::Property< int > m_bufferSize
Definition: RootCnvSvc.h:69
IRegistry * registry() const
Get pointer to Registry.
Definition: DataObject.h:73
Persistent reference object containing all leafs and links corresponding to a Gaudi DataObject...
Definition: RootRefs.h:60
LinkManager * linkMgr() const
Retrieve Link manager.
Definition: DataObject.h:75
Persistent reference object.
Definition: RootRefs.h:31
T push_back(T...args)
virtual const id_type & identifier() const =0
Full identifier (or key)
This class is used for returning status codes from appropriate routines.
Definition: StatusCode.h:51
#define S_OK
Definition: RootCnvSvc.cpp:37
void makeRef(IRegistry *pA, RootRef &ref)
Create reference object from registry entry.
virtual IDataProviderSvc * dataSvc() const =0
Retrieve pointer to Transient Store.
The IRegistry represents the entry door to the environment any data object residing in a transient da...
Definition: IRegistry.h:22
std::vector< int > links
The links of the link manager.
Definition: RootRefs.h:62
std::pair< int, unsigned long > save(const std::string &section, const std::string &cnt, TClass *cl, void *pObj, int buff_siz, int split_lvl, bool fill_missing=false)
Save object of a given class to section and container.
T find(T...args)
int makeLink(const std::string &p)
Convert path string to path index.
#define S_FAIL
Definition: RootCnvSvc.cpp:38
MsgStream & endmsg(MsgStream &s)
MsgStream Modifier: endmsg. Calls the output method of the MsgStream.
Definition: MsgStream.h:209
Gaudi::RootDataConnection * m_current
On writing: reference to active output stream.
Definition: RootCnvSvc.h:80
TClass * m_classRefs
TClass pointer to reference class.
Definition: RootCnvSvc.h:82
StatusCode RootCnvSvc::initialize ( )
override

ConversionSvc overload: initialize Db service.

Definition at line 78 of file RootCnvSvc.cpp.

79 {
80  string cname;
82  if ( !status.isSuccess() ) {
83  return error( "Failed to initialize ConversionSvc base class." );
84  }
85  m_log.reset( new MsgStream( msgSvc(), name() ) );
86  if ( !m_compression.empty() ) {
87  log() << MSG::INFO << "Setting global ROOT compression to:" << m_compression << endmsg;
88  if ( !( status = RootConnectionSetup::setCompression( m_compression ) ).isSuccess() ) {
89  return error( "Unable to interprete ROOT compression encoding:" + m_compression );
90  }
91  }
92  m_ioMgr = service( "IODataManager" );
93  if ( !m_ioMgr ) return error( "Unable to localize interface from service:IODataManager" );
94  m_incidentSvc = service( "IncidentSvc" );
95  if ( !m_incidentSvc ) return error( "Unable to localize interface from service:IncidentSvc" );
96  m_setup->setMessageSvc( new MsgStream( msgSvc(), name() ) );
97  m_setup->setIncidentSvc( m_incidentSvc.get() );
99  cname = System::typeinfoName( typeid( DataObject ) );
100  m_classDO = TClass::GetClass( cname.c_str() );
101  if ( !m_classDO ) return error( "Unable to load class description for DataObject" );
102  cname = System::typeinfoName( typeid( RootObjectRefs ) );
103  m_classRefs = TClass::GetClass( cname.c_str() );
104  if ( !m_classRefs ) return error( "Unable to load class description for ObjectRefs" );
105  return S_OK;
106 }
Definition of the MsgStream class used to transmit messages.
Definition: MsgStream.h:24
MsgStream & log() const
Helper: Use message streamer.
Definition: RootCnvSvc.h:99
const std::string & name() const override
Retrieve name of the service.
Definition: Service.cpp:288
SmartIF< IIncidentSvc > m_incidentSvc
Reference to incident service.
Definition: RootCnvSvc.h:78
GAUDI_API const std::string typeinfoName(const std::type_info &)
Get platform independent information about the class type.
Definition: System.cpp:332
bool isSuccess() const
Definition: StatusCode.h:287
std::shared_ptr< RootConnectionSetup > m_setup
Setup structure (ref-counted) and passed to data connections.
Definition: RootCnvSvc.h:86
Gaudi::Property< std::string > m_compression
Definition: RootCnvSvc.h:72
bool patchStreamers(MsgStream &log)
static StatusCode setCompression(const std::string &compression)
Set the global compression level.
Persistent reference object containing all leafs and links corresponding to a Gaudi DataObject...
Definition: RootRefs.h:60
TYPE * get() const
Get interface pointer.
Definition: SmartIF.h:82
MsgStream & error() const
shortcut for the method msgStream(MSG::ERROR)
This class is used for returning status codes from appropriate routines.
Definition: StatusCode.h:51
std::unique_ptr< MsgStream > m_log
Message streamer.
Definition: RootCnvSvc.h:94
#define S_OK
Definition: RootCnvSvc.cpp:37
TClass * m_classDO
TClass pointer to DataObject class.
Definition: RootCnvSvc.h:84
T reset(T...args)
const SmartIF< IMessageSvc > & msgSvc() const
The standard message service.
SmartIF< Gaudi::IIODataManager > m_ioMgr
Reference to the I/O data manager.
Definition: RootCnvSvc.h:76
T c_str(T...args)
StatusCode service(const std::string &name, const T *&psvc, bool createIf=true) const
Access a service by name, creating it if it doesn&#39;t already exist.
Definition: Service.h:85
A DataObject is the base class of any identifiable object on any data store.
Definition: DataObject.h:30
StatusCode initialize() override
Initialize the service.
MsgStream & endmsg(MsgStream &s)
MsgStream Modifier: endmsg. Calls the output method of the MsgStream.
Definition: MsgStream.h:209
TClass * m_classRefs
TClass pointer to reference class.
Definition: RootCnvSvc.h:82
void RootCnvSvc::loadConverter ( DataObject pObj)
overridevirtual

ConversionSvc overload: Load the class (dictionary) for the converter.

Reimplemented from ConversionSvc.

Definition at line 155 of file RootCnvSvc.cpp.

156 {
157  if ( pObject ) {
158  string cname = System::typeinfoName( typeid( *pObject ) );
159  if ( log().level() <= MSG::DEBUG )
160  log() << MSG::DEBUG << "Trying to 'Autoload' dictionary for class " << cname << endmsg;
161  TClass* cl = s_classesNames[cname];
162  if ( nullptr == cl ) {
163  cl = TClass::GetClass( cname.c_str() );
164  if ( cl ) {
165  s_classesNames[cname] = cl;
166  s_classesClids[pObject->clID()] = cl;
167  }
168  }
169  }
170 }
MsgStream & log() const
Helper: Use message streamer.
Definition: RootCnvSvc.h:99
GAUDI_API const std::string typeinfoName(const std::type_info &)
Get platform independent information about the class type.
Definition: System.cpp:332
T c_str(T...args)
MsgStream & endmsg(MsgStream &s)
MsgStream Modifier: endmsg. Calls the output method of the MsgStream.
Definition: MsgStream.h:209
MsgStream& Gaudi::RootCnvSvc::log ( ) const
inlineprotected

Helper: Use message streamer.

Definition at line 99 of file RootCnvSvc.h.

99 { return *m_log; }
std::unique_ptr< MsgStream > m_log
Message streamer.
Definition: RootCnvSvc.h:94
StatusCode Gaudi::RootCnvSvc::updateServiceState ( IOpaqueAddress )
inlineoverridevirtual

Update state of the service.

Reimplemented from ConversionSvc.

Definition at line 106 of file RootCnvSvc.h.

106 { return StatusCode::SUCCESS; }
constexpr static const auto SUCCESS
Definition: StatusCode.h:87

Member Data Documentation

Gaudi::Property<int> Gaudi::RootCnvSvc::m_autoFlush
protected
Initial value:
{this, "AutoFlush", 100,
"AutoFlush parameter for ROOT TTree (Number of events between auto flushes)"}

Definition at line 65 of file RootCnvSvc.h.

std::set<std::string> Gaudi::RootCnvSvc::m_badFiles
protected

Set with bad files/tables.

Definition at line 91 of file RootCnvSvc.h.

Gaudi::Property<int> Gaudi::RootCnvSvc::m_basketSize
protected
Initial value:
{this, "BasketSize", 2 * 1024 * 1024 ,
"Basket optimization parameter for ROOT TTree (total basket size)"}

Definition at line 67 of file RootCnvSvc.h.

Gaudi::Property<int> Gaudi::RootCnvSvc::m_bufferSize
protected
Initial value:
{this, "BufferSize", 2 * 1024 ,
"Buffer size optimization parameter for ROOT TTree"}

Definition at line 69 of file RootCnvSvc.h.

TClass* Gaudi::RootCnvSvc::m_classDO = nullptr
protected

TClass pointer to DataObject class.

Definition at line 84 of file RootCnvSvc.h.

TClass* Gaudi::RootCnvSvc::m_classRefs = nullptr
protected

TClass pointer to reference class.

Definition at line 82 of file RootCnvSvc.h.

Gaudi::Property<std::string> Gaudi::RootCnvSvc::m_compression
protected
Initial value:
{this, "GlobalCompression", "",
"Compression-algorithm:compression-level, empty: do nothing"}

Definition at line 72 of file RootCnvSvc.h.

Gaudi::RootDataConnection* Gaudi::RootCnvSvc::m_current = nullptr
protected

On writing: reference to active output stream.

Definition at line 80 of file RootCnvSvc.h.

std::string Gaudi::RootCnvSvc::m_currSection
protected

Property: ROOT section name.

Definition at line 88 of file RootCnvSvc.h.

Gaudi::Property<bool> Gaudi::RootCnvSvc::m_incidentEnabled {this, "EnableIncident", true, "Flag to enable incidents on FILE_OPEN"}
protected

Definition at line 60 of file RootCnvSvc.h.

SmartIF<IIncidentSvc> Gaudi::RootCnvSvc::m_incidentSvc
protected

Reference to incident service.

Definition at line 78 of file RootCnvSvc.h.

SmartIF<Gaudi::IIODataManager> Gaudi::RootCnvSvc::m_ioMgr
protected

Reference to the I/O data manager.

Definition at line 76 of file RootCnvSvc.h.

Gaudi::Property<std::string> Gaudi::RootCnvSvc::m_ioPerfStats
protected
Initial value:
{this, "IOPerfStats", "",
"Enable TTree IOperfStats if not empty; otherwise perf stat file name"}

Definition at line 56 of file RootCnvSvc.h.

std::unique_ptr<MsgStream> Gaudi::RootCnvSvc::m_log
protected

Message streamer.

Definition at line 94 of file RootCnvSvc.h.

Gaudi::Property<std::string> Gaudi::RootCnvSvc::m_recordName
protected
Initial value:
{this, "RecordsName", "/FileRecords",
"Records name to fire incident for file records"}

Definition at line 61 of file RootCnvSvc.h.

std::shared_ptr<RootConnectionSetup> Gaudi::RootCnvSvc::m_setup
protected

Setup structure (ref-counted) and passed to data connections.

Definition at line 86 of file RootCnvSvc.h.

Gaudi::Property<std::string> Gaudi::RootCnvSvc::m_shareFiles
protected
Initial value:
{this, "ShareFiles", "NO",
"Share files? If set to YES, files will not be closed on finalize"}

Definition at line 58 of file RootCnvSvc.h.

Gaudi::Property<int> Gaudi::RootCnvSvc::m_splitLevel {this, "SplitLevel", 0, "Split level optimization parameter for ROOT TTree"}
protected

Definition at line 71 of file RootCnvSvc.h.


The documentation for this class was generated from the following files: