![]() |
The Gaudi Framework
v30r3 (a5ef0a68)
|
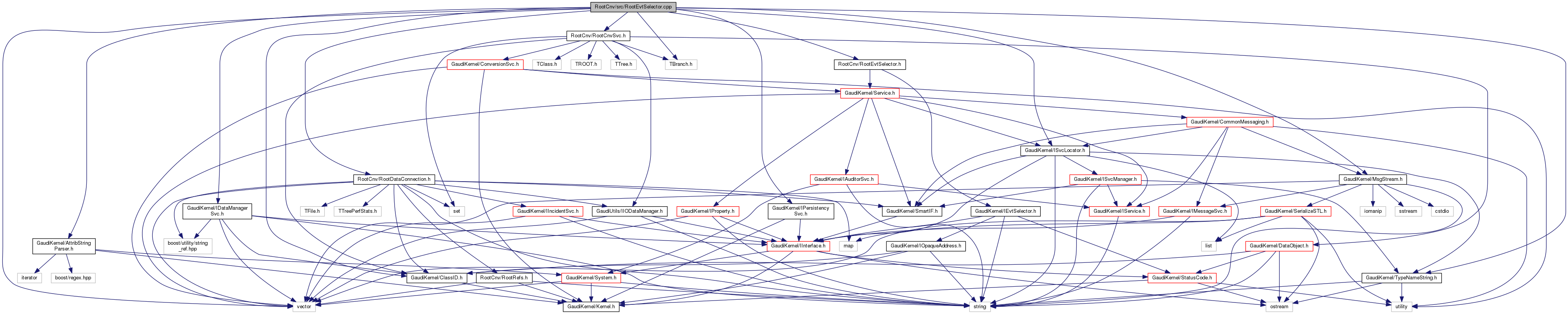
#include "RootCnv/RootEvtSelector.h"#include <vector>#include "GaudiKernel/AttribStringParser.h"#include "GaudiKernel/ClassID.h"#include "GaudiKernel/IDataManagerSvc.h"#include "GaudiKernel/IPersistencySvc.h"#include "GaudiKernel/ISvcLocator.h"#include "GaudiKernel/MsgStream.h"#include "GaudiKernel/TypeNameString.h"#include "RootCnv/RootCnvSvc.h"#include "RootCnv/RootDataConnection.h"#include "TBranch.h"
Go to the source code of this file.
Classes | |
| class | Gaudi::RootEvtSelectorContext |
| ROOT specific event selector context. More... | |
Namespaces | |
| Gaudi | |
| Helper functions to set/get the application return code. | |
Macros | |
| #define | GAUDIROOTCNV_ROOTEVTSELECTORCONTEXT_H |
| #define GAUDIROOTCNV_ROOTEVTSELECTORCONTEXT_H |
Definition at line 10 of file RootEvtSelector.cpp.