![]() |
The Gaudi Framework
v30r3 (a5ef0a68)
|


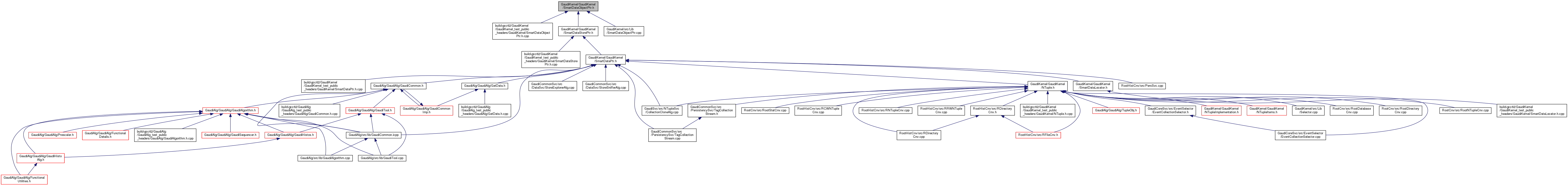
Go to the source code of this file.
Classes | |
| class | SmartDataObjectPtr |
| A small class used to access easily (and efficiently) data items residing in data stores. More... | |
| class | SmartDataObjectPtr::ObjectLoader |
| Helper class to configure smart pointer functionality. More... | |
| class | SmartDataObjectPtr::ObjectFinder |
| Helper class to configure smart pointer functionality. More... | |