The Gaudi Framework  v30r5 (c7afbd0d)
EvtDataSvc Class Reference

A EvtDataSvc is the base class for event services. More...

#include <src/DataSvc/EvtDataSvc.h>

Inheritance diagram for EvtDataSvc:
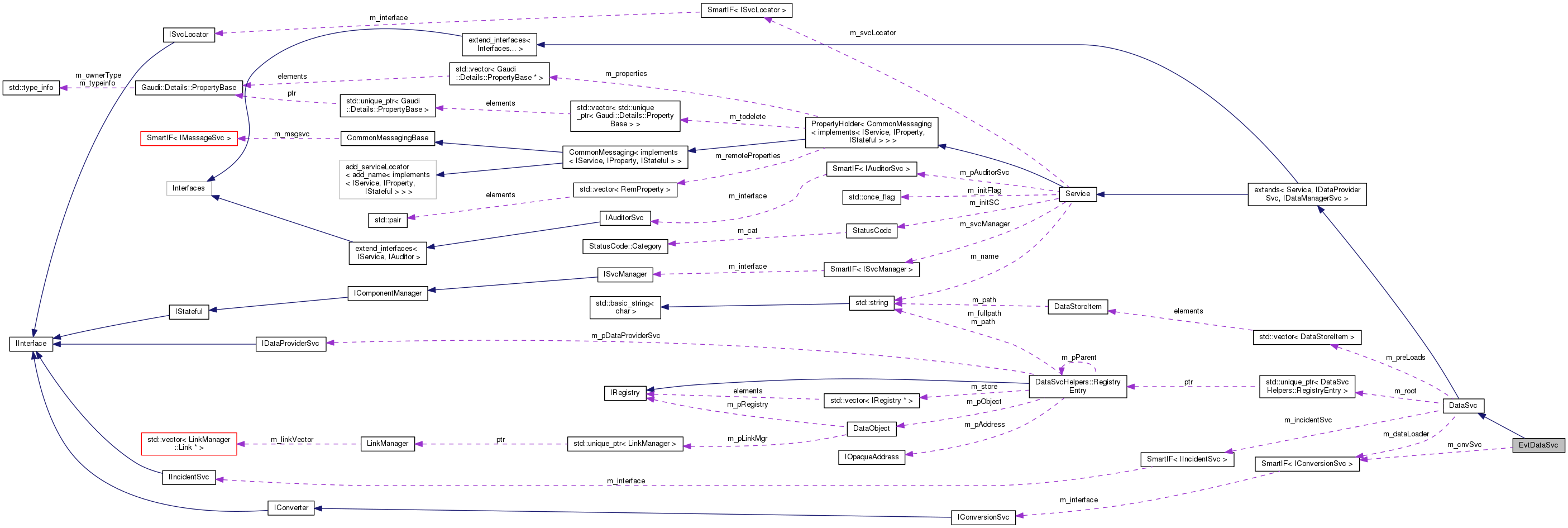
Collaboration diagram for EvtDataSvc:

Public Member Functions

StatusCode initialize () override
 Service initialisation. More...
 
StatusCode reinitialize () override
 Service reinitialisation. More...
 
StatusCode finalize () override
 Service finalization. More...
 
- Public Member Functions inherited from DataSvc
CLID rootCLID () const override
 IDataManagerSvc: Accessor for root event CLID. More...
 
const std::stringrootName () const override
 IDataManagerSvc: Accessor for root event name. More...
 
StatusCode registerAddress (boost::string_ref fullPath, IOpaqueAddress *pAddress) override
 IDataManagerSvc: Register object address with the data store. More...
 
StatusCode registerAddress (IRegistry *parentObj, boost::string_ref objectPath, IOpaqueAddress *pAddress) override
 IDataManagerSvc: Register object address with the data store. More...
 
StatusCode unregisterAddress (boost::string_ref fullPath) override
 IDataManagerSvc: Unregister object address from the data store. More...
 
StatusCode unregisterAddress (IRegistry *pParent, boost::string_ref objPath) override
 IDataManagerSvc: Unregister object address from the data store. More...
 
StatusCode objectLeaves (const DataObject *pObject, std::vector< IRegistry * > &refLeaves) override
 IDataManagerSvc: Explore the object store: retrieve all leaves attached to the object. More...
 
StatusCode objectLeaves (const IRegistry *pRegistry, std::vector< IRegistry * > &refLeaves) override
 IDataManagerSvc: Explore the object store: retrieve all leaves attached to the object. More...
 
StatusCode objectParent (const DataObject *pObject, IRegistry *&refpParent) override
 IDataManagerSvc: Explore the object store: retrieve the object's parent. More...
 
StatusCode objectParent (const IRegistry *pRegistry, IRegistry *&refpParent) override
 IDataManagerSvc: Explore the object store: retrieve the object's parent. More...
 
StatusCode clearSubTree (boost::string_ref sub_tree_path) override
 IDataManagerSvc: Remove all data objects below the sub tree identified by its full path name. More...
 
StatusCode clearSubTree (DataObject *pObject) override
 IDataManagerSvc: Remove all data objects below the sub tree identified by the object. More...
 
StatusCode clearStore () override
 IDataManagerSvc: Remove all data objects in the data store. More...
 
StatusCode traverseSubTree (boost::string_ref sub_tree_path, IDataStoreAgent *pAgent) override
 IDataManagerSvc: Analyze by traversing all data objects below the sub tree identified by its full path name. More...
 
StatusCode traverseSubTree (DataObject *pObject, IDataStoreAgent *pAgent) override
 IDataManagerSvc: Analyze by traversing all data objects below the sub tree. More...
 
StatusCode traverseTree (IDataStoreAgent *pAgent) override
 IDataManagerSvc: Analyze by traversing all data objects in the data store. More...
 
StatusCode setRoot (std::string root_name, DataObject *pRootObj) override
 Initialize data store for new event by giving new event path and root object. More...
 
virtual StatusCode i_setRoot (std::string root_name, DataObject *pRootObj)
 Initialize data store for new event by giving new event path and root object. More...
 
StatusCode setRoot (std::string root_path, IOpaqueAddress *pRootAddr) override
 Initialize data store for new event by giving new event path and address of root object. More...
 
virtual StatusCode i_setRoot (std::string root_path, IOpaqueAddress *pRootAddr)
 Initialize data store for new event by giving new event path and address of root object. More...
 
StatusCode setDataLoader (IConversionSvc *svc, IDataProviderSvc *dpsvc=nullptr) override
 IDataManagerSvc: IDataManagerSvc: Pass a default data loader to the service and optionally a data provider. More...
 
StatusCode addPreLoadItem (const DataStoreItem &item) override
 Add an item to the preload list. More...
 
StatusCode removePreLoadItem (const DataStoreItem &item) override
 Remove an item from the preload list. More...
 
StatusCode resetPreLoad () override
 Clear the preload list. More...
 
virtual StatusCode preLoad (int depth, int load_depth, DataObject *pObject)
 Execute one level of preloading and recursively load until the final level is reached. More...
 
StatusCode preLoad () override
 load all preload items of the list More...
 
StatusCode registerObject (boost::string_ref parentPath, boost::string_ref objPath, DataObject *pObject) override
 Register object with the data store. More...
 
StatusCode registerObject (DataObject *parentObj, boost::string_ref objPath, DataObject *pObject) override
 Register object with the data store. More...
 
StatusCode unregisterObject (boost::string_ref fullPath) override
 Unregister object from the data store. More...
 
StatusCode unregisterObject (DataObject *pObject) override
 Unregister object from the data store. More...
 
StatusCode unregisterObject (DataObject *pObject, boost::string_ref objectPath) override
 Unregister object from the data store. More...
 
StatusCode retrieveObject (IRegistry *pDirectory, boost::string_ref path, DataObject *&pObject) override
 Retrieve object from data store. More...
 
StatusCode findObject (boost::string_ref fullPath, DataObject *&pObject) override
 Find object identified by its full path in the data store. More...
 
StatusCode findObject (IRegistry *pDirectory, boost::string_ref path, DataObject *&pObject) override
 Find object identified by its full path in the data store. More...
 
StatusCode linkObject (IRegistry *from, boost::string_ref objPath, DataObject *to) override
 Add a link to another object. More...
 
StatusCode linkObject (boost::string_ref fullPath, DataObject *to) override
 Add a link to another object. More...
 
StatusCode unlinkObject (IRegistry *from, boost::string_ref objPath) override
 Remove a link to another object. More...
 
StatusCode unlinkObject (DataObject *fromObj, boost::string_ref objPath) override
 Remove a link to another object. More...
 
StatusCode unlinkObject (boost::string_ref fullPath) override
 Remove a link to another object. More...
 
StatusCode updateObject (IRegistry *pDirectory) override
 Update object identified by its directory entry. More...
 
StatusCode updateObject (DataObject *toUpdate) override
 Update object. More...
 
StatusCode initialize () override
 Service initialization. More...
 
StatusCode reinitialize () override
 Service initialization. More...
 
StatusCode finalize () override
 Service initialization. More...
 
 DataSvc (const DataSvc &)=delete
 copy constructor disabled More...
 
DataSvcoperator= (const DataSvc &)=delete
 Fake assignment operator (never implemented). More...
 
- Public Member Functions inherited from extends< Service, IDataProviderSvc, IDataManagerSvc >
void * i_cast (const InterfaceID &tid) const override
 Implementation of IInterface::i_cast. More...
 
StatusCode queryInterface (const InterfaceID &ti, void **pp) override
 Implementation of IInterface::queryInterface. More...
 
std::vector< std::stringgetInterfaceNames () const override
 Implementation of IInterface::getInterfaceNames. More...
 
- Public Member Functions inherited from Service
const std::stringname () const override
 Retrieve name of the service. More...
 
StatusCode configure () override
 
StatusCode initialize () override
 
StatusCode start () override
 
StatusCode stop () override
 
StatusCode finalize () override
 
StatusCode terminate () override
 
Gaudi::StateMachine::State FSMState () const override
 
Gaudi::StateMachine::State targetFSMState () const override
 
StatusCode reinitialize () override
 
StatusCode restart () override
 
StatusCode sysInitialize () override
 Initialize Service. More...
 
StatusCode sysStart () override
 Initialize Service. More...
 
StatusCode sysStop () override
 Initialize Service. More...
 
StatusCode sysFinalize () override
 Finalize Service. More...
 
StatusCode sysReinitialize () override
 Re-initialize the Service. More...
 
StatusCode sysRestart () override
 Re-initialize the Service. More...
 
 Service (std::string name, ISvcLocator *svcloc)
 Standard Constructor. More...
 
SmartIF< ISvcLocator > & serviceLocator () const override
 Retrieve pointer to service locator. More...
 
StatusCode setProperties ()
 Method for setting declared properties to the values specified for the job. More...
 
template<class T >
StatusCode service (const std::string &name, const T *&psvc, bool createIf=true) const
 Access a service by name, creating it if it doesn't already exist. More...
 
template<class T >
StatusCode service (const std::string &name, T *&psvc, bool createIf=true) const
 
template<typename IFace = IService>
SmartIF< IFace > service (const std::string &name, bool createIf=true) const
 
template<class T >
StatusCode service (const std::string &svcType, const std::string &svcName, T *&psvc) const
 Access a service by name and type, creating it if it doesn't already exist. More...
 
template<class T >
StatusCode declareTool (ToolHandle< T > &handle, std::string toolTypeAndName, bool createIf=true)
 Declare used tool. More...
 
SmartIF< IAuditorSvc > & auditorSvc () const
 The standard auditor service.May not be invoked before sysInitialize() has been invoked. More...
 
- Public Member Functions inherited from PropertyHolder< CommonMessaging< implements< IService, IProperty, IStateful > > >
 PropertyHolder ()=default
 
Gaudi::Details::PropertyBasedeclareProperty (Gaudi::Details::PropertyBase &prop)
 Declare a property. More...
 
Gaudi::Details::PropertyBasedeclareProperty (const std::string &name, TYPE &value, const std::string &doc="none")
 Helper to wrap a regular data member and use it as a regular property. More...
 
Gaudi::Details::PropertyBasedeclareProperty (const std::string &name, Gaudi::Property< TYPE, VERIFIER, HANDLERS > &prop, const std::string &doc="none")
 Declare a PropertyBase instance setting name and documentation. More...
 
Gaudi::Details::PropertyBasedeclareRemoteProperty (const std::string &name, IProperty *rsvc, const std::string &rname="")
 Declare a remote property. More...
 
StatusCode setProperty (const Gaudi::Details::PropertyBase &p) override
 set the property form another property More...
 
StatusCode setProperty (const std::string &s) override
 set the property from the formatted string More...
 
StatusCode setProperty (const std::string &n, const std::string &v) override
 set the property from name and the value More...
 
StatusCode setProperty (const std::string &name, const TYPE &value)
 set the property form the value More...
 
StatusCode getProperty (Gaudi::Details::PropertyBase *p) const override
 get the property More...
 
const Gaudi::Details::PropertyBasegetProperty (const std::string &name) const override
 get the property by name More...
 
StatusCode getProperty (const std::string &n, std::string &v) const override
 convert the property to the string More...
 
const std::vector< Gaudi::Details::PropertyBase * > & getProperties () const override
 get all properties More...
 
bool hasProperty (const std::string &name) const override
 Return true if we have a property with the given name. More...
 
 PropertyHolder (const PropertyHolder &)=delete
 
PropertyHolderoperator= (const PropertyHolder &)=delete
 
- Public Member Functions inherited from CommonMessaging< implements< IService, IProperty, IStateful > >
MSG::Level msgLevel () const
 get the cached level (originally extracted from the embedded MsgStream) More...
 
bool msgLevel (MSG::Level lvl) const
 get the output level from the embedded MsgStream More...
 
MSG::Level outputLevel () const
 Backward compatibility function for getting the output level. More...
 
- Public Member Functions inherited from CommonMessagingBase
virtual ~CommonMessagingBase ()=default
 Virtual destructor. More...
 
const SmartIF< IMessageSvc > & msgSvc () const
 The standard message service. More...
 
MsgStreammsgStream () const
 Return an uninitialized MsgStream. More...
 
MsgStreammsgStream (const MSG::Level level) const
 Predefined configurable message stream for the efficient printouts. More...
 
MsgStreamalways () const
 shortcut for the method msgStream(MSG::ALWAYS) More...
 
MsgStreamfatal () const
 shortcut for the method msgStream(MSG::FATAL) More...
 
MsgStreamerr () const
 shortcut for the method msgStream(MSG::ERROR) More...
 
MsgStreamerror () const
 shortcut for the method msgStream(MSG::ERROR) More...
 
MsgStreamwarning () const
 shortcut for the method msgStream(MSG::WARNING) More...
 
MsgStreaminfo () const
 shortcut for the method msgStream(MSG::INFO) More...
 
MsgStreamdebug () const
 shortcut for the method msgStream(MSG::DEBUG) More...
 
MsgStreamverbose () const
 shortcut for the method msgStream(MSG::VERBOSE) More...
 
MsgStreammsg () const
 shortcut for the method msgStream(MSG::INFO) More...
 

Private Attributes

SmartIF< IConversionSvcm_cnvSvc
 

Additional Inherited Members

- Public Types inherited from extends< Service, IDataProviderSvc, IDataManagerSvc >
using base_class = extends
 Typedef to this class. More...
 
using extend_interfaces_base = extend_interfaces< Interfaces... >
 Typedef to the base of this class. More...
 
- Public Types inherited from Service
using Factory = Gaudi::PluginService::Factory< IService *(const std::string &, ISvcLocator *)>
 
- Public Types inherited from PropertyHolder< CommonMessaging< implements< IService, IProperty, IStateful > > >
using PropertyHolderImpl = PropertyHolder< CommonMessaging< implements< IService, IProperty, IStateful > > >
 Typedef used to refer to this class from derived classes, as in. More...
 
- Public Types inherited from CommonMessaging< implements< IService, IProperty, IStateful > >
using base_class = CommonMessaging
 
- Public Types inherited from extend_interfaces< Interfaces... >
using ext_iids = typename Gaudi::interface_list_cat< typename Interfaces::ext_iids... >::type
 take union of the ext_iids of all Interfaces... More...
 
- Protected Member Functions inherited from DataSvc
bool checkRoot ()
 Check if root path is valid. More...
 
virtual IConversionSvcgetDataLoader (IRegistry *pReg)
 Retrieve customizable data loader according to registry entry to be retrieved. More...
 
virtual DataObjectcreateDefaultObject () const
 Create default objects in case forced creation of leaves is requested. More...
 
virtual StatusCode loadObject (IRegistry *pNode)
 Invoke Persistency service to create transient object from its persistent representation. More...
 
virtual StatusCode loadObject (IConversionSvc *pLoader, IRegistry *pNode)
 Invoke Persistency service to create transient object from its persistent representation. More...
 
StatusCode retrieveEntry (DataSvcHelpers::RegistryEntry *pNode, boost::string_ref path, DataSvcHelpers::RegistryEntry *&pEntry)
 Retrieve registry entry from store. More...
 
DataObjecthandleDataFault (IRegistry *pReg, boost::string_ref path="")
 Invoke data fault handling if enabled. More...
 
- Protected Member Functions inherited from Service
 ~Service () override
 Standard Destructor. More...
 
int outputLevel () const
 get the Service's output level More...
 
- Protected Member Functions inherited from PropertyHolder< CommonMessaging< implements< IService, IProperty, IStateful > > >
Gaudi::Details::PropertyBaseproperty (const std::string &name) const
 
- Protected Member Functions inherited from CommonMessaging< implements< IService, IProperty, IStateful > >
MSG::Level setUpMessaging () const
 Set up local caches. More...
 
MSG::Level resetMessaging ()
 Reinitialize internal states. More...
 
void updateMsgStreamOutputLevel (int level)
 Update the output level of the cached MsgStream. More...
 
- Protected Attributes inherited from DataSvc
SmartIF< IIncidentSvcm_incidentSvc = nullptr
 Pointer to incident service. More...
 
Gaudi::Property< CLIDm_rootCLID {this, "RootCLID", 110 , "CLID of root entry"}
 
Gaudi::Property< std::stringm_rootName {this, "RootName", "/Event", "name of root entry"}
 
std::unique_ptr< DataSvcHelpers::RegistryEntrym_root
 Pointer to root entry. More...
 
- Protected Attributes inherited from Service
Gaudi::StateMachine::State m_state = Gaudi::StateMachine::OFFLINE
 Service state. More...
 
Gaudi::StateMachine::State m_targetState = Gaudi::StateMachine::OFFLINE
 Service state. More...
 
Gaudi::Property< int > m_outputLevel {this, "OutputLevel", MSG::NIL, "output level"}
 
Gaudi::Property< bool > m_auditInit {this, "AuditServices", false, "[[deprecated]] unused"}
 
Gaudi::Property< bool > m_auditorInitialize {this, "AuditInitialize", false, "trigger auditor on initialize()"}
 
Gaudi::Property< bool > m_auditorStart {this, "AuditStart", false, "trigger auditor on start()"}
 
Gaudi::Property< bool > m_auditorStop {this, "AuditStop", false, "trigger auditor on stop()"}
 
Gaudi::Property< bool > m_auditorFinalize {this, "AuditFinalize", false, "trigger auditor on finalize()"}
 
Gaudi::Property< bool > m_auditorReinitialize {this, "AuditReinitialize", false, "trigger auditor on reinitialize()"}
 
Gaudi::Property< bool > m_auditorRestart {this, "AuditRestart", false, "trigger auditor on restart()"}
 
SmartIF< IAuditorSvcm_pAuditorSvc
 Auditor Service. More...
 

Detailed Description

A EvtDataSvc is the base class for event services.

Author
M.Frank

Definition at line 13 of file EvtDataSvc.h.

Member Function Documentation

StatusCode EvtDataSvc::finalize ( )
override

Service finalization.

Definition at line 47 of file EvtDataSvc.cpp.

48 {
49  m_cnvSvc = nullptr; // release
51  return StatusCode::SUCCESS;
52 }
SmartIF< IConversionSvc > m_cnvSvc
Definition: EvtDataSvc.h:22
StatusCode finalize() override
Service initialization.
Definition: DataSvc.cpp:937
constexpr static const auto SUCCESS
Definition: StatusCode.h:87
const StatusCode & ignore() const
Ignore/check StatusCode.
Definition: StatusCode.h:165
StatusCode EvtDataSvc::initialize ( )
override

Service initialisation.

Definition at line 30 of file EvtDataSvc.cpp.

31 {
32  // Nothing to do: just call base class initialisation
34 
35  // Attach data loader facility
36  m_cnvSvc = serviceLocator()->service( "EventPersistencySvc" );
37  status = setDataLoader( m_cnvSvc );
38  return status;
39 }
SmartIF< IConversionSvc > m_cnvSvc
Definition: EvtDataSvc.h:22
StatusCode setDataLoader(IConversionSvc *svc, IDataProviderSvc *dpsvc=nullptr) override
IDataManagerSvc: IDataManagerSvc: Pass a default data loader to the service and optionally a data pro...
Definition: DataSvc.cpp:192
StatusCode service(const Gaudi::Utils::TypeNameString &name, T *&svc, bool createIf=true)
Templated method to access a service by name.
Definition: ISvcLocator.h:79
This class is used for returning status codes from appropriate routines.
Definition: StatusCode.h:51
StatusCode initialize() override
Service initialization.
Definition: DataSvc.cpp:900
SmartIF< ISvcLocator > & serviceLocator() const override
Retrieve pointer to service locator.
Definition: Service.cpp:291
StatusCode EvtDataSvc::reinitialize ( )
override

Service reinitialisation.

Definition at line 41 of file EvtDataSvc.cpp.

42 {
43  // Do nothing for this service
44  return StatusCode::SUCCESS;
45 }
constexpr static const auto SUCCESS
Definition: StatusCode.h:87

Member Data Documentation

SmartIF<IConversionSvc> EvtDataSvc::m_cnvSvc
private

Definition at line 22 of file EvtDataSvc.h.


The documentation for this class was generated from the following files: