The Gaudi Framework  v30r5 (c7afbd0d)
Gaudi::RootEvtSelector Class Reference

Concrete event selector implementation to access ROOT files. More...

#include <GAUDIROOT/RootEvtSelector.h>

Inheritance diagram for Gaudi::RootEvtSelector:
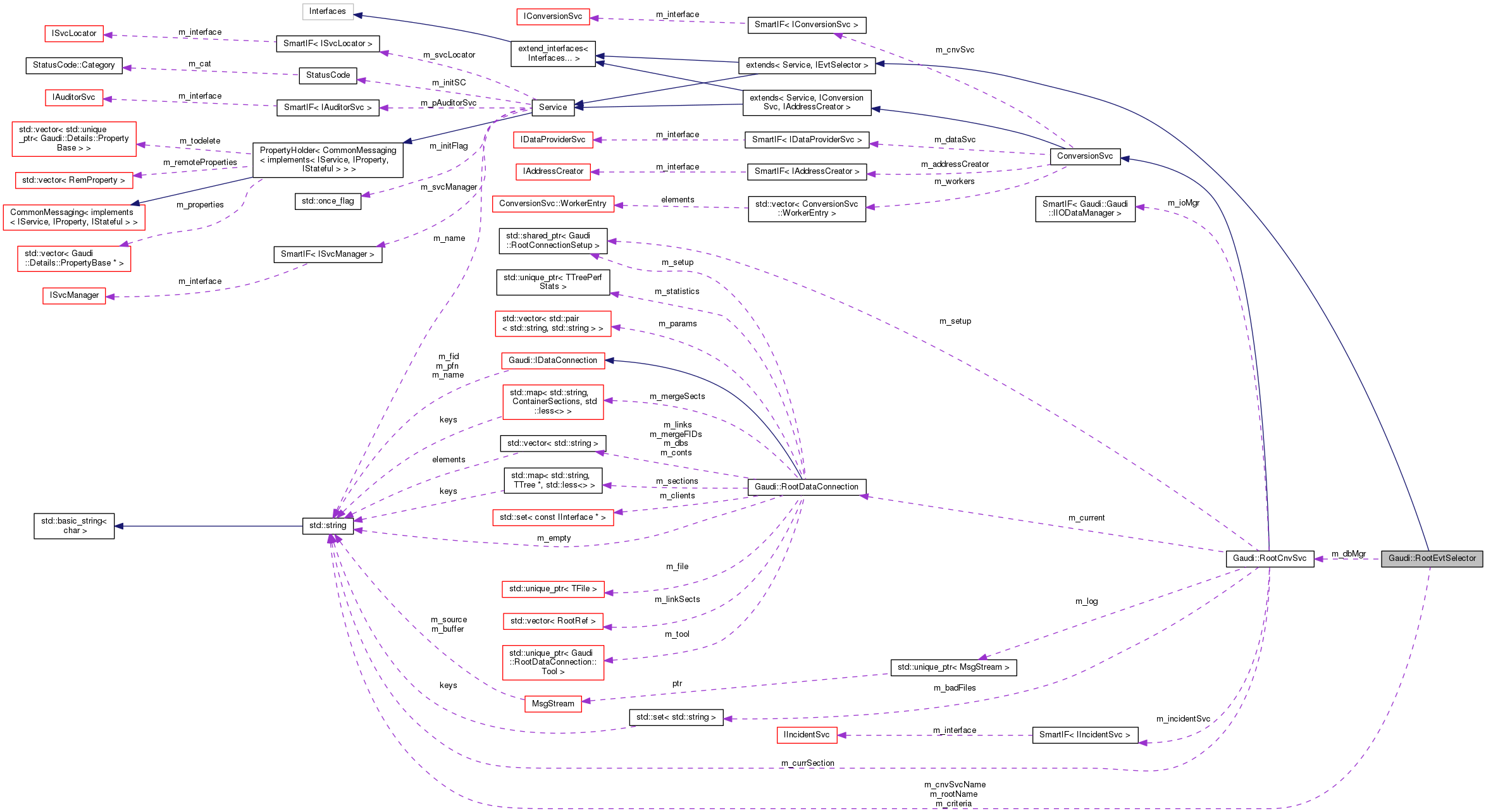
Collaboration diagram for Gaudi::RootEvtSelector:

Public Member Functions

StatusCode initialize () override
 IService implementation: Db event selector override. More...
 
StatusCode finalize () override
 IService implementation: Service finalization. More...
 
StatusCode createContext (Context *&refpCtxt) const override
 Create a new event loop context. More...
 
StatusCode last (Context &refContext) const override
 Access last item in the iteration. More...
 
StatusCode next (Context &refCtxt) const override
 Get next iteration item from the event loop context. More...
 
StatusCode next (Context &refCtxt, int jump) const override
 Get next iteration item from the event loop context, but skip jump elements. More...
 
StatusCode previous (Context &refCtxt) const override
 Get previous iteration item from the event loop context. More...
 
StatusCode previous (Context &refCtxt, int jump) const override
 Get previous iteration item from the event loop context, but skip jump elements. More...
 
StatusCode rewind (Context &refCtxt) const override
 Rewind the dataset. More...
 
StatusCode createAddress (const Context &refCtxt, IOpaqueAddress *&) const override
 Create new Opaque address corresponding to the current record. More...
 
StatusCode releaseContext (Context *&refCtxt) const override
 Release existing event iteration context. More...
 
StatusCode resetCriteria (const std::string &cr, Context &c) const override
 Will set a new criteria for the selection of the next list of events and will change the state of the context in a way to point to the new list. More...
 
- Public Member Functions inherited from extends< Service, IEvtSelector >
void * i_cast (const InterfaceID &tid) const override
 Implementation of IInterface::i_cast. More...
 
StatusCode queryInterface (const InterfaceID &ti, void **pp) override
 Implementation of IInterface::queryInterface. More...
 
std::vector< std::stringgetInterfaceNames () const override
 Implementation of IInterface::getInterfaceNames. More...
 
- Public Member Functions inherited from Service
const std::stringname () const override
 Retrieve name of the service. More...
 
StatusCode configure () override
 
StatusCode initialize () override
 
StatusCode start () override
 
StatusCode stop () override
 
StatusCode finalize () override
 
StatusCode terminate () override
 
Gaudi::StateMachine::State FSMState () const override
 
Gaudi::StateMachine::State targetFSMState () const override
 
StatusCode reinitialize () override
 
StatusCode restart () override
 
StatusCode sysInitialize () override
 Initialize Service. More...
 
StatusCode sysStart () override
 Initialize Service. More...
 
StatusCode sysStop () override
 Initialize Service. More...
 
StatusCode sysFinalize () override
 Finalize Service. More...
 
StatusCode sysReinitialize () override
 Re-initialize the Service. More...
 
StatusCode sysRestart () override
 Re-initialize the Service. More...
 
 Service (std::string name, ISvcLocator *svcloc)
 Standard Constructor. More...
 
SmartIF< ISvcLocator > & serviceLocator () const override
 Retrieve pointer to service locator. More...
 
StatusCode setProperties ()
 Method for setting declared properties to the values specified for the job. More...
 
template<class T >
StatusCode service (const std::string &name, const T *&psvc, bool createIf=true) const
 Access a service by name, creating it if it doesn't already exist. More...
 
template<class T >
StatusCode service (const std::string &name, T *&psvc, bool createIf=true) const
 
template<typename IFace = IService>
SmartIF< IFace > service (const std::string &name, bool createIf=true) const
 
template<class T >
StatusCode service (const std::string &svcType, const std::string &svcName, T *&psvc) const
 Access a service by name and type, creating it if it doesn't already exist. More...
 
template<class T >
StatusCode declareTool (ToolHandle< T > &handle, std::string toolTypeAndName, bool createIf=true)
 Declare used tool. More...
 
SmartIF< IAuditorSvc > & auditorSvc () const
 The standard auditor service.May not be invoked before sysInitialize() has been invoked. More...
 
- Public Member Functions inherited from PropertyHolder< CommonMessaging< implements< IService, IProperty, IStateful > > >
 PropertyHolder ()=default
 
Gaudi::Details::PropertyBasedeclareProperty (Gaudi::Details::PropertyBase &prop)
 Declare a property. More...
 
Gaudi::Details::PropertyBasedeclareProperty (const std::string &name, TYPE &value, const std::string &doc="none")
 Helper to wrap a regular data member and use it as a regular property. More...
 
Gaudi::Details::PropertyBasedeclareProperty (const std::string &name, Gaudi::Property< TYPE, VERIFIER, HANDLERS > &prop, const std::string &doc="none")
 Declare a PropertyBase instance setting name and documentation. More...
 
Gaudi::Details::PropertyBasedeclareRemoteProperty (const std::string &name, IProperty *rsvc, const std::string &rname="")
 Declare a remote property. More...
 
StatusCode setProperty (const Gaudi::Details::PropertyBase &p) override
 set the property form another property More...
 
StatusCode setProperty (const std::string &s) override
 set the property from the formatted string More...
 
StatusCode setProperty (const std::string &n, const std::string &v) override
 set the property from name and the value More...
 
StatusCode setProperty (const std::string &name, const TYPE &value)
 set the property form the value More...
 
StatusCode getProperty (Gaudi::Details::PropertyBase *p) const override
 get the property More...
 
const Gaudi::Details::PropertyBasegetProperty (const std::string &name) const override
 get the property by name More...
 
StatusCode getProperty (const std::string &n, std::string &v) const override
 convert the property to the string More...
 
const std::vector< Gaudi::Details::PropertyBase * > & getProperties () const override
 get all properties More...
 
bool hasProperty (const std::string &name) const override
 Return true if we have a property with the given name. More...
 
 PropertyHolder (const PropertyHolder &)=delete
 
PropertyHolderoperator= (const PropertyHolder &)=delete
 
- Public Member Functions inherited from CommonMessaging< implements< IService, IProperty, IStateful > >
MSG::Level msgLevel () const
 get the cached level (originally extracted from the embedded MsgStream) More...
 
bool msgLevel (MSG::Level lvl) const
 get the output level from the embedded MsgStream More...
 
MSG::Level outputLevel () const
 Backward compatibility function for getting the output level. More...
 
- Public Member Functions inherited from CommonMessagingBase
virtual ~CommonMessagingBase ()=default
 Virtual destructor. More...
 
const SmartIF< IMessageSvc > & msgSvc () const
 The standard message service. More...
 
MsgStreammsgStream () const
 Return an uninitialized MsgStream. More...
 
MsgStreammsgStream (const MSG::Level level) const
 Predefined configurable message stream for the efficient printouts. More...
 
MsgStreamalways () const
 shortcut for the method msgStream(MSG::ALWAYS) More...
 
MsgStreamfatal () const
 shortcut for the method msgStream(MSG::FATAL) More...
 
MsgStreamerr () const
 shortcut for the method msgStream(MSG::ERROR) More...
 
MsgStreamerror () const
 shortcut for the method msgStream(MSG::ERROR) More...
 
MsgStreamwarning () const
 shortcut for the method msgStream(MSG::WARNING) More...
 
MsgStreaminfo () const
 shortcut for the method msgStream(MSG::INFO) More...
 
MsgStreamdebug () const
 shortcut for the method msgStream(MSG::DEBUG) More...
 
MsgStreamverbose () const
 shortcut for the method msgStream(MSG::VERBOSE) More...
 
MsgStreammsg () const
 shortcut for the method msgStream(MSG::INFO) More...
 

Protected Attributes

RootCnvSvcm_dbMgr
 Reference to the corresponding conversion service. More...
 
CLID m_rootCLID = CLID_NULL
 Class id of root node to create opaque address. More...
 
Gaudi::Property< std::stringm_persName
 
Gaudi::Property< std::stringm_dummy {this, "DbType", "", "dummy property to fake backwards compatibility"}
 
std::string m_cnvSvcName = "Gaudi::RootCnvSvc/RootCnvSvc"
 Property; Name of the concversion service used to create opaque addresses. More...
 
std::string m_rootName
 Property: Name of the ROOT entry name. More...
 
std::string m_criteria
 Property: File criteria to define item iteration. More...
 
- Protected Attributes inherited from Service
Gaudi::StateMachine::State m_state = Gaudi::StateMachine::OFFLINE
 Service state. More...
 
Gaudi::StateMachine::State m_targetState = Gaudi::StateMachine::OFFLINE
 Service state. More...
 
Gaudi::Property< int > m_outputLevel {this, "OutputLevel", MSG::NIL, "output level"}
 
Gaudi::Property< bool > m_auditInit {this, "AuditServices", false, "[[deprecated]] unused"}
 
Gaudi::Property< bool > m_auditorInitialize {this, "AuditInitialize", false, "trigger auditor on initialize()"}
 
Gaudi::Property< bool > m_auditorStart {this, "AuditStart", false, "trigger auditor on start()"}
 
Gaudi::Property< bool > m_auditorStop {this, "AuditStop", false, "trigger auditor on stop()"}
 
Gaudi::Property< bool > m_auditorFinalize {this, "AuditFinalize", false, "trigger auditor on finalize()"}
 
Gaudi::Property< bool > m_auditorReinitialize {this, "AuditReinitialize", false, "trigger auditor on reinitialize()"}
 
Gaudi::Property< bool > m_auditorRestart {this, "AuditRestart", false, "trigger auditor on restart()"}
 
SmartIF< IAuditorSvcm_pAuditorSvc
 Auditor Service. More...
 

Private Member Functions

StatusCode error (const std::string &msg) const
 Helper method to issue error messages. More...
 

Additional Inherited Members

- Public Types inherited from extends< Service, IEvtSelector >
using base_class = extends
 Typedef to this class. More...
 
using extend_interfaces_base = extend_interfaces< Interfaces... >
 Typedef to the base of this class. More...
 
- Public Types inherited from Service
using Factory = Gaudi::PluginService::Factory< IService *(const std::string &, ISvcLocator *)>
 
- Public Types inherited from PropertyHolder< CommonMessaging< implements< IService, IProperty, IStateful > > >
using PropertyHolderImpl = PropertyHolder< CommonMessaging< implements< IService, IProperty, IStateful > > >
 Typedef used to refer to this class from derived classes, as in. More...
 
- Public Types inherited from CommonMessaging< implements< IService, IProperty, IStateful > >
using base_class = CommonMessaging
 
- Public Types inherited from extend_interfaces< Interfaces... >
using ext_iids = typename Gaudi::interface_list_cat< typename Interfaces::ext_iids... >::type
 take union of the ext_iids of all Interfaces... More...
 
- Protected Member Functions inherited from Service
 ~Service () override
 Standard Destructor. More...
 
int outputLevel () const
 get the Service's output level More...
 
- Protected Member Functions inherited from PropertyHolder< CommonMessaging< implements< IService, IProperty, IStateful > > >
Gaudi::Details::PropertyBaseproperty (const std::string &name) const
 
- Protected Member Functions inherited from CommonMessaging< implements< IService, IProperty, IStateful > >
MSG::Level setUpMessaging () const
 Set up local caches. More...
 
MSG::Level resetMessaging ()
 Reinitialize internal states. More...
 
void updateMsgStreamOutputLevel (int level)
 Update the output level of the cached MsgStream. More...
 

Detailed Description

Concrete event selector implementation to access ROOT files.

Author
M.Frank
Version
1.0
Date
20/12/2009

Definition at line 40 of file RootEvtSelector.h.

Member Function Documentation

StatusCode RootEvtSelector::createAddress ( const Context &  refCtxt,
IOpaqueAddress *&  pAddr 
) const
override

Create new Opaque address corresponding to the current record.

Parameters
refCtxt[IN/OUT] Reference to the context
Returns
StatusCode indicating success or failure

Definition at line 270 of file RootEvtSelector.cpp.

271 {
272  const RootEvtSelectorContext* pctxt = dynamic_cast<const RootEvtSelectorContext*>( &ctxt );
273  if ( pctxt ) {
274  long ent = pctxt->entry();
275  if ( ent >= 0 ) {
276  auto fileit = pctxt->fileIterator();
277  if ( fileit != pctxt->files().end() ) {
278  const string par[2] = {pctxt->fid(), m_rootName};
279  const unsigned long ipar[2] = {0, (unsigned long)ent};
280  return m_dbMgr->createAddress( m_dbMgr->repSvcType(), m_rootCLID, &par[0], &ipar[0], pAddr );
281  }
282  }
283  }
284  pAddr = nullptr;
285  return StatusCode::FAILURE;
286 }
constexpr static const auto FAILURE
Definition: StatusCode.h:88
const Files & files() const
Access to the file container.
Files::const_iterator fileIterator() const
Access to the file iterator.
StatusCode createAddress(long svc_type, const CLID &clid, const std::string *par, const unsigned long *ip, IOpaqueAddress *&refpAddress) override
IAddressCreator implementation: Address creation.
Definition: RootCnvSvc.cpp:370
T end(T...args)
RootCnvSvc * m_dbMgr
Reference to the corresponding conversion service.
ROOT specific event selector context.
const std::string & fid() const
Access connection fid.
long repSvcType() const override
Retrieve the class type of the data store the converter uses.
CLID m_rootCLID
Class id of root node to create opaque address.
long entry() const
Access to the current event entry number.
std::string m_rootName
Property: Name of the ROOT entry name.
StatusCode RootEvtSelector::createContext ( Context *&  refpCtxt) const
override

Create a new event loop context.

Parameters
refpCtxt[IN/OUT] Reference to pointer to store the context
Returns
StatusCode indicating success or failure

Definition at line 160 of file RootEvtSelector.cpp.

161 {
162  refpCtxt = new RootEvtSelectorContext( this );
163  return StatusCode::SUCCESS;
164 }
ROOT specific event selector context.
constexpr static const auto SUCCESS
Definition: StatusCode.h:87
StatusCode RootEvtSelector::error ( const std::string msg) const
private

Helper method to issue error messages.

Definition at line 102 of file RootEvtSelector.cpp.

103 {
104  MsgStream log( msgSvc(), name() );
105  log << MSG::ERROR << msg << endmsg;
106  return StatusCode::FAILURE;
107 }
constexpr static const auto FAILURE
Definition: StatusCode.h:88
Definition of the MsgStream class used to transmit messages.
Definition: MsgStream.h:24
const std::string & name() const override
Retrieve name of the service.
Definition: Service.cpp:288
const SmartIF< IMessageSvc > & msgSvc() const
The standard message service.
MsgStream & endmsg(MsgStream &s)
MsgStream Modifier: endmsg. Calls the output method of the MsgStream.
Definition: MsgStream.h:209
StatusCode RootEvtSelector::finalize ( )
override

IService implementation: Service finalization.

Definition at line 151 of file RootEvtSelector.cpp.

152 {
153  // Initialize base class
154  if ( m_dbMgr ) m_dbMgr->release();
155  m_dbMgr = nullptr; // release
156  return Service::finalize();
157 }
StatusCode finalize() override
Definition: Service.cpp:173
RootCnvSvc * m_dbMgr
Reference to the corresponding conversion service.
StatusCode RootEvtSelector::initialize ( )
override

IService implementation: Db event selector override.

Definition at line 110 of file RootEvtSelector.cpp.

111 {
112  // Initialize base class
113  StatusCode status = Service::initialize();
114  if ( !status.isSuccess() ) {
115  return error( "Error initializing base class Service!" );
116  }
117 
118  auto ipers = serviceLocator()->service<IPersistencySvc>( m_persName );
119  if ( !ipers ) {
120  return error( "Unable to locate IPersistencySvc interface of " + m_persName );
121  }
122  IConversionSvc* cnvSvc = nullptr;
124  status = ipers->getService( itm.name(), cnvSvc );
125  if ( !status.isSuccess() ) {
126  status = ipers->getService( itm.type(), cnvSvc );
127  if ( !status.isSuccess() ) {
128  return error( "Unable to locate IConversionSvc interface of database type " + m_cnvSvcName );
129  }
130  }
131  m_dbMgr = dynamic_cast<RootCnvSvc*>( cnvSvc );
132  if ( !m_dbMgr ) {
133  cnvSvc->release();
134  return error( "Unable to localize service:" + m_cnvSvcName );
135  }
136  m_dbMgr->addRef();
137 
138  // Get DataSvc
139  auto eds = serviceLocator()->service<IDataManagerSvc>( "EventDataSvc" );
140  if ( !eds ) {
141  return error( "Unable to localize service EventDataSvc" );
142  }
143  m_rootCLID = eds->rootCLID();
144  m_rootName = eds->rootName();
145  MsgStream log( msgSvc(), name() );
146  log << MSG::DEBUG << "Selection root:" << m_rootName << " CLID:" << m_rootCLID << endmsg;
147  return status;
148 }
Definition of the MsgStream class used to transmit messages.
Definition: MsgStream.h:24
StatusCode initialize() override
Definition: Service.cpp:63
const std::string & name() const override
Retrieve name of the service.
Definition: Service.cpp:288
bool isSuccess() const
Definition: StatusCode.h:287
Description:
Definition: RootCnvSvc.h:53
Gaudi::Property< std::string > m_persName
RootCnvSvc * m_dbMgr
Reference to the corresponding conversion service.
StatusCode service(const Gaudi::Utils::TypeNameString &name, T *&svc, bool createIf=true)
Templated method to access a service by name.
Definition: ISvcLocator.h:79
MsgStream & error() const
shortcut for the method msgStream(MSG::ERROR)
Helper class to parse a string of format "type/name".
std::string m_cnvSvcName
Property; Name of the concversion service used to create opaque addresses.
This class is used for returning status codes from appropriate routines.
Definition: StatusCode.h:51
const SmartIF< IMessageSvc > & msgSvc() const
The standard message service.
virtual unsigned long release()=0
Release Interface instance.
Data persistency service interface.
CLID m_rootCLID
Class id of root node to create opaque address.
SmartIF< ISvcLocator > & serviceLocator() const override
Retrieve pointer to service locator.
Definition: Service.cpp:291
MsgStream & endmsg(MsgStream &s)
MsgStream Modifier: endmsg. Calls the output method of the MsgStream.
Definition: MsgStream.h:209
std::string m_rootName
Property: Name of the ROOT entry name.
StatusCode RootEvtSelector::last ( Context &  refContext) const
override

Access last item in the iteration.

Parameters
refContext[IN/OUT] Reference to the Context object.

Definition at line 167 of file RootEvtSelector.cpp.

167 { return StatusCode::FAILURE; }
constexpr static const auto FAILURE
Definition: StatusCode.h:88
StatusCode RootEvtSelector::next ( Context &  refCtxt) const
override

Get next iteration item from the event loop context.

Parameters
refCtxt[IN/OUT] Reference to the context
Returns
StatusCode indicating success or failure

Definition at line 170 of file RootEvtSelector.cpp.

171 {
172  RootEvtSelectorContext* pCtxt = dynamic_cast<RootEvtSelectorContext*>( &ctxt );
173  if ( pCtxt ) {
174  TBranch* b = pCtxt->branch();
175  if ( !b ) {
176  auto fileit = pCtxt->fileIterator();
177  pCtxt->setBranch( nullptr );
178  pCtxt->setEntry( -1 );
179  if ( fileit != pCtxt->files().end() ) {
180  RootDataConnection* con = nullptr;
181  string in = *fileit;
183  if ( sc.isSuccess() ) {
184  string section = m_rootName[0] == '/' ? m_rootName.substr( 1 ) : m_rootName;
185  b = con->getBranch( section, m_rootName );
186  if ( b ) {
187  pCtxt->setFID( con->fid() );
188  pCtxt->setBranch( b );
189  return next( ctxt );
190  }
191  }
192  m_dbMgr->disconnect( in ).ignore();
193  pCtxt->setFileIterator( ++fileit );
194  return next( ctxt );
195  }
196  return StatusCode::FAILURE;
197  }
198  long ent = pCtxt->entry();
199  Long64_t nent = b->GetEntries();
200  if ( nent > ( ent + 1 ) ) {
201  pCtxt->setEntry( ++ent );
202  return StatusCode::SUCCESS;
203  }
204  auto fit = pCtxt->fileIterator();
205  pCtxt->setFileIterator( ++fit );
206  pCtxt->setEntry( -1 );
207  pCtxt->setBranch( nullptr );
208  pCtxt->setFID( "" );
209  return next( ctxt );
210  }
211  return StatusCode::FAILURE;
212 }
constexpr static const auto FAILURE
Definition: StatusCode.h:88
const Files & files() const
Access to the file container.
Files::const_iterator fileIterator() const
Access to the file iterator.
const std::string & fid() const
Access file id.
bool isSuccess() const
Definition: StatusCode.h:287
T end(T...args)
StatusCode connectDatabase(const std::string &dataset, int mode, RootDataConnection **con)
Connect the output file to the service with open mode.
Definition: RootCnvSvc.cpp:210
RootCnvSvc * m_dbMgr
Reference to the corresponding conversion service.
ROOT specific event selector context.
This class is used for returning status codes from appropriate routines.
Definition: StatusCode.h:51
constexpr static const auto SUCCESS
Definition: StatusCode.h:87
virtual StatusCode disconnect(const std::string &dbName)
Disconnect from an existing data stream.
Definition: RootCnvSvc.cpp:363
void setBranch(TBranch *b)
Set the top level branch (typically /Event) used to iterate.
StatusCode next(Context &refCtxt) const override
Get next iteration item from the event loop context.
TBranch * getBranch(boost::string_ref section, boost::string_ref branch_name)
Access data branch by name: Get existing branch in read only mode.
void setEntry(long e)
Set current event entry number.
const StatusCode & ignore() const
Ignore/check StatusCode.
Definition: StatusCode.h:165
void setFID(const std::string &fid)
Set connection FID.
T substr(T...args)
void setFileIterator(Files::const_iterator i)
Set file iterator.
TBranch * branch() const
Access to the top level branch (typically /Event) used to iterate.
Concrete implementation of the IDataConnection interface to access ROOT files.
long entry() const
Access to the current event entry number.
std::string m_rootName
Property: Name of the ROOT entry name.
StatusCode RootEvtSelector::next ( Context &  refCtxt,
int  jump 
) const
override

Get next iteration item from the event loop context, but skip jump elements.

Parameters
refCtxt[IN/OUT] Reference to the context
Returns
StatusCode indicating success or failure

Definition at line 215 of file RootEvtSelector.cpp.

216 {
217  if ( jump > 0 ) {
218  for ( int i = 0; i < jump; ++i ) {
219  StatusCode status = next( ctxt );
220  if ( !status.isSuccess() ) {
221  return status;
222  }
223  }
224  return StatusCode::SUCCESS;
225  }
226  return StatusCode::FAILURE;
227 }
constexpr static const auto FAILURE
Definition: StatusCode.h:88
bool isSuccess() const
Definition: StatusCode.h:287
This class is used for returning status codes from appropriate routines.
Definition: StatusCode.h:51
constexpr static const auto SUCCESS
Definition: StatusCode.h:87
StatusCode next(Context &refCtxt) const override
Get next iteration item from the event loop context.
StatusCode RootEvtSelector::previous ( Context &  refCtxt) const
override

Get previous iteration item from the event loop context.

Parameters
refCtxt[IN/OUT] Reference to the context
jump[IN] Number of events to be skipped
Returns
StatusCode indicating success or failure

Definition at line 230 of file RootEvtSelector.cpp.

231 {
232  return error( "EventSelector Iterator, operator -- not supported " );
233 }
MsgStream & error() const
shortcut for the method msgStream(MSG::ERROR)
StatusCode RootEvtSelector::previous ( Context &  refCtxt,
int  jump 
) const
override

Get previous iteration item from the event loop context, but skip jump elements.

Parameters
refCtxt[IN/OUT] Reference to the context
jump[IN] Number of events to be skipped
Returns
StatusCode indicating success or failure

Definition at line 236 of file RootEvtSelector.cpp.

237 {
238  if ( jump > 0 ) {
239  for ( int i = 0; i < jump; ++i ) {
240  StatusCode status = previous( ctxt );
241  if ( !status.isSuccess() ) {
242  return status;
243  }
244  }
245  return StatusCode::SUCCESS;
246  }
247  return StatusCode::FAILURE;
248 }
constexpr static const auto FAILURE
Definition: StatusCode.h:88
bool isSuccess() const
Definition: StatusCode.h:287
This class is used for returning status codes from appropriate routines.
Definition: StatusCode.h:51
constexpr static const auto SUCCESS
Definition: StatusCode.h:87
StatusCode previous(Context &refCtxt) const override
Get previous iteration item from the event loop context.
StatusCode RootEvtSelector::releaseContext ( Context *&  refCtxt) const
override

Release existing event iteration context.

Parameters
refCtxt[IN/OUT] Reference to the context
Returns
StatusCode indicating success or failure

Definition at line 289 of file RootEvtSelector.cpp.

290 {
291  RootEvtSelectorContext* pCtxt = dynamic_cast<RootEvtSelectorContext*>( ctxt );
292  if ( pCtxt ) {
293  delete pCtxt;
294  return StatusCode::SUCCESS;
295  }
296  return StatusCode::FAILURE;
297 }
constexpr static const auto FAILURE
Definition: StatusCode.h:88
ROOT specific event selector context.
constexpr static const auto SUCCESS
Definition: StatusCode.h:87
StatusCode RootEvtSelector::resetCriteria ( const std::string cr,
Context &  c 
) const
override

Will set a new criteria for the selection of the next list of events and will change the state of the context in a way to point to the new list.

Parameters
crThe new criteria string.
cReference pointer to the Context object.

Definition at line 301 of file RootEvtSelector.cpp.

302 {
303  MsgStream log( msgSvc(), name() );
304  RootEvtSelectorContext* ctxt = dynamic_cast<RootEvtSelectorContext*>( &context );
305  string db, typ, item, sel, stmt, aut, addr;
306  if ( ctxt ) {
307  if ( criteria.compare( 0, 5, "FILE " ) == 0 ) {
308  // The format for the criteria is:
309  // FILE filename1, filename2 ...
310  db = criteria.substr( 5 );
311  } else {
312  using Parser = Gaudi::Utils::AttribStringParser;
313  for ( auto attrib : Parser( criteria ) ) {
314  string tmp = attrib.tag.substr( 0, 3 );
315  if ( tmp == "DAT" ) {
316  db = std::move( attrib.value );
317  } else if ( tmp == "OPT" ) {
318  if ( attrib.value.compare( 0, 3, "REA" ) != 0 ) {
319  log << MSG::ERROR << "Option:\"" << attrib.value << "\" not valid" << endmsg;
320  return StatusCode::FAILURE;
321  }
322  } else if ( tmp == "TYP" ) {
323  typ = std::move( attrib.value );
324  } else if ( tmp == "ADD" ) {
325  item = std::move( attrib.value );
326  } else if ( tmp == "SEL" ) {
327  sel = std::move( attrib.value );
328  } else if ( tmp == "FUN" ) {
329  stmt = std::move( attrib.value );
330  } else if ( tmp == "AUT" ) {
331  aut = std::move( attrib.value );
332  } else if ( tmp == "COL" ) {
333  addr = std::move( attrib.value );
334  }
335  }
336  }
337  // It's now time to parse the criteria for the event selection
338  // The format for the criteria is:
339  // FILE filename1, filename2 ...
340  // JOBID number1-number2, number3, ...
342  string rest = db;
343  files.clear();
344  while ( true ) {
345  int ipos = rest.find_first_not_of( " ," );
346  if ( ipos == -1 ) break;
347  rest = rest.substr( ipos, string::npos ); // remove blanks before
348  int lpos = rest.find_first_of( " ," ); // locate next blank
349  files.push_back( rest.substr( 0, lpos ) ); // insert in list
350  if ( lpos == -1 ) break;
351  rest = rest.substr( lpos, string::npos ); // get the rest
352  }
353  ctxt->setFiles( files );
354  ctxt->setFileIterator( ctxt->files().begin() );
355  return StatusCode::SUCCESS;
356  }
357  return error( "Invalid iteration context." );
358 }
Parse attribute strings allowing iteration over the various attributes.
constexpr static const auto FAILURE
Definition: StatusCode.h:88
Definition of the MsgStream class used to transmit messages.
Definition: MsgStream.h:24
const Files & files() const
Access to the file container.
const std::string & name() const override
Retrieve name of the service.
Definition: Service.cpp:288
T find_first_not_of(T...args)
sel
Definition: IOTest.py:95
T push_back(T...args)
MsgStream & error() const
shortcut for the method msgStream(MSG::ERROR)
ROOT specific event selector context.
T find_first_of(T...args)
const SmartIF< IMessageSvc > & msgSvc() const
The standard message service.
T clear(T...args)
T move(T...args)
constexpr static const auto SUCCESS
Definition: StatusCode.h:87
void setFiles(const Files &f)
Set the file container.
T begin(T...args)
T substr(T...args)
void setFileIterator(Files::const_iterator i)
Set file iterator.
MsgStream & endmsg(MsgStream &s)
MsgStream Modifier: endmsg. Calls the output method of the MsgStream.
Definition: MsgStream.h:209
StatusCode RootEvtSelector::rewind ( Context &  refCtxt) const
override

Rewind the dataset.

Parameters
refCtxt[IN/OUT] Reference to the context
Returns
StatusCode indicating success or failure

Definition at line 251 of file RootEvtSelector.cpp.

252 {
253  RootEvtSelectorContext* pCtxt = dynamic_cast<RootEvtSelectorContext*>( &ctxt );
254  if ( pCtxt ) {
255  auto fileit = pCtxt->fileIterator();
256  if ( fileit != pCtxt->files().end() ) {
257  string input = *fileit;
258  m_dbMgr->disconnect( input ).ignore();
259  }
260  pCtxt->setFID( "" );
261  pCtxt->setEntry( -1 );
262  pCtxt->setBranch( nullptr );
263  pCtxt->setFileIterator( pCtxt->files().begin() );
264  return StatusCode::SUCCESS;
265  }
266  return StatusCode::FAILURE;
267 }
constexpr static const auto FAILURE
Definition: StatusCode.h:88
const Files & files() const
Access to the file container.
Files::const_iterator fileIterator() const
Access to the file iterator.
T end(T...args)
RootCnvSvc * m_dbMgr
Reference to the corresponding conversion service.
ROOT specific event selector context.
constexpr static const auto SUCCESS
Definition: StatusCode.h:87
virtual StatusCode disconnect(const std::string &dbName)
Disconnect from an existing data stream.
Definition: RootCnvSvc.cpp:363
void setBranch(TBranch *b)
Set the top level branch (typically /Event) used to iterate.
void setEntry(long e)
Set current event entry number.
T begin(T...args)
const StatusCode & ignore() const
Ignore/check StatusCode.
Definition: StatusCode.h:165
void setFID(const std::string &fid)
Set connection FID.
void setFileIterator(Files::const_iterator i)
Set file iterator.

Member Data Documentation

std::string Gaudi::RootEvtSelector::m_cnvSvcName = "Gaudi::RootCnvSvc/RootCnvSvc"
protected

Property; Name of the concversion service used to create opaque addresses.

Definition at line 139 of file RootEvtSelector.h.

std::string Gaudi::RootEvtSelector::m_criteria
protected

Property: File criteria to define item iteration.

Definition at line 143 of file RootEvtSelector.h.

RootCnvSvc* Gaudi::RootEvtSelector::m_dbMgr
mutableprotected

Reference to the corresponding conversion service.

Definition at line 130 of file RootEvtSelector.h.

Gaudi::Property<std::string> Gaudi::RootEvtSelector::m_dummy {this, "DbType", "", "dummy property to fake backwards compatibility"}
protected

Definition at line 136 of file RootEvtSelector.h.

Gaudi::Property<std::string> Gaudi::RootEvtSelector::m_persName
protected
Initial value:
{this, "EvtPersistencySvc", "EventPersistencySvc",
"Name of the persistency service to search for conversion service"}

Definition at line 134 of file RootEvtSelector.h.

CLID Gaudi::RootEvtSelector::m_rootCLID = CLID_NULL
protected

Class id of root node to create opaque address.

Definition at line 132 of file RootEvtSelector.h.

std::string Gaudi::RootEvtSelector::m_rootName
protected

Property: Name of the ROOT entry name.

Definition at line 141 of file RootEvtSelector.h.


The documentation for this class was generated from the following files: