![]() |
The Gaudi Framework
v30r5 (c7afbd0d)
|
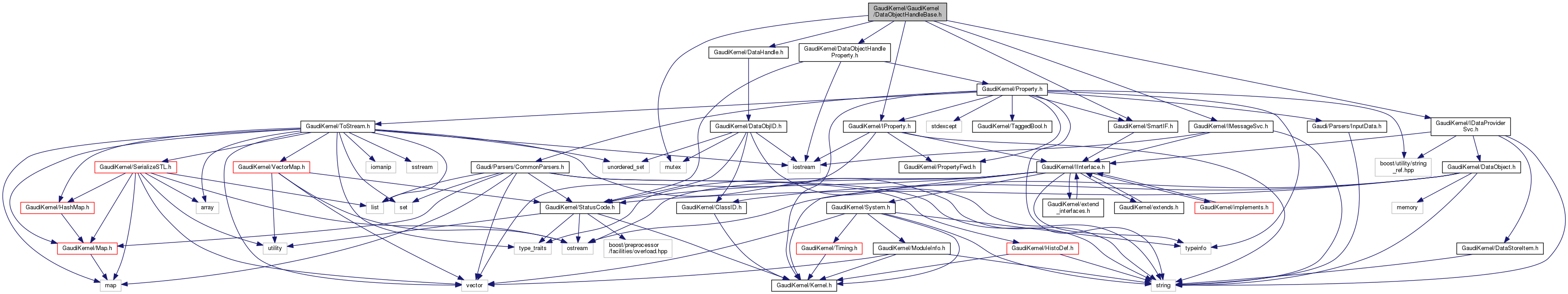
#include <mutex>#include "GaudiKernel/DataHandle.h"#include "GaudiKernel/DataObjectHandleProperty.h"#include "GaudiKernel/IDataProviderSvc.h"#include "GaudiKernel/IMessageSvc.h"#include "GaudiKernel/IProperty.h"#include "GaudiKernel/SmartIF.h"

Go to the source code of this file.
Classes | |
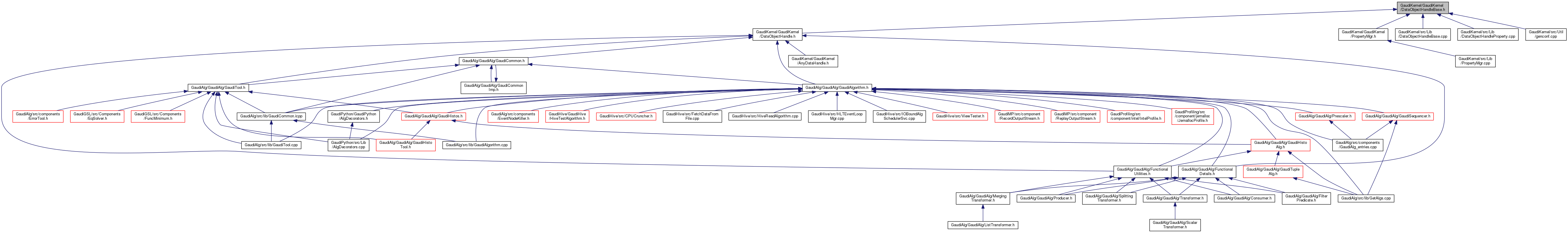
| class | DataObjectHandleBase |
| DataObjectHandleBase GaudiKernel/DataObjectHandleBase.h. More... | |
Namespaces | |
| Gaudi | |
| Helper functions to set/get the application return code. | |
| Gaudi::Parsers | |
| Gaudi::Utils | |
Functions | |
| StatusCode | Gaudi::Parsers::parse (DataObjectHandleBase &, const std::string &) |
| GAUDI_API std::ostream & | Gaudi::Utils::toStream (const DataObjectHandleBase &v, std::ostream &o) |