![]() |
The Gaudi Framework
v30r5 (c7afbd0d)
|
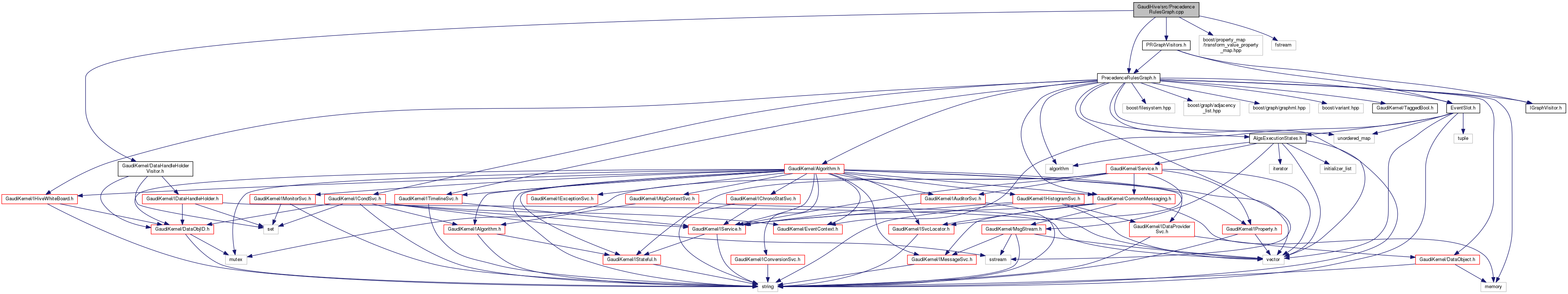
#include "PrecedenceRulesGraph.h"#include "PRGraphVisitors.h"#include <boost/property_map/transform_value_property_map.hpp>#include <fstream>#include "GaudiKernel/DataHandleHolderVisitor.h"
Go to the source code of this file.
Namespaces | |
| concurrency | |
Macros | |
| #define | ON_DEBUG if ( msgLevel( MSG::DEBUG ) ) |
| #define | ON_VERBOSE if ( msgLevel( MSG::VERBOSE ) ) |
| #define ON_DEBUG if ( msgLevel( MSG::DEBUG ) ) |
Definition at line 9 of file PrecedenceRulesGraph.cpp.
| #define ON_VERBOSE if ( msgLevel( MSG::VERBOSE ) ) |
Definition at line 10 of file PrecedenceRulesGraph.cpp.