![]() |
The Gaudi Framework
v30r5 (c7afbd0d)
|
implementation of various functions for streaming. More...
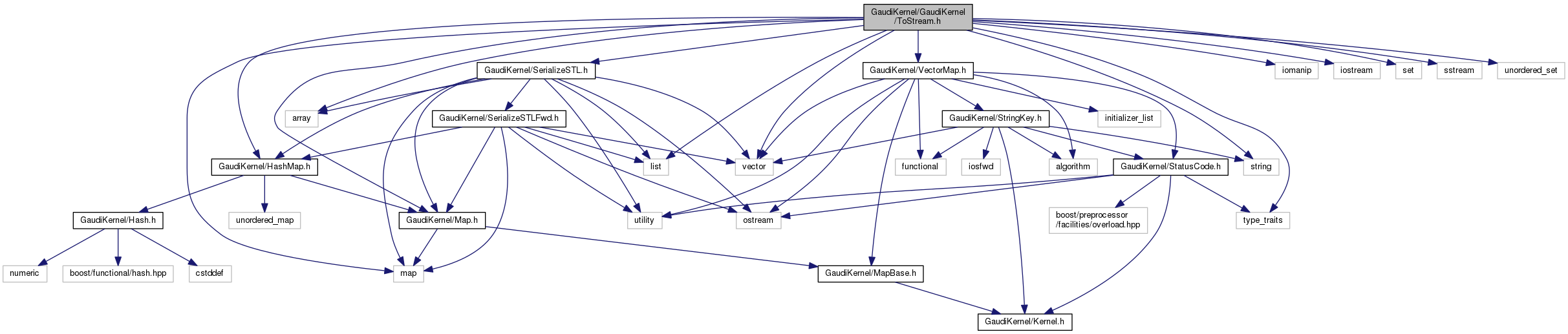
#include <array>#include <iomanip>#include <iostream>#include <list>#include <map>#include <set>#include <sstream>#include <string>#include <type_traits>#include <unordered_set>#include <vector>#include "GaudiKernel/HashMap.h"#include "GaudiKernel/Map.h"#include "GaudiKernel/SerializeSTL.h"#include "GaudiKernel/VectorMap.h"

Go to the source code of this file.
Classes | |
| struct | Gaudi::Utils::TuplePrinter< Tuple, N > |
| struct | Gaudi::Utils::TuplePrinter< Tuple, 1 > |
Namespaces | |
| Gaudi | |
| Helper functions to set/get the application return code. | |
| Gaudi::Utils | |
Functions | |
| template<class TYPE > | |
| std::ostream & | Gaudi::Utils::toStream (const TYPE &obj, std::ostream &s) |
| the generic implementation of the printout to the std::ostream More... | |
| template<class ITERATOR > | |
| std::ostream & | Gaudi::Utils::toStream (ITERATOR first, ITERATOR last, std::ostream &s, const std::string &open, const std::string &close, const std::string &delim) |
| the helper function to print the sequence More... | |
| std::ostream & | Gaudi::Utils::toStream (const std::string &obj, std::ostream &s) |
| the printtout of the strings. More... | |
| std::ostream & | Gaudi::Utils::toStream (const bool obj, std::ostream &s) |
| the printout of boolean values "a'la Python" More... | |
| std::ostream & | Gaudi::Utils::toStream (const float obj, std::ostream &s, const int prec=6) |
| the printout of float values with the reasonable precision More... | |
| std::ostream & | Gaudi::Utils::toStream (const double obj, std::ostream &s, const int prec=8) |
| the printout of double values with the reasonable precision More... | |
| std::ostream & | Gaudi::Utils::toStream (const long double obj, std::ostream &s, const int prec=10) |
| the printout of long double values with the reasonable precision More... | |
| template<class KTYPE , class VTYPE > | |
| std::ostream & | Gaudi::Utils::toStream (const std::pair< KTYPE, VTYPE > &obj, std::ostream &s) |
the partial template specialization of std::pair<KTYPE,VTYPE> printout the pair is printed a'la Python tuple: " ( a , b )" More... | |
| template<class TYPE , class ALLOCATOR > | |
| std::ostream & | Gaudi::Utils::toStream (const std::vector< TYPE, ALLOCATOR > &obj, std::ostream &s) |
the partial template specialization of std::vector<TYPE,ALLOCATOR> printout. More... | |
| template<class TYPE , class ALLOCATOR > | |
| std::ostream & | Gaudi::Utils::toStream (const std::list< TYPE, ALLOCATOR > &obj, std::ostream &s) |
the partial template specialization of std::list<TYPE,ALLOCATOR> printout. More... | |
| template<class TYPE , class CMP , class ALLOCATOR > | |
| std::ostream & | Gaudi::Utils::toStream (const std::set< TYPE, CMP, ALLOCATOR > &obj, std::ostream &s) |
the partial template specialization of std::set<TYPE,CMP,ALLOCATOR> printout. More... | |
| template<class TYPE , class HASH , class CMP , class ALLOCATOR > | |
| std::ostream & | Gaudi::Utils::toStream (const std::unordered_set< TYPE, HASH, CMP, ALLOCATOR > &obj, std::ostream &s) |
the partial template specialization of std::unordered_set<TYPE,HASH,CMP,ALLOCATOR> printout. More... | |
| template<class KTYPE , class VTYPE , class CMP , class ALLOCATOR > | |
| std::ostream & | Gaudi::Utils::toStream (const std::map< KTYPE, VTYPE, CMP, ALLOCATOR > &obj, std::ostream &s) |
the partial template specialization of std::map<KTYPE,VTYPE,CMP,ALLOCATOR> printout the map is printed a'la Python dict: " ( a : b , c: d , e : f )" More... | |
| template<class KTYPE , class VTYPE , class CMP , class ALLOCATOR > | |
| std::ostream & | Gaudi::Utils::toStream (const GaudiUtils::VectorMap< KTYPE, VTYPE, CMP, ALLOCATOR > &obj, std::ostream &s) |
the partial template specialization of GaudiUtils::VectorMap<KTYPE,VTYPE,CMP,ALLOCATOR> printout the map is printed a'la Python dict: " ( a : b , c: d , e : f )" More... | |
| template<class KTYPE , class VTYPE , class MAP > | |
| std::ostream & | Gaudi::Utils::toStream (const GaudiUtils::Map< KTYPE, VTYPE, MAP > &obj, std::ostream &s) |
the partial template specialization of GaudiUtils::Map<KTYPE,VTYPE,MAP> printout the map is printed a'la Python dict: " ( a : b , c: d , e : f )" More... | |
| template<class KTYPE , class VTYPE , class HASH , class MAP > | |
| std::ostream & | Gaudi::Utils::toStream (const GaudiUtils::HashMap< KTYPE, VTYPE, HASH, MAP > &obj, std::ostream &s) |
the partial template specialization of GaudiUtils::HashMap<KTYPE,VTYPE,HASH,MAP> printout the map is printed a'la Python dict: " ( a : b , c: d , e : f )" More... | |
| template<class TYPE , unsigned int N> | |
| std::ostream & | Gaudi::Utils::toStream (const TYPE(&obj)[N], std::ostream &s) |
| the specialization for C-arrays, a'la python tuple More... | |
| template<class TYPE , std::size_t N> | |
| std::ostream & | Gaudi::Utils::toStream (const std::array< TYPE, N > &obj, std::ostream &s) |
| the specialization for std::array, a'la python tuple More... | |
| template<unsigned int N> | |
| std::ostream & | Gaudi::Utils::toStream (const char(&obj)[N], std::ostream &s) |
| the specialization for C-string, a'la python tuple More... | |
| std::ostream & | Gaudi::Utils::toStream (const char *obj, std::ostream &s) |
| the specialization for C-string, a'la python tuple More... | |
| template<typename... Args> | |
| std::ostream & | Gaudi::Utils::toStream (const std::tuple< Args... > &tuple, std::ostream &s) |
| the helper function to print the tuple More... | |
| template<class TYPE > | |
| std::string | Gaudi::Utils::toString (const TYPE &obj) |
| the generic implementation of the type conversion to the string More... | |
implementation of various functions for streaming.
this functionality is essential for usage of various types as property for the various Gaudi components
Definition in file ToStream.h.