The Gaudi Framework
v30r5 (c7afbd0d)
Main Page
Related Pages
Modules
Namespaces
Classes
Files
File List
File Members
Classes
SmartRefBase.h File Reference
#include "
GaudiKernel/StreamBuffer.h
"
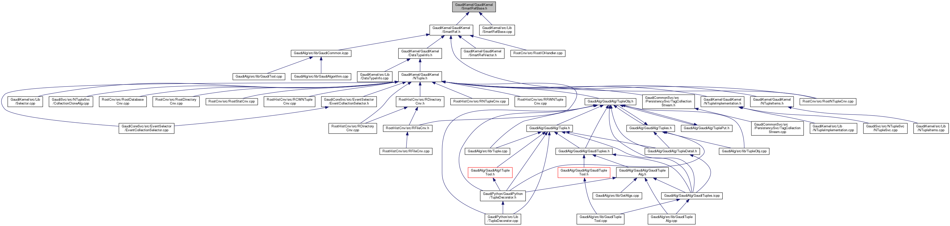
Include dependency graph for SmartRefBase.h:
This graph shows which files directly or indirectly include this file:
Go to the source code of this file.
Classes
class
SmartRefBase
User example objects:
SmartRefBase
.
More...
GaudiKernel
GaudiKernel
SmartRefBase.h
Generated on Thu Nov 15 2018 07:45:14 for The Gaudi Framework by
1.8.11