![]() |
The Gaudi Framework
v32r0 (3325bb39)
|
#include <src/PRGraph/PrecedenceRulesGraph.h>


Public Member Functions | |
| ControlFlowNode (PrecedenceRulesGraph &graph, unsigned int nodeIndex, const std::string &name) | |
| Constructor. More... | |
| virtual | ~ControlFlowNode ()=default |
| Destructor. More... | |
| virtual bool | accept (IGraphVisitor &visitor)=0 |
| Visitor entry point. More... | |
| virtual void | printState (std::stringstream &output, AlgsExecutionStates &states, const std::vector< int > &node_decisions, const unsigned int &recursionLevel) const =0 |
| Print a string representing the control flow state. More... | |
| const unsigned int & | getNodeIndex () const |
| Get node index. More... | |
| const std::string & | getNodeName () const |
| Get node name. More... | |
Public Attributes | |
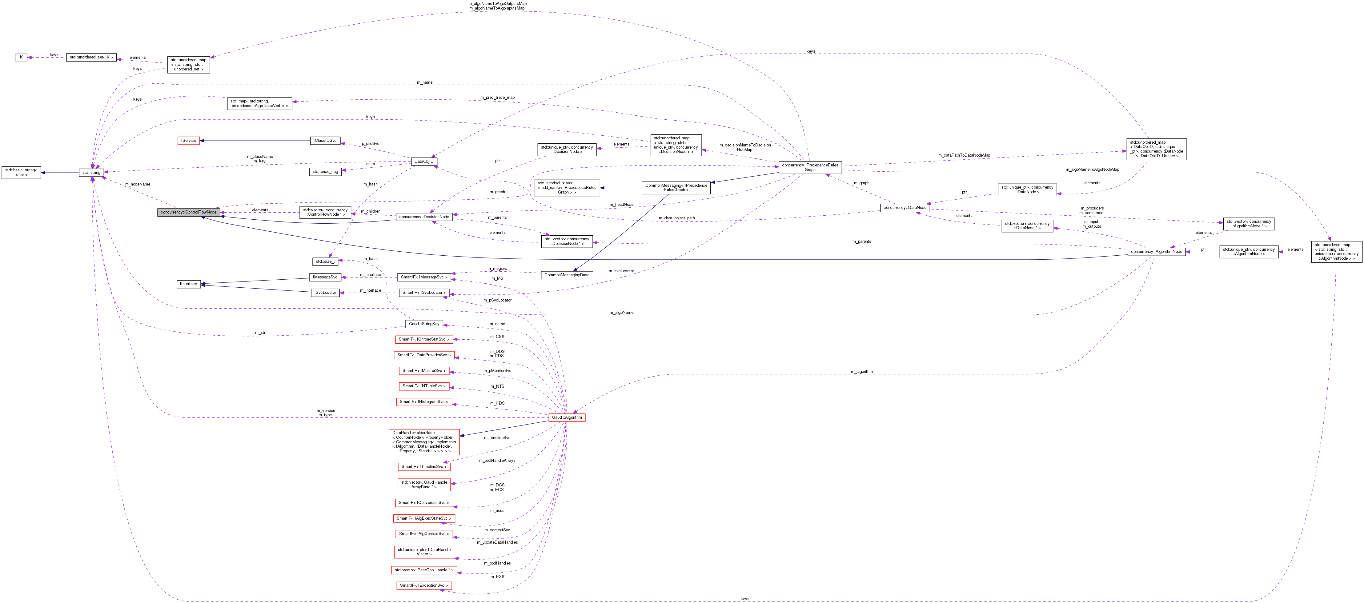
| PrecedenceRulesGraph * | m_graph |
Protected Attributes | |
| unsigned int | m_nodeIndex |
| std::string | m_nodeName |
Definition at line 406 of file PrecedenceRulesGraph.h.
|
inline |
Constructor.
Definition at line 409 of file PrecedenceRulesGraph.h.
|
virtualdefault |
Destructor.
|
pure virtual |
Visitor entry point.
Implemented in concurrency::AlgorithmNode, and concurrency::DecisionNode.
|
inline |
Get node index.
Definition at line 420 of file PrecedenceRulesGraph.h.
|
inline |
Get node name.
Definition at line 422 of file PrecedenceRulesGraph.h.
|
pure virtual |
Print a string representing the control flow state.
Implemented in concurrency::AlgorithmNode, and concurrency::DecisionNode.
| PrecedenceRulesGraph* concurrency::ControlFlowNode::m_graph |
Definition at line 425 of file PrecedenceRulesGraph.h.
|
protected |
Definition at line 428 of file PrecedenceRulesGraph.h.
|
protected |
Definition at line 429 of file PrecedenceRulesGraph.h.