The Gaudi Framework  v32r0 (3325bb39)
Gaudi::RootCnvSvc Class Reference

Description: More...

#include <src/RootCnvSvc.h>

Inheritance diagram for Gaudi::RootCnvSvc:
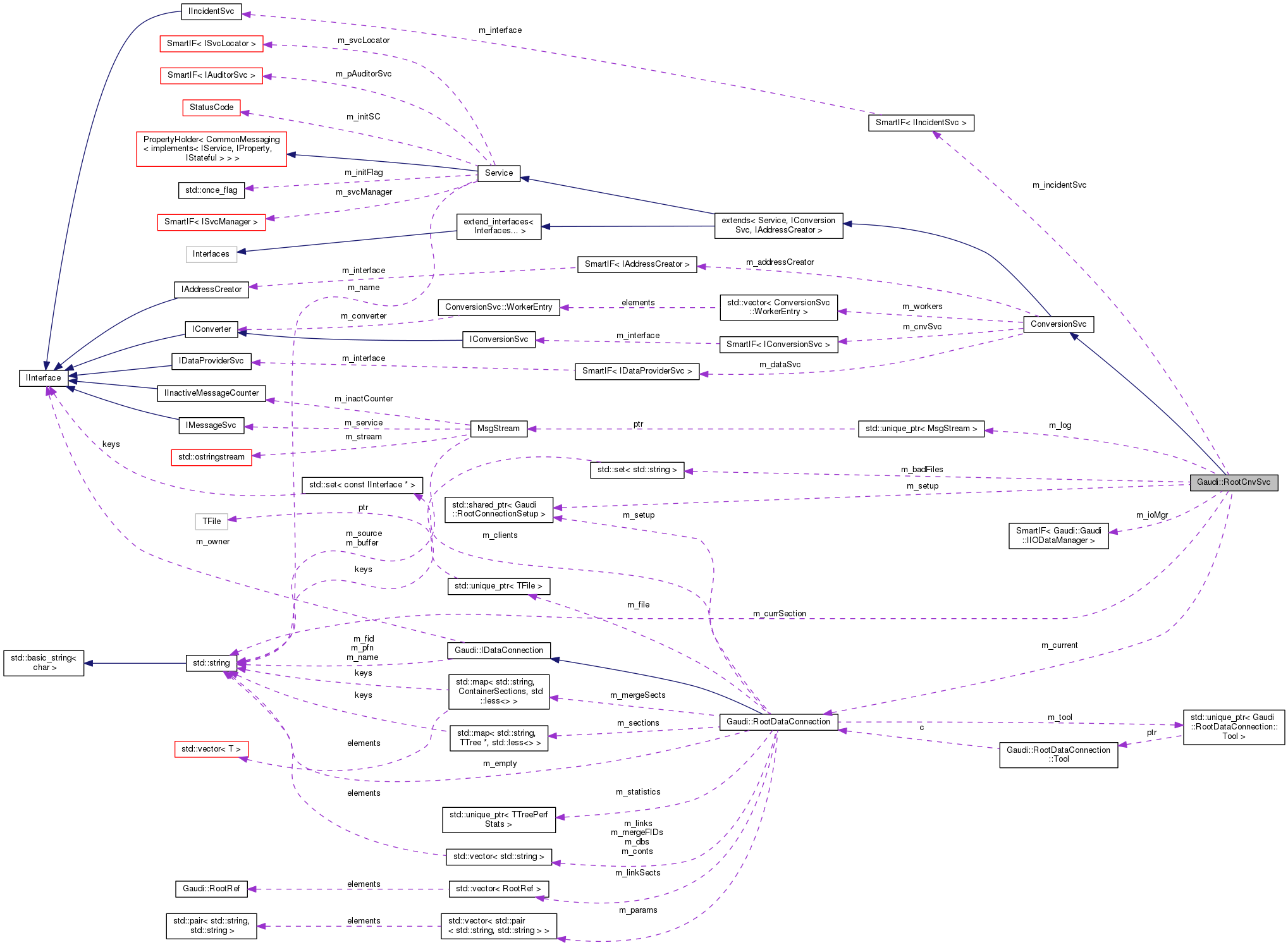
Collaboration diagram for Gaudi::RootCnvSvc:

Public Member Functions

 RootCnvSvc (const std::string &name, ISvcLocator *svc)
 Standard constructor. More...
 
StatusCode updateServiceState (IOpaqueAddress *) override
 Update state of the service. More...
 
StatusCode error (const std::string &msg)
 Standard way to print errors. More...
 
StatusCode connectDatabase (const std::string &dataset, int mode, RootDataConnection **con)
 Connect the output file to the service with open mode. More...
 
StatusCode initialize () override
 ConversionSvc overload: initialize Db service. More...
 
StatusCode finalize () override
 ConversionSvc overload: Finalize Db service. More...
 
IConvertercreateConverter (long typ, const CLID &wanted, const ICnvFactory *fac) override
 ConversionSvc overload: Create new Converter using factory. More...
 
void loadConverter (DataObject *pObj) override
 ConversionSvc overload: Load the class (dictionary) for the converter. More...
 
StatusCode connectOutput (const std::string &outputFile, const std::string &openMode) override
 Connect the output file to the service with open mode. More...
 
StatusCode connectOutput (const std::string &outputFile) override
 Connect the output file to the service. More...
 
StatusCode commitOutput (const std::string &outputFile, bool do_commit) override
 Commit pending output. More...
 
virtual StatusCode disconnect (const std::string &dbName)
 Disconnect from an existing data stream. More...
 
StatusCode createAddress (long svc_type, const CLID &clid, const std::string *par, const unsigned long *ip, IOpaqueAddress *&refpAddress) override
 IAddressCreator implementation: Address creation. More...
 
StatusCode createAddress (long svc_type, const CLID &clid, const std::string &refAddress, IOpaqueAddress *&refpAddress) override
 IAddressCreator implementation: Creates an address in string form to object form. More...
 
virtual StatusCode createNullRep (const std::string &path)
 Insert null marker for not existent transient object. More...
 
virtual StatusCode createNullRef (const std::string &path)
 Insert null marker for not existent transient object. More...
 
virtual StatusCode i__createRep (DataObject *pObj, IOpaqueAddress *&refpAddr)
 Convert the transient object to the requested persistent representation. More...
 
virtual StatusCode i__fillRepRefs (IOpaqueAddress *pAddr, DataObject *pObj)
 Resolve the references of the converted object. More...
 
virtual StatusCode i__createObj (IOpaqueAddress *pAddr, DataObject *&refpObj)
 Create transient object from persistent data. More...
 
virtual StatusCode i__fillObjRefs (IOpaqueAddress *pAddr, DataObject *pObj)
 Resolve the references of the created transient object. More...
 
- Public Member Functions inherited from ConversionSvc
 ConversionSvc (const std::string &name, ISvcLocator *svc, long type)
 Standard Constructor. More...
 
 ConversionSvc (const ConversionSvc &)=delete
 disable copy and assignment More...
 
ConversionSvcoperator= (const ConversionSvc &)=delete
 
StatusCode initialize () override
 Initialize the service. More...
 
StatusCode finalize () override
 stop the service. More...
 
long repSvcType () const override
 Retrieve the class type of the data store the converter uses. More...
 
const CLIDobjType () const override
 Implementation of IConverter: dummy call. More...
 
StatusCode setDataProvider (IDataProviderSvc *pService) override
 Implementation of IConverter: Set Data provider service. More...
 
SmartIF< IDataProviderSvc > & dataProvider () const override
 Implementation of IConverter: Get Data provider service. More...
 
StatusCode setConversionSvc (IConversionSvc *svc) override
 Implementation of IConverter: Set conversion service the converter is connected to. More...
 
SmartIF< IConversionSvc > & conversionSvc () const override
 Implementation of IConverter: Get conversion service the converter is connected to. More...
 
StatusCode setAddressCreator (IAddressCreator *creator) override
 Set address creator facility. More...
 
SmartIF< IAddressCreator > & addressCreator () const override
 Retrieve address creator facility. More...
 
StatusCode createObj (IOpaqueAddress *pAddress, DataObject *&refpObject) override
 Implementation of IConverter: Create the transient representation of an object. More...
 
StatusCode fillObjRefs (IOpaqueAddress *pAddress, DataObject *pObject) override
 Implementation of IConverter: Resolve the references of the created transient object. More...
 
StatusCode updateObj (IOpaqueAddress *pAddress, DataObject *refpObject) override
 Implementation of IConverter: Update the transient object from the other representation. More...
 
StatusCode updateObjRefs (IOpaqueAddress *pAddress, DataObject *pObject) override
 Implementation of IConverter: Update the references of an updated transient object. More...
 
StatusCode createRep (DataObject *pObject, IOpaqueAddress *&refpAddress) override
 Implementation of IConverter: Convert the transient object to the requested representation. More...
 
StatusCode fillRepRefs (IOpaqueAddress *pAddress, DataObject *pObject) override
 Implementation of IConverter: Resolve the references of the converted object. More...
 
StatusCode updateRep (IOpaqueAddress *pAddress, DataObject *pObject) override
 Implementation of IConverter: Update the converted representation of a transient object. More...
 
StatusCode updateRepRefs (IOpaqueAddress *pAddress, DataObject *pObject) override
 Implementation of IConverter: Update the references of an already converted object. More...
 
StatusCode addConverter (const CLID &clid) override
 Add converter object to conversion service. More...
 
StatusCode addConverter (IConverter *pConverter) override
 Add converter object to conversion service. More...
 
StatusCode removeConverter (const CLID &clid) override
 Remove converter object from conversion service (if present). More...
 
IConverterconverter (const CLID &wanted) override
 Retrieve converter from list. More...
 
StatusCode connectOutput (const std::string &outputFile, const std::string &openMode) override
 Connect the output file to the service with open mode. More...
 
StatusCode connectOutput (const std::string &output) override
 Connect the output file to the service. More...
 
StatusCode commitOutput (const std::string &output, bool do_commit) override
 Commit pending output. More...
 
StatusCode createAddress (long svc_type, const CLID &clid, const std::string *par, const unsigned long *ip, IOpaqueAddress *&refpAddress) override
 Create a Generic address using explicit arguments to identify a single object. More...
 
StatusCode convertAddress (const IOpaqueAddress *pAddress, std::string &refAddress) override
 Convert an address to string form. More...
 
StatusCode createAddress (long svc_type, const CLID &clid, const std::string &refAddress, IOpaqueAddress *&refpAddress) override
 Convert an address in string form to object form. More...
 
- Public Member Functions inherited from extends< Service, IConversionSvc, IAddressCreator >
void * i_cast (const InterfaceID &tid) const override
 Implementation of IInterface::i_cast. More...
 
StatusCode queryInterface (const InterfaceID &ti, void **pp) override
 Implementation of IInterface::queryInterface. More...
 
std::vector< std::stringgetInterfaceNames () const override
 Implementation of IInterface::getInterfaceNames. More...
 
- Public Member Functions inherited from Service
const std::stringname () const override
 Retrieve name of the service. More...
 
StatusCode configure () override
 
StatusCode initialize () override
 
StatusCode start () override
 
StatusCode stop () override
 
StatusCode finalize () override
 
StatusCode terminate () override
 
Gaudi::StateMachine::State FSMState () const override
 
Gaudi::StateMachine::State targetFSMState () const override
 
StatusCode reinitialize () override
 
StatusCode restart () override
 
StatusCode sysInitialize () override
 Initialize Service. More...
 
StatusCode sysStart () override
 Initialize Service. More...
 
StatusCode sysStop () override
 Initialize Service. More...
 
StatusCode sysFinalize () override
 Finalize Service. More...
 
StatusCode sysReinitialize () override
 Re-initialize the Service. More...
 
StatusCode sysRestart () override
 Re-initialize the Service. More...
 
 Service (std::string name, ISvcLocator *svcloc)
 Standard Constructor. More...
 
SmartIF< ISvcLocator > & serviceLocator () const override
 Retrieve pointer to service locator. More...
 
StatusCode setProperties ()
 Method for setting declared properties to the values specified for the job. More...
 
template<class T >
StatusCode service (const std::string &name, const T *&psvc, bool createIf=true) const
 Access a service by name, creating it if it doesn't already exist. More...
 
template<class T >
StatusCode service (const std::string &name, T *&psvc, bool createIf=true) const
 
template<typename IFace = IService>
SmartIF< IFace > service (const std::string &name, bool createIf=true) const
 
template<class T >
StatusCode service (const std::string &svcType, const std::string &svcName, T *&psvc) const
 Access a service by name and type, creating it if it doesn't already exist. More...
 
template<class T >
StatusCode declareTool (ToolHandle< T > &handle, std::string toolTypeAndName, bool createIf=true)
 Declare used tool. More...
 
SmartIF< IAuditorSvc > & auditorSvc () const
 The standard auditor service.May not be invoked before sysInitialize() has been invoked. More...
 
- Public Member Functions inherited from PropertyHolder< CommonMessaging< implements< IService, IProperty, IStateful > > >
 PropertyHolder ()=default
 
Gaudi::Details::PropertyBasedeclareProperty (Gaudi::Details::PropertyBase &prop)
 Declare a property. More...
 
Gaudi::Details::PropertyBasedeclareProperty (const std::string &name, TYPE &value, const std::string &doc="none")
 Helper to wrap a regular data member and use it as a regular property. More...
 
Gaudi::Details::PropertyBasedeclareProperty (const std::string &name, Gaudi::Property< TYPE, VERIFIER, HANDLERS > &prop, const std::string &doc="none")
 Declare a PropertyBase instance setting name and documentation. More...
 
Gaudi::Details::PropertyBasedeclareRemoteProperty (const std::string &name, IProperty *rsvc, const std::string &rname="")
 Declare a remote property. More...
 
StatusCode setProperty (const Gaudi::Details::PropertyBase &p) override
 set the property form another property More...
 
StatusCode setProperty (const std::string &s) override
 set the property from the formatted string More...
 
StatusCode setProperty (const std::string &n, const std::string &v) override
 set the property from name and the value More...
 
StatusCode setProperty (const std::string &name, const TYPE &value)
 set the property form the value More...
 
StatusCode getProperty (Gaudi::Details::PropertyBase *p) const override
 get the property More...
 
const Gaudi::Details::PropertyBasegetProperty (const std::string &name) const override
 get the property by name More...
 
StatusCode getProperty (const std::string &n, std::string &v) const override
 convert the property to the string More...
 
const std::vector< Gaudi::Details::PropertyBase * > & getProperties () const override
 get all properties More...
 
bool hasProperty (const std::string &name) const override
 Return true if we have a property with the given name. More...
 
 PropertyHolder (const PropertyHolder &)=delete
 
PropertyHolderoperator= (const PropertyHolder &)=delete
 
- Public Member Functions inherited from CommonMessaging< implements< IService, IProperty, IStateful > >
MSG::Level msgLevel () const
 get the cached level (originally extracted from the embedded MsgStream) More...
 
bool msgLevel (MSG::Level lvl) const
 get the output level from the embedded MsgStream More...
 
MSG::Level outputLevel () const
 Backward compatibility function for getting the output level. More...
 
- Public Member Functions inherited from CommonMessagingBase
virtual ~CommonMessagingBase ()=default
 Virtual destructor. More...
 
const SmartIF< IMessageSvc > & msgSvc () const
 The standard message service. More...
 
MsgStreammsgStream () const
 Return an uninitialized MsgStream. More...
 
MsgStreammsgStream (const MSG::Level level) const
 Predefined configurable message stream for the efficient printouts. More...
 
MsgStreamalways () const
 shortcut for the method msgStream(MSG::ALWAYS) More...
 
MsgStreamfatal () const
 shortcut for the method msgStream(MSG::FATAL) More...
 
MsgStreamerr () const
 shortcut for the method msgStream(MSG::ERROR) More...
 
MsgStreamerror () const
 shortcut for the method msgStream(MSG::ERROR) More...
 
MsgStreamwarning () const
 shortcut for the method msgStream(MSG::WARNING) More...
 
MsgStreaminfo () const
 shortcut for the method msgStream(MSG::INFO) More...
 
MsgStreamdebug () const
 shortcut for the method msgStream(MSG::DEBUG) More...
 
MsgStreamverbose () const
 shortcut for the method msgStream(MSG::VERBOSE) More...
 
MsgStreammsg () const
 shortcut for the method msgStream(MSG::INFO) More...
 

Protected Member Functions

TClass * getClass (DataObject *pObject)
 Helper: Get TClass for a given DataObject pointer. More...
 
MsgStreamlog () const
 Helper: Use message streamer. More...
 
- Protected Member Functions inherited from ConversionSvc
virtual StatusCode configureConverter (long typ, const CLID &clid, IConverter *cnv)
 Configure the new converter before initialize is called. More...
 
virtual StatusCode initializeConverter (long typ, const CLID &clid, IConverter *cnv)
 Initialize the new converter. More...
 
virtual StatusCode activateConverter (long typ, const CLID &clid, IConverter *cnv)
 Activate the new converter after initialization. More...
 
virtual SmartIF< IAddressCreator > & addressCreator ()
 Retrieve address creation interface. More...
 
StatusCode makeCall (int typ, bool ignore_add, bool ignore_obj, bool update, IOpaqueAddress *&pAddress, DataObject *&pObject)
 
- Protected Member Functions inherited from Service
 ~Service () override
 Standard Destructor. More...
 
int outputLevel () const
 get the Service's output level More...
 
- Protected Member Functions inherited from PropertyHolder< CommonMessaging< implements< IService, IProperty, IStateful > > >
Gaudi::Details::PropertyBaseproperty (const std::string &name) const
 
- Protected Member Functions inherited from CommonMessaging< implements< IService, IProperty, IStateful > >
MSG::Level setUpMessaging () const
 Set up local caches. More...
 
MSG::Level resetMessaging ()
 Reinitialize internal states. More...
 
void updateMsgStreamOutputLevel (int level)
 Update the output level of the cached MsgStream. More...
 

Protected Attributes

Gaudi::Property< std::stringm_ioPerfStats
 
Gaudi::Property< std::stringm_shareFiles
 
Gaudi::Property< bool > m_incidentEnabled {this, "EnableIncident", true, "Flag to enable incidents on FILE_OPEN"}
 
Gaudi::Property< std::stringm_recordName
 
Gaudi::Property< int > m_autoFlush
 
Gaudi::Property< int > m_basketSize
 
Gaudi::Property< int > m_bufferSize
 
Gaudi::Property< int > m_splitLevel {this, "SplitLevel", 0, "Split level optimization parameter for ROOT TTree"}
 
Gaudi::Property< std::stringm_compression
 
SmartIF< Gaudi::IIODataManagerm_ioMgr
 Reference to the I/O data manager. More...
 
SmartIF< IIncidentSvcm_incidentSvc
 Reference to incident service. More...
 
Gaudi::RootDataConnectionm_current = nullptr
 On writing: reference to active output stream. More...
 
TClass * m_classRefs = nullptr
 TClass pointer to reference class. More...
 
TClass * m_classDO = nullptr
 TClass pointer to DataObject class. More...
 
std::shared_ptr< RootConnectionSetupm_setup
 Setup structure (ref-counted) and passed to data connections. More...
 
std::string m_currSection
 Property: ROOT section name. More...
 
std::set< std::stringm_badFiles
 Set with bad files/tables. More...
 
std::unique_ptr< MsgStreamm_log
 Message streamer. More...
 
- Protected Attributes inherited from ConversionSvc
SmartIF< IDataProviderSvcm_dataSvc
 Pointer to data provider service. More...
 
SmartIF< IAddressCreatorm_addressCreator
 Pointer to the address creation service interface. More...
 
SmartIF< IConversionSvcm_cnvSvc
 Pointer to the IConversionSvc interface of this. More...
 
long m_type
 Conversion service type. More...
 
std::vector< WorkerEntrym_workers
 List of conversion workers. More...
 
- Protected Attributes inherited from Service
Gaudi::StateMachine::State m_state = Gaudi::StateMachine::OFFLINE
 Service state. More...
 
Gaudi::StateMachine::State m_targetState = Gaudi::StateMachine::OFFLINE
 Service state. More...
 
Gaudi::Property< int > m_outputLevel {this, "OutputLevel", MSG::NIL, "output level"}
 
Gaudi::Property< bool > m_auditInit {this, "AuditServices", false, "[[deprecated]] unused"}
 
Gaudi::Property< bool > m_auditorInitialize {this, "AuditInitialize", false, "trigger auditor on initialize()"}
 
Gaudi::Property< bool > m_auditorStart {this, "AuditStart", false, "trigger auditor on start()"}
 
Gaudi::Property< bool > m_auditorStop {this, "AuditStop", false, "trigger auditor on stop()"}
 
Gaudi::Property< bool > m_auditorFinalize {this, "AuditFinalize", false, "trigger auditor on finalize()"}
 
Gaudi::Property< bool > m_auditorReinitialize {this, "AuditReinitialize", false, "trigger auditor on reinitialize()"}
 
Gaudi::Property< bool > m_auditorRestart {this, "AuditRestart", false, "trigger auditor on restart()"}
 
SmartIF< IAuditorSvcm_pAuditorSvc
 Auditor Service. More...
 

Additional Inherited Members

- Public Types inherited from extends< Service, IConversionSvc, IAddressCreator >
using base_class = extends
 Typedef to this class. More...
 
using extend_interfaces_base = extend_interfaces< Interfaces... >
 Typedef to the base of this class. More...
 
- Public Types inherited from Service
using Factory = Gaudi::PluginService::Factory< IService *(const std::string &, ISvcLocator *)>
 
- Public Types inherited from PropertyHolder< CommonMessaging< implements< IService, IProperty, IStateful > > >
using PropertyHolderImpl = PropertyHolder< CommonMessaging< implements< IService, IProperty, IStateful > > >
 Typedef used to refer to this class from derived classes, as in. More...
 
- Public Types inherited from CommonMessaging< implements< IService, IProperty, IStateful > >
using base_class = CommonMessaging
 
- Public Types inherited from extend_interfaces< Interfaces... >
using ext_iids = typename Gaudi::interface_list_cat< typename Interfaces::ext_iids... >::type
 take union of the ext_iids of all Interfaces... More...
 

Detailed Description

Description:

RootCnvSvc class implementation definition.

Author
Markus Frank
Version
1.0
Date
20/12/2009

Definition at line 52 of file RootCnvSvc.h.

Constructor & Destructor Documentation

RootCnvSvc::RootCnvSvc ( const std::string name,
ISvcLocator svc 
)

Standard constructor.

Definition at line 50 of file RootCnvSvc.cpp.

52  m_setup->cacheBranches.push_back( "*" );
53  declareProperty( "LoadSection", m_setup->loadSection = "Event" );
54 
55  // ROOT Read parameters: must be shared for the entire file!
56  declareProperty( "CacheSize", m_setup->cacheSize = 10 * MBYTE );
57  declareProperty( "LearnEntries", m_setup->learnEntries = 10 );
58  declareProperty( "CacheBranches", m_setup->cacheBranches );
59  declareProperty( "VetoBranches", m_setup->vetoBranches );
60 }
ConversionSvc(const std::string &name, ISvcLocator *svc, long type)
Standard Constructor.
std::shared_ptr< RootConnectionSetup > m_setup
Setup structure (ref-counted) and passed to data connections.
Definition: RootCnvSvc.h:84
Gaudi::Details::PropertyBase & declareProperty(Gaudi::Details::PropertyBase &prop)
Declare a property.
const long ROOT_StorageType
Definition: ClassID.h:52
#define MBYTE
Definition: RootCnvSvc.cpp:47

Member Function Documentation

StatusCode RootCnvSvc::commitOutput ( const std::string outputFile,
bool  do_commit 
)
override

Commit pending output.

Parameters
outputFileString containig output file
do_commitif true commit the output and flush eventually pending items to the database if false, discard pending buffers. Note: The possibility to commit or rollback depends on the database technology used!
Returns
Status code indicating success or failure.

fill NULL pointers to all branches, which have less entries than the section branch

Definition at line 292 of file RootCnvSvc.cpp.

292  {
293  if ( m_current ) {
294  size_t len = m_currSection.find( '/', 1 );
295  string section = m_currSection.substr( 1, len == string::npos ? string::npos : len - 1 );
296  TBranch* b = m_current->getBranch( section, m_currSection );
297  if ( b ) {
298  Long64_t evt = b->GetEntries();
299  TTree* t = b->GetTree();
300  TObjArray* a = t->GetListOfBranches();
301  Int_t nb = a->GetEntriesFast();
303  for ( Int_t i = 0; i < nb; ++i ) {
304  TBranch* br_ptr = (TBranch*)a->UncheckedAt( i );
305  Long64_t br_evt = br_ptr->GetEntries();
306  if ( br_evt < evt ) {
307  Long64_t num = evt - br_evt;
308  br_ptr->SetAddress( nullptr );
309  while ( num > 0 ) {
310  br_ptr->Fill();
311  --num;
312  }
313  if ( log().level() <= MSG::DEBUG )
314  log() << MSG::DEBUG << "commit: Added " << long( evt - br_evt ) << " Section: " << evt
315  << " Branch: " << br_ptr->GetEntries() << " RefNo: " << br_ptr->GetEntries() - 1
316  << " NULL entries to:" << br_ptr->GetName() << endmsg;
317  }
318  }
319 
320  b->GetTree()->SetEntries( evt );
321  if ( evt == 1 ) { b->GetTree()->OptimizeBaskets( m_basketSize, 1.1, "" ); }
322  if ( evt > 0 && ( evt % m_autoFlush ) == 0 ) {
323  if ( evt == m_autoFlush ) {
324  b->GetTree()->SetAutoFlush( m_autoFlush );
325  b->GetTree()->OptimizeBaskets( m_basketSize, 1., "" );
326  } else {
327  b->GetTree()->FlushBaskets();
328  }
329  }
330  if ( log().level() <= MSG::DEBUG )
331  log() << MSG::DEBUG << "Set section entries of " << m_currSection << " to " << long( evt ) << " entries."
332  << endmsg;
333  } else {
334  return error( "commitOutput> Failed to update entry numbers on " + dsn );
335  }
336  }
337  return S_OK;
338 }
MsgStream & log() const
Helper: Use message streamer.
Definition: RootCnvSvc.h:97
Gaudi::Property< int > m_autoFlush
Definition: RootCnvSvc.h:63
TBranch * getBranch(std::string_view section, std::string_view branch_name)
Access data branch by name: Get existing branch in read only mode.
std::string m_currSection
Property: ROOT section name.
Definition: RootCnvSvc.h:86
MsgStream & error() const
shortcut for the method msgStream(MSG::ERROR)
#define S_OK
Definition: RootCnvSvc.cpp:37
T find(T...args)
T substr(T...args)
Gaudi::Property< int > m_basketSize
Definition: RootCnvSvc.h:65
MsgStream & endmsg(MsgStream &s)
MsgStream Modifier: endmsg. Calls the output method of the MsgStream.
Definition: MsgStream.h:192
evt
Definition: IOTest.py:94
Gaudi::RootDataConnection * m_current
On writing: reference to active output stream.
Definition: RootCnvSvc.h:78
StatusCode RootCnvSvc::connectDatabase ( const std::string dataset,
int  mode,
RootDataConnection **  con 
)

Connect the output file to the service with open mode.

Parameters
datasetString containig file name
modeString containig opening mode
Returns
Status code indicating success or failure.

Definition at line 194 of file RootCnvSvc.cpp.

194  {
195  try {
196  IDataConnection* c = m_ioMgr->connection( dataset );
197  bool fire_incident = false;
198  *con = nullptr;
199  if ( !c ) {
200  auto connection = std::make_unique<RootDataConnection>( this, dataset, m_setup );
201  StatusCode sc = ( mode != IDataConnection::READ )
202  ? m_ioMgr->connectWrite( connection.get(), IDataConnection::IoType( mode ), "ROOT" )
203  : m_ioMgr->connectRead( false, connection.get() );
204  c = sc.isSuccess() ? m_ioMgr->connection( dataset ) : nullptr;
205  if ( c ) {
206  bool writable = 0 != ( mode & ( IDataConnection::UPDATE | IDataConnection::RECREATE ) );
207  fire_incident = m_incidentEnabled && ( 0 != ( mode & ( IDataConnection::UPDATE | IDataConnection::READ ) ) );
208  if ( writable ) {
210  ContextIncident<TFile*>( connection->pfn(), "CONNECTED_OUTPUT", connection->file() ) );
211  }
212  if ( 0 != ( mode & IDataConnection::READ ) ) {
213  if ( !m_ioPerfStats.empty() ) { connection->enableStatistics( m_setup->loadSection ); }
214  }
215  connection.release();
216  } else {
218  dataset, mode == IDataConnection::READ ? IncidentType::FailInputFile : IncidentType::FailOutputFile ) );
219  // An error message was already printed by the IODataManager. no need to do it here!
220  return StatusCode::FAILURE;
221  }
222  }
223  RootDataConnection* pc = dynamic_cast<RootDataConnection*>( c );
224  if ( pc ) {
225  if ( !pc->isConnected() ) pc->connectRead();
226  *con = pc;
227  pc->resetAge();
228  pc->addClient( this );
229  }
230  if ( *con ) {
231  if ( fire_incident ) {
232  IOpaqueAddress* pAddr = nullptr;
233  string fid = pc->fid();
234  string section = m_recordName[0] == '/' ? m_recordName.value().substr( 1 ) : m_recordName.value();
235  TBranch* b = pc->getBranch( section, m_recordName.value() );
236  if ( b ) {
237  const string par[2] = {fid, m_recordName};
238  unsigned long ipar[2] = {(unsigned long)( *con ), (unsigned long)b->GetEntries() - 1};
239  for ( int i = 0; i < b->GetEntries(); ++i ) {
240  ipar[1] = i;
241  if ( !pc->mergeFIDs().empty() ) fid = pc->mergeFIDs()[i];
242  if ( !createAddress( repSvcType(), CLID_DataObject, par, ipar, pAddr ).isSuccess() ) {
243  if ( log().level() <= MSG::VERBOSE )
244  log() << MSG::VERBOSE << "Failed to create address for " << m_recordName << " in:" << fid << " ["
245  << pc->fid() << "][" << i << "]" << endmsg;
246  continue;
247  }
248  if ( log().level() <= MSG::VERBOSE )
249  log() << MSG::VERBOSE << "Prepare " << m_recordName << " " << fid << " [" << par[0] << "][" << i << "]"
250  << endmsg;
251  m_incidentSvc->fireIncident( ContextIncident<IOpaqueAddress*>( fid, "FILE_OPEN_READ", pAddr ) );
252  }
253  } else {
254  if ( log().level() <= MSG::VERBOSE )
255  log() << MSG::VERBOSE << "No valid Records " << m_recordName << " present in:" << pc->fid() << endmsg;
256  }
257  }
258 
259  // We can remove retired connections, which are no longer used....
260  for ( auto& i : m_ioMgr->connections( this ) ) {
261  if ( i != *con && !i->isConnected() ) {
262  RootDataConnection* pc = dynamic_cast<RootDataConnection*>( i );
263  if ( pc && pc->lookupClient( this ) ) {
264  size_t num_client = pc->removeClient( this );
265  if ( num_client == 0 ) {
266  if ( m_ioMgr->disconnect( pc ).isSuccess() ) {
267  log() << MSG::INFO << "Removed disconnected IO stream:" << pc->fid() << " [" << pc->pfn() << "]"
268  << endmsg;
269  delete pc;
270  }
271  }
272  }
273  }
274  }
275  return S_OK;
276  }
277  m_incidentSvc->fireIncident( Incident( dataset, IncidentType::FailOutputFile ) );
278  return S_FAIL;
279  } catch ( exception& e ) {
280  m_incidentSvc->fireIncident( Incident( dataset, IncidentType::FailOutputFile ) );
281  return error( string( "connectDatabase> Caught exception:" ) + e.what() );
282  } catch ( ... ) {
283  m_incidentSvc->fireIncident( Incident( dataset, IncidentType::FailOutputFile ) );
284  return error( "connectDatabase> Unknown Fatal Exception for " + dataset );
285  }
286 }
void addClient(const IInterface *client)
Add new client to this data source.
bool lookupClient(const IInterface *client) const
Lookup client for this data source.
MsgStream & log() const
Helper: Use message streamer.
Definition: RootCnvSvc.h:97
T empty(T...args)
TBranch * getBranch(std::string_view section, std::string_view branch_name)
Access data branch by name: Get existing branch in read only mode.
const std::string & fid() const
Access file id.
Gaudi::Property< std::string > m_recordName
Definition: RootCnvSvc.h:59
IoType
I/O Connection types.
SmartIF< IIncidentSvc > m_incidentSvc
Reference to incident service.
Definition: RootCnvSvc.h:76
bool isConnected() const override
Check if connected to data source.
StatusCode createAddress(long svc_type, const CLID &clid, const std::string *par, const unsigned long *ip, IOpaqueAddress *&refpAddress) override
IAddressCreator implementation: Address creation.
Definition: RootCnvSvc.cpp:347
std::shared_ptr< RootConnectionSetup > m_setup
Setup structure (ref-counted) and passed to data connections.
Definition: RootCnvSvc.h:84
size_t removeClient(const IInterface *client)
Remove client from this data source.
constexpr double pc
const std::string & pfn() const
Access physical file name.
MsgStream & error() const
shortcut for the method msgStream(MSG::ERROR)
virtual void fireIncident(const Incident &incident)=0
Fire an Incident.
T what(T...args)
Gaudi::Property< std::string > m_ioPerfStats
Definition: RootCnvSvc.h:54
This class is used for returning status codes from appropriate routines.
Definition: StatusCode.h:50
#define S_OK
Definition: RootCnvSvc.cpp:37
STL class.
const StringVec & mergeFIDs() const
Access merged FIDs.
StatusCode connectRead() override
Open data stream in read mode.
ABC describing basic data connection.
SmartIF< Gaudi::IIODataManager > m_ioMgr
Reference to the I/O data manager.
Definition: RootCnvSvc.h:74
void resetAge()
Reset age.
Base class for all Incidents (computing events).
Definition: Incident.h:17
long repSvcType() const override
Retrieve the class type of the data store the converter uses.
constexpr static const auto FAILURE
Definition: StatusCode.h:86
Opaque address interface definition.
#define S_FAIL
Definition: RootCnvSvc.cpp:38
Concrete implementation of the IDataConnection interface to access ROOT files.
MsgStream & endmsg(MsgStream &s)
MsgStream Modifier: endmsg. Calls the output method of the MsgStream.
Definition: MsgStream.h:192
Gaudi::Property< bool > m_incidentEnabled
Definition: RootCnvSvc.h:58
StatusCode Gaudi::RootCnvSvc::connectOutput ( const std::string outputFile,
const std::string openMode 
)
override

Connect the output file to the service with open mode.

Parameters
outputFileString containig output file
openModeString containig opening mode of the output file
Returns
Status code indicating success or failure.
StatusCode Gaudi::RootCnvSvc::connectOutput ( const std::string outputFile)
override

Connect the output file to the service.

Parameters
outputFileString containig output file
Returns
Status code indicating success or failure.
StatusCode RootCnvSvc::createAddress ( long  svc_type,
const CLID clid,
const std::string par,
const unsigned long *  ip,
IOpaqueAddress *&  refpAddress 
)
override

IAddressCreator implementation: Address creation.

Create an address using the link infotmation together with the triple (database name/container name/object name).

Parameters
refLinkReference to abstract link information
dbNameDatabase name
containerNameObject container name
refpAddressOpaque address information to retrieve object
Returns
StatusCode indicating SUCCESS or failure

Definition at line 347 of file RootCnvSvc.cpp.

348  {
349  refpAddress = new RootAddress( typ, clid, par[0], par[1], ip[0], ip[1] );
350  return S_OK;
351 }
Description:
Definition: RootAddress.h:36
#define S_OK
Definition: RootCnvSvc.cpp:37
StatusCode Gaudi::RootCnvSvc::createAddress ( long  svc_type,
const CLID clid,
const std::string refAddress,
IOpaqueAddress *&  refpAddress 
)
inlineoverride

IAddressCreator implementation: Creates an address in string form to object form.

Parameters
svc_typeTechnology identifier encapsulated in this address.
clidClass identifier of the DataObject represented by the opaque address
addressInput address.
refpAddressOutput address in string form.
Returns
Status code indicating success or failure.

Definition at line 190 of file RootCnvSvc.h.

191  {
192  return this->ConversionSvc::createAddress( svc_type, clid, refAddress, refpAddress );
193  }
StatusCode createAddress(long svc_type, const CLID &clid, const std::string *par, const unsigned long *ip, IOpaqueAddress *&refpAddress) override
Create a Generic address using explicit arguments to identify a single object.
IConverter * RootCnvSvc::createConverter ( long  typ,
const CLID wanted,
const ICnvFactory *  fac 
)
overridevirtual

ConversionSvc overload: Create new Converter using factory.

Reimplemented from ConversionSvc.

Definition at line 130 of file RootCnvSvc.cpp.

130  {
131  if ( wanted == CLID_StatisticsFile )
132  return new RootDatabaseCnv( typ, wanted, serviceLocator().get(), this );
133  else if ( wanted == CLID_StatisticsDirectory )
134  return new RootDirectoryCnv( typ, wanted, serviceLocator().get(), this );
135  else if ( wanted == CLID_RowWiseTuple )
136  return new RootNTupleCnv( typ, wanted, serviceLocator().get(), this );
137  else if ( wanted == CLID_ColumnWiseTuple )
138  return new RootNTupleCnv( typ, wanted, serviceLocator().get(), this );
139  else
140  return new RootConverter( typ, wanted, serviceLocator().get(), this );
141 }
Statistics file converter class definition.
NTuple converter class definition for NTuples writted/read using ROOT.
Definition: RootNTupleCnv.h:35
Description: NTuple directory converter class definition Definition of the converter to manage the di...
SmartIF< ISvcLocator > & serviceLocator() const override
Retrieve pointer to service locator.
Definition: Service.cpp:277
Description: Definition of the ROOT data converter.
Definition: RootConverter.h:32
StatusCode RootCnvSvc::createNullRef ( const std::string path)
virtual

Insert null marker for not existent transient object.

Parameters
path[IN] Path to the (null-)object
Returns
Status code indicating success or failure.

Definition at line 362 of file RootCnvSvc.cpp.

362  {
363  RootObjectRefs* refs = nullptr;
364  size_t len = path.find( '/', 1 );
365  string section = path.substr( 1, len == string::npos ? string::npos : len - 1 );
366  pair<int, unsigned long> ret = m_current->save( section, path + "#R", nullptr, refs, m_bufferSize, m_splitLevel );
367  if ( log().level() <= MSG::VERBOSE )
368  log() << MSG::VERBOSE << "Writing object:" << path << " " << ret.first << " " << hex << ret.second << dec
369  << " [NULL]" << endmsg;
370  return S_OK;
371 }
MsgStream & log() const
Helper: Use message streamer.
Definition: RootCnvSvc.h:97
std::pair< int, unsigned long > save(std::string_view section, std::string_view cnt, TClass *cl, void *pObj, int buff_siz, int split_lvl, bool fill_missing=false)
Save object of a given class to section and container.
MsgStream & dec(MsgStream &log)
Definition: MsgStream.h:267
MsgStream & hex(MsgStream &log)
Definition: MsgStream.h:271
Gaudi::Property< int > m_splitLevel
Definition: RootCnvSvc.h:69
Gaudi::Property< int > m_bufferSize
Definition: RootCnvSvc.h:67
Persistent reference object containing all leafs and links corresponding to a Gaudi DataObject...
Definition: RootRefs.h:58
#define S_OK
Definition: RootCnvSvc.cpp:37
T find(T...args)
T substr(T...args)
MsgStream & endmsg(MsgStream &s)
MsgStream Modifier: endmsg. Calls the output method of the MsgStream.
Definition: MsgStream.h:192
Gaudi::RootDataConnection * m_current
On writing: reference to active output stream.
Definition: RootCnvSvc.h:78
StatusCode RootCnvSvc::createNullRep ( const std::string path)
virtual

Insert null marker for not existent transient object.

Parameters
path[IN] Path to the (null-)object
Returns
Status code indicating success or failure.

Definition at line 354 of file RootCnvSvc.cpp.

354  {
355  size_t len = path.find( '/', 1 );
356  string section = path.substr( 1, len == string::npos ? string::npos : len - 1 );
357  m_current->saveObj( section, path, nullptr, nullptr, m_bufferSize, m_splitLevel );
358  return S_OK;
359 }
std::pair< int, unsigned long > saveObj(std::string_view section, std::string_view cnt, TClass *cl, DataObject *pObj, int buff_siz, int split_lvl, bool fill_missing=false)
Save object of a given class to section and container.
Gaudi::Property< int > m_splitLevel
Definition: RootCnvSvc.h:69
Gaudi::Property< int > m_bufferSize
Definition: RootCnvSvc.h:67
#define S_OK
Definition: RootCnvSvc.cpp:37
T find(T...args)
T substr(T...args)
Gaudi::RootDataConnection * m_current
On writing: reference to active output stream.
Definition: RootCnvSvc.h:78
StatusCode RootCnvSvc::disconnect ( const std::string dbName)
virtual

Disconnect from an existing data stream.

Parameters
dbNameString containing name of the database
Returns
Status code indicating success or failure.

Definition at line 341 of file RootCnvSvc.cpp.

341  {
342  IDataConnection* c = m_ioMgr->connection( dataset );
343  return c ? m_ioMgr->disconnect( c ) : S_FAIL;
344 }
ABC describing basic data connection.
SmartIF< Gaudi::IIODataManager > m_ioMgr
Reference to the I/O data manager.
Definition: RootCnvSvc.h:74
#define S_FAIL
Definition: RootCnvSvc.cpp:38
StatusCode RootCnvSvc::error ( const std::string msg)

Standard way to print errors.

after the printout an exception is thrown.

Parameters
msg[IN] Message string to be printed.
Returns
Status code returning failure.

Definition at line 63 of file RootCnvSvc.cpp.

63  {
64  if ( m_log ) {
65  log() << MSG::ERROR << "Error: " << msg << endmsg;
66  return S_FAIL;
67  }
68  MsgStream m( msgSvc(), name() );
69  m << MSG::ERROR << "Error: " << msg << endmsg;
70  return S_FAIL;
71 }
Definition of the MsgStream class used to transmit messages.
Definition: MsgStream.h:24
MsgStream & log() const
Helper: Use message streamer.
Definition: RootCnvSvc.h:97
const std::string & name() const override
Retrieve name of the service.
Definition: Service.cpp:274
std::unique_ptr< MsgStream > m_log
Message streamer.
Definition: RootCnvSvc.h:92
constexpr double m
Definition: SystemOfUnits.h:92
const SmartIF< IMessageSvc > & msgSvc() const
The standard message service.
#define S_FAIL
Definition: RootCnvSvc.cpp:38
MsgStream & endmsg(MsgStream &s)
MsgStream Modifier: endmsg. Calls the output method of the MsgStream.
Definition: MsgStream.h:192
StatusCode RootCnvSvc::finalize ( )
override

ConversionSvc overload: Finalize Db service.

Definition at line 102 of file RootCnvSvc.cpp.

102  {
103  log() << MSG::INFO;
104  if ( m_ioMgr ) {
105  IIODataManager::Connections cons = m_ioMgr->connections( nullptr );
106  for ( auto& i : cons ) {
107  auto pc = dynamic_cast<RootDataConnection*>( i );
108  if ( pc ) {
109  if ( pc->owner() == this && !m_ioPerfStats.empty() ) { pc->saveStatistics( m_ioPerfStats.value() ); }
110  if ( pc->lookupClient( this ) ) {
111  size_t num_clients = pc->removeClient( this );
112  if ( num_clients == 0 ) {
113  if ( m_ioMgr->disconnect( pc ).isSuccess() ) {
114  log() << "Disconnected data IO:" << pc->fid() << " [" << pc->pfn() << "]" << endmsg;
115  delete pc;
116  }
117  }
118  }
119  }
120  }
121  m_ioMgr.reset();
122  }
123  m_log.reset();
125  m_setup->setIncidentSvc( nullptr );
126  return ConversionSvc::finalize();
127 }
MsgStream & log() const
Helper: Use message streamer.
Definition: RootCnvSvc.h:97
SmartIF< IIncidentSvc > m_incidentSvc
Reference to incident service.
Definition: RootCnvSvc.h:76
std::shared_ptr< RootConnectionSetup > m_setup
Setup structure (ref-counted) and passed to data connections.
Definition: RootCnvSvc.h:84
constexpr double pc
Gaudi::Property< std::string > m_ioPerfStats
Definition: RootCnvSvc.h:54
std::unique_ptr< MsgStream > m_log
Message streamer.
Definition: RootCnvSvc.h:92
T reset(T...args)
STL class.
SmartIF< Gaudi::IIODataManager > m_ioMgr
Reference to the I/O data manager.
Definition: RootCnvSvc.h:74
void reset(TYPE *ptr=nullptr)
Set the internal pointer to the passed one disposing of the old one.
Definition: SmartIF.h:86
Concrete implementation of the IDataConnection interface to access ROOT files.
StatusCode finalize() override
stop the service.
MsgStream & endmsg(MsgStream &s)
MsgStream Modifier: endmsg. Calls the output method of the MsgStream.
Definition: MsgStream.h:192
TClass * RootCnvSvc::getClass ( DataObject pObject)
protected

Helper: Get TClass for a given DataObject pointer.

Definition at line 161 of file RootCnvSvc.cpp.

161  {
162  auto i = s_classesClids.find( pObject->clID() );
163  if ( i != s_classesClids.end() ) return i->second;
164  loadConverter( pObject );
165  i = s_classesClids.find( pObject->clID() );
166  if ( i != s_classesClids.end() ) return i->second;
167 
168  string cname = System::typeinfoName( typeid( *pObject ) );
169  throw runtime_error( "Unknown ROOT class for object:" + cname );
170  return nullptr;
171 }
GAUDI_API const std::string typeinfoName(const std::type_info &)
Get platform independent information about the class type.
Definition: System.cpp:298
void loadConverter(DataObject *pObj) override
ConversionSvc overload: Load the class (dictionary) for the converter.
Definition: RootCnvSvc.cpp:144
virtual const CLID & clID() const
Retrieve reference to class definition structure.
Definition: DataObject.cpp:56
StatusCode RootCnvSvc::i__createObj ( IOpaqueAddress pAddr,
DataObject *&  refpObj 
)
virtual

Create transient object from persistent data.

Parameters
pAddr[IN] Pointer to object address.
refpObj[OUT] Location to pointer to store data object
Returns
Status code indicating success or failure.

Definition at line 435 of file RootCnvSvc.cpp.

435  {
436  refpObj = nullptr;
437  if ( !pA ) return S_FAIL;
438  RootDataConnection* con = nullptr;
439  const string* par = pA->par();
440  unsigned long* ipar = const_cast<unsigned long*>( pA->ipar() );
441  StatusCode sc = connectDatabase( par[0], IDataConnection::READ, &con );
442  if ( sc.isSuccess() ) {
443  ipar[0] = (unsigned long)con;
444  DataObject* pObj = nullptr;
445  size_t len = par[1].find( '/', 1 );
446  string section = par[1].substr( 1, len == string::npos ? string::npos : len - 1 );
447 
448  int nb = con->loadObj( section, par[1], ipar[1], pObj );
449  if ( nb > 1 || ( nb == 1 && pObj->clID() == CLID_DataObject ) ) {
450  refpObj = pObj;
451  return S_OK;
452  }
453  delete pObj;
454  }
455  string tag = par[0] + ":" + par[1];
456  if ( m_badFiles.find( tag ) == m_badFiles.end() ) {
457  m_badFiles.insert( tag );
458  return error( "createObj> Cannot access the object:" + tag );
459  }
460  return S_FAIL;
461 }
bool isSuccess() const
Definition: StatusCode.h:267
T end(T...args)
StatusCode connectDatabase(const std::string &dataset, int mode, RootDataConnection **con)
Connect the output file to the service with open mode.
Definition: RootCnvSvc.cpp:194
MsgStream & error() const
shortcut for the method msgStream(MSG::ERROR)
virtual const CLID & clID() const
Retrieve reference to class definition structure.
Definition: DataObject.cpp:56
This class is used for returning status codes from appropriate routines.
Definition: StatusCode.h:50
#define S_OK
Definition: RootCnvSvc.cpp:37
int loadObj(std::string_view section, std::string_view cnt, unsigned long entry, DataObject *&pObj)
Load object.
T insert(T...args)
std::set< std::string > m_badFiles
Set with bad files/tables.
Definition: RootCnvSvc.h:89
T find(T...args)
T substr(T...args)
#define S_FAIL
Definition: RootCnvSvc.cpp:38
A DataObject is the base class of any identifiable object on any data store.
Definition: DataObject.h:30
Concrete implementation of the IDataConnection interface to access ROOT files.
StatusCode RootCnvSvc::i__createRep ( DataObject pObj,
IOpaqueAddress *&  refpAddr 
)
virtual

Convert the transient object to the requested persistent representation.

Parameters
pObj[IN] Pointer to data object
refpAddr[OUT] Location to store pointer to object address.
Returns
Status code indicating success or failure.

Definition at line 374 of file RootCnvSvc.cpp.

374  {
375  refpAddr = nullptr;
376  if ( !pObj ) return error( "createRep> Current Database is invalid!" );
377  CLID clid = pObj->clID();
378  IRegistry* pR = pObj->registry();
379  string p[2] = {m_current->fid(), pR->identifier()};
380  TClass* cl = ( clid == CLID_DataObject ) ? m_classDO : getClass( pObj );
381  size_t len = p[1].find( '/', 1 );
382  string sect = p[1].substr( 1, len == string::npos ? string::npos : len - 1 );
383  pair<int, unsigned long> ret = m_current->saveObj( sect, p[1], cl, pObj, m_bufferSize, m_splitLevel, true );
384  if ( ret.first > 1 || ( clid == CLID_DataObject && ret.first == 1 ) ) {
385  unsigned long ip[2] = {0, ret.second};
386  if ( m_currSection.empty() ) m_currSection = p[1];
387  return createAddress( repSvcType(), clid, p, ip, refpAddr );
388  }
389  return error( "Failed to write object data for:" + p[1] );
390 }
T empty(T...args)
const std::string & fid() const
Access file id.
std::string m_currSection
Property: ROOT section name.
Definition: RootCnvSvc.h:86
std::pair< int, unsigned long > saveObj(std::string_view section, std::string_view cnt, TClass *cl, DataObject *pObj, int buff_siz, int split_lvl, bool fill_missing=false)
Save object of a given class to section and container.
StatusCode createAddress(long svc_type, const CLID &clid, const std::string *par, const unsigned long *ip, IOpaqueAddress *&refpAddress) override
IAddressCreator implementation: Address creation.
Definition: RootCnvSvc.cpp:347
Gaudi::Property< int > m_splitLevel
Definition: RootCnvSvc.h:69
Gaudi::Property< int > m_bufferSize
Definition: RootCnvSvc.h:67
IRegistry * registry() const
Get pointer to Registry.
Definition: DataObject.h:72
MsgStream & error() const
shortcut for the method msgStream(MSG::ERROR)
virtual const CLID & clID() const
Retrieve reference to class definition structure.
Definition: DataObject.cpp:56
virtual const id_type & identifier() const =0
Full identifier (or key)
TClass * m_classDO
TClass pointer to DataObject class.
Definition: RootCnvSvc.h:82
The IRegistry represents the entry door to the environment any data object residing in a transient da...
Definition: IRegistry.h:22
unsigned int CLID
Class ID definition.
Definition: ClassID.h:8
T find(T...args)
long repSvcType() const override
Retrieve the class type of the data store the converter uses.
T substr(T...args)
Gaudi::RootDataConnection * m_current
On writing: reference to active output stream.
Definition: RootCnvSvc.h:78
TClass * getClass(DataObject *pObject)
Helper: Get TClass for a given DataObject pointer.
Definition: RootCnvSvc.cpp:161
StatusCode RootCnvSvc::i__fillObjRefs ( IOpaqueAddress pAddr,
DataObject pObj 
)
virtual

Resolve the references of the created transient object.

Parameters
pAddr[IN] Pointer to object address.
pObj[IN] Pointer to data object
Returns
Status code indicating success or failure.

Definition at line 464 of file RootCnvSvc.cpp.

464  {
465  if ( !pA || !pObj ) return error( "read> Cannot read object -- no valid object address present " );
466 
467  const unsigned long* ipar = pA->ipar();
468  RootDataConnection* con = (RootDataConnection*)ipar[0];
469  if ( con ) {
470  RootObjectRefs refs;
471  const string* par = pA->par();
472  size_t len = par[1].find( '/', 1 );
473  string section = par[1].substr( 1, len == string::npos ? string::npos : len - 1 );
474  int nb = con->loadRefs( section, par[1], ipar[1], refs );
475  if ( nb >= 1 ) {
476  string npar[3];
477  unsigned long nipar[2];
478  IRegistry* pR = pObj->registry();
479  auto dataMgr = SmartIF<IDataManagerSvc>{pR->dataSvc()};
480  LinkManager* mgr = pObj->linkMgr();
481  for ( const auto& i : refs.links ) mgr->addLink( con->getLink( i ), nullptr );
482  for ( auto& r : refs.refs ) {
483  npar[0] = con->getDb( r.dbase );
484  npar[1] = con->getCont( r.container );
485  npar[2] = con->getLink( r.link );
486  nipar[0] = 0;
487  nipar[1] = r.entry;
488  IOpaqueAddress* nPA = nullptr;
489  StatusCode sc = addressCreator()->createAddress( r.svc, r.clid, npar, nipar, nPA );
490  if ( sc.isSuccess() ) {
491  if ( log().level() <= MSG::VERBOSE )
492  log() << MSG::VERBOSE << dataMgr.as<IService>()->name() << " -> Register:" << pA->registry()->identifier()
493  << "#" << npar[2] << "[" << r.entry << "]" << endmsg;
494  sc = dataMgr->registerAddress( pA->registry(), npar[2], nPA );
495  if ( sc.isSuccess() ) continue;
496  }
497  log() << MSG::ERROR << con->fid() << ": Failed to create address!!!!" << endmsg;
498  return S_FAIL;
499  }
500  return pObj->update();
501  } else if ( nb < 0 ) {
502  string tag = par[0] + ":" + par[1];
503  if ( m_badFiles.find( tag ) == m_badFiles.end() ) {
504  m_badFiles.insert( tag );
505  return error( "createObj> Cannot access the object:" + tag + " [Corrupted file]" );
506  }
507  }
508  }
509  return S_FAIL;
510 }
SmartIF< IAddressCreator > & addressCreator() const override
Retrieve address creator facility.
virtual StatusCode update()
Provide empty placeholder for internal object reconfiguration callback.
Definition: DataObject.cpp:65
MsgStream & log() const
Helper: Use message streamer.
Definition: RootCnvSvc.h:97
const std::string & name() const override
Retrieve name of the service.
Definition: Service.cpp:274
const std::string & fid() const
Access file id.
const std::string & getDb(int which) const
Access database/file name from saved index.
virtual StatusCode createAddress(long svc_type, const CLID &clid, const std::string *par, const unsigned long *ipar, IOpaqueAddress *&refpAddress)=0
Create a Generic address using explicit arguments to identify a single object.
bool isSuccess() const
Definition: StatusCode.h:267
int loadRefs(std::string_view section, std::string_view cnt, unsigned long entry, RootObjectRefs &refs)
Load references object.
const std::string & getLink(int which) const
Access link name from saved index.
T end(T...args)
std::vector< RootRef > refs
The references corresponding to the next layer of items in the data store.
Definition: RootRefs.h:62
IRegistry * registry() const
Get pointer to Registry.
Definition: DataObject.h:72
Persistent reference object containing all leafs and links corresponding to a Gaudi DataObject...
Definition: RootRefs.h:58
LinkManager * linkMgr() const
Retrieve Link manager.
Definition: DataObject.h:74
MsgStream & error() const
shortcut for the method msgStream(MSG::ERROR)
General service interface definition.
Definition: IService.h:18
This class is used for returning status codes from appropriate routines.
Definition: StatusCode.h:50
virtual IDataProviderSvc * dataSvc() const =0
Retrieve pointer to Transient Store.
The IRegistry represents the entry door to the environment any data object residing in a transient da...
Definition: IRegistry.h:22
const std::string & getCont(int which) const
Access container name from saved index.
std::vector< int > links
The links of the link manager.
Definition: RootRefs.h:60
T insert(T...args)
std::set< std::string > m_badFiles
Set with bad files/tables.
Definition: RootCnvSvc.h:89
T find(T...args)
T substr(T...args)
MSG::Level level() const
Retrieve output level.
Definition: MsgStream.h:103
Opaque address interface definition.
#define S_FAIL
Definition: RootCnvSvc.cpp:38
Concrete implementation of the IDataConnection interface to access ROOT files.
MsgStream & endmsg(MsgStream &s)
MsgStream Modifier: endmsg. Calls the output method of the MsgStream.
Definition: MsgStream.h:192
StatusCode RootCnvSvc::i__fillRepRefs ( IOpaqueAddress pAddr,
DataObject pObj 
)
virtual

Resolve the references of the converted object.

Parameters
pAddr[IN] Pointer to object address.
pObj[IN] Pointer to data object
Returns
Status code indicating success or failure.

Definition at line 393 of file RootCnvSvc.cpp.

393  {
394  if ( pObj ) {
395  typedef vector<IRegistry*> Leaves;
396  Leaves leaves;
397  RootObjectRefs refs;
398  IRegistry* pR = pObj->registry();
399  auto dataMgr = SmartIF<IDataManagerSvc>{pR->dataSvc()};
400  if ( dataMgr ) {
401  StatusCode status = dataMgr->objectLeaves( pObj, leaves );
402  if ( status.isSuccess() ) {
403  RootRef ref;
404  const string& id = pR->identifier();
405  size_t len = id.find( '/', 1 );
406  string sect = id.substr( 1, len == string::npos ? string::npos : len - 1 );
407  LinkManager* pLinks = pObj->linkMgr();
408  for ( auto& i : leaves ) {
409  if ( i->address() ) {
410  m_current->makeRef( *i, ref );
411  ref.entry = i->address()->ipar()[1];
412  refs.refs.push_back( ref );
413  }
414  }
415  for ( int i = 0, n = pLinks->size(); i < n; ++i ) {
416  LinkManager::Link* lnk = pLinks->link( i );
417  int link_id = m_current->makeLink( lnk->path() );
418  refs.links.push_back( link_id );
419  }
421  m_current->save( sect, id + "#R", m_classRefs, &refs, m_bufferSize, m_splitLevel, true );
422  if ( ret.first > 1 ) {
423  if ( log().level() <= MSG::DEBUG )
424  log() << MSG::DEBUG << "Writing object:" << id << " " << ret.first << " " << hex << ret.second << dec
425  << endmsg;
426  return S_OK;
427  }
428  }
429  }
430  }
431  return S_FAIL;
432 }
MsgStream & log() const
Helper: Use message streamer.
Definition: RootCnvSvc.h:97
std::pair< int, unsigned long > save(std::string_view section, std::string_view cnt, TClass *cl, void *pObj, int buff_siz, int split_lvl, bool fill_missing=false)
Save object of a given class to section and container.
int makeLink(std::string_view p)
Convert path string to path index.
bool isSuccess() const
Definition: StatusCode.h:267
MsgStream & dec(MsgStream &log)
Definition: MsgStream.h:267
std::vector< RootRef > refs
The references corresponding to the next layer of items in the data store.
Definition: RootRefs.h:62
MsgStream & hex(MsgStream &log)
Definition: MsgStream.h:271
Gaudi::Property< int > m_splitLevel
Definition: RootCnvSvc.h:69
Gaudi::Property< int > m_bufferSize
Definition: RootCnvSvc.h:67
IRegistry * registry() const
Get pointer to Registry.
Definition: DataObject.h:72
Persistent reference object containing all leafs and links corresponding to a Gaudi DataObject...
Definition: RootRefs.h:58
LinkManager * linkMgr() const
Retrieve Link manager.
Definition: DataObject.h:74
Persistent reference object.
Definition: RootRefs.h:30
T push_back(T...args)
virtual const id_type & identifier() const =0
Full identifier (or key)
This class is used for returning status codes from appropriate routines.
Definition: StatusCode.h:50
#define S_OK
Definition: RootCnvSvc.cpp:37
virtual IDataProviderSvc * dataSvc() const =0
Retrieve pointer to Transient Store.
The IRegistry represents the entry door to the environment any data object residing in a transient da...
Definition: IRegistry.h:22
std::vector< int > links
The links of the link manager.
Definition: RootRefs.h:60
T find(T...args)
void makeRef(const IRegistry &pA, RootRef &ref)
Create reference object from registry entry.
#define S_FAIL
Definition: RootCnvSvc.cpp:38
MsgStream & endmsg(MsgStream &s)
MsgStream Modifier: endmsg. Calls the output method of the MsgStream.
Definition: MsgStream.h:192
Gaudi::RootDataConnection * m_current
On writing: reference to active output stream.
Definition: RootCnvSvc.h:78
TClass * m_classRefs
TClass pointer to reference class.
Definition: RootCnvSvc.h:80
StatusCode RootCnvSvc::initialize ( )
override

ConversionSvc overload: initialize Db service.

Definition at line 74 of file RootCnvSvc.cpp.

74  {
75  string cname;
77  if ( !status.isSuccess() ) { return error( "Failed to initialize ConversionSvc base class." ); }
78  m_log.reset( new MsgStream( msgSvc(), name() ) );
79  if ( !m_compression.empty() ) {
80  log() << MSG::INFO << "Setting global ROOT compression to:" << m_compression.value() << endmsg;
81  if ( !( status = RootConnectionSetup::setCompression( m_compression.value() ) ).isSuccess() ) {
82  return error( "Unable to interprete ROOT compression encoding:" + m_compression );
83  }
84  }
85  m_ioMgr = service( "IODataManager" );
86  if ( !m_ioMgr ) return error( "Unable to localize interface from service:IODataManager" );
87  m_incidentSvc = service( "IncidentSvc" );
88  if ( !m_incidentSvc ) return error( "Unable to localize interface from service:IncidentSvc" );
89  m_setup->setMessageSvc( new MsgStream( msgSvc(), name() ) );
90  m_setup->setIncidentSvc( m_incidentSvc.get() );
92  cname = System::typeinfoName( typeid( DataObject ) );
93  m_classDO = TClass::GetClass( cname.c_str() );
94  if ( !m_classDO ) return error( "Unable to load class description for DataObject" );
95  cname = System::typeinfoName( typeid( RootObjectRefs ) );
96  m_classRefs = TClass::GetClass( cname.c_str() );
97  if ( !m_classRefs ) return error( "Unable to load class description for ObjectRefs" );
98  return S_OK;
99 }
Definition of the MsgStream class used to transmit messages.
Definition: MsgStream.h:24
MsgStream & log() const
Helper: Use message streamer.
Definition: RootCnvSvc.h:97
const std::string & name() const override
Retrieve name of the service.
Definition: Service.cpp:274
SmartIF< IIncidentSvc > m_incidentSvc
Reference to incident service.
Definition: RootCnvSvc.h:76
GAUDI_API const std::string typeinfoName(const std::type_info &)
Get platform independent information about the class type.
Definition: System.cpp:298
bool isSuccess() const
Definition: StatusCode.h:267
std::shared_ptr< RootConnectionSetup > m_setup
Setup structure (ref-counted) and passed to data connections.
Definition: RootCnvSvc.h:84
Gaudi::Property< std::string > m_compression
Definition: RootCnvSvc.h:70
bool patchStreamers(MsgStream &log)
Persistent reference object containing all leafs and links corresponding to a Gaudi DataObject...
Definition: RootRefs.h:58
TYPE * get() const
Get interface pointer.
Definition: SmartIF.h:76
MsgStream & error() const
shortcut for the method msgStream(MSG::ERROR)
static StatusCode setCompression(std::string_view compression)
Set the global compression level.
This class is used for returning status codes from appropriate routines.
Definition: StatusCode.h:50
std::unique_ptr< MsgStream > m_log
Message streamer.
Definition: RootCnvSvc.h:92
#define S_OK
Definition: RootCnvSvc.cpp:37
TClass * m_classDO
TClass pointer to DataObject class.
Definition: RootCnvSvc.h:82
T reset(T...args)
const SmartIF< IMessageSvc > & msgSvc() const
The standard message service.
SmartIF< Gaudi::IIODataManager > m_ioMgr
Reference to the I/O data manager.
Definition: RootCnvSvc.h:74
T c_str(T...args)
StatusCode service(const std::string &name, const T *&psvc, bool createIf=true) const
Access a service by name, creating it if it doesn&#39;t already exist.
Definition: Service.h:83
A DataObject is the base class of any identifiable object on any data store.
Definition: DataObject.h:30
StatusCode initialize() override
Initialize the service.
MsgStream & endmsg(MsgStream &s)
MsgStream Modifier: endmsg. Calls the output method of the MsgStream.
Definition: MsgStream.h:192
TClass * m_classRefs
TClass pointer to reference class.
Definition: RootCnvSvc.h:80
void RootCnvSvc::loadConverter ( DataObject pObj)
overridevirtual

ConversionSvc overload: Load the class (dictionary) for the converter.

Reimplemented from ConversionSvc.

Definition at line 144 of file RootCnvSvc.cpp.

144  {
145  if ( pObject ) {
146  string cname = System::typeinfoName( typeid( *pObject ) );
147  if ( log().level() <= MSG::DEBUG )
148  log() << MSG::DEBUG << "Trying to 'Autoload' dictionary for class " << cname << endmsg;
149  TClass* cl = s_classesNames[cname];
150  if ( nullptr == cl ) {
151  cl = TClass::GetClass( cname.c_str() );
152  if ( cl ) {
153  s_classesNames[cname] = cl;
154  s_classesClids[pObject->clID()] = cl;
155  }
156  }
157  }
158 }
MsgStream & log() const
Helper: Use message streamer.
Definition: RootCnvSvc.h:97
GAUDI_API const std::string typeinfoName(const std::type_info &)
Get platform independent information about the class type.
Definition: System.cpp:298
T c_str(T...args)
MsgStream & endmsg(MsgStream &s)
MsgStream Modifier: endmsg. Calls the output method of the MsgStream.
Definition: MsgStream.h:192
MsgStream& Gaudi::RootCnvSvc::log ( ) const
inlineprotected

Helper: Use message streamer.

Definition at line 97 of file RootCnvSvc.h.

97 { return *m_log; }
std::unique_ptr< MsgStream > m_log
Message streamer.
Definition: RootCnvSvc.h:92
StatusCode Gaudi::RootCnvSvc::updateServiceState ( IOpaqueAddress )
inlineoverridevirtual

Update state of the service.

Reimplemented from ConversionSvc.

Definition at line 104 of file RootCnvSvc.h.

104 { return StatusCode::SUCCESS; }
constexpr static const auto SUCCESS
Definition: StatusCode.h:85

Member Data Documentation

Gaudi::Property<int> Gaudi::RootCnvSvc::m_autoFlush
protected
Initial value:
{this, "AutoFlush", 100,
"AutoFlush parameter for ROOT TTree (Number of events between auto flushes)"}

Definition at line 63 of file RootCnvSvc.h.

std::set<std::string> Gaudi::RootCnvSvc::m_badFiles
protected

Set with bad files/tables.

Definition at line 89 of file RootCnvSvc.h.

Gaudi::Property<int> Gaudi::RootCnvSvc::m_basketSize
protected
Initial value:
{this, "BasketSize", 2 * 1024 * 1024 ,
"Basket optimization parameter for ROOT TTree (total basket size)"}

Definition at line 65 of file RootCnvSvc.h.

Gaudi::Property<int> Gaudi::RootCnvSvc::m_bufferSize
protected
Initial value:
{this, "BufferSize", 2 * 1024 ,
"Buffer size optimization parameter for ROOT TTree"}

Definition at line 67 of file RootCnvSvc.h.

TClass* Gaudi::RootCnvSvc::m_classDO = nullptr
protected

TClass pointer to DataObject class.

Definition at line 82 of file RootCnvSvc.h.

TClass* Gaudi::RootCnvSvc::m_classRefs = nullptr
protected

TClass pointer to reference class.

Definition at line 80 of file RootCnvSvc.h.

Gaudi::Property<std::string> Gaudi::RootCnvSvc::m_compression
protected
Initial value:
{this, "GlobalCompression", "",
"Compression-algorithm:compression-level, empty: do nothing"}

Definition at line 70 of file RootCnvSvc.h.

Gaudi::RootDataConnection* Gaudi::RootCnvSvc::m_current = nullptr
protected

On writing: reference to active output stream.

Definition at line 78 of file RootCnvSvc.h.

std::string Gaudi::RootCnvSvc::m_currSection
protected

Property: ROOT section name.

Definition at line 86 of file RootCnvSvc.h.

Gaudi::Property<bool> Gaudi::RootCnvSvc::m_incidentEnabled {this, "EnableIncident", true, "Flag to enable incidents on FILE_OPEN"}
protected

Definition at line 58 of file RootCnvSvc.h.

SmartIF<IIncidentSvc> Gaudi::RootCnvSvc::m_incidentSvc
protected

Reference to incident service.

Definition at line 76 of file RootCnvSvc.h.

SmartIF<Gaudi::IIODataManager> Gaudi::RootCnvSvc::m_ioMgr
protected

Reference to the I/O data manager.

Definition at line 74 of file RootCnvSvc.h.

Gaudi::Property<std::string> Gaudi::RootCnvSvc::m_ioPerfStats
protected
Initial value:
{this, "IOPerfStats", "",
"Enable TTree IOperfStats if not empty; otherwise perf stat file name"}

Definition at line 54 of file RootCnvSvc.h.

std::unique_ptr<MsgStream> Gaudi::RootCnvSvc::m_log
protected

Message streamer.

Definition at line 92 of file RootCnvSvc.h.

Gaudi::Property<std::string> Gaudi::RootCnvSvc::m_recordName
protected
Initial value:
{this, "RecordsName", "/FileRecords",
"Records name to fire incident for file records"}

Definition at line 59 of file RootCnvSvc.h.

std::shared_ptr<RootConnectionSetup> Gaudi::RootCnvSvc::m_setup
protected

Setup structure (ref-counted) and passed to data connections.

Definition at line 84 of file RootCnvSvc.h.

Gaudi::Property<std::string> Gaudi::RootCnvSvc::m_shareFiles
protected
Initial value:
{this, "ShareFiles", "NO",
"Share files? If set to YES, files will not be closed on finalize"}

Definition at line 56 of file RootCnvSvc.h.

Gaudi::Property<int> Gaudi::RootCnvSvc::m_splitLevel {this, "SplitLevel", 0, "Split level optimization parameter for ROOT TTree"}
protected

Definition at line 69 of file RootCnvSvc.h.


The documentation for this class was generated from the following files: