The Gaudi Framework  v32r2 (46d42edc)
Components.cpp File Reference
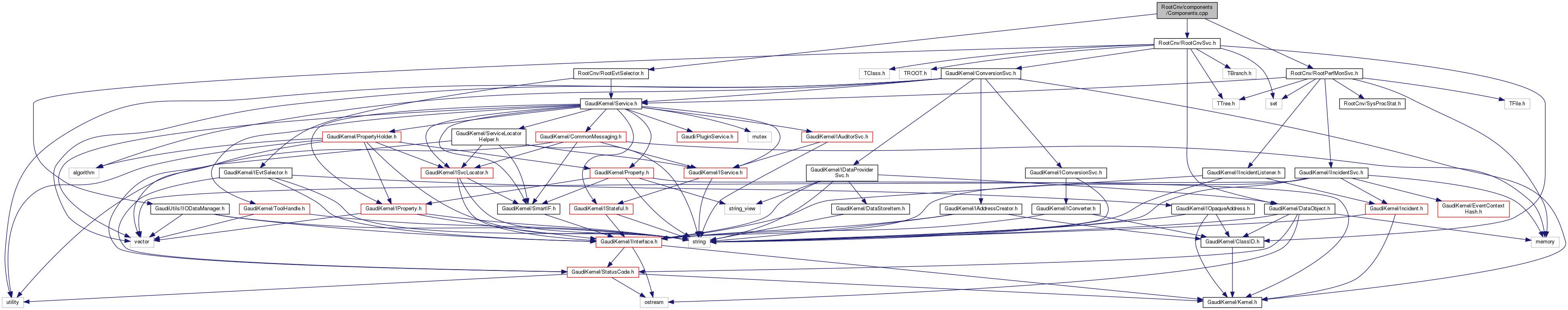
Include dependency graph for Components.cpp:

Go to the source code of this file.