![]() |
The Gaudi Framework
v33r0 (d5ea422b)
|
Class definition of EventLoopMgr. More...
#include <src/ApplicationMgr/EventLoopMgr.h>


Public Member Functions | |
| ~EventLoopMgr () override | |
| Standard Destructor. More... | |
| StatusCode | getEventRoot (IOpaqueAddress *&refpAddr) |
| Create event address using event selector. More... | |
| StatusCode | initialize () override |
| implementation of IService::initialize More... | |
| StatusCode | reinitialize () override |
| implementation of IService::reinitialize More... | |
| StatusCode | stop () override |
| implementation of IService::stop More... | |
| StatusCode | finalize () override |
| implementation of IService::finalize More... | |
| StatusCode | nextEvent (int maxevt) override |
| implementation of IEventProcessor::nextEvent More... | |
| StatusCode | executeEvent (EventContext &&ctx) override |
| implementation of IEventProcessor::executeEvent(EventContext&&) More... | |
| MinimalEventLoopMgr (const std::string &nam, ISvcLocator *svcLoc) | |
| Standard Constructor. More... | |
| MinimalEventLoopMgr (const MinimalEventLoopMgr &)=delete | |
| No copy allowed. More... | |
Public Member Functions inherited from MinimalEventLoopMgr | |
| MinimalEventLoopMgr (const std::string &nam, ISvcLocator *svcLoc) | |
| Standard Constructor. More... | |
| MinimalEventLoopMgr (const MinimalEventLoopMgr &)=delete | |
| No copy allowed. More... | |
| MinimalEventLoopMgr & | operator= (const MinimalEventLoopMgr &)=delete |
| No copy allowed. More... | |
| StatusCode | initialize () override |
| implementation of IService::initialize More... | |
| StatusCode | start () override |
| implementation of IService::start More... | |
| StatusCode | stop () override |
| implementation of IService::stop More... | |
| StatusCode | finalize () override |
| implementation of IService::finalize More... | |
| StatusCode | reinitialize () override |
| implementation of IService::reinitialize More... | |
| StatusCode | restart () override |
| implementation of IService::restart More... | |
| EventContext | createEventContext () override |
| implementation of IEventProcessor::createEventContext() More... | |
| StatusCode | nextEvent (int maxevt) override |
| implementation of IEventProcessor::nextEvent More... | |
| StatusCode | executeEvent (EventContext &&ctx) override |
| implementation of IEventProcessor::executeEvent(EventContext&&) More... | |
| StatusCode | executeRun (int maxevt) override |
| implementation of IEventProcessor::executeRun( ) More... | |
| StatusCode | stopRun () override |
| implementation of IEventProcessor::stopRun( ) More... | |
| void | topAlgHandler (Gaudi::Details::PropertyBase &p) |
| Top algorithm List handler. More... | |
| StatusCode | decodeTopAlgs () |
| decodeTopAlgNameList & topAlgNameListHandler More... | |
| void | outStreamHandler (Gaudi::Details::PropertyBase &p) |
| Output stream List handler. More... | |
| StatusCode | decodeOutStreams () |
| decodeOutStreamNameList & outStreamNameListHandler More... | |
Public Member Functions inherited from extends< Service, IEventProcessor > | |
| void * | i_cast (const InterfaceID &tid) const override |
| Implementation of IInterface::i_cast. More... | |
| StatusCode | queryInterface (const InterfaceID &ti, void **pp) override |
| Implementation of IInterface::queryInterface. More... | |
| std::vector< std::string > | getInterfaceNames () const override |
| Implementation of IInterface::getInterfaceNames. More... | |
Public Member Functions inherited from Service | |
| const std::string & | name () const override |
| Retrieve name of the service. More... | |
| StatusCode | configure () override |
| StatusCode | initialize () override |
| StatusCode | start () override |
| StatusCode | stop () override |
| StatusCode | finalize () override |
| StatusCode | terminate () override |
| Gaudi::StateMachine::State | FSMState () const override |
| Gaudi::StateMachine::State | targetFSMState () const override |
| StatusCode | reinitialize () override |
| StatusCode | restart () override |
| StatusCode | sysInitialize () override |
| Initialize Service. More... | |
| StatusCode | sysStart () override |
| Initialize Service. More... | |
| StatusCode | sysStop () override |
| Initialize Service. More... | |
| StatusCode | sysFinalize () override |
| Finalize Service. More... | |
| StatusCode | sysReinitialize () override |
| Re-initialize the Service. More... | |
| StatusCode | sysRestart () override |
| Re-initialize the Service. More... | |
| Service (std::string name, ISvcLocator *svcloc) | |
| Standard Constructor. More... | |
| SmartIF< ISvcLocator > & | serviceLocator () const override |
| Retrieve pointer to service locator. More... | |
| StatusCode | setProperties () |
| Method for setting declared properties to the values specified for the job. More... | |
| template<class T > | |
| StatusCode | service (const std::string &name, const T *&psvc, bool createIf=true) const |
| Access a service by name, creating it if it doesn't already exist. More... | |
| template<class T > | |
| StatusCode | service (const std::string &name, T *&psvc, bool createIf=true) const |
| template<typename IFace = IService> | |
| SmartIF< IFace > | service (const std::string &name, bool createIf=true) const |
| template<class T > | |
| StatusCode | service (const std::string &svcType, const std::string &svcName, T *&psvc) const |
| Access a service by name and type, creating it if it doesn't already exist. More... | |
| template<class T > | |
| StatusCode | declareTool (ToolHandle< T > &handle, std::string toolTypeAndName, bool createIf=true) |
| Declare used tool. More... | |
| SmartIF< IAuditorSvc > & | auditorSvc () const |
| The standard auditor service.May not be invoked before sysInitialize() has been invoked. More... | |
Public Member Functions inherited from PropertyHolder< CommonMessaging< implements< IService, IProperty, IStateful > > > | |
| PropertyHolder ()=default | |
| Gaudi::Details::PropertyBase & | declareProperty (Gaudi::Details::PropertyBase &prop) |
| Declare a property. More... | |
| Gaudi::Details::PropertyBase * | declareProperty (const std::string &name, TYPE &value, const std::string &doc="none") |
| Helper to wrap a regular data member and use it as a regular property. More... | |
| Gaudi::Details::PropertyBase * | declareProperty (const std::string &name, Gaudi::Property< TYPE, VERIFIER, HANDLERS > &prop, const std::string &doc="none") |
| Declare a PropertyBase instance setting name and documentation. More... | |
| Gaudi::Details::PropertyBase * | declareRemoteProperty (const std::string &name, IProperty *rsvc, const std::string &rname="") |
| Declare a remote property. More... | |
| StatusCode | setProperty (const Gaudi::Details::PropertyBase &p) override |
| set the property form another property More... | |
| StatusCode | setProperty (const std::string &s) override |
| set the property from the formatted string More... | |
| StatusCode | setProperty (const std::string &n, const std::string &v) override |
| set the property from name and the value More... | |
| StatusCode | setProperty (const std::string &name, const TYPE &value) |
| set the property form the value More... | |
| StatusCode | getProperty (Gaudi::Details::PropertyBase *p) const override |
| get the property More... | |
| const Gaudi::Details::PropertyBase & | getProperty (const std::string &name) const override |
| get the property by name More... | |
| StatusCode | getProperty (const std::string &n, std::string &v) const override |
| convert the property to the string More... | |
| const std::vector< Gaudi::Details::PropertyBase * > & | getProperties () const override |
| get all properties More... | |
| bool | hasProperty (const std::string &name) const override |
| Return true if we have a property with the given name. More... | |
| PropertyHolder (const PropertyHolder &)=delete | |
| PropertyHolder & | operator= (const PropertyHolder &)=delete |
Public Member Functions inherited from CommonMessaging< implements< IService, IProperty, IStateful > > | |
| MSG::Level | msgLevel () const |
| get the cached level (originally extracted from the embedded MsgStream) More... | |
| bool | msgLevel (MSG::Level lvl) const |
| get the output level from the embedded MsgStream More... | |
| MSG::Level | outputLevel () const |
| Backward compatibility function for getting the output level. More... | |
Public Member Functions inherited from CommonMessagingBase | |
| virtual | ~CommonMessagingBase ()=default |
| Virtual destructor. More... | |
| const SmartIF< IMessageSvc > & | msgSvc () const |
| The standard message service. More... | |
| MsgStream & | msgStream () const |
| Return an uninitialized MsgStream. More... | |
| MsgStream & | msgStream (const MSG::Level level) const |
| Predefined configurable message stream for the efficient printouts. More... | |
| MsgStream & | always () const |
| shortcut for the method msgStream(MSG::ALWAYS) More... | |
| MsgStream & | fatal () const |
| shortcut for the method msgStream(MSG::FATAL) More... | |
| MsgStream & | err () const |
| shortcut for the method msgStream(MSG::ERROR) More... | |
| MsgStream & | error () const |
| shortcut for the method msgStream(MSG::ERROR) More... | |
| MsgStream & | warning () const |
| shortcut for the method msgStream(MSG::WARNING) More... | |
| MsgStream & | info () const |
| shortcut for the method msgStream(MSG::INFO) More... | |
| MsgStream & | debug () const |
| shortcut for the method msgStream(MSG::DEBUG) More... | |
| MsgStream & | verbose () const |
| shortcut for the method msgStream(MSG::VERBOSE) More... | |
| MsgStream & | msg () const |
| shortcut for the method msgStream(MSG::INFO) More... | |
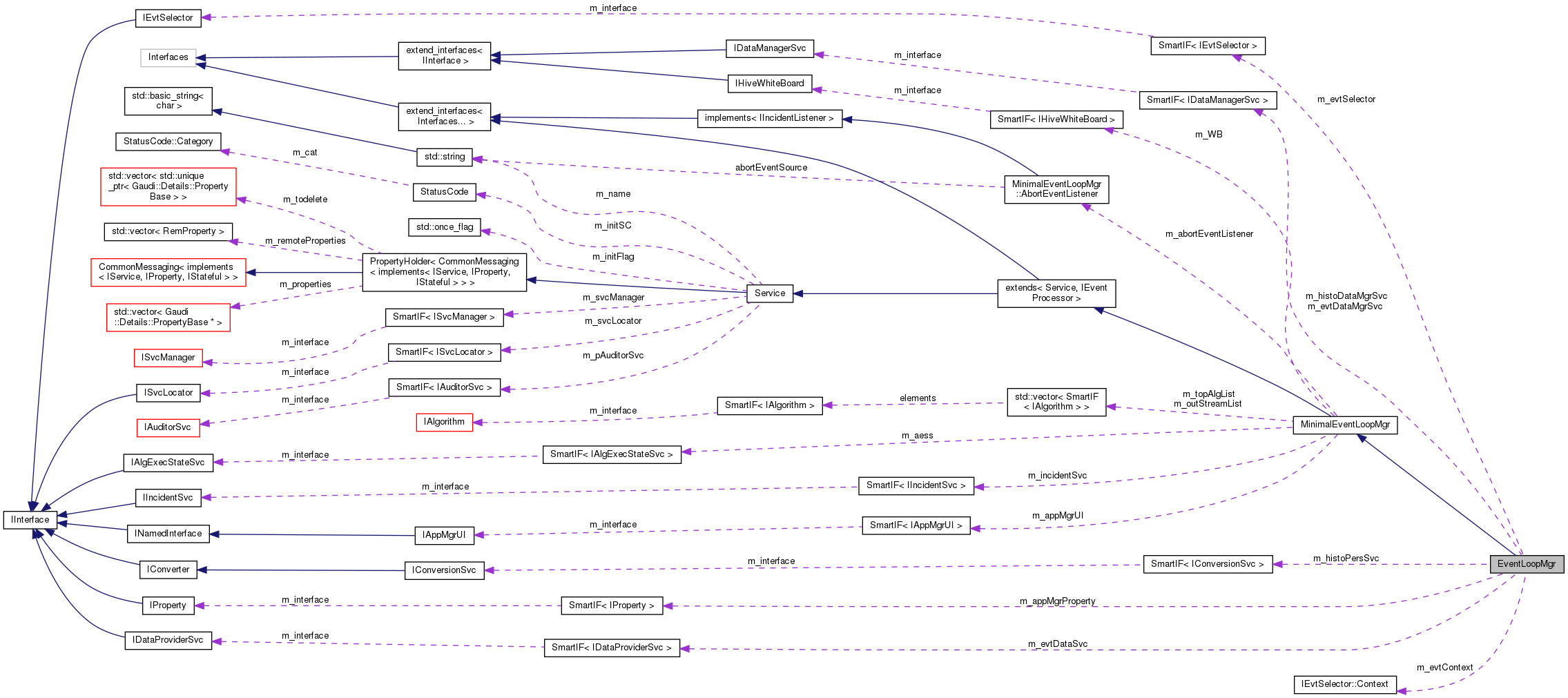
Protected Attributes | |
| Gaudi::Property< std::string > | m_histPersName {this, "HistogramPersistency", {}, "name of the Hist Pers type"} |
| Gaudi::Property< std::string > | m_evtsel {this, "EvtSel", {}, "event selector"} |
| Gaudi::Property< bool > | m_warnings {this, "Warnings", true, "set to false to suppress warning messages"} |
| SmartIF< IDataManagerSvc > | m_evtDataMgrSvc = nullptr |
| Reference to the Event Data Service's IDataManagerSvc interface. More... | |
| SmartIF< IDataProviderSvc > | m_evtDataSvc = nullptr |
| Reference to the Event Data Service's IDataProviderSvc interface. More... | |
| SmartIF< IEvtSelector > | m_evtSelector = nullptr |
| Reference to the Event Selector. More... | |
| IEvtSelector::Context * | m_evtContext = nullptr |
| Event Iterator. More... | |
| SmartIF< IDataManagerSvc > | m_histoDataMgrSvc = nullptr |
| Reference to the Histogram Data Service. More... | |
| SmartIF< IConversionSvc > | m_histoPersSvc = nullptr |
| Reference to the Histogram Persistency Service. More... | |
| SmartIF< IProperty > | m_appMgrProperty = nullptr |
| Property interface of ApplicationMgr. More... | |
| bool | m_endEventFired = true |
| Flag to avoid to fire the EnvEvent incident twice in a row (and also not before the first event) More... | |
Protected Attributes inherited from MinimalEventLoopMgr | |
| Gaudi::Property< std::vector< std::string > > | m_topAlgNames |
| Gaudi::Property< std::vector< std::string > > | m_outStreamNames |
| Gaudi::Property< std::string > | m_outStreamType |
| Gaudi::Property< bool > | m_printCFExp |
| SmartIF< IAppMgrUI > | m_appMgrUI |
| Reference to the IAppMgrUI interface of the application manager. More... | |
| SmartIF< IIncidentSvc > | m_incidentSvc |
| Reference to the incident service. More... | |
| SmartIF< IAlgExecStateSvc > | m_aess |
| List of top level algorithms. More... | |
| ListAlg | m_topAlgList |
| ListAlg | m_outStreamList |
| List of output streams. More... | |
| State | m_state = OFFLINE |
| State of the object. More... | |
| bool | m_scheduledStop = false |
| Scheduled stop of event processing. More... | |
| AbortEventListener | m_abortEventListener |
| Instance of the incident listener waiting for AbortEvent. More... | |
| SmartIF< IHiveWhiteBoard > | m_WB |
| < Event data service (whiteboard) More... | |
| size_t | m_nevt {0} |
Protected Attributes inherited from Service | |
| Gaudi::StateMachine::State | m_state = Gaudi::StateMachine::OFFLINE |
| Service state. More... | |
| Gaudi::StateMachine::State | m_targetState = Gaudi::StateMachine::OFFLINE |
| Service state. More... | |
| Gaudi::Property< int > | m_outputLevel {this, "OutputLevel", MSG::NIL, "output level"} |
| Gaudi::Property< bool > | m_auditInit {this, "AuditServices", false, " unused"} |
| Gaudi::Property< bool > | m_auditorInitialize {this, "AuditInitialize", false, "trigger auditor on initialize()"} |
| Gaudi::Property< bool > | m_auditorStart {this, "AuditStart", false, "trigger auditor on start()"} |
| Gaudi::Property< bool > | m_auditorStop {this, "AuditStop", false, "trigger auditor on stop()"} |
| Gaudi::Property< bool > | m_auditorFinalize {this, "AuditFinalize", false, "trigger auditor on finalize()"} |
| Gaudi::Property< bool > | m_auditorReinitialize {this, "AuditReinitialize", false, "trigger auditor on reinitialize()"} |
| Gaudi::Property< bool > | m_auditorRestart {this, "AuditRestart", false, "trigger auditor on restart()"} |
| SmartIF< IAuditorSvc > | m_pAuditorSvc |
| Auditor Service. More... | |
Additional Inherited Members | |
Public Types inherited from MinimalEventLoopMgr | |
| typedef std::vector< SmartIF< IAlgorithm > > | ListAlg |
Public Types inherited from extends< Service, IEventProcessor > | |
| using | base_class = extends |
| Typedef to this class. More... | |
| using | extend_interfaces_base = extend_interfaces< Interfaces... > |
| Typedef to the base of this class. More... | |
Public Types inherited from Service | |
| using | Factory = Gaudi::PluginService::Factory< IService *(const std::string &, ISvcLocator *)> |
Public Types inherited from PropertyHolder< CommonMessaging< implements< IService, IProperty, IStateful > > > | |
| using | PropertyHolderImpl = PropertyHolder< CommonMessaging< implements< IService, IProperty, IStateful > > > |
| Typedef used to refer to this class from derived classes, as in. More... | |
Public Types inherited from CommonMessaging< implements< IService, IProperty, IStateful > > | |
| using | base_class = CommonMessaging |
Public Types inherited from extend_interfaces< Interfaces... > | |
| using | ext_iids = typename Gaudi::interface_list_cat< typename Interfaces::ext_iids... >::type |
| take union of the ext_iids of all Interfaces... More... | |
Protected Types inherited from MinimalEventLoopMgr | |
| enum | State { OFFLINE, CONFIGURED, FINALIZED, INITIALIZED } |
Protected Member Functions inherited from Service | |
| ~Service () override | |
| Standard Destructor. More... | |
| int | outputLevel () const |
get the Service's output level More... | |
Protected Member Functions inherited from PropertyHolder< CommonMessaging< implements< IService, IProperty, IStateful > > > | |
| Gaudi::Details::PropertyBase * | property (const std::string &name) const |
Protected Member Functions inherited from CommonMessaging< implements< IService, IProperty, IStateful > > | |
| MSG::Level | setUpMessaging () const |
| Set up local caches. More... | |
| MSG::Level | resetMessaging () |
| Reinitialize internal states. More... | |
| void | updateMsgStreamOutputLevel (int level) |
| Update the output level of the cached MsgStream. More... | |
Class definition of EventLoopMgr.
This is the default processing manager of the application manager. This object handles the minimal requirements needed by the application manager. It also handles the default user configuration setup for standard event processing.
History:
+---------+----------------------------------------------+---------+ | Date | Comment | Who | +---------+----------------------------------------------+---------+ |13/12/00 | Initial version | M.Frank | +---------+----------------------------------------------+---------+
Definition at line 44 of file EventLoopMgr.h.
|
override |
Standard Destructor.
Definition at line 31 of file EventLoopMgr.cpp.
|
override |
implementation of IEventProcessor::executeEvent(EventContext&&)
Definition at line 242 of file EventLoopMgr.cpp.
|
override |
implementation of IService::finalize
Definition at line 181 of file EventLoopMgr.cpp.
| StatusCode EventLoopMgr::getEventRoot | ( | IOpaqueAddress *& | refpAddr | ) |
Create event address using event selector.
Definition at line 358 of file EventLoopMgr.cpp.
|
override |
implementation of IService::initialize
Definition at line 36 of file EventLoopMgr.cpp.
| MinimalEventLoopMgr::MinimalEventLoopMgr |
Standard Constructor.
Definition at line 38 of file MinimalEventLoopMgr.cpp.
|
delete |
No copy allowed.
|
override |
implementation of IEventProcessor::nextEvent
Definition at line 269 of file EventLoopMgr.cpp.
|
override |
implementation of IService::reinitialize
Definition at line 106 of file EventLoopMgr.cpp.
|
override |
implementation of IService::stop
Definition at line 169 of file EventLoopMgr.cpp.
Property interface of ApplicationMgr.
Definition at line 66 of file EventLoopMgr.h.
|
protected |
Flag to avoid to fire the EnvEvent incident twice in a row (and also not before the first event)
Definition at line 69 of file EventLoopMgr.h.
|
protected |
Event Iterator.
Definition at line 60 of file EventLoopMgr.h.
|
protected |
Reference to the Event Data Service's IDataManagerSvc interface.
Definition at line 54 of file EventLoopMgr.h.
|
protected |
Reference to the Event Data Service's IDataProviderSvc interface.
Definition at line 56 of file EventLoopMgr.h.
|
protected |
Definition at line 50 of file EventLoopMgr.h.
|
protected |
Reference to the Event Selector.
Definition at line 58 of file EventLoopMgr.h.
|
protected |
Reference to the Histogram Data Service.
Definition at line 62 of file EventLoopMgr.h.
|
protected |
Reference to the Histogram Persistency Service.
Definition at line 64 of file EventLoopMgr.h.
|
protected |
Definition at line 49 of file EventLoopMgr.h.
|
protected |
Definition at line 51 of file EventLoopMgr.h.