The Gaudi Framework  v33r0 (d5ea422b)
EventSelector Class Reference

Definition of class EventSelector. More...

#include <src/EventSelector/EventSelector.h>

Inheritance diagram for EventSelector:
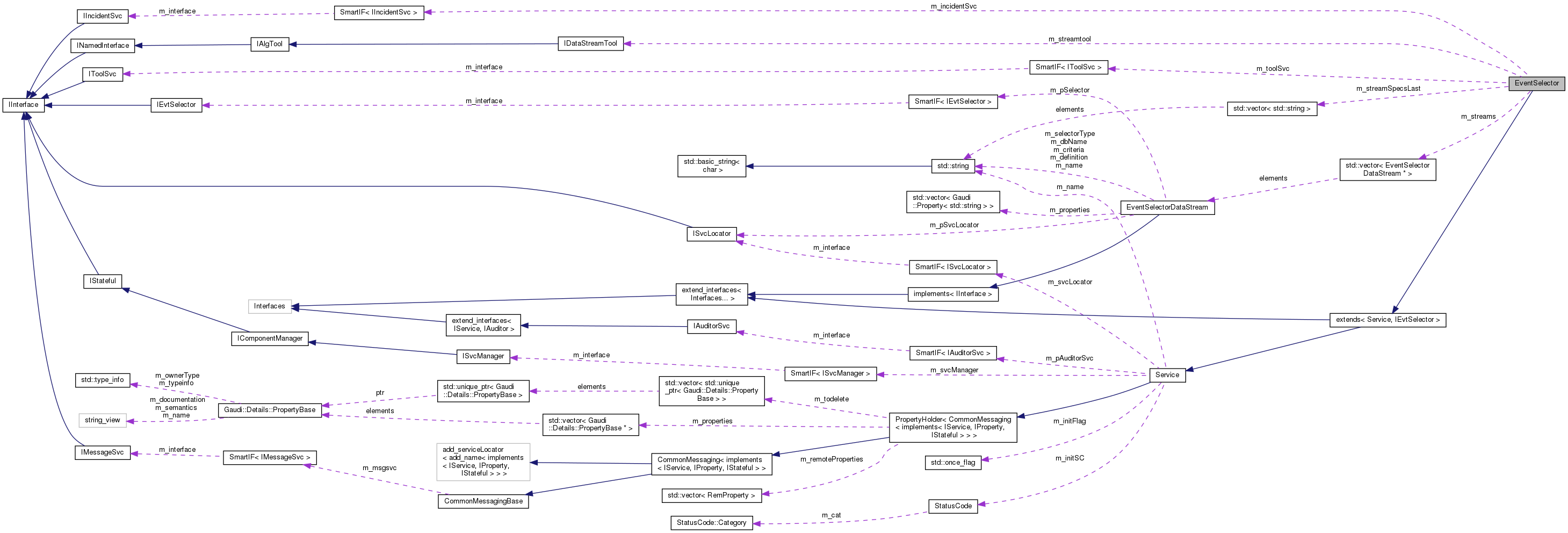
Collaboration diagram for EventSelector:

Public Types

typedef std::vector< EventSelectorDataStream * > Streams
 
typedef std::vector< std::stringStreamSpecs
 
typedef std::vector< Gaudi::Property< std::string > > Properties
 
- Public Types inherited from extends< Service, IEvtSelector >
using base_class = extends
 Typedef to this class. More...
 
using extend_interfaces_base = extend_interfaces< Interfaces... >
 Typedef to the base of this class. More...
 
- Public Types inherited from Service
using Factory = Gaudi::PluginService::Factory< IService *(const std::string &, ISvcLocator *)>
 
- Public Types inherited from PropertyHolder< CommonMessaging< implements< IService, IProperty, IStateful > > >
using PropertyHolderImpl = PropertyHolder< CommonMessaging< implements< IService, IProperty, IStateful > > >
 Typedef used to refer to this class from derived classes, as in. More...
 
- Public Types inherited from CommonMessaging< implements< IService, IProperty, IStateful > >
using base_class = CommonMessaging
 
- Public Types inherited from extend_interfaces< Interfaces... >
using ext_iids = typename Gaudi::interface_list_cat< typename Interfaces::ext_iids... >::type
 take union of the ext_iids of all Interfaces... More...
 

Public Member Functions

StatusCode initialize () override
 IService implementation: Db event selector override. More...
 
StatusCode finalize () override
 IService implementation: Service finalization. More...
 
StatusCode reinitialize () override
 Service override: Reinitialize service. More...
 
StatusCode createContext (Context *&refpCtxt) const override
 Create a new event loop context. More...
 
StatusCode next (Context &refCtxt) const override
 Get next iteration item from the event loop context. More...
 
StatusCode next (Context &refCtxt, int jump) const override
 Get next iteration item from the event loop context, but skip jump elements. More...
 
StatusCode previous (Context &refCtxt) const override
 Get previous iteration item from the event loop context. More...
 
StatusCode previous (Context &refCtxt, int jump) const override
 Get previous iteration item from the event loop context, but skip jump elements. More...
 
StatusCode rewind (Context &refCtxt) const override
 Rewind the dataset. More...
 
StatusCode createAddress (const Context &refCtxt, IOpaqueAddress *&refpAddr) const override
 Create new Opaque address corresponding to the current record. More...
 
StatusCode releaseContext (Context *&refCtxt) const override
 Release existing event iteration context. More...
 
StatusCode resetCriteria (const std::string &cr, Context &c) const override
 Will set a new criteria for the selection of the next list of events and will change the state of the context in a way to point to the new list. More...
 
StatusCode last (Context &c) const override
 Access last item in the iteration. More...
 
StatusCode firstOfNextStream (bool shutDown, EvtSelectorContext &it) const
 Retrieve first entry of the next data stream. More...
 
StatusCode lastOfPreviousStream (bool shutDown, EvtSelectorContext &it) const
 Retrieve last entry of the previous data stream. More...
 
- Public Member Functions inherited from extends< Service, IEvtSelector >
void * i_cast (const InterfaceID &tid) const override
 Implementation of IInterface::i_cast. More...
 
StatusCode queryInterface (const InterfaceID &ti, void **pp) override
 Implementation of IInterface::queryInterface. More...
 
std::vector< std::stringgetInterfaceNames () const override
 Implementation of IInterface::getInterfaceNames. More...
 
- Public Member Functions inherited from Service
const std::stringname () const override
 Retrieve name of the service. More...
 
StatusCode configure () override
 
StatusCode initialize () override
 
StatusCode start () override
 
StatusCode stop () override
 
StatusCode finalize () override
 
StatusCode terminate () override
 
Gaudi::StateMachine::State FSMState () const override
 
Gaudi::StateMachine::State targetFSMState () const override
 
StatusCode reinitialize () override
 
StatusCode restart () override
 
StatusCode sysInitialize () override
 Initialize Service. More...
 
StatusCode sysStart () override
 Initialize Service. More...
 
StatusCode sysStop () override
 Initialize Service. More...
 
StatusCode sysFinalize () override
 Finalize Service. More...
 
StatusCode sysReinitialize () override
 Re-initialize the Service. More...
 
StatusCode sysRestart () override
 Re-initialize the Service. More...
 
 Service (std::string name, ISvcLocator *svcloc)
 Standard Constructor. More...
 
SmartIF< ISvcLocator > & serviceLocator () const override
 Retrieve pointer to service locator. More...
 
StatusCode setProperties ()
 Method for setting declared properties to the values specified for the job. More...
 
template<class T >
StatusCode service (const std::string &name, const T *&psvc, bool createIf=true) const
 Access a service by name, creating it if it doesn't already exist. More...
 
template<class T >
StatusCode service (const std::string &name, T *&psvc, bool createIf=true) const
 
template<typename IFace = IService>
SmartIF< IFace > service (const std::string &name, bool createIf=true) const
 
template<class T >
StatusCode service (const std::string &svcType, const std::string &svcName, T *&psvc) const
 Access a service by name and type, creating it if it doesn't already exist. More...
 
template<class T >
StatusCode declareTool (ToolHandle< T > &handle, std::string toolTypeAndName, bool createIf=true)
 Declare used tool. More...
 
SmartIF< IAuditorSvc > & auditorSvc () const
 The standard auditor service.May not be invoked before sysInitialize() has been invoked. More...
 
- Public Member Functions inherited from PropertyHolder< CommonMessaging< implements< IService, IProperty, IStateful > > >
 PropertyHolder ()=default
 
Gaudi::Details::PropertyBasedeclareProperty (Gaudi::Details::PropertyBase &prop)
 Declare a property. More...
 
Gaudi::Details::PropertyBasedeclareProperty (const std::string &name, TYPE &value, const std::string &doc="none")
 Helper to wrap a regular data member and use it as a regular property. More...
 
Gaudi::Details::PropertyBasedeclareProperty (const std::string &name, Gaudi::Property< TYPE, VERIFIER, HANDLERS > &prop, const std::string &doc="none")
 Declare a PropertyBase instance setting name and documentation. More...
 
Gaudi::Details::PropertyBasedeclareRemoteProperty (const std::string &name, IProperty *rsvc, const std::string &rname="")
 Declare a remote property. More...
 
StatusCode setProperty (const Gaudi::Details::PropertyBase &p) override
 set the property form another property More...
 
StatusCode setProperty (const std::string &s) override
 set the property from the formatted string More...
 
StatusCode setProperty (const std::string &n, const std::string &v) override
 set the property from name and the value More...
 
StatusCode setProperty (const std::string &name, const TYPE &value)
 set the property form the value More...
 
StatusCode getProperty (Gaudi::Details::PropertyBase *p) const override
 get the property More...
 
const Gaudi::Details::PropertyBasegetProperty (const std::string &name) const override
 get the property by name More...
 
StatusCode getProperty (const std::string &n, std::string &v) const override
 convert the property to the string More...
 
const std::vector< Gaudi::Details::PropertyBase * > & getProperties () const override
 get all properties More...
 
bool hasProperty (const std::string &name) const override
 Return true if we have a property with the given name. More...
 
 PropertyHolder (const PropertyHolder &)=delete
 
PropertyHolderoperator= (const PropertyHolder &)=delete
 
- Public Member Functions inherited from CommonMessaging< implements< IService, IProperty, IStateful > >
MSG::Level msgLevel () const
 get the cached level (originally extracted from the embedded MsgStream) More...
 
bool msgLevel (MSG::Level lvl) const
 get the output level from the embedded MsgStream More...
 
MSG::Level outputLevel () const
 Backward compatibility function for getting the output level. More...
 
- Public Member Functions inherited from CommonMessagingBase
virtual ~CommonMessagingBase ()=default
 Virtual destructor. More...
 
const SmartIF< IMessageSvc > & msgSvc () const
 The standard message service. More...
 
MsgStreammsgStream () const
 Return an uninitialized MsgStream. More...
 
MsgStreammsgStream (const MSG::Level level) const
 Predefined configurable message stream for the efficient printouts. More...
 
MsgStreamalways () const
 shortcut for the method msgStream(MSG::ALWAYS) More...
 
MsgStreamfatal () const
 shortcut for the method msgStream(MSG::FATAL) More...
 
MsgStreamerr () const
 shortcut for the method msgStream(MSG::ERROR) More...
 
MsgStreamerror () const
 shortcut for the method msgStream(MSG::ERROR) More...
 
MsgStreamwarning () const
 shortcut for the method msgStream(MSG::WARNING) More...
 
MsgStreaminfo () const
 shortcut for the method msgStream(MSG::INFO) More...
 
MsgStreamdebug () const
 shortcut for the method msgStream(MSG::DEBUG) More...
 
MsgStreamverbose () const
 shortcut for the method msgStream(MSG::VERBOSE) More...
 
MsgStreammsg () const
 shortcut for the method msgStream(MSG::INFO) More...
 

Public Attributes

long int m_streamID
 

Protected Member Functions

virtual void printEvtInfo (const EvtSelectorContext *iter) const
 Progress report. More...
 
- Protected Member Functions inherited from Service
 ~Service () override
 Standard Destructor. More...
 
int outputLevel () const
 get the Service's output level More...
 
- Protected Member Functions inherited from PropertyHolder< CommonMessaging< implements< IService, IProperty, IStateful > > >
Gaudi::Details::PropertyBaseproperty (const std::string &name) const
 
- Protected Member Functions inherited from CommonMessaging< implements< IService, IProperty, IStateful > >
MSG::Level setUpMessaging () const
 Set up local caches. More...
 
MSG::Level resetMessaging ()
 Reinitialize internal states. More...
 
void updateMsgStreamOutputLevel (int level)
 Update the output level of the cached MsgStream. More...
 

Protected Attributes

SmartIF< IIncidentSvcm_incidentSvc = nullptr
 Reference to the indicent service. More...
 
SmartIF< IToolSvcm_toolSvc = nullptr
 
IDataStreamToolm_streamtool = nullptr
 
bool m_reconfigure = false
 Reconfigure occurred. More...
 
StreamSpecs m_streamSpecsLast
 Input stream specifiers (last used) More...
 
Streams m_streams
 Input streams. More...
 
int m_streamCount = 0
 Input stream counter (0..oo, monotonely increasing) More...
 
Gaudi::Property< StreamSpecsm_streamSpecs {this, "Input", {}, "input stream specifiers (for job options)"}
 
Gaudi::Property< int > m_firstEvent {this, "FirstEvent", 0, "first event to be processed"}
 
Gaudi::Property< int > m_evtMax {this, "EvtMax", INT_MAX, "maximum number of events to be processed"}
 
Gaudi::Property< int > m_evtPrintFrequency {this, "PrintFreq", 10, "printout frequency"}
 
Gaudi::Property< std::stringm_streamManager {this, "StreamManager", "DataStreamTool", ""}
 
- Protected Attributes inherited from Service
Gaudi::StateMachine::State m_state = Gaudi::StateMachine::OFFLINE
 Service state. More...
 
Gaudi::StateMachine::State m_targetState = Gaudi::StateMachine::OFFLINE
 Service state. More...
 
Gaudi::Property< int > m_outputLevel {this, "OutputLevel", MSG::NIL, "output level"}
 
Gaudi::Property< bool > m_auditInit {this, "AuditServices", false, " unused"}
 
Gaudi::Property< bool > m_auditorInitialize {this, "AuditInitialize", false, "trigger auditor on initialize()"}
 
Gaudi::Property< bool > m_auditorStart {this, "AuditStart", false, "trigger auditor on start()"}
 
Gaudi::Property< bool > m_auditorStop {this, "AuditStop", false, "trigger auditor on stop()"}
 
Gaudi::Property< bool > m_auditorFinalize {this, "AuditFinalize", false, "trigger auditor on finalize()"}
 
Gaudi::Property< bool > m_auditorReinitialize {this, "AuditReinitialize", false, "trigger auditor on reinitialize()"}
 
Gaudi::Property< bool > m_auditorRestart {this, "AuditRestart", false, "trigger auditor on restart()"}
 
SmartIF< IAuditorSvcm_pAuditorSvc
 Auditor Service. More...
 

Detailed Description

Definition of class EventSelector.

Basic event selector service. The event selector service itself is able to connect other services to attached streams.

History: +------—+-------------------------------------------—+---------—+ | Date | Comment | Who | +------—+-------------------------------------------—+---------—+ | 3/10/00 | Initial version | M.Frank | +------—+-------------------------------------------—+---------—+ | 4/09/09 | Added firing incident on opening/ending file | R. Lambert | +------—+-------------------------------------------—+---------—+

Author
Markus Frank
R. Lambert
Version
1.0

Definition at line 63 of file EventSelector.h.

Member Typedef Documentation

◆ Properties

◆ Streams

◆ StreamSpecs

Member Function Documentation

◆ createAddress()

StatusCode EventSelector::createAddress ( const Context &  refCtxt,
IOpaqueAddress *&  refpAddr 
) const
override

Create new Opaque address corresponding to the current record.

Parameters
refCtxt[IN/OUT] Reference to the context
refpAddr[OUT] Reference to address pointer
Returns
StatusCode indicating success or failure

Definition at line 285 of file EventSelector.cpp.

285  {
286  auto cpIt = dynamic_cast<const EvtSelectorContext*>( &refCtxt );
287  auto pIt = const_cast<EvtSelectorContext*>( cpIt );
288  refpAddr = nullptr;
290  if ( pIt ) {
291  auto s = m_streamtool->getStream( pIt->ID() );
292  auto it = pIt->context();
293  auto sel = s->selector();
294  if ( it && sel ) {
295  IOpaqueAddress* pAddr = nullptr;
296  sc = sel->createAddress( *it, pAddr );
297  if ( sc.isSuccess() ) { refpAddr = pAddr; }
298  pIt->set( it, pAddr );
299  }
300  }
301  return sc;
302 }
IDataStreamTool * m_streamtool
Definition: EventSelector.h:77
This class is used for returning status codes from appropriate routines.
Definition: StatusCode.h:61
virtual EventSelectorDataStream * getStream(size_type)=0
bool isSuccess() const
Definition: StatusCode.h:361
string s
Definition: gaudirun.py:328
constexpr static const auto FAILURE
Definition: StatusCode.h:97
Opaque address interface definition.

◆ createContext()

StatusCode EventSelector::createContext ( Context *&  refpCtxt) const
override

Create a new event loop context.

Parameters
refpCtxt[IN/OUT] Reference to pointer to store the context
Returns
StatusCode indicating success or failure

Definition at line 162 of file EventSelector.cpp.

162  {
163  // Max event is zero. Return begin = end
164  refpCtxt = nullptr;
165  if ( m_firstEvent < 0 ) {
166  error() << "First Event = " << m_firstEvent << " not valid" << endmsg;
167  error() << "It should be > 0 " << endmsg;
168  return StatusCode::FAILURE; // if failure => iterators = end();
169  }
170  auto ctxt = new EvtSelectorContext( this );
171  refpCtxt = ctxt;
172  ctxt->set( 0, -1, 0, 0 );
173  firstOfNextStream( true, *ctxt ).ignore();
174  long nskip = m_firstEvent;
175  while ( --nskip > 0 ) {
176  StatusCode sc = next( *refpCtxt );
177  if ( sc.isFailure() ) {
178  error() << " createContext() failed to start with event number " << m_firstEvent << endmsg;
179  releaseContext( refpCtxt );
180  refpCtxt = nullptr;
181  return StatusCode::FAILURE;
182  }
183  }
184  return StatusCode::SUCCESS;
185 }
StatusCode releaseContext(Context *&refCtxt) const override
Release existing event iteration context.
constexpr static const auto SUCCESS
Definition: StatusCode.h:96
StatusCode next(Context &refCtxt) const override
Get next iteration item from the event loop context.
MsgStream & error() const
shortcut for the method msgStream(MSG::ERROR)
Definition of class EventIterator.
Definition: EventIterator.h:42
This class is used for returning status codes from appropriate routines.
Definition: StatusCode.h:61
StatusCode firstOfNextStream(bool shutDown, EvtSelectorContext &it) const
Retrieve first entry of the next data stream.
Gaudi::Property< int > m_firstEvent
Definition: EventSelector.h:90
const StatusCode & ignore() const
Ignore/check StatusCode.
Definition: StatusCode.h:164
constexpr static const auto FAILURE
Definition: StatusCode.h:97
bool isFailure() const
Definition: StatusCode.h:141
MsgStream & endmsg(MsgStream &s)
MsgStream Modifier: endmsg. Calls the output method of the MsgStream.
Definition: MsgStream.h:202

◆ finalize()

StatusCode EventSelector::finalize ( )
override

IService implementation: Service finalization.

Definition at line 393 of file EventSelector.cpp.

393  {
394 
395  if ( msgLevel( MSG::DEBUG ) ) { debug() << "finalize()" << endmsg; }
396 
397  m_incidentSvc = nullptr;
398 
399  if ( m_streamtool ) {
400  if ( m_toolSvc ) {
402  } else {
403  // It should not be possible to get here
405  }
406  m_streamtool = nullptr;
407  }
408  m_toolSvc.reset();
409 
410  return Service::finalize();
411 }
SmartIF< IIncidentSvc > m_incidentSvc
Reference to the indicent service.
Definition: EventSelector.h:73
StatusCode finalize() override
Definition: Service.cpp:174
IDataStreamTool * m_streamtool
Definition: EventSelector.h:77
MSG::Level msgLevel() const
get the cached level (originally extracted from the embedded MsgStream)
MsgStream & debug() const
shortcut for the method msgStream(MSG::DEBUG)
SmartIF< IToolSvc > m_toolSvc
Definition: EventSelector.h:75
const StatusCode & ignore() const
Ignore/check StatusCode.
Definition: StatusCode.h:164
virtual unsigned long release()=0
Release Interface instance.
virtual StatusCode releaseTool(IAlgTool *tool)=0
Release the tool.
void reset(TYPE *ptr=nullptr)
Set the internal pointer to the passed one disposing of the old one.
Definition: SmartIF.h:96
MsgStream & endmsg(MsgStream &s)
MsgStream Modifier: endmsg. Calls the output method of the MsgStream.
Definition: MsgStream.h:202

◆ firstOfNextStream()

StatusCode EventSelector::firstOfNextStream ( bool  shutDown,
EvtSelectorContext it 
) const

Retrieve first entry of the next data stream.

Definition at line 53 of file EventSelector.cpp.

53  {
55  IDataStreamTool::size_type iter_id = ( m_reconfigure ) ? 0 : iter.ID() + 1;
56  if ( m_reconfigure ) const_cast<EventSelector*>( this )->m_reconfigure = false;
57  if ( shutDown ) {
58  if ( iter.ID() >= 0 && iter.ID() < (long)m_streamtool->size() ) {
59  const EventSelectorDataStream* s = m_streamtool->getStream( iter.ID() );
60  if ( s->isInitialized() ) {
61  EventSelector* thisPtr = const_cast<EventSelector*>( this );
62  if ( s->selector() && iter.context() ) {
63  Context* ctxt = iter.context();
64  s->selector()->releaseContext( ctxt ).ignore();
65  iter.set( 0, 0 );
66  }
67  status = thisPtr->m_streamtool->finalizeStream( const_cast<EventSelectorDataStream*>( s ) );
68  iter.set( 0, 0 );
69  }
70  }
71  }
72 
73  const EventSelectorDataStream* s = nullptr;
74  status = m_streamtool->getNextStream( s, iter_id );
75 
76  if ( status.isSuccess() ) {
77 
78  if ( s ) {
79  if ( !s->isInitialized() ) {
80  EventSelector* thisPtr = const_cast<EventSelector*>( this );
81  status = thisPtr->m_streamtool->initializeStream( const_cast<EventSelectorDataStream*>( s ) );
82  }
83 
84  if ( status.isSuccess() ) {
85  const IEvtSelector* sel = s->selector();
86  if ( sel ) {
87  Context* ctxt = nullptr;
88  status = sel->createContext( ctxt );
89  if ( status.isSuccess() ) {
90  status = sel->resetCriteria( s->criteria(), *ctxt );
91  if ( status.isSuccess() ) {
92  iter.set( this, iter_id, ctxt, 0 );
93  info() << *s << endmsg;
94  m_incidentSvc->fireIncident( Incident( s->dbName(), IncidentType::BeginInputFile ) );
95  return StatusCode::SUCCESS;
96  }
97  }
98  delete ctxt;
99  }
100  }
101  m_incidentSvc->fireIncident( Incident( s->dbName(), IncidentType::FailInputFile ) );
102  }
103  }
104 
105  iter.set( this, -1, 0, 0 );
106  status.setChecked();
107  // m_incidentSvc->fireIncident(Incident(s->dbName(),IncidentType::FailInputFile));
108  return StatusCode::FAILURE;
109 }
SmartIF< IIncidentSvc > m_incidentSvc
Reference to the indicent service.
Definition: EventSelector.h:73
virtual StatusCode finalizeStream(EventSelectorDataStream *)=0
The Event Selector Interface.
Definition: IEvtSelector.h:28
IDataStreamTool * m_streamtool
Definition: EventSelector.h:77
constexpr static const auto SUCCESS
Definition: StatusCode.h:96
MsgStream & info() const
shortcut for the method msgStream(MSG::INFO)
virtual void fireIncident(const Incident &incident)=0
Fire an Incident.
This class is used for returning status codes from appropriate routines.
Definition: StatusCode.h:61
virtual EventSelectorDataStream * getStream(size_type)=0
bool isSuccess() const
Definition: StatusCode.h:361
Definition of class EventSelectorDataStream.
Base class for all Incidents (computing events).
Definition: Incident.h:27
string s
Definition: gaudirun.py:328
constexpr static const auto FAILURE
Definition: StatusCode.h:97
Definition of class EventSelector.
Definition: EventSelector.h:63
virtual size_type size()=0
virtual StatusCode initializeStream(EventSelectorDataStream *)=0
bool m_reconfigure
Reconfigure occurred.
Definition: EventSelector.h:80
virtual StatusCode getNextStream(const EventSelectorDataStream *&, size_type &)=0
const StatusCode & setChecked(bool checked=true) const
Check/uncheck StatusCode.
Definition: StatusCode.h:154
MsgStream & endmsg(MsgStream &s)
MsgStream Modifier: endmsg. Calls the output method of the MsgStream.
Definition: MsgStream.h:202

◆ initialize()

StatusCode EventSelector::initialize ( )
override

IService implementation: Db event selector override.

Definition at line 320 of file EventSelector.cpp.

320  {
321  // Initialize base class
322  StatusCode status = Service::initialize();
323  if ( !status.isSuccess() ) {
324  error() << "Error initializing base class Service!" << endmsg;
325  return status;
326  }
327  // Get the references to the services that are needed by the ApplicationMgr itself
328  m_incidentSvc = serviceLocator()->service( "IncidentSvc" );
329  if ( !m_incidentSvc ) {
330  fatal() << "Error retrieving IncidentSvc." << endmsg;
331  return StatusCode::FAILURE;
332  }
333  if ( m_evtMax != INT_MAX ) {
334  error() << "EvtMax is an obsolete property of the event selector." << endmsg;
335  error() << "Please set \"ApplicationMgr.EvtMax = " << m_evtMax << ";\" to process the requested number of events."
336  << endmsg;
337  return StatusCode::FAILURE;
338  }
339 
340  m_toolSvc = serviceLocator()->service( "ToolSvc" );
341  if ( !m_toolSvc ) {
342  error() << " Could not locate the Tool Service! " << endmsg;
343  return StatusCode::FAILURE;
344  }
345  // make sure we finalize _prior_ to ToolSvc... we are about to get a
346  // a pointer to a tool which gets finalized and released by the ToolSvc
347  // during ToolSvc::finalize, and we don't want dangling pointers...
349  auto prio = mgr->getPriority( "ToolSvc" );
350  mgr->setPriority( name(), prio + 1 ).ignore();
351 
353 
354  if ( status.isFailure() ) {
355  error() << "Error initializing " << m_streamManager << endmsg;
356  return status;
357  }
358 
359  status = m_streamtool->clear();
360  if ( status.isFailure() ) {
361  // Message already printed by the tool
362  return status;
363  }
364 
366 
368 
369  m_streamID = 0;
370 
371  return status;
372 }
SmartIF< IIncidentSvc > m_incidentSvc
Reference to the indicent service.
Definition: EventSelector.h:73
StatusCode initialize() override
Definition: Service.cpp:70
SmartIF< ISvcLocator > & serviceLocator() const override
Retrieve pointer to service locator.
Definition: Service.cpp:287
IDataStreamTool * m_streamtool
Definition: EventSelector.h:77
long int m_streamID
Definition: EventSelector.h:69
StatusCode retrieveTool(const std::string &type, T *&tool, const IInterface *parent=nullptr, bool createIf=true)
Retrieve specified tool sub-type with tool dependent part of the name automatically assigned.
Definition: IToolSvc.h:148
StreamSpecs m_streamSpecsLast
Input stream specifiers (last used)
Definition: EventSelector.h:82
virtual StatusCode addStreams(const StreamSpecs &)=0
StatusCode service(const Gaudi::Utils::TypeNameString &name, T *&svc, bool createIf=true)
Templated method to access a service by name.
Definition: ISvcLocator.h:86
const std::string & name() const override
Retrieve name of the service.
Definition: Service.cpp:284
MsgStream & error() const
shortcut for the method msgStream(MSG::ERROR)
Gaudi::Property< std::string > m_streamManager
Definition: EventSelector.h:93
virtual StatusCode clear()=0
This class is used for returning status codes from appropriate routines.
Definition: StatusCode.h:61
Gaudi::Property< int > m_evtMax
Definition: EventSelector.h:91
Gaudi::Property< StreamSpecs > m_streamSpecs
Definition: EventSelector.h:89
bool isSuccess() const
Definition: StatusCode.h:361
SmartIF< IToolSvc > m_toolSvc
Definition: EventSelector.h:75
constexpr static const auto FAILURE
Definition: StatusCode.h:97
bool isFailure() const
Definition: StatusCode.h:141
MsgStream & fatal() const
shortcut for the method msgStream(MSG::FATAL)
MsgStream & endmsg(MsgStream &s)
MsgStream Modifier: endmsg. Calls the output method of the MsgStream.
Definition: MsgStream.h:202

◆ last()

StatusCode EventSelector::last ( Context &  c) const
override

Access last item in the iteration.

Parameters
cReference to the Context object.
Returns
StatusCode indicating success or failure

Definition at line 259 of file EventSelector.cpp.

259  {
260  EvtSelectorContext* pIt = dynamic_cast<EvtSelectorContext*>( &refCtxt );
261  if ( pIt ) {}
262  return StatusCode::FAILURE;
263 }
Definition of class EventIterator.
Definition: EventIterator.h:42
constexpr static const auto FAILURE
Definition: StatusCode.h:97

◆ lastOfPreviousStream()

StatusCode EventSelector::lastOfPreviousStream ( bool  shutDown,
EvtSelectorContext it 
) const

Retrieve last entry of the previous data stream.

Definition at line 112 of file EventSelector.cpp.

112  {
114  if ( shutDown ) {
115  if ( iter.ID() >= 0 && iter.ID() < (long)m_streamtool->size() ) {
116  const EventSelectorDataStream* s = m_streamtool->getStream( iter.ID() );
117  if ( s->isInitialized() ) {
118  EventSelector* thisPtr = const_cast<EventSelector*>( this );
119  if ( s->selector() && iter.context() ) {
120  Context* ctxt = iter.context();
121  s->selector()->releaseContext( ctxt );
122  iter.set( 0, 0 );
123  }
124  status = thisPtr->m_streamtool->finalizeStream( const_cast<EventSelectorDataStream*>( s ) );
125  iter.set( 0, 0 );
126  }
127  }
128  }
129 
130  IDataStreamTool::size_type iter_id = iter.ID() - 1;
131  const EventSelectorDataStream* s = nullptr;
132  status = m_streamtool->getPreviousStream( s, iter_id );
133 
134  if ( status.isSuccess() ) {
135 
136  if ( !s->isInitialized() ) {
137  EventSelector* thisPtr = const_cast<EventSelector*>( this );
138  status = thisPtr->m_streamtool->initializeStream( const_cast<EventSelectorDataStream*>( s ) );
139  }
140  if ( status.isSuccess() ) {
141  const IEvtSelector* sel = s->selector();
142  if ( sel ) {
143  Context* ctxt = nullptr;
144  status = sel->createContext( ctxt );
145  if ( status.isSuccess() ) {
146  status = sel->resetCriteria( s->criteria(), *ctxt );
147  if ( status.isSuccess() ) {
148  iter.set( this, iter_id, ctxt, 0 );
149  info() << *s << endmsg;
150  return StatusCode::SUCCESS;
151  }
152  }
153  }
154  }
155  }
156 
157  iter.set( this, -1, 0, 0 );
158  return StatusCode::FAILURE;
159 }
virtual StatusCode finalizeStream(EventSelectorDataStream *)=0
The Event Selector Interface.
Definition: IEvtSelector.h:28
IDataStreamTool * m_streamtool
Definition: EventSelector.h:77
constexpr static const auto SUCCESS
Definition: StatusCode.h:96
MsgStream & info() const
shortcut for the method msgStream(MSG::INFO)
This class is used for returning status codes from appropriate routines.
Definition: StatusCode.h:61
virtual EventSelectorDataStream * getStream(size_type)=0
bool isSuccess() const
Definition: StatusCode.h:361
virtual StatusCode getPreviousStream(const EventSelectorDataStream *&, size_type &)=0
Definition of class EventSelectorDataStream.
string s
Definition: gaudirun.py:328
constexpr static const auto FAILURE
Definition: StatusCode.h:97
Definition of class EventSelector.
Definition: EventSelector.h:63
virtual size_type size()=0
virtual StatusCode initializeStream(EventSelectorDataStream *)=0
MsgStream & endmsg(MsgStream &s)
MsgStream Modifier: endmsg. Calls the output method of the MsgStream.
Definition: MsgStream.h:202

◆ next() [1/2]

StatusCode EventSelector::next ( Context &  refCtxt) const
override

Get next iteration item from the event loop context.

Parameters
refCtxt[IN/OUT] Reference to the context
Returns
StatusCode indicating success or failure

Definition at line 188 of file EventSelector.cpp.

188 { return next( refCtxt, 1 ); }
StatusCode next(Context &refCtxt) const override
Get next iteration item from the event loop context.

◆ next() [2/2]

StatusCode EventSelector::next ( Context &  refCtxt,
int  jump 
) const
override

Get next iteration item from the event loop context, but skip jump elements.

Parameters
refCtxt[IN/OUT] Reference to the context
Returns
StatusCode indicating success or failure

Definition at line 191 of file EventSelector.cpp.

191  {
192  EvtSelectorContext* pIt = dynamic_cast<EvtSelectorContext*>( &refCtxt );
193  if ( pIt ) {
194  if ( pIt->ID() != -1 ) {
195  const EventSelectorDataStream* s = m_streamtool->getStream( pIt->ID() );
196  Context* it = pIt->context();
197  IEvtSelector* sel = s->selector();
198  if ( it && sel ) { // First exploit the current stream
199  StatusCode sc = sel->next( *it ); // This stream is empty: advance to the next stream
200  if ( !sc.isSuccess() ) {
201  m_incidentSvc->fireIncident( Incident( s->dbName(), IncidentType::EndInputFile ) );
202  sc = firstOfNextStream( true, *pIt );
203  if ( sc.isSuccess() ) sc = next( *pIt );
204  } else {
205  pIt->increaseCounters( false );
206  pIt->set( it, 0 );
207  printEvtInfo( pIt );
208  }
209  return sc;
210  } else if ( m_reconfigure ) {
211  StatusCode sc = firstOfNextStream( false, *pIt );
212  printEvtInfo( pIt );
213  return sc;
214  }
215  } else if ( m_reconfigure ) {
216  StatusCode sc = firstOfNextStream( false, *pIt );
217  printEvtInfo( pIt );
218  return sc;
219  }
220  pIt->increaseCounters( false );
221  }
222  printEvtInfo( pIt );
223  return StatusCode::FAILURE;
224 }
SmartIF< IIncidentSvc > m_incidentSvc
Reference to the indicent service.
Definition: EventSelector.h:73
IEvtSelector::Context * context() const
Access "real" iterator.
Definition: EventIterator.h:80
The Event Selector Interface.
Definition: IEvtSelector.h:28
IDataStreamTool * m_streamtool
Definition: EventSelector.h:77
StatusCode next(Context &refCtxt) const override
Get next iteration item from the event loop context.
virtual void fireIncident(const Incident &incident)=0
Fire an Incident.
Definition of class EventIterator.
Definition: EventIterator.h:42
This class is used for returning status codes from appropriate routines.
Definition: StatusCode.h:61
virtual void printEvtInfo(const EvtSelectorContext *iter) const
Progress report.
virtual EventSelectorDataStream * getStream(size_type)=0
StatusCode firstOfNextStream(bool shutDown, EvtSelectorContext &it) const
Retrieve first entry of the next data stream.
bool isSuccess() const
Definition: StatusCode.h:361
void set(const IEvtSelector *sel, IDataStreamTool::size_type id, IEvtSelector::Context *it, IOpaqueAddress *pA)
Set the address of the iterator.
Definition: EventIterator.h:65
Definition of class EventSelectorDataStream.
Base class for all Incidents (computing events).
Definition: Incident.h:27
string s
Definition: gaudirun.py:328
constexpr static const auto FAILURE
Definition: StatusCode.h:97
virtual IDataStreamTool::size_type ID() const
Stream identifier.
Definition: EventIterator.h:99
IDataStreamTool::size_type increaseCounters(bool reset=false)
Increase counters.
Definition: EventIterator.h:82
bool m_reconfigure
Reconfigure occurred.
Definition: EventSelector.h:80

◆ previous() [1/2]

StatusCode EventSelector::previous ( Context &  refCtxt) const
override

Get previous iteration item from the event loop context.

Parameters
refCtxt[IN/OUT] Reference to the context
jump[IN] Number of events to be skipped
Returns
StatusCode indicating success or failure

Definition at line 227 of file EventSelector.cpp.

227 { return previous( refCtxt, 1 ); }
StatusCode previous(Context &refCtxt) const override
Get previous iteration item from the event loop context.

◆ previous() [2/2]

StatusCode EventSelector::previous ( Context &  refCtxt,
int  jump 
) const
override

Get previous iteration item from the event loop context, but skip jump elements.

Parameters
refCtxt[IN/OUT] Reference to the context
jump[IN] Number of events to be skipped
Returns
StatusCode indicating success or failure

Definition at line 230 of file EventSelector.cpp.

230  {
231  EvtSelectorContext* pIt = dynamic_cast<EvtSelectorContext*>( &refCtxt );
232  if ( pIt && jump > 0 ) {
234  for ( int i = 0; i < jump && sc.isSuccess(); ++i ) {
235  const EventSelectorDataStream* s = m_streamtool->getStream( pIt->ID() );
236  Context* it = pIt->context();
237  IEvtSelector* sel = s->selector();
238  if ( it && sel ) { // First exploit the current stream
239  // This stream is empty: advance to the next stream
240  sc = sel->previous( *it ); // This stream is empty: advance to the next stream
241  if ( !sc.isSuccess() ) {
242  sc = lastOfPreviousStream( true, *pIt );
243  } else {
244  pIt->increaseCounters( false );
245  pIt->set( it, 0 );
246  }
247  printEvtInfo( pIt );
248  if ( !sc.isSuccess() ) { return sc; }
249  }
250  pIt->increaseCounters( false );
251  }
252  return sc;
253  }
254  printEvtInfo( pIt );
255  return StatusCode::FAILURE;
256 }
IEvtSelector::Context * context() const
Access "real" iterator.
Definition: EventIterator.h:80
The Event Selector Interface.
Definition: IEvtSelector.h:28
IDataStreamTool * m_streamtool
Definition: EventSelector.h:77
constexpr static const auto SUCCESS
Definition: StatusCode.h:96
Definition of class EventIterator.
Definition: EventIterator.h:42
This class is used for returning status codes from appropriate routines.
Definition: StatusCode.h:61
virtual void printEvtInfo(const EvtSelectorContext *iter) const
Progress report.
virtual EventSelectorDataStream * getStream(size_type)=0
bool isSuccess() const
Definition: StatusCode.h:361
StatusCode lastOfPreviousStream(bool shutDown, EvtSelectorContext &it) const
Retrieve last entry of the previous data stream.
void set(const IEvtSelector *sel, IDataStreamTool::size_type id, IEvtSelector::Context *it, IOpaqueAddress *pA)
Set the address of the iterator.
Definition: EventIterator.h:65
Definition of class EventSelectorDataStream.
string s
Definition: gaudirun.py:328
constexpr static const auto FAILURE
Definition: StatusCode.h:97
virtual IDataStreamTool::size_type ID() const
Stream identifier.
Definition: EventIterator.h:99
IDataStreamTool::size_type increaseCounters(bool reset=false)
Increase counters.
Definition: EventIterator.h:82

◆ printEvtInfo()

void EventSelector::printEvtInfo ( const EvtSelectorContext iter) const
protectedvirtual

Progress report.

Definition at line 35 of file EventSelector.cpp.

35  {
36  if ( iter ) {
37  long count = iter->numEvent();
38  // Print an message every m_evtPrintFrequency events
39  if ( 0 == iter->context() ) {
40  info() << "End of event input reached." << endmsg;
41  } else if ( iter->numStreamEvent() == -1 ) {
42  // Intial value for this stream
43  } else if ( m_evtPrintFrequency != -1 && ( count % m_evtPrintFrequency == 0 ) ) {
44  always() << "Reading Event record " << count + 1 << ". Record number within stream " << iter->ID() + 1 << ": "
45  << iter->numStreamEvent() + 1 << endmsg;
46  }
47  } else {
48  info() << "End of event input reached." << endmsg;
49  }
50 }
IEvtSelector::Context * context() const
Access "real" iterator.
Definition: EventIterator.h:80
MsgStream & always() const
shortcut for the method msgStream(MSG::ALWAYS)
MsgStream & info() const
shortcut for the method msgStream(MSG::INFO)
Gaudi::Property< int > m_evtPrintFrequency
Definition: EventSelector.h:92
long numEvent() const
Access counter.
T count(T... args)
virtual IDataStreamTool::size_type ID() const
Stream identifier.
Definition: EventIterator.h:99
long numStreamEvent() const
Access counter within stream.
MsgStream & endmsg(MsgStream &s)
MsgStream Modifier: endmsg. Calls the output method of the MsgStream.
Definition: MsgStream.h:202

◆ reinitialize()

StatusCode EventSelector::reinitialize ( )
override

Service override: Reinitialize service.

Definition at line 375 of file EventSelector.cpp.

375  {
377  error() << "Cannot reinitialize: service not in state initialized" << endmsg;
378  return StatusCode::FAILURE;
379  }
380 
381  if ( m_streamSpecsLast != m_streamSpecs ) {
382  StatusCode status = m_streamtool->clear();
383  if ( status.isFailure() ) return status;
385  m_reconfigure = true;
387  }
388 
389  return StatusCode::SUCCESS;
390 }
Gaudi::StateMachine::State FSMState() const override
Definition: Service.h:62
IDataStreamTool * m_streamtool
Definition: EventSelector.h:77
constexpr static const auto SUCCESS
Definition: StatusCode.h:96
StreamSpecs m_streamSpecsLast
Input stream specifiers (last used)
Definition: EventSelector.h:82
virtual StatusCode addStreams(const StreamSpecs &)=0
MsgStream & error() const
shortcut for the method msgStream(MSG::ERROR)
virtual StatusCode clear()=0
This class is used for returning status codes from appropriate routines.
Definition: StatusCode.h:61
Gaudi::Property< StreamSpecs > m_streamSpecs
Definition: EventSelector.h:89
constexpr static const auto FAILURE
Definition: StatusCode.h:97
bool isFailure() const
Definition: StatusCode.h:141
bool m_reconfigure
Reconfigure occurred.
Definition: EventSelector.h:80
MsgStream & endmsg(MsgStream &s)
MsgStream Modifier: endmsg. Calls the output method of the MsgStream.
Definition: MsgStream.h:202

◆ releaseContext()

StatusCode EventSelector::releaseContext ( Context *&  refCtxt) const
override

Release existing event iteration context.

Parameters
refCtxt[IN/OUT] Reference to the context
Returns
StatusCode indicating success or failure

Definition at line 305 of file EventSelector.cpp.

305  {
307  auto cpIt = dynamic_cast<const EvtSelectorContext*>( refCtxt );
308  std::unique_ptr<EvtSelectorContext> pIt{const_cast<EvtSelectorContext*>( cpIt )};
309  if ( pIt && pIt->ID() >= 0 && pIt->ID() < (long)m_streamtool->size() ) {
310  const auto s = m_streamtool->getStream( pIt->ID() );
311  auto it = pIt->context();
312  auto sel = s->selector();
313  if ( it && sel ) { sc = sel->releaseContext( it ); }
314  }
315  refCtxt = nullptr; // std::unique_ptr always deletes object, so always set to NULL
316  return sc;
317 }
IDataStreamTool * m_streamtool
Definition: EventSelector.h:77
constexpr static const auto SUCCESS
Definition: StatusCode.h:96
This class is used for returning status codes from appropriate routines.
Definition: StatusCode.h:61
virtual EventSelectorDataStream * getStream(size_type)=0
STL class.
string s
Definition: gaudirun.py:328
virtual size_type size()=0

◆ resetCriteria()

StatusCode EventSelector::resetCriteria ( const std::string cr,
Context &  c 
) const
override

Will set a new criteria for the selection of the next list of events and will change the state of the context in a way to point to the new list.

Parameters
crThe new criteria string.
cReference pointer to the Context object.
Returns
StatusCode indicating success or failure

Definition at line 30 of file EventSelector.cpp.

30  {
31  return StatusCode::FAILURE;
32 }
constexpr static const auto FAILURE
Definition: StatusCode.h:97

◆ rewind()

StatusCode EventSelector::rewind ( Context &  refCtxt) const
override

Rewind the dataset.

Parameters
refCtxt[IN/OUT] Reference to the context
Returns
StatusCode indicating success or failure

Definition at line 266 of file EventSelector.cpp.

266  {
267  EvtSelectorContext* ctxt = dynamic_cast<EvtSelectorContext*>( &refCtxt );
268  if ( ctxt ) {
269  ctxt->set( 0, -1, 0, 0 );
270  firstOfNextStream( true, *ctxt );
271  long nskip = m_firstEvent;
272  while ( --nskip > 0 ) {
273  StatusCode sc = next( *ctxt );
274  if ( sc.isFailure() ) {
275  error() << "rewind() failed to start with event number " << m_firstEvent << endmsg;
276  return StatusCode::FAILURE;
277  }
278  }
279  return StatusCode::SUCCESS;
280  }
281  return StatusCode::FAILURE;
282 }
constexpr static const auto SUCCESS
Definition: StatusCode.h:96
StatusCode next(Context &refCtxt) const override
Get next iteration item from the event loop context.
MsgStream & error() const
shortcut for the method msgStream(MSG::ERROR)
Definition of class EventIterator.
Definition: EventIterator.h:42
This class is used for returning status codes from appropriate routines.
Definition: StatusCode.h:61
StatusCode firstOfNextStream(bool shutDown, EvtSelectorContext &it) const
Retrieve first entry of the next data stream.
Gaudi::Property< int > m_firstEvent
Definition: EventSelector.h:90
void set(const IEvtSelector *sel, IDataStreamTool::size_type id, IEvtSelector::Context *it, IOpaqueAddress *pA)
Set the address of the iterator.
Definition: EventIterator.h:65
constexpr static const auto FAILURE
Definition: StatusCode.h:97
bool isFailure() const
Definition: StatusCode.h:141
MsgStream & endmsg(MsgStream &s)
MsgStream Modifier: endmsg. Calls the output method of the MsgStream.
Definition: MsgStream.h:202

Member Data Documentation

◆ m_evtMax

Gaudi::Property<int> EventSelector::m_evtMax {this, "EvtMax", INT_MAX, "maximum number of events to be processed"}
protected

Definition at line 91 of file EventSelector.h.

◆ m_evtPrintFrequency

Gaudi::Property<int> EventSelector::m_evtPrintFrequency {this, "PrintFreq", 10, "printout frequency"}
protected

Definition at line 92 of file EventSelector.h.

◆ m_firstEvent

Gaudi::Property<int> EventSelector::m_firstEvent {this, "FirstEvent", 0, "first event to be processed"}
protected

Definition at line 90 of file EventSelector.h.

◆ m_incidentSvc

SmartIF<IIncidentSvc> EventSelector::m_incidentSvc = nullptr
protected

Reference to the indicent service.

Definition at line 73 of file EventSelector.h.

◆ m_reconfigure

bool EventSelector::m_reconfigure = false
protected

Reconfigure occurred.

Definition at line 80 of file EventSelector.h.

◆ m_streamCount

int EventSelector::m_streamCount = 0
protected

Input stream counter (0..oo, monotonely increasing)

Definition at line 86 of file EventSelector.h.

◆ m_streamID

long int EventSelector::m_streamID

Definition at line 69 of file EventSelector.h.

◆ m_streamManager

Gaudi::Property<std::string> EventSelector::m_streamManager {this, "StreamManager", "DataStreamTool", ""}
protected

Definition at line 93 of file EventSelector.h.

◆ m_streams

Streams EventSelector::m_streams
protected

Input streams.

Definition at line 84 of file EventSelector.h.

◆ m_streamSpecs

Gaudi::Property<StreamSpecs> EventSelector::m_streamSpecs {this, "Input", {}, "input stream specifiers (for job options)"}
protected

Definition at line 89 of file EventSelector.h.

◆ m_streamSpecsLast

StreamSpecs EventSelector::m_streamSpecsLast
protected

Input stream specifiers (last used)

Definition at line 82 of file EventSelector.h.

◆ m_streamtool

IDataStreamTool* EventSelector::m_streamtool = nullptr
protected

Definition at line 77 of file EventSelector.h.

◆ m_toolSvc

SmartIF<IToolSvc> EventSelector::m_toolSvc = nullptr
protected

Definition at line 75 of file EventSelector.h.


The documentation for this class was generated from the following files: