![]() |
The Gaudi Framework
v33r0 (d5ea422b)
|
#include "GaudiKernel/AnyDataWrapper.h"#include "GaudiKernel/DataObjectHandleBase.h"#include "GaudiKernel/GaudiException.h"#include "GaudiKernel/IDataHandleHolder.h"#include "GaudiKernel/IProperty.h"#include "GaudiKernel/IRegistry.h"#include "GaudiKernel/NamedRange.h"#include "boost/algorithm/string.hpp"#include <type_traits>

Go to the source code of this file.
Classes | |
| struct | details::Payload_helper< T > |
| struct | details::Payload_helper< Gaudi::Range_< T > > |
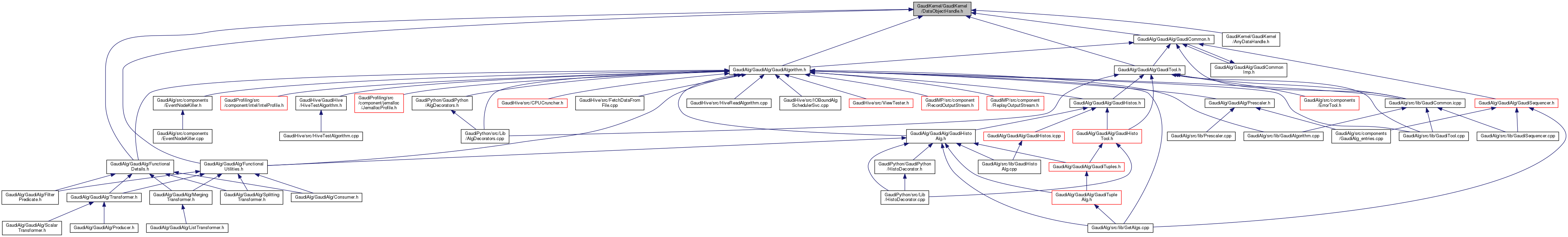
| class | DataObjectHandle< T > |
| DataObjectHandle.h GaudiKernel/DataObjectHandle.h. More... | |
| class | DataObjectHandle< Gaudi::Range_< T > > |
| specialization for Range_ More... | |
| class | DataObjectHandle< AnyDataWrapper< T > > |
| specialization for AnyDataWrapper More... | |
| class | DataObjectReadHandle< T > |
| class | DataObjectWriteHandle< T > |
Namespaces | |
| details | |
Typedefs | |
| template<typename T > | |
| using | details::Converter_t = T(*)(const DataObject *) |
| template<typename T > | |
| using | details::Payload_t = typename Payload_helper< T >::type |
Functions | |
| template<typename Range , typename StorageType > | |
| Range | details::make_range (const DataObject *obj) |
| template<typename ValueType , typename Range = Gaudi::Range_<typename ValueType::ConstVector>> | |
| Converter_t< Range > | details::select_range_converter (const DataObject *obj) |
| template<typename T > | |
| bool | details::verifyType (const DataObject *dataObj) |