![]() |
The Gaudi Framework
v33r1 (b1225454)
|
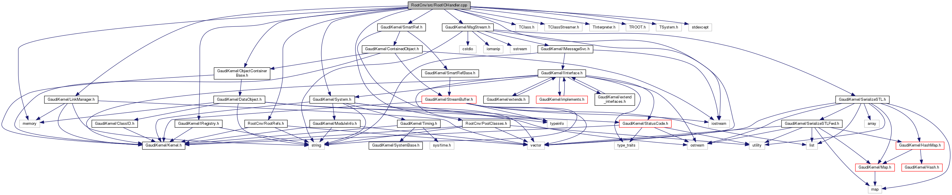
#include "GaudiKernel/IRegistry.h"#include "GaudiKernel/LinkManager.h"#include "GaudiKernel/MsgStream.h"#include "GaudiKernel/ObjectContainerBase.h"#include "GaudiKernel/SmartRef.h"#include "GaudiKernel/System.h"#include "RootCnv/PoolClasses.h"#include "RootCnv/RootRefs.h"#include "TClass.h"#include "TClassStreamer.h"#include "TInterpreter.h"#include "TROOT.h"#include "TSystem.h"#include <iostream>#include <memory>#include <stdexcept>
Go to the source code of this file.
Classes | |
| union | GaudiRoot::RefAccessor |
| class | GaudiRoot::IOHandler< T > |
Namespaces | |
| GaudiRoot | |
Functions | |
| void | GaudiRoot::resetLastLink () |
| void | GaudiRoot::pushCurrentDataObject (DataObject **pobjAddr) |
| void | GaudiRoot::popCurrentDataObject () |
| bool | GaudiRoot::patchStreamers (MsgStream &log) |