![]() |
The Gaudi Framework
v33r1 (b1225454)
|


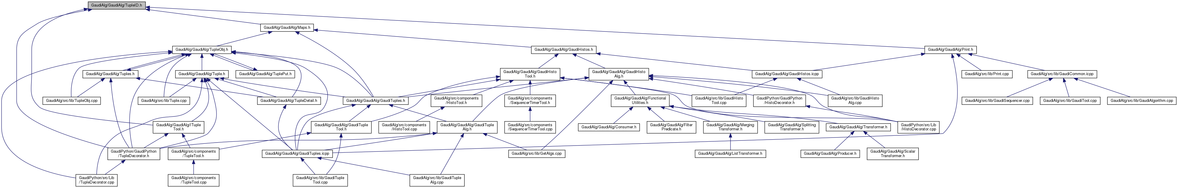
Go to the source code of this file.
Namespaces | |
| Tuples | |
| General namespace for Tuple properties. | |
| GaudiAlg | |
| GaudiAlg.h GaudiAlg/GaudiAlg.h Namespace with definition of useful constants, types and function, common for all classes from GaudiAlg package. | |
Typedefs | |
| typedef GaudiAlg::ID | Tuples::TupleID |
| the actual type for N-Tuple identifier (HBOOK-style) More... | |
| typedef Tuples::TupleID | GaudiAlg::TupleID |
| the actual type for N-Tuple identifier More... | |
Functions | |
| std::size_t | Tuples::hash_value (TupleID const &b) |
| std::size_t | GaudiAlg::hash_value (TupleID const &b) |