![]() |
The Gaudi Framework
v33r1 (b1225454)
|
#include <string>

Go to the source code of this file.
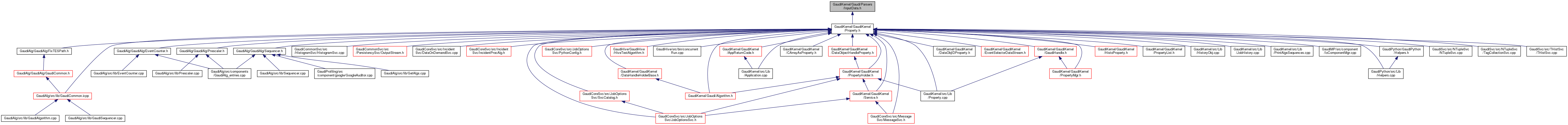
Classes | |
| struct | Gaudi::Parsers::InputData |
| Helper class to enable ADL for parsers. More... | |
Namespaces | |
| Gaudi | |
| Header file for std:chrono::duration-based Counters. | |
| Gaudi::Parsers | |