![]() |
The Gaudi Framework
v33r1 (b1225454)
|
#include "GaudiKernel/Kernel.h"

Go to the source code of this file.
Classes | |
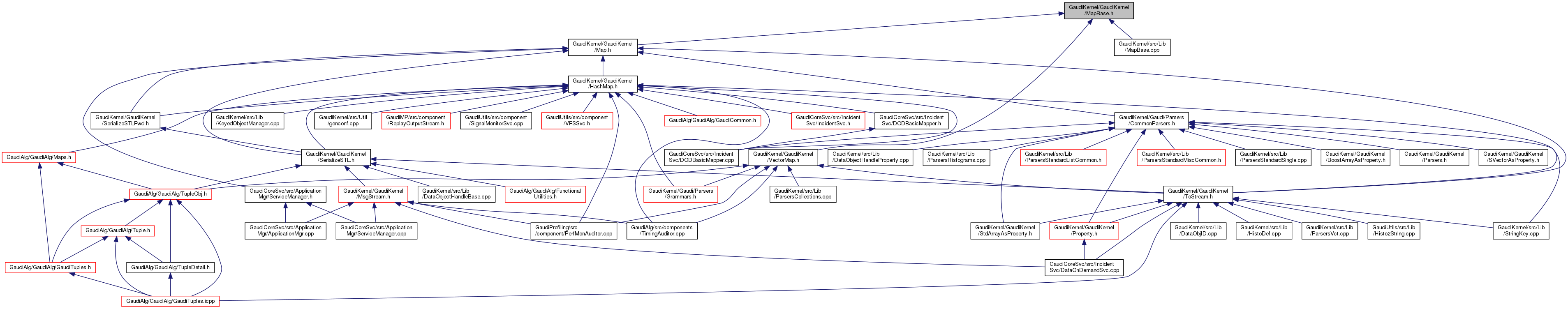
| class | Gaudi::Utils::MapBase |
| Helper base-class to allow the generic Python-decoration for all "map-like" classes in Gaudi. More... | |
Namespaces | |
| Gaudi | |
| Header file for std:chrono::duration-based Counters. | |
| Gaudi::Utils | |