![]() |
The Gaudi Framework
v33r2 (a6f0ec87)
|
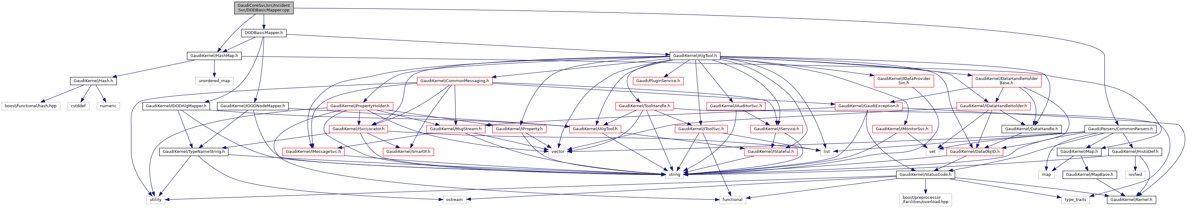
#include "GaudiKernel/HashMap.h"#include <Gaudi/Parsers/CommonParsers.h>#include "DODBasicMapper.h"
Go to the source code of this file.
Namespaces | |
| Gaudi | |
| Header file for std:chrono::duration-based Counters. | |
| Gaudi::Parsers | |
Functions | |
| template<typename K , typename V > | |
| StatusCode | Gaudi::Parsers::parse (GaudiUtils::HashMap< K, V > &result, const std::string &input) |
| Basic parser for the types of HashMap used in DODBasicMapper. More... | |