![]() |
The Gaudi Framework
v33r2 (a6f0ec87)
|
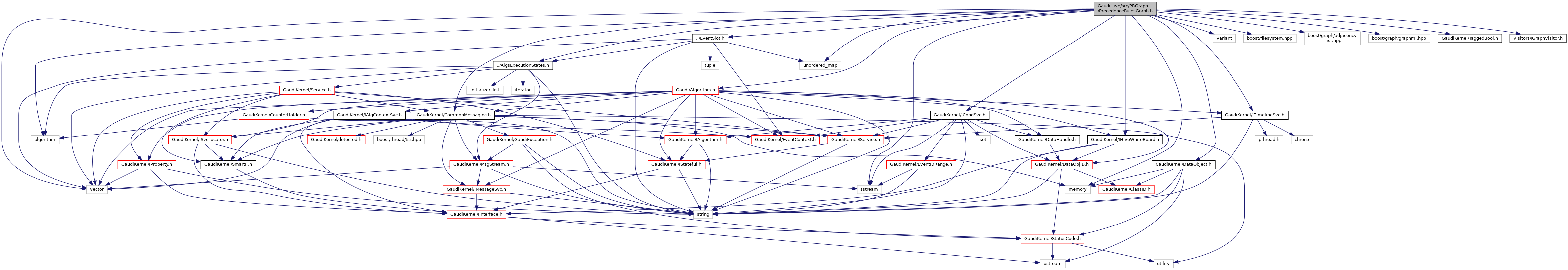
#include <algorithm>#include <memory>#include <sstream>#include <unordered_map>#include <variant>#include <vector>#include <boost/filesystem.hpp>#include <boost/graph/adjacency_list.hpp>#include <boost/graph/graphml.hpp>#include "../AlgsExecutionStates.h"#include "../EventSlot.h"#include "GaudiKernel/CommonMessaging.h"#include "GaudiKernel/DataObject.h"#include "GaudiKernel/ICondSvc.h"#include "GaudiKernel/IHiveWhiteBoard.h"#include "GaudiKernel/ITimelineSvc.h"#include "GaudiKernel/TaggedBool.h"#include "Visitors/IGraphVisitor.h"#include <Gaudi/Algorithm.h>

Go to the source code of this file.
Classes | |
| struct | precedence::AlgoTraceProps |
| struct | precedence::AlgoProps |
| struct | precedence::DecisionHubProps |
| struct | precedence::DataProps |
| struct | precedence::CondDataProps |
| struct | precedence::VertexName |
| struct | precedence::GroupMode |
| struct | precedence::GroupLogic |
| struct | precedence::GroupExit |
| struct | precedence::DecisionNegation |
| struct | precedence::AllPass |
| struct | precedence::CFDecision |
| struct | precedence::EntityState |
| struct | precedence::StartTime |
| struct | precedence::EndTime |
| struct | precedence::Duration |
| struct | precedence::Operations |
| struct | Cause |
| class | concurrency::ControlFlowNode |
| class | concurrency::DecisionNode |
| class | concurrency::AlgorithmNode |
| class | concurrency::DataNode |
| class | concurrency::ConditionNode |
| struct | concurrency::IPrecedenceRulesGraph |
| struct | concurrency::CompareNodes< T > |
| class | concurrency::PrecedenceRulesGraph |
Namespaces | |
| concurrency | |
| precedence | |
Typedefs | |
| using | concurrency::Concurrent = Gaudi::tagged_bool< class Concurrent_tag > |
| using | concurrency::PromptDecision = Gaudi::tagged_bool< class PromptDecision_tag > |
| using | concurrency::ModeOr = Gaudi::tagged_bool< class ModeOr_tag > |
| using | concurrency::AllPass = Gaudi::tagged_bool< class AllPass_tag > |
| using | concurrency::Inverted = Gaudi::tagged_bool< class Inverted_tag > |
| using | precedence::PrecTrace = boost::adjacency_list< boost::vecS, boost::vecS, boost::bidirectionalS, AlgoTraceProps > |
| using | precedence::AlgoTraceVertex = boost::graph_traits< PrecTrace >::vertex_descriptor |
| using | precedence::VariantVertexProps = std::variant< AlgoProps, DecisionHubProps, DataProps, CondDataProps > |
| using | precedence::PRGraph = boost::adjacency_list< boost::vecS, boost::vecS, boost::bidirectionalS, VariantVertexProps > |
| using | precedence::PRVertexDesc = boost::graph_traits< PRGraph >::vertex_descriptor |