![]() |
The Gaudi Framework
v33r2 (a6f0ec87)
|

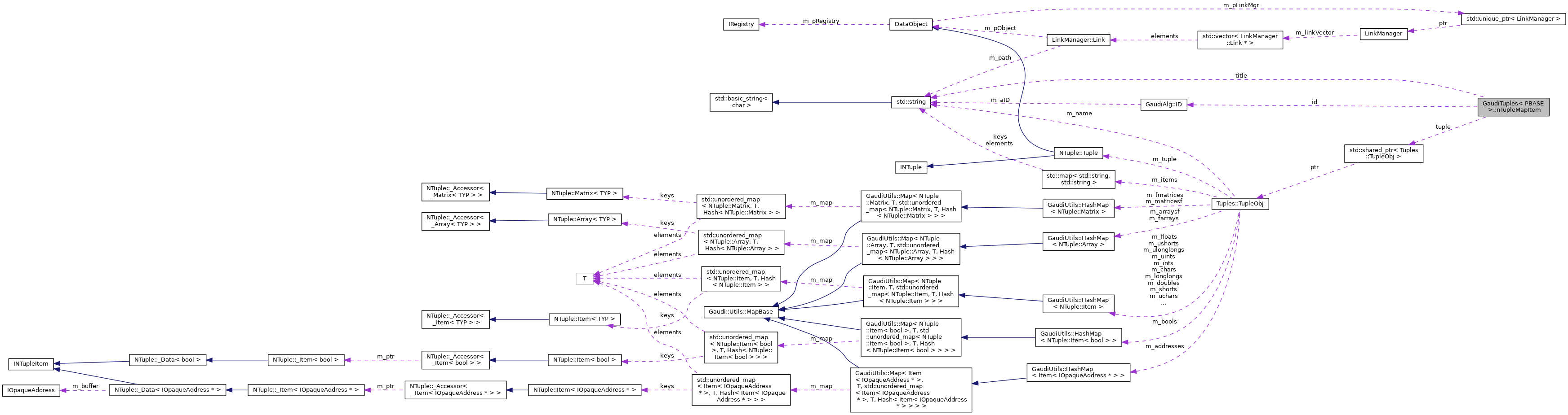
Public Attributes | |
| std::string | title |
| TupleID | id |
| std::shared_ptr< Tuples::TupleObj > | tuple |
Definition at line 356 of file GaudiTuples.h.
| TupleID GaudiTuples< PBASE >::nTupleMapItem::id |
Definition at line 358 of file GaudiTuples.h.
| std::string GaudiTuples< PBASE >::nTupleMapItem::title |
Definition at line 357 of file GaudiTuples.h.
| std::shared_ptr<Tuples::TupleObj> GaudiTuples< PBASE >::nTupleMapItem::tuple |
Definition at line 359 of file GaudiTuples.h.