![]() |
The Gaudi Framework
v33r2 (a6f0ec87)
|
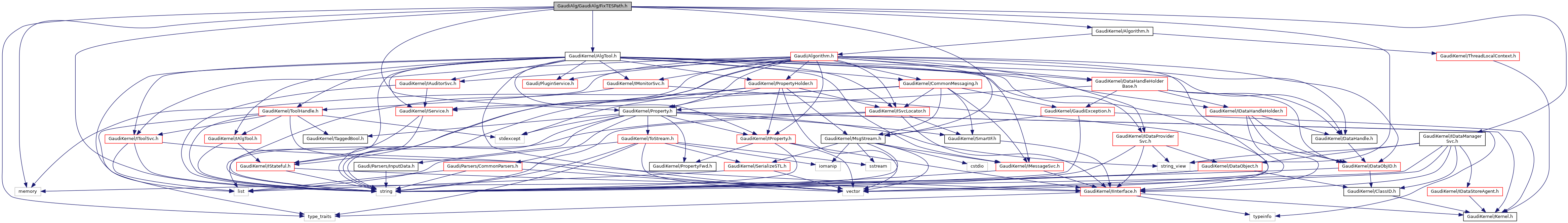
#include <memory>#include <string>#include <string_view>#include <type_traits>#include "GaudiKernel/AlgTool.h"#include "GaudiKernel/Algorithm.h"#include "GaudiKernel/IDataManagerSvc.h"#include "GaudiKernel/MsgStream.h"#include "GaudiKernel/Property.h"

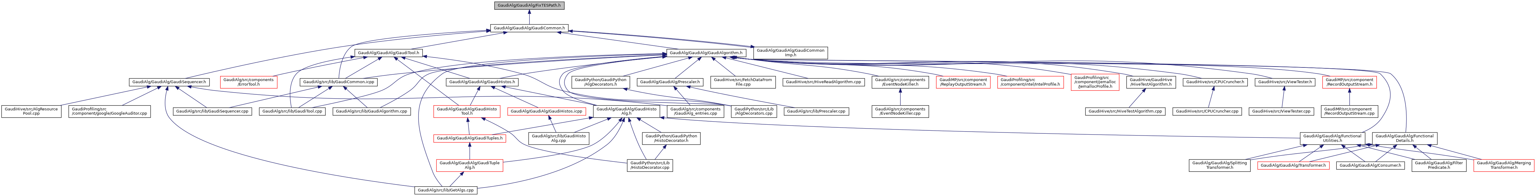
Go to the source code of this file.
Classes | |
| class | FixTESPath< BASE > |
Namespaces | |
| FixTESPathDetails | |
Functions | |
| std::unique_ptr< IDataHandleVisitor > | FixTESPathDetails::fixDataHandlePath (std::string_view rit, std::string rootName, MsgStream *dbg) |
| std::string | FixTESPathDetails::fullTESLocation (std::string_view location, std::string_view rit) |