The Gaudi Framework
v33r2 (a6f0ec87)
Classes
SmartRefBase.h File Reference
#include "
GaudiKernel/StreamBuffer.h
"
Include dependency graph for SmartRefBase.h:
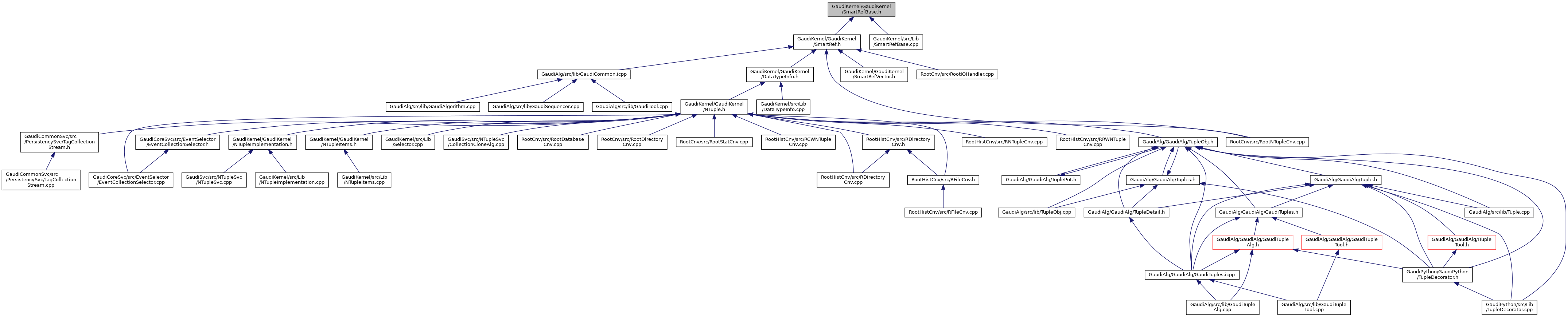
This graph shows which files directly or indirectly include this file:
Go to the source code of this file.
Classes
class
SmartRefBase
User example objects:
SmartRefBase
.
More...
GaudiKernel
GaudiKernel
SmartRefBase.h
Generated on Fri Jun 19 2020 17:02:35 for The Gaudi Framework by
1.8.15