![]() |
The Gaudi Framework
v36r0 (4abb4d13)
|


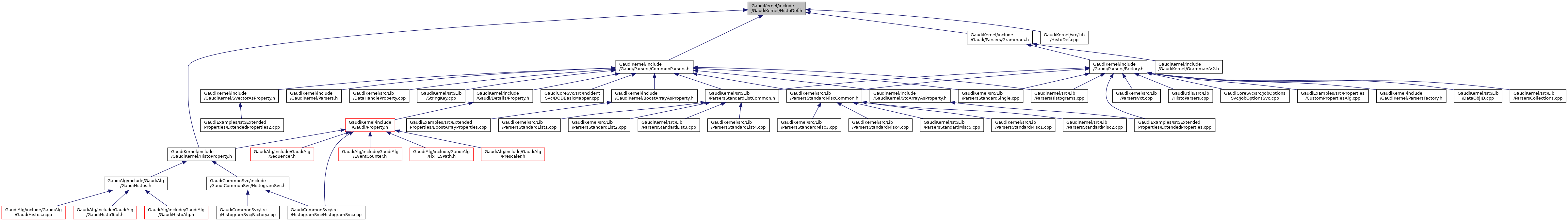
Go to the source code of this file.
Classes | |
| class | Gaudi::Histo1DDef |
Namespaces | |
| AIDA | |
| GaudiKernel. | |
| Gaudi | |
| Header file for std:chrono::duration-based Counters. | |
| Gaudi::Histos | |
Functions | |
| GAUDI_API AIDA::IHistogram1D * | Gaudi::Histos::book (IHistogramSvc *svc, const std::string &path, const Gaudi::Histo1DDef &hist) |
| helper function to book 1D-histogram More... | |
| GAUDI_API AIDA::IHistogram1D * | Gaudi::Histos::book (IHistogramSvc *svc, const std::string &dir, const std::string &id, const Gaudi::Histo1DDef &hist) |
| helper function to book 1D-histogram More... | |
| GAUDI_API AIDA::IHistogram1D * | Gaudi::Histos::book (IHistogramSvc *svc, const std::string &dir, const int id, const Gaudi::Histo1DDef &hist) |
| helper function to book 1D-histogram More... | |