The Gaudi Framework  v36r0 (4abb4d13)
EventLoopMgr Class Reference

Class definition of EventLoopMgr. More...

#include </builds/gaudi/Gaudi/GaudiCoreSvc/src/ApplicationMgr/EventLoopMgr.h>

Inheritance diagram for EventLoopMgr:
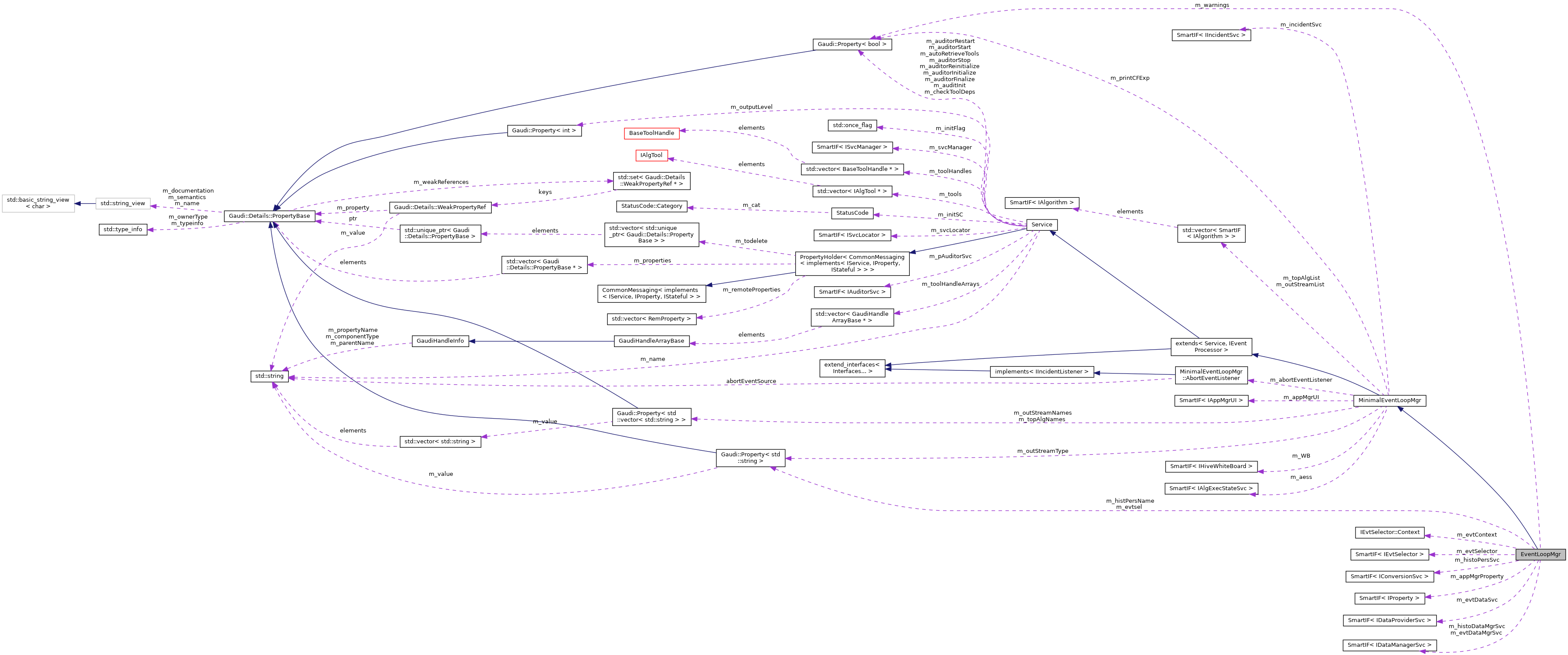
Collaboration diagram for EventLoopMgr:

Public Member Functions

 ~EventLoopMgr () override
 Standard Destructor. More...
 
StatusCode getEventRoot (IOpaqueAddress *&refpAddr)
 Create event address using event selector. More...
 
StatusCode initialize () override
 implementation of IService::initialize More...
 
StatusCode reinitialize () override
 implementation of IService::reinitialize More...
 
StatusCode stop () override
 implementation of IService::stop More...
 
StatusCode finalize () override
 implementation of IService::finalize More...
 
StatusCode nextEvent (int maxevt) override
 implementation of IEventProcessor::nextEvent More...
 
StatusCode executeEvent (EventContext &&ctx) override
 implementation of IEventProcessor::executeEvent(EventContext&&) More...
 
 MinimalEventLoopMgr (const std::string &nam, ISvcLocator *svcLoc)
 Standard Constructor. More...
 
 MinimalEventLoopMgr (const MinimalEventLoopMgr &)=delete
 No copy allowed. More...
 
- Public Member Functions inherited from MinimalEventLoopMgr
 MinimalEventLoopMgr (const std::string &nam, ISvcLocator *svcLoc)
 Standard Constructor. More...
 
 MinimalEventLoopMgr (const MinimalEventLoopMgr &)=delete
 No copy allowed. More...
 
MinimalEventLoopMgroperator= (const MinimalEventLoopMgr &)=delete
 No copy allowed. More...
 
StatusCode initialize () override
 implementation of IService::initialize More...
 
StatusCode start () override
 implementation of IService::start More...
 
StatusCode stop () override
 implementation of IService::stop More...
 
StatusCode finalize () override
 implementation of IService::finalize More...
 
StatusCode reinitialize () override
 implementation of IService::reinitialize More...
 
StatusCode restart () override
 implementation of IService::restart More...
 
EventContext createEventContext () override
 implementation of IEventProcessor::createEventContext() More...
 
StatusCode nextEvent (int maxevt) override
 implementation of IEventProcessor::nextEvent More...
 
StatusCode executeEvent (EventContext &&ctx) override
 implementation of IEventProcessor::executeEvent(EventContext&&) More...
 
StatusCode executeRun (int maxevt) override
 implementation of IEventProcessor::executeRun( ) More...
 
StatusCode stopRun () override
 implementation of IEventProcessor::stopRun( ) More...
 
void topAlgHandler (Gaudi::Details::PropertyBase &p)
 Top algorithm List handler. More...
 
StatusCode decodeTopAlgs ()
 decodeTopAlgNameList & topAlgNameListHandler More...
 
void outStreamHandler (Gaudi::Details::PropertyBase &p)
 Output stream List handler. More...
 
StatusCode decodeOutStreams ()
 decodeOutStreamNameList & outStreamNameListHandler More...
 
- Public Member Functions inherited from extends< Service, IEventProcessor >
void * i_cast (const InterfaceID &tid) const override
 Implementation of IInterface::i_cast. More...
 
StatusCode queryInterface (const InterfaceID &ti, void **pp) override
 Implementation of IInterface::queryInterface. More...
 
std::vector< std::stringgetInterfaceNames () const override
 Implementation of IInterface::getInterfaceNames. More...
 
- Public Member Functions inherited from Service
const std::stringname () const override
 Retrieve name of the service
More...
 
StatusCode configure () override
 
StatusCode initialize () override
 
StatusCode start () override
 
StatusCode stop () override
 
StatusCode finalize () override
 
StatusCode terminate () override
 
Gaudi::StateMachine::State FSMState () const override
 
Gaudi::StateMachine::State targetFSMState () const override
 
StatusCode reinitialize () override
 
StatusCode restart () override
 
StatusCode sysInitialize () override
 Initialize Service
More...
 
StatusCode sysStart () override
 Initialize Service
More...
 
StatusCode sysStop () override
 Initialize Service
More...
 
StatusCode sysFinalize () override
 Finalize Service
More...
 
StatusCode sysReinitialize () override
 Re-initialize the Service. More...
 
StatusCode sysRestart () override
 Re-initialize the Service. More...
 
 Service (std::string name, ISvcLocator *svcloc)
 Standard Constructor
More...
 
SmartIF< ISvcLocator > & serviceLocator () const override
 Retrieve pointer to service locator
More...
 
StatusCode setProperties ()
 
template<class T >
StatusCode service (const std::string &name, const T *&psvc, bool createIf=true) const
 Access a service by name, creating it if it doesn't already exist. More...
 
template<class T >
StatusCode service (const std::string &name, T *&psvc, bool createIf=true) const
 
template<typename IFace = IService>
SmartIF< IFace > service (const std::string &name, bool createIf=true) const
 
template<class T >
StatusCode service (const std::string &svcType, const std::string &svcName, T *&psvc) const
 Access a service by name and type, creating it if it doesn't already exist. More...
 
template<class T >
Gaudi::Details::PropertyBasedeclareProperty (const std::string &name, ToolHandle< T > &hndl, const std::string &doc="none")
 
template<class T >
StatusCode declareTool (ToolHandle< T > &handle, bool createIf=true)
 
template<class T >
StatusCode declareTool (ToolHandle< T > &handle, std::string toolTypeAndName, bool createIf=true)
 Declare used tool. More...
 
template<class T >
Gaudi::Details::PropertyBasedeclareProperty (const std::string &name, ToolHandleArray< T > &hndlArr, const std::string &doc="none")
 
template<class T >
void addToolsArray (ToolHandleArray< T > &hndlArr)
 
const std::vector< IAlgTool * > & tools () const
 
SmartIF< IAuditorSvc > & auditorSvc () const
 The standard auditor service.May not be invoked before sysInitialize() has been invoked. More...
 
- Public Member Functions inherited from PropertyHolder< CommonMessaging< implements< IService, IProperty, IStateful > > >
 PropertyHolder ()=default
 
Gaudi::Details::PropertyBasedeclareProperty (Gaudi::Details::PropertyBase &prop)
 Declare a property. More...
 
Gaudi::Details::PropertyBasedeclareProperty (const std::string &name, TYPE &value, const std::string &doc="none")
 Helper to wrap a regular data member and use it as a regular property. More...
 
Gaudi::Details::PropertyBasedeclareProperty (const std::string &name, Gaudi::Property< TYPE, VERIFIER, HANDLERS > &prop, const std::string &doc="none")
 Declare a PropertyBase instance setting name and documentation. More...
 
Gaudi::Details::PropertyBasedeclareRemoteProperty (const std::string &name, IProperty *rsvc, const std::string &rname="")
 Declare a remote property. More...
 
StatusCode setProperty (const std::string &name, const Gaudi::Details::PropertyBase &p) override
 set the property from another property with a different name More...
 
StatusCode setProperty (const std::string &s) override
 set the property from the formatted string More...
 
StatusCode setProperty (const Gaudi::Details::PropertyBase &p)
 Set the property from a property. More...
 
virtual StatusCode setProperty (const std::string &name, const Gaudi::Details::PropertyBase &p)=0
 Set the property from a property with a different name. More...
 
virtual StatusCode setProperty (const std::string &s)=0
 Set the property by string. More...
 
StatusCode setProperty (const std::string &name, const char *v)
 Special case for string literals. More...
 
StatusCode setProperty (const std::string &name, const std::string &v)
 Special case for std::string. More...
 
StatusCode setProperty (const std::string &name, const TYPE &value)
 set the property form the value More...
 
StatusCode setPropertyRepr (const std::string &n, const std::string &r) override
 set the property from name and value string representation More...
 
StatusCode getProperty (Gaudi::Details::PropertyBase *p) const override
 get the property More...
 
const Gaudi::Details::PropertyBasegetProperty (std::string_view name) const override
 get the property by name More...
 
StatusCode getProperty (std::string_view n, std::string &v) const override
 convert the property to the string More...
 
const std::vector< Gaudi::Details::PropertyBase * > & getProperties () const override
 get all properties More...
 
bool hasProperty (std::string_view name) const override
 Return true if we have a property with the given name. More...
 
Gaudi::Details::PropertyBaseproperty (std::string_view name) const
 \fixme property and bindPropertiesTo should be protected More...
 
void bindPropertiesTo (Gaudi::Interfaces::IOptionsSvc &optsSvc)
 
 PropertyHolder (const PropertyHolder &)=delete
 
PropertyHolderoperator= (const PropertyHolder &)=delete
 
- Public Member Functions inherited from CommonMessaging< implements< IService, IProperty, IStateful > >
MSG::Level msgLevel () const
 get the cached level (originally extracted from the embedded MsgStream) More...
 
bool msgLevel (MSG::Level lvl) const
 get the output level from the embedded MsgStream More...
 

Protected Attributes

Gaudi::Property< std::stringm_histPersName {this, "HistogramPersistency", {}, "name of the Hist Pers type"}
 
Gaudi::Property< std::stringm_evtsel {this, "EvtSel", {}, "event selector"}
 
Gaudi::Property< bool > m_warnings {this, "Warnings", true, "set to false to suppress warning messages"}
 
SmartIF< IDataManagerSvcm_evtDataMgrSvc = nullptr
 Reference to the Event Data Service's IDataManagerSvc interface. More...
 
SmartIF< IDataProviderSvcm_evtDataSvc = nullptr
 Reference to the Event Data Service's IDataProviderSvc interface. More...
 
SmartIF< IEvtSelectorm_evtSelector = nullptr
 Reference to the Event Selector. More...
 
IEvtSelector::Contextm_evtContext = nullptr
 Event Iterator. More...
 
SmartIF< IDataManagerSvcm_histoDataMgrSvc = nullptr
 Reference to the Histogram Data Service. More...
 
SmartIF< IConversionSvcm_histoPersSvc = nullptr
 Reference to the Histogram Persistency Service. More...
 
SmartIF< IPropertym_appMgrProperty = nullptr
 Property interface of ApplicationMgr. More...
 
bool m_endEventFired = true
 Flag to avoid to fire the EnvEvent incident twice in a row (and also not before the first event) More...
 
- Protected Attributes inherited from MinimalEventLoopMgr
Gaudi::Property< std::vector< std::string > > m_topAlgNames
 
Gaudi::Property< std::vector< std::string > > m_outStreamNames
 
Gaudi::Property< std::stringm_outStreamType
 
Gaudi::Property< bool > m_printCFExp
 
SmartIF< IAppMgrUIm_appMgrUI
 Reference to the IAppMgrUI interface of the application manager. More...
 
SmartIF< IIncidentSvcm_incidentSvc
 Reference to the incident service. More...
 
SmartIF< IAlgExecStateSvcm_aess
 List of top level algorithms. More...
 
ListAlg m_topAlgList
 
ListAlg m_outStreamList
 List of output streams. More...
 
State m_state = OFFLINE
 State of the object. More...
 
bool m_scheduledStop = false
 Scheduled stop of event processing. More...
 
AbortEventListener m_abortEventListener
 Instance of the incident listener waiting for AbortEvent. More...
 
SmartIF< IHiveWhiteBoardm_WB
 < Event data service (whiteboard) More...
 
size_t m_nevt {0}
 
- Protected Attributes inherited from Service
Gaudi::StateMachine::State m_state = Gaudi::StateMachine::OFFLINE
 Service state
More...
 
Gaudi::StateMachine::State m_targetState = Gaudi::StateMachine::OFFLINE
 Service state
More...
 
Gaudi::Property< int > m_outputLevel {this, "OutputLevel", MSG::NIL, "output level"}
 flag indicating whether ToolHandle tools have been added to m_tools More...
 
Gaudi::Property< bool > m_auditInit {this, "AuditServices", false, "[[deprecated]] unused"}
 
Gaudi::Property< bool > m_auditorInitialize {this, "AuditInitialize", false, "trigger auditor on initialize()"}
 
Gaudi::Property< bool > m_auditorStart {this, "AuditStart", false, "trigger auditor on start()"}
 
Gaudi::Property< bool > m_auditorStop {this, "AuditStop", false, "trigger auditor on stop()"}
 
Gaudi::Property< bool > m_auditorFinalize {this, "AuditFinalize", false, "trigger auditor on finalize()"}
 
Gaudi::Property< bool > m_auditorReinitialize {this, "AuditReinitialize", false, "trigger auditor on reinitialize()"}
 
Gaudi::Property< bool > m_auditorRestart {this, "AuditRestart", false, "trigger auditor on restart()"}
 
Gaudi::Property< bool > m_autoRetrieveTools {this, "AutoRetrieveTools", true, "retrieve all AlgTools during initialize"}
 
Gaudi::Property< bool > m_checkToolDeps
 
SmartIF< IAuditorSvcm_pAuditorSvc
 Auditor Service
More...
 

Additional Inherited Members

- Public Types inherited from MinimalEventLoopMgr
typedef std::vector< SmartIF< IAlgorithm > > ListAlg
 
- Public Types inherited from extends< Service, IEventProcessor >
using base_class = extends
 Typedef to this class. More...
 
using extend_interfaces_base = extend_interfaces< Interfaces... >
 Typedef to the base of this class. More...
 
- Public Types inherited from Service
using Factory = Gaudi::PluginService::Factory< IService *(const std::string &, ISvcLocator *)>
 
- Public Types inherited from PropertyHolder< CommonMessaging< implements< IService, IProperty, IStateful > > >
using PropertyHolderImpl = PropertyHolder< CommonMessaging< implements< IService, IProperty, IStateful > > >
 Typedef used to refer to this class from derived classes, as in. More...
 
- Public Types inherited from CommonMessaging< implements< IService, IProperty, IStateful > >
using base_class = CommonMessaging
 
- Public Types inherited from extend_interfaces< Interfaces... >
using ext_iids = typename Gaudi::interface_list_cat< typename Interfaces::ext_iids... >::type
 take union of the ext_iids of all Interfaces... More...
 
- Protected Types inherited from MinimalEventLoopMgr
enum  State { OFFLINE, CONFIGURED, FINALIZED, INITIALIZED }
 
- Protected Member Functions inherited from Service
std::vector< IAlgTool * > & tools ()
 
 ~Service () override
 Standard Destructor
More...
 
int outputLevel () const
 get the Service's output level More...
 
- Protected Member Functions inherited from CommonMessaging< implements< IService, IProperty, IStateful > >
MSG::Level setUpMessaging () const
 Set up local caches. More...
 
MSG::Level resetMessaging ()
 Reinitialize internal states. More...
 
void updateMsgStreamOutputLevel (int level)
 Update the output level of the cached MsgStream. More...
 

Detailed Description

Class definition of EventLoopMgr.

This is the default processing manager of the application manager. This object handles the minimal requirements needed by the application manager. It also handles the default user configuration setup for standard event processing.

  • handling of the incidents when starting event processing
  • handling of the event loop

History:

 +---------+----------------------------------------------+---------+
 |    Date |                 Comment                      | Who     |
 +---------+----------------------------------------------+---------+
 |13/12/00 | Initial version                              | M.Frank |
 +---------+----------------------------------------------+---------+
 
Author
Markus Frank
Version
1.0

Definition at line 44 of file EventLoopMgr.h.

Constructor & Destructor Documentation

◆ ~EventLoopMgr()

EventLoopMgr::~EventLoopMgr ( )
override

Standard Destructor.

Definition at line 31 of file EventLoopMgr.cpp.

31 { delete m_evtContext; }

Member Function Documentation

◆ executeEvent()

StatusCode EventLoopMgr::executeEvent ( EventContext &&  ctx)
override

implementation of IEventProcessor::executeEvent(EventContext&&)

Definition at line 245 of file EventLoopMgr.cpp.

245  {
246 
247  // DP Monitoring
248 
249  // Fire BeginEvent "Incident"
250  m_incidentSvc->fireIncident( Incident( name(), IncidentType::BeginEvent ) );
251  // An incident may schedule a stop, in which case is better to exit before the actual execution.
252  if ( m_scheduledStop ) {
253  always() << "Terminating event processing loop due to a stop scheduled by an incident listener" << endmsg;
254  return StatusCode::SUCCESS;
255  }
256 
257  // Execute Algorithms
258  m_incidentSvc->fireIncident( Incident( name(), IncidentType::BeginProcessing ) );
260  m_incidentSvc->fireIncident( Incident( name(), IncidentType::EndProcessing ) );
261 
262  // Check if there was an error processing current event
263  if ( UNLIKELY( !sc.isSuccess() ) ) { error() << "Terminating event processing loop due to errors" << endmsg; }
264  return sc;
265 }

◆ finalize()

StatusCode EventLoopMgr::finalize ( )
override

implementation of IService::finalize

Definition at line 184 of file EventLoopMgr.cpp.

184  {
185  // Finalize base class
187  if ( !sc.isSuccess() ) {
188  error() << "Error finalizing base class" << endmsg;
189  return sc;
190  }
191 
192  // Save Histograms Now
193  if ( m_histoPersSvc ) {
194  std::vector<DataObject*> objects;
195  sc = m_histoDataMgrSvc->traverseTree( [&objects]( IRegistry* reg, int ) {
196  DataObject* obj = reg->object();
197  if ( !obj || obj->clID() == CLID_StatisticsFile ) return false;
198  objects.push_back( obj );
199  return true;
200  } );
201  if ( sc.isSuccess() ) {
202  // skip /stat entry!
203  sc = std::accumulate( begin( objects ), end( objects ), sc, [&]( StatusCode isc, auto& i ) {
204  IOpaqueAddress* pAddr = nullptr;
205  StatusCode iret = m_histoPersSvc->createRep( i, pAddr );
206  if ( iret.isFailure() ) return iret;
207  i->registry()->setAddress( pAddr );
208  return isc;
209  } );
210  sc = std::accumulate( begin( objects ), end( objects ), sc, [&]( StatusCode isc, auto& i ) {
211  IRegistry* reg = i->registry();
212  StatusCode iret = m_histoPersSvc->fillRepRefs( reg->address(), i );
213  return iret.isFailure() ? iret : isc;
214  } );
215  if ( sc.isSuccess() ) {
216  info() << "Histograms converted successfully according to request." << endmsg;
217  } else {
218  error() << "Error while saving Histograms." << endmsg;
219  }
220  } else {
221  error() << "Error while traversing Histogram data store" << endmsg;
222  }
223  }
224 
225  // Release event selector context
226  if ( m_evtSelector && m_evtContext ) {
227  m_evtSelector->releaseContext( m_evtContext ).ignore();
228  m_evtContext = nullptr;
229  }
230 
231  // Release all interfaces...
232  m_histoDataMgrSvc = nullptr;
233  m_histoPersSvc = nullptr;
234 
235  m_evtSelector = nullptr;
236  m_evtDataSvc = nullptr;
237  m_evtDataMgrSvc = nullptr;
238 
239  return StatusCode::SUCCESS;
240 }

◆ getEventRoot()

StatusCode EventLoopMgr::getEventRoot ( IOpaqueAddress *&  refpAddr)

Create event address using event selector.

Definition at line 361 of file EventLoopMgr.cpp.

361  {
362  refpAddr = nullptr;
363  StatusCode sc = m_evtSelector->next( *m_evtContext );
364  if ( !sc.isSuccess() ) return sc;
365  // Create root address and assign address to data service
366  sc = m_evtSelector->createAddress( *m_evtContext, refpAddr );
367  if ( !sc.isSuccess() ) {
368  sc = m_evtSelector->next( *m_evtContext );
369  if ( sc.isSuccess() ) {
370  sc = m_evtSelector->createAddress( *m_evtContext, refpAddr );
371  if ( !sc.isSuccess() ) warning() << "Error creating IOpaqueAddress." << endmsg;
372  }
373  }
374  return sc;
375 }

◆ initialize()

StatusCode EventLoopMgr::initialize ( )
override

implementation of IService::initialize

Definition at line 36 of file EventLoopMgr.cpp.

36  {
37  // Initialize the base class
39  if ( !sc.isSuccess() ) {
40  DEBMSG << "Error Initializing base class MinimalEventLoopMgr." << endmsg;
41  return sc;
42  }
43 
44  // Setup access to event data services
45  m_evtDataMgrSvc = serviceLocator()->service( "EventDataSvc" );
46  if ( !m_evtDataMgrSvc ) {
47  fatal() << "Error retrieving EventDataSvc interface IDataManagerSvc." << endmsg;
48  return StatusCode::FAILURE;
49  }
50  m_evtDataSvc = serviceLocator()->service( "EventDataSvc" );
51  if ( !m_evtDataSvc ) {
52  fatal() << "Error retrieving EventDataSvc interface IDataProviderSvc." << endmsg;
53  return StatusCode::FAILURE;
54  }
55 
56  // Obtain the IProperty of the ApplicationMgr
58  if ( !m_appMgrProperty ) {
59  fatal() << "IProperty interface not found in ApplicationMgr." << endmsg;
60  return StatusCode::FAILURE;
61  }
62 
63  // We do not expect a Event Selector necessarily being declared
64  setProperty( m_appMgrProperty->getProperty( "EvtSel" ) ).ignore();
65 
66  if ( m_evtsel != "NONE" || m_evtsel.empty() ) {
67  m_evtSelector = serviceLocator()->service( "EventSelector" );
68  if ( m_evtSelector ) {
69  // Setup Event Selector
70  sc = m_evtSelector->createContext( m_evtContext );
71  if ( !sc.isSuccess() ) {
72  fatal() << "Can not create the event selector Context." << endmsg;
73  return sc;
74  }
75  } else {
76  fatal() << "EventSelector not found." << endmsg;
77  return sc;
78  }
79  } else {
80  m_evtSelector = nullptr;
81  m_evtContext = nullptr;
82  if ( m_warnings ) {
83  warning() << "Unable to locate service \"EventSelector\" " << endmsg;
84  warning() << "No events will be processed from external input." << endmsg;
85  }
86  }
87 
88  // Setup access to histogramming services
89  m_histoDataMgrSvc = serviceLocator()->service( "HistogramDataSvc" );
90  if ( !m_histoDataMgrSvc ) {
91  fatal() << "Error retrieving HistogramDataSvc." << endmsg;
92  return sc;
93  }
94  // Setup histogram persistency
95  m_histoPersSvc = serviceLocator()->service( "HistogramPersistencySvc" );
96  if ( !m_histoPersSvc ) {
97  warning() << "Histograms cannot not be saved - though required." << endmsg;
98  return sc;
99  }
100 
101  return StatusCode::SUCCESS;
102 }

◆ MinimalEventLoopMgr() [1/2]

MinimalEventLoopMgr::MinimalEventLoopMgr
delete

No copy allowed.

◆ MinimalEventLoopMgr() [2/2]

MinimalEventLoopMgr::MinimalEventLoopMgr

Standard Constructor.

Definition at line 88 of file MinimalEventLoopMgr.cpp.

39  : base_class( nam, svcLoc ), m_appMgrUI( svcLoc ) {}

◆ nextEvent()

StatusCode EventLoopMgr::nextEvent ( int  maxevt)
override

implementation of IEventProcessor::nextEvent

Definition at line 272 of file EventLoopMgr.cpp.

272  {
273 
274  // DP Monitoring
275  // Calculate runtime
277  typedef Clock::time_point time_point;
278 
279  const float oneOver1024 = 1.f / 1024.f;
280 
281  DataObject* pObject = nullptr;
283 
284  // loop over events if the maxevt (received as input) if different from -1.
285  // if evtmax is -1 it means infinite loop
286  time_point start_time = Clock::now();
287  for ( int nevt = 0; maxevt == -1 || nevt < maxevt; ++nevt ) {
288 
289  if ( 1 == nevt ) // reset after first evt
290  start_time = Clock::now();
291 
292  auto ctx = createEventContext();
293 
294  // always() << "Event Number = " << total_nevt
295  // << " WSS (MB) = " << System::mappedMemory(System::MemoryUnit::kByte)*oneOver1024
296  // << " Time (s) = " << secsFromStart(start_time) << endmsg;
297 
298  // Check if there is a scheduled stop issued by some algorithm/service
299  if ( m_scheduledStop ) {
300  m_scheduledStop = false;
301  always() << "Terminating event processing loop due to scheduled stop" << endmsg;
302  break;
303  }
304  // Clear the event store, if used in the event loop
305  if ( 0 != ctx.evt() ) {
306 
307  if ( !m_endEventFired ) {
308  // Fire EndEvent "Incident" (it is considered part of the clearing of the TS)
309  m_incidentSvc->fireIncident( Incident( name(), IncidentType::EndEvent ) );
310  m_endEventFired = true;
311  }
312  sc = m_evtDataMgrSvc->clearStore();
313  if ( !sc.isSuccess() ) { DEBMSG << "Clear of Event data store failed" << endmsg; }
314  }
315 
316  // Setup event in the event store
317  if ( m_evtContext ) {
318  IOpaqueAddress* addr = nullptr;
319  // Only if there is a EventSelector
320  sc = getEventRoot( addr );
321  if ( !sc.isSuccess() ) {
322  info() << "No more events in event selection " << endmsg;
323  break;
324  }
325  // Set root clears the event data store first
326  sc = m_evtDataMgrSvc->setRoot( "/Event", addr );
327  if ( !sc.isSuccess() ) {
328  warning() << "Error declaring event root address." << endmsg;
329  continue;
330  }
331  sc = m_evtDataSvc->retrieveObject( "/Event", pObject );
332  if ( !sc.isSuccess() ) {
333  warning() << "Unable to retrieve Event root object" << endmsg;
334  break;
335  }
336  } else {
337  sc = m_evtDataMgrSvc->setRoot( "/Event", new DataObject() );
338  if ( !sc.isSuccess() ) { warning() << "Error declaring event root DataObject" << endmsg; }
339  }
340  // Execute event for all required algorithms
341  sc = executeEvent( std::move( ctx ) );
342  m_endEventFired = false;
343  if ( !sc.isSuccess() ) {
344  error() << "Terminating event processing loop due to errors" << endmsg;
346  return sc;
347  }
348  }
349 
350  if ( UNLIKELY( outputLevel() <= MSG::DEBUG ) )
351  debug() << "---> Loop Finished - "
352  << " WSS " << System::mappedMemory( System::MemoryUnit::kByte ) * oneOver1024
353  << " | total time (skipping 1st evt) "
354  << std::chrono::duration_cast<std::chrono::nanoseconds>( Clock::now() - start_time ).count() << " ns"
355  << endmsg;
356 
357  return StatusCode::SUCCESS;
358 }

◆ reinitialize()

StatusCode EventLoopMgr::reinitialize ( )
override

implementation of IService::reinitialize

Definition at line 106 of file EventLoopMgr.cpp.

106  {
107 
108  // Initialize the base class
110  if ( !sc.isSuccess() ) {
111  DEBMSG << "Error Initializing base class MinimalEventLoopMgr." << endmsg;
112  return sc;
113  }
114 
115  // Check to see whether a new Event Selector has been specified
116  if ( sc = setProperty( m_appMgrProperty->getProperty( "EvtSel" ) ); !sc ) return sc;
117  if ( m_evtsel != "NONE" || m_evtsel.length() == 0 ) {
118  auto theSvc = serviceLocator()->service<IService>( "EventSelector" );
119  auto theEvtSel = theSvc.as<IEvtSelector>();
120  if ( theEvtSel && ( theEvtSel.get() != m_evtSelector.get() ) ) {
121  // Setup Event Selector
122  if ( m_evtSelector.get() && m_evtContext ) {
123  // Need to release context before switching to new event selector
124  if ( sc = m_evtSelector->releaseContext( m_evtContext ); !sc ) return sc;
125  m_evtContext = nullptr;
126  }
127  m_evtSelector = theEvtSel;
128  if ( theSvc->FSMState() == Gaudi::StateMachine::INITIALIZED ) {
129  sc = theSvc->reinitialize();
130  if ( !sc.isSuccess() ) {
131  error() << "Failure Reinitializing EventSelector " << theSvc->name() << endmsg;
132  return sc;
133  }
134  } else {
135  sc = theSvc->sysInitialize();
136  if ( !sc.isSuccess() ) {
137  error() << "Failure Initializing EventSelector " << theSvc->name() << endmsg;
138  return sc;
139  }
140  }
141  sc = m_evtSelector->createContext( m_evtContext );
142  if ( !sc.isSuccess() ) {
143  error() << "Can not create Context " << theSvc->name() << endmsg;
144  return sc;
145  }
146  info() << "EventSelector service changed to " << theSvc->name() << endmsg;
147  } else if ( m_evtSelector ) {
148  if ( m_evtContext ) {
149  if ( sc = m_evtSelector->releaseContext( m_evtContext ); !sc ) return sc;
150  m_evtContext = nullptr;
151  }
152  sc = m_evtSelector->createContext( m_evtContext );
153  if ( !sc.isSuccess() ) {
154  error() << "Can not create Context " << theSvc->name() << endmsg;
155  return sc;
156  }
157  }
158  } else if ( m_evtSelector && m_evtContext ) {
159  sc = m_evtSelector->releaseContext( m_evtContext );
160  m_evtSelector = nullptr;
161  m_evtContext = nullptr;
162  }
163  return sc;
164 }

◆ stop()

StatusCode EventLoopMgr::stop ( )
override

implementation of IService::stop

Definition at line 169 of file EventLoopMgr.cpp.

169  {
170  if ( !m_endEventFired ) {
171  // Fire pending EndEvent incident
172  m_incidentSvc->fireIncident( Incident( name(), IncidentType::EndEvent ) );
173  m_endEventFired = true;
174  }
175  return m_evtDataMgrSvc
176  ->clearStore() //
177  .andThen( [this]() { return MinimalEventLoopMgr::stop(); } ) //
178  .orElse( [this]() { DEBMSG << "Clear of Event data store failed" << endmsg; } );
179 }

Member Data Documentation

◆ m_appMgrProperty

SmartIF<IProperty> EventLoopMgr::m_appMgrProperty = nullptr
protected

Property interface of ApplicationMgr.

Definition at line 66 of file EventLoopMgr.h.

◆ m_endEventFired

bool EventLoopMgr::m_endEventFired = true
protected

Flag to avoid to fire the EnvEvent incident twice in a row (and also not before the first event)

Definition at line 69 of file EventLoopMgr.h.

◆ m_evtContext

IEvtSelector::Context* EventLoopMgr::m_evtContext = nullptr
protected

Event Iterator.

Definition at line 60 of file EventLoopMgr.h.

◆ m_evtDataMgrSvc

SmartIF<IDataManagerSvc> EventLoopMgr::m_evtDataMgrSvc = nullptr
protected

Reference to the Event Data Service's IDataManagerSvc interface.

Definition at line 54 of file EventLoopMgr.h.

◆ m_evtDataSvc

SmartIF<IDataProviderSvc> EventLoopMgr::m_evtDataSvc = nullptr
protected

Reference to the Event Data Service's IDataProviderSvc interface.

Definition at line 56 of file EventLoopMgr.h.

◆ m_evtsel

Gaudi::Property<std::string> EventLoopMgr::m_evtsel {this, "EvtSel", {}, "event selector"}
protected

Definition at line 50 of file EventLoopMgr.h.

◆ m_evtSelector

SmartIF<IEvtSelector> EventLoopMgr::m_evtSelector = nullptr
protected

Reference to the Event Selector.

Definition at line 58 of file EventLoopMgr.h.

◆ m_histoDataMgrSvc

SmartIF<IDataManagerSvc> EventLoopMgr::m_histoDataMgrSvc = nullptr
protected

Reference to the Histogram Data Service.

Definition at line 62 of file EventLoopMgr.h.

◆ m_histoPersSvc

SmartIF<IConversionSvc> EventLoopMgr::m_histoPersSvc = nullptr
protected

Reference to the Histogram Persistency Service.

Definition at line 64 of file EventLoopMgr.h.

◆ m_histPersName

Gaudi::Property<std::string> EventLoopMgr::m_histPersName {this, "HistogramPersistency", {}, "name of the Hist Pers type"}
protected

Definition at line 49 of file EventLoopMgr.h.

◆ m_warnings

Gaudi::Property<bool> EventLoopMgr::m_warnings {this, "Warnings", true, "set to false to suppress warning messages"}
protected

Definition at line 51 of file EventLoopMgr.h.


The documentation for this class was generated from the following files:
MSG::DEBUG
@ DEBUG
Definition: IMessageSvc.h:25
IService
Definition: IService.h:28
EventLoopMgr::m_endEventFired
bool m_endEventFired
Flag to avoid to fire the EnvEvent incident twice in a row (and also not before the first event)
Definition: EventLoopMgr.h:69
MinimalEventLoopMgr::createEventContext
EventContext createEventContext() override
implementation of IEventProcessor::createEventContext()
Definition: MinimalEventLoopMgr.cpp:292
EventLoopMgr::m_histoDataMgrSvc
SmartIF< IDataManagerSvc > m_histoDataMgrSvc
Reference to the Histogram Data Service.
Definition: EventLoopMgr.h:62
GaudiPython.Bindings.DataObject
DataObject
Definition: Bindings.py:69
EventLoopMgr::m_evtsel
Gaudi::Property< std::string > m_evtsel
Definition: EventLoopMgr.h:50
EventLoopMgr::m_evtDataSvc
SmartIF< IDataProviderSvc > m_evtDataSvc
Reference to the Event Data Service's IDataProviderSvc interface.
Definition: EventLoopMgr.h:56
std::move
T move(T... args)
StatusCode::isSuccess
bool isSuccess() const
Definition: StatusCode.h:355
IOpaqueAddress
Definition: IOpaqueAddress.h:33
std::vector< DataObject * >
PropertyHolder< CommonMessaging< implements< IService, IProperty, IStateful > > >::setProperty
StatusCode setProperty(const Gaudi::Details::PropertyBase &p)
Set the property from a property.
Definition: IProperty.h:39
IEvtSelector
Definition: IEvtSelector.h:28
EventLoopMgr::m_warnings
Gaudi::Property< bool > m_warnings
Definition: EventLoopMgr.h:51
EventLoopMgr::m_evtSelector
SmartIF< IEvtSelector > m_evtSelector
Reference to the Event Selector.
Definition: EventLoopMgr.h:58
EventLoopMgr::m_appMgrProperty
SmartIF< IProperty > m_appMgrProperty
Property interface of ApplicationMgr.
Definition: EventLoopMgr.h:66
IRegistry
Definition: IRegistry.h:32
extends< Service, IEventProcessor >::base_class
extends base_class
Typedef to this class.
Definition: extends.h:24
MinimalEventLoopMgr::finalize
StatusCode finalize() override
implementation of IService::finalize
Definition: MinimalEventLoopMgr.cpp:246
std::chrono::high_resolution_clock
std::vector::push_back
T push_back(T... args)
EventLoopMgr::m_evtDataMgrSvc
SmartIF< IDataManagerSvc > m_evtDataMgrSvc
Reference to the Event Data Service's IDataManagerSvc interface.
Definition: EventLoopMgr.h:54
GaudiPython.Pythonizations.ctx
ctx
Definition: Pythonizations.py:566
Service::name
const std::string & name() const override
Retrieve name of the service
Definition: Service.cpp:332
StatusCode
Definition: StatusCode.h:65
Gaudi::setAppReturnCode
StatusCode setAppReturnCode(SmartIF< IProperty > &appmgr, int value, bool force=false)
Set the application return code.
Definition: AppReturnCode.h:59
CLHEP::begin
double * begin(CLHEP::HepVector &v)
Definition: TupleAlg.cpp:45
MinimalEventLoopMgr::reinitialize
StatusCode reinitialize() override
implementation of IService::reinitialize
Definition: MinimalEventLoopMgr.cpp:195
MinimalEventLoopMgr::stop
StatusCode stop() override
implementation of IService::stop
Definition: MinimalEventLoopMgr.cpp:168
std::accumulate
T accumulate(T... args)
endmsg
MsgStream & endmsg(MsgStream &s)
MsgStream Modifier: endmsg. Calls the output method of the MsgStream.
Definition: MsgStream.h:202
Gaudi::ReturnCode::AlgorithmFailure
constexpr int AlgorithmFailure
Definition: AppReturnCode.h:34
EventLoopMgr::m_histoPersSvc
SmartIF< IConversionSvc > m_histoPersSvc
Reference to the Histogram Persistency Service.
Definition: EventLoopMgr.h:64
EventLoopMgr::m_evtContext
IEvtSelector::Context * m_evtContext
Event Iterator.
Definition: EventLoopMgr.h:60
StatusCode::ignore
const StatusCode & ignore() const
Allow discarding a StatusCode without warning.
Definition: StatusCode.h:156
IRegistry::address
virtual IOpaqueAddress * address() const =0
Retrieve opaque storage address.
StatusCode::isFailure
bool isFailure() const
Definition: StatusCode.h:142
MinimalEventLoopMgr::m_appMgrUI
SmartIF< IAppMgrUI > m_appMgrUI
Reference to the IAppMgrUI interface of the application manager.
Definition: MinimalEventLoopMgr.h:71
EventLoopMgr::executeEvent
StatusCode executeEvent(EventContext &&ctx) override
implementation of IEventProcessor::executeEvent(EventContext&&)
Definition: EventLoopMgr.cpp:245
StatusCode::SUCCESS
constexpr static const auto SUCCESS
Definition: StatusCode.h:100
SmartIF::get
TYPE * get() const
Get interface pointer.
Definition: SmartIF.h:86
MinimalEventLoopMgr::m_incidentSvc
SmartIF< IIncidentSvc > m_incidentSvc
Reference to the incident service.
Definition: MinimalEventLoopMgr.h:73
Gaudi::StateMachine::INITIALIZED
@ INITIALIZED
Definition: StateMachine.h:25
System::kByte
@ kByte
Definition: Memory.h:65
IRegistry::object
virtual DataObject * object() const =0
Retrieve object behind the link.
Service::outputLevel
int outputLevel() const
get the Service's output level
Definition: Service.h:211
DataObject
Definition: DataObject.h:40
DEBMSG
#define DEBMSG
Definition: EventLoopMgr.cpp:25
MinimalEventLoopMgr::executeEvent
StatusCode executeEvent(EventContext &&ctx) override
implementation of IEventProcessor::executeEvent(EventContext&&)
Definition: MinimalEventLoopMgr.cpp:331
System::mappedMemory
GAUDI_API long mappedMemory(MemoryUnit unit=kByte, InfoType fetch=Memory, long pid=-1)
Basic Process Information: priority boost.
Definition: Memory.cpp:197
EventLoopMgr::getEventRoot
StatusCode getEventRoot(IOpaqueAddress *&refpAddr)
Create event address using event selector.
Definition: EventLoopMgr.cpp:361
IOTest.end
end
Definition: IOTest.py:123
StatusCode::FAILURE
constexpr static const auto FAILURE
Definition: StatusCode.h:101
UNLIKELY
#define UNLIKELY(x)
Definition: Kernel.h:106
Incident
Definition: Incident.h:27
DataObject::clID
virtual const CLID & clID() const
Retrieve reference to class definition structure.
Definition: DataObject.cpp:66
MinimalEventLoopMgr::initialize
StatusCode initialize() override
implementation of IService::initialize
Definition: MinimalEventLoopMgr.cpp:44
MinimalEventLoopMgr::m_scheduledStop
bool m_scheduledStop
Scheduled stop of event processing.
Definition: MinimalEventLoopMgr.h:82
Service::serviceLocator
SmartIF< ISvcLocator > & serviceLocator() const override
Retrieve pointer to service locator
Definition: Service.cpp:335