![]() |
The Gaudi Framework
v36r0 (4abb4d13)
|
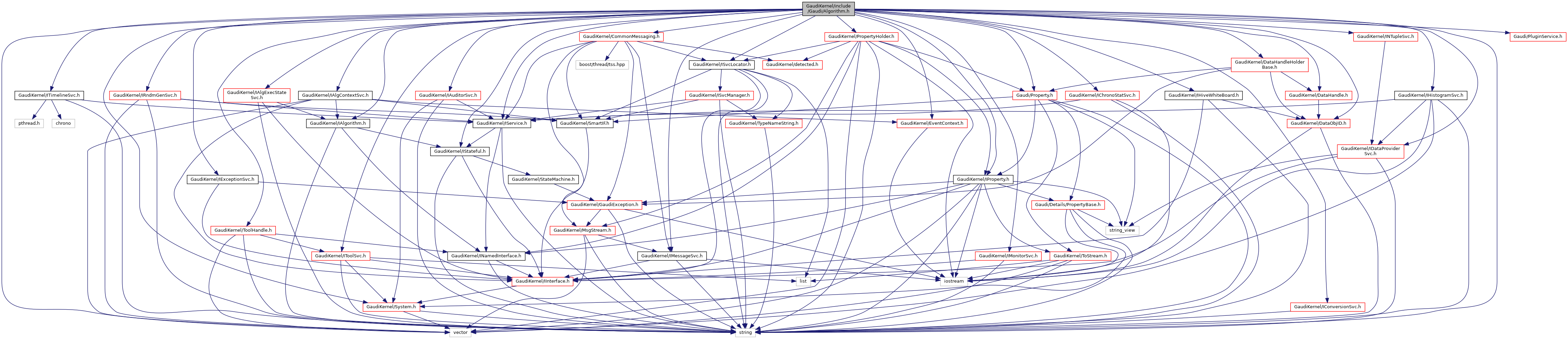
#include "GaudiKernel/IAlgorithm.h"#include "GaudiKernel/IMessageSvc.h"#include "GaudiKernel/IProperty.h"#include "GaudiKernel/IService.h"#include "GaudiKernel/IStateful.h"#include "GaudiKernel/ISvcLocator.h"#include "GaudiKernel/ITimelineSvc.h"#include <string>#include <vector>#include "GaudiKernel/CommonMessaging.h"#include "GaudiKernel/DataObjID.h"#include "GaudiKernel/IAlgContextSvc.h"#include "GaudiKernel/IAuditorSvc.h"#include "GaudiKernel/IChronoStatSvc.h"#include "GaudiKernel/IConversionSvc.h"#include "GaudiKernel/IDataProviderSvc.h"#include "GaudiKernel/IExceptionSvc.h"#include "GaudiKernel/IHistogramSvc.h"#include "GaudiKernel/IHiveWhiteBoard.h"#include "GaudiKernel/IMonitorSvc.h"#include "GaudiKernel/INTupleSvc.h"#include "GaudiKernel/IRndmGenSvc.h"#include "GaudiKernel/IToolSvc.h"#include "GaudiKernel/PropertyHolder.h"#include "GaudiKernel/System.h"#include "GaudiKernel/ToolHandle.h"#include <Gaudi/PluginService.h>#include <Gaudi/Property.h>#include "GaudiKernel/DataHandle.h"#include "GaudiKernel/DataHandleHolderBase.h"#include "GaudiKernel/EventContext.h"#include "GaudiKernel/IAlgExecStateSvc.h"

Go to the source code of this file.
Classes | |
| class | Gaudi::Algorithm |
| Base class from which all concrete algorithm classes should be derived. More... | |
Namespaces | |
| Gaudi | |
| Header file for std:chrono::duration-based Counters. | |
| Gaudi::Details | |
Macros | |
| #define | PACKAGE_VERSION "unknown" |
Functions | |
| bool | Gaudi::Details::getDefaultAuditorValue (ISvcLocator *loc) |
| #define PACKAGE_VERSION "unknown" |
Definition at line 59 of file Algorithm.h.