|  | 
| const std::string & | message () const override | 
|  | IMyTool interface.  More... 
 | 
|  | 
| void | doIt () const override | 
|  | 
| StatusCode | initialize () override | 
|  | Overriding initialize and finalize.  More... 
 | 
|  | 
| StatusCode | finalize () override | 
|  | 
|  | ~MyTool () override | 
|  | Standard destructor.  More... 
 | 
|  | 
| void * | i_cast (const InterfaceID &tid) const override | 
|  | Implementation of IInterface::i_cast.  More... 
 | 
|  | 
| StatusCode | queryInterface (const InterfaceID &ti, void **pp) override | 
|  | Implementation of IInterface::queryInterface.  More... 
 | 
|  | 
| std::vector< std::string > | getInterfaceNames () const override | 
|  | Implementation of IInterface::getInterfaceNames.  More... 
 | 
|  | 
| StatusCode | queryInterface (const InterfaceID &riid, void **ppvUnknown) override | 
|  | Query for a given interface.  More... 
 | 
|  | 
| const std::string & | name () const override | 
|  | Retrieve full identifying name of the concrete tool object.  More... 
 | 
|  | 
| const std::string & | type () const override | 
|  | Retrieve type (concrete class) of the sub-algtool.  More... 
 | 
|  | 
| const IInterface * | parent () const override | 
|  | Retrieve parent of the sub-algtool.  More... 
 | 
|  | 
| StatusCode | configure () override | 
|  | 
| StatusCode | initialize () override | 
|  | 
| StatusCode | start () override | 
|  | 
| StatusCode | stop () override | 
|  | 
| StatusCode | finalize () override | 
|  | 
| StatusCode | terminate () override | 
|  | 
| StatusCode | reinitialize () override | 
|  | 
| StatusCode | restart () override | 
|  | 
| Gaudi::StateMachine::State | FSMState () const override | 
|  | 
| Gaudi::StateMachine::State | targetFSMState () const override | 
|  | 
| StatusCode | sysInitialize () override | 
|  | Initialize AlgTool.  More... 
 | 
|  | 
| StatusCode | sysStart () override | 
|  | Start AlgTool.  More... 
 | 
|  | 
| StatusCode | sysStop () override | 
|  | Stop AlgTool.  More... 
 | 
|  | 
| StatusCode | sysFinalize () override | 
|  | Finalize AlgTool.  More... 
 | 
|  | 
| StatusCode | sysReinitialize () override | 
|  | Initialize AlgTool.  More... 
 | 
|  | 
| StatusCode | sysRestart () override | 
|  | Start AlgTool.  More... 
 | 
|  | 
|  | AlgTool (std::string type, std::string name, const IInterface *parent) | 
|  | Standard Constructor.  More... 
 | 
|  | 
| SmartIF< ISvcLocator > & | serviceLocator () const override | 
|  | Retrieve pointer to service locator.  More... 
 | 
|  | 
| ISvcLocator * | svcLoc () const | 
|  | shortcut for the method service locator  More... 
 | 
|  | 
| IDataProviderSvc * | evtSvc () const | 
|  | accessor to event service service  More... 
 | 
|  | 
| IToolSvc * | toolSvc () const | 
|  | The standard ToolSvc service, Return a pointer to the service if present.  More... 
 | 
|  | 
| StatusCode | setProperties () | 
|  | 
| template<class T > | 
| StatusCode | service (std::string_view name, T *&svc, bool createIf=true) const | 
|  | Access a service by name, creating it if it doesn't already exist.  More... 
 | 
|  | 
| template<class T > | 
| StatusCode | service (std::string_view type, std::string_view name, T *&svc) const | 
|  | Access a service by name, type creating it if it doesn't already exist.  More... 
 | 
|  | 
| SmartIF< IService > | service (std::string_view name, const bool createIf=true, const bool quiet=false) const | 
|  | Return a pointer to the service identified by name (or "type/name")  More... 
 | 
|  | 
| template<typename T > | 
| SmartIF< T > | service (std::string_view name, const bool createIf=true, const bool quiet=false) const | 
|  | 
| template<class T > | 
| Gaudi::Details::PropertyBase * | declareProperty (const std::string &name, ToolHandle< T > &hndl, const std::string &doc="none") | 
|  | 
| template<class T > | 
| StatusCode | declareTool (ToolHandle< T > &handle, bool createIf=true) | 
|  | 
| template<class T > | 
| StatusCode | declareTool (ToolHandle< T > &handle, std::string toolTypeAndName, bool createIf=true) | 
|  | 
| template<class T > | 
| Gaudi::Details::PropertyBase * | declareProperty (const std::string &name, ToolHandleArray< T > &hndlArr, const std::string &doc="none") | 
|  | 
| template<class T > | 
| void | addToolsArray (ToolHandleArray< T > &hndlArr) | 
|  | 
| void | acceptDHVisitor (IDataHandleVisitor *) const override | 
|  | 
| void | registerTool (IAlgTool *tool) const | 
|  | 
| void | deregisterTool (IAlgTool *tool) const | 
|  | 
| const std::vector< IAlgTool * > & | tools () const | 
|  | 
| IAuditorSvc * | auditorSvc () const | 
|  | Access the auditor service.  More... 
 | 
|  | 
| IMonitorSvc * | monitorSvc () const | 
|  | Access the monitor service.  More... 
 | 
|  | 
| template<class T > | 
| void | declareInfo (const std::string &name, const T &var, const std::string &desc) const | 
|  | Declare monitoring information.  More... 
 | 
|  | 
| void | declareInfo (const std::string &name, const std::string &format, const void *var, int size, const std::string &desc) const | 
|  | Declare monitoring information (special case)  More... 
 | 
|  | 
|  | ~AlgTool () override | 
|  | 
|  Public Member Functions inherited from DataHandleHolderBase< PropertyHolder< CommonMessaging< implements< IAlgTool, IDataHandleHolder, IProperty, IStateful > > > > | 
| std::vector< Gaudi::DataHandle * > | inputHandles () const override | 
|  | 
| std::vector< Gaudi::DataHandle * > | outputHandles () const override | 
|  | 
| virtual const DataObjIDColl & | extraInputDeps () const override | 
|  | 
| virtual const DataObjIDColl & | extraOutputDeps () const override | 
|  | 
| void | declare (Gaudi::DataHandle &handle) override | 
|  | 
| void | renounce (Gaudi::DataHandle &handle) override | 
|  | 
| bool | renounceInput (const DataObjID &id) override | 
|  | 
| const DataObjIDColl & | inputDataObjs () const override | 
|  | 
| const DataObjIDColl & | outputDataObjs () const override | 
|  | 
| void | addDependency (const DataObjID &id, const Gaudi::DataHandle::Mode &mode) override | 
|  | 
| void * | i_cast (const InterfaceID &tid) const override | 
|  | Implementation of IInterface::i_cast.  More... 
 | 
|  | 
| StatusCode | queryInterface (const InterfaceID &ti, void **pp) override | 
|  | Implementation of IInterface::queryInterface.  More... 
 | 
|  | 
| std::vector< std::string > | getInterfaceNames () const override | 
|  | Implementation of IInterface::getInterfaceNames.  More... 
 | 
|  | 
|  | PropertyHolder ()=default | 
|  | 
| Gaudi::Details::PropertyBase & | declareProperty (Gaudi::Details::PropertyBase &prop) | 
|  | Declare a property.  More... 
 | 
|  | 
| Gaudi::Details::PropertyBase * | declareProperty (const std::string &name, TYPE &value, const std::string &doc="none") | 
|  | Helper to wrap a regular data member and use it as a regular property.  More... 
 | 
|  | 
| Gaudi::Details::PropertyBase * | declareProperty (const std::string &name, Gaudi::Property< TYPE, VERIFIER, HANDLERS > &prop, const std::string &doc="none") | 
|  | Declare a PropertyBase instance setting name and documentation.  More... 
 | 
|  | 
| Gaudi::Details::PropertyBase * | declareRemoteProperty (const std::string &name, IProperty *rsvc, const std::string &rname="") | 
|  | Declare a remote property.  More... 
 | 
|  | 
| StatusCode | setProperty (const std::string &name, const Gaudi::Details::PropertyBase &p) override | 
|  | set the property from another property with a different name  More... 
 | 
|  | 
| StatusCode | setProperty (const std::string &s) override | 
|  | set the property from the formatted string  More... 
 | 
|  | 
| StatusCode | setProperty (const Gaudi::Details::PropertyBase &p) | 
|  | Set the property from a property.  More... 
 | 
|  | 
| virtual StatusCode | setProperty (const std::string &name, const Gaudi::Details::PropertyBase &p)=0 | 
|  | Set the property from a property with a different name.  More... 
 | 
|  | 
| virtual StatusCode | setProperty (const std::string &s)=0 | 
|  | Set the property by string.  More... 
 | 
|  | 
| StatusCode | setProperty (const std::string &name, const char *v) | 
|  | Special case for string literals.  More... 
 | 
|  | 
| StatusCode | setProperty (const std::string &name, const std::string &v) | 
|  | Special case for std::string.  More... 
 | 
|  | 
| StatusCode | setProperty (const std::string &name, const TYPE &value) | 
|  | set the property form the value  More... 
 | 
|  | 
| StatusCode | setPropertyRepr (const std::string &n, const std::string &r) override | 
|  | set the property from name and value string representation  More... 
 | 
|  | 
| StatusCode | getProperty (Gaudi::Details::PropertyBase *p) const override | 
|  | get the property  More... 
 | 
|  | 
| const Gaudi::Details::PropertyBase & | getProperty (std::string_view name) const override | 
|  | get the property by name  More... 
 | 
|  | 
| StatusCode | getProperty (std::string_view n, std::string &v) const override | 
|  | convert the property to the string  More... 
 | 
|  | 
| const std::vector< Gaudi::Details::PropertyBase * > & | getProperties () const override | 
|  | get all properties  More... 
 | 
|  | 
| bool | hasProperty (std::string_view name) const override | 
|  | Return true if we have a property with the given name.  More... 
 | 
|  | 
| Gaudi::Details::PropertyBase * | property (std::string_view name) const | 
|  | \fixme property and bindPropertiesTo should be protected  More... 
 | 
|  | 
| void | bindPropertiesTo (Gaudi::Interfaces::IOptionsSvc &optsSvc) | 
|  | 
|  | PropertyHolder (const PropertyHolder &)=delete | 
|  | 
| PropertyHolder & | operator= (const PropertyHolder &)=delete | 
|  | 
| MSG::Level | msgLevel () const | 
|  | get the cached level (originally extracted from the embedded MsgStream)  More... 
 | 
|  | 
| bool | msgLevel (MSG::Level lvl) const | 
|  | get the output level from the embedded MsgStream  More... 
 | 
|  | 
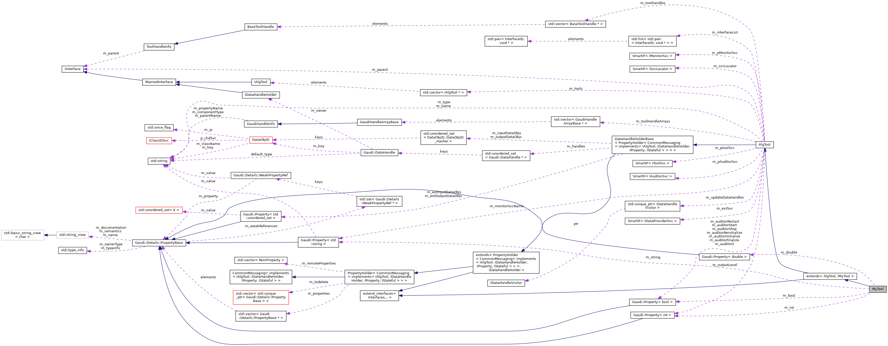
This is an interface class for a example tool
- Author
- Pere Mato 
- Date
- 14/10/2001 
Definition at line 24 of file MyTool.h.