|  | 
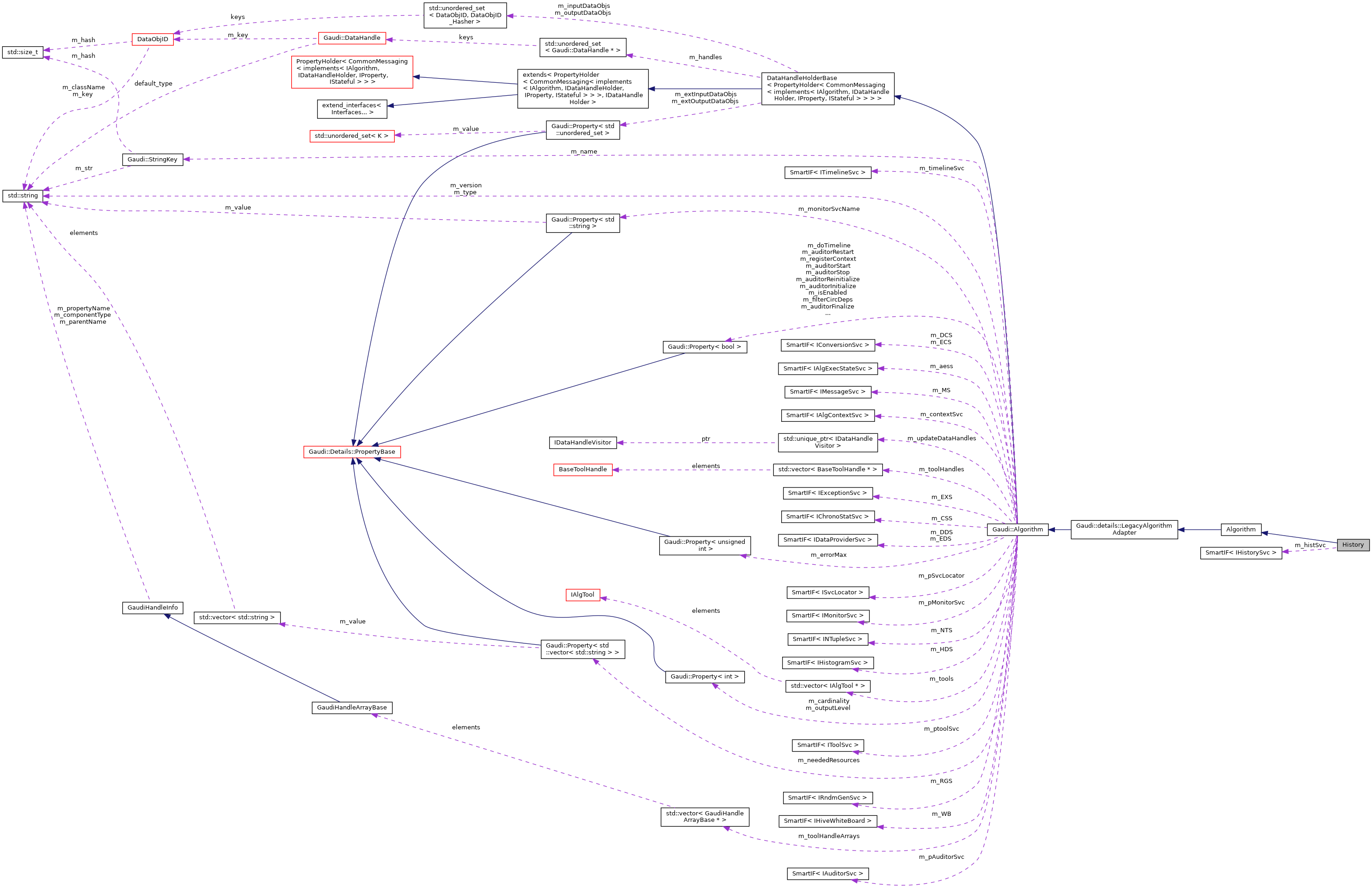
|  | History (const std::string &name, ISvcLocator *pSvcLocator) | 
|  | 
| StatusCode | initialize () override | 
|  | 
| StatusCode | execute () override | 
|  | 
|  | LegacyAlgorithmAdapter (std::string name, ISvcLocator *svcloc, std::string version=PACKAGE_VERSION) | 
|  | 
| const EventContext & | getContext () const | 
|  | 
| bool | isExecuted () const | 
|  | Has this algorithm been executed since the last reset?  More... 
 | 
|  | 
| void | setExecuted (bool state) const | 
|  | Set the executed flag to the specified state.  More... 
 | 
|  | 
| bool | filterPassed () const | 
|  | Did this algorithm pass or fail its filter criterion for the last event?  More... 
 | 
|  | 
| void | setFilterPassed (bool state) const | 
|  | Set the filter passed flag to the specified state.  More... 
 | 
|  | 
|  | Algorithm (std::string name, ISvcLocator *svcloc, std::string version=PACKAGE_VERSION) | 
|  | Constructor.  More... 
 | 
|  | 
| StatusCode | sysStart () override | 
|  | Reinitialization method invoked by the framework.  More... 
 | 
|  | 
| StatusCode | sysInitialize () override | 
|  | Initialization method invoked by the framework.  More... 
 | 
|  | 
| StatusCode | sysReinitialize () override | 
|  | Reinitialization method invoked by the framework.  More... 
 | 
|  | 
| StatusCode | sysRestart () override | 
|  | Restart method invoked by the framework.  More... 
 | 
|  | 
| StatusCode | sysExecute (const EventContext &ctx) override | 
|  | The actions to be performed by the algorithm on an event.  More... 
 | 
|  | 
| StatusCode | sysStop () override | 
|  | System stop.  More... 
 | 
|  | 
| StatusCode | sysFinalize () override | 
|  | System finalization.  More... 
 | 
|  | 
| const std::string & | name () const override | 
|  | The identifying name of the algorithm object.  More... 
 | 
|  | 
| const Gaudi::StringKey & | nameKey () const override | 
|  | 
| const std::string & | type () const override | 
|  | The type of the algorithm object.  More... 
 | 
|  | 
| void | setType (std::string type) override | 
|  | 
| const std::string & | version () const override | 
|  | 
| unsigned int | index () const override | 
|  | 
| StatusCode | configure () override | 
|  | Dummy implementation of IStateful::configure() method.  More... 
 | 
|  | 
| StatusCode | terminate () override | 
|  | Dummy implementation of IStateful::terminate() method.  More... 
 | 
|  | 
| StatusCode | initialize () override | 
|  | the default (empty) implementation of IStateful::initialize() method  More... 
 | 
|  | 
| StatusCode | start () override | 
|  | the default (empty) implementation of IStateful::start() method  More... 
 | 
|  | 
| StatusCode | stop () override | 
|  | the default (empty) implementation of IStateful::stop() method  More... 
 | 
|  | 
| StatusCode | finalize () override | 
|  | the default (empty) implementation of IStateful::finalize() method  More... 
 | 
|  | 
| StatusCode | reinitialize () override | 
|  | the default (empty) implementation of IStateful::reinitialize() method  More... 
 | 
|  | 
| StatusCode | restart () override | 
|  | the default (empty) implementation of IStateful::restart() method  More... 
 | 
|  | 
| Gaudi::StateMachine::State | FSMState () const override | 
|  | returns the current state of the algorithm  More... 
 | 
|  | 
| Gaudi::StateMachine::State | targetFSMState () const override | 
|  | returns the state the algorithm will be in after the ongoing transition  More... 
 | 
|  | 
| bool | isEnabled () const override | 
|  | Is this algorithm enabled or disabled?  More... 
 | 
|  | 
| bool | isSequence () const override | 
|  | Are we a Sequence?  More... 
 | 
|  | 
| unsigned int | errorCount () const | 
|  | Get the number of failures of the algorithm.  More... 
 | 
|  | 
| template<class T > | 
| StatusCode | service (std::string_view name, T *&psvc, bool createIf=true) const | 
|  | Access a service by name, creating it if it doesn't already exist.  More... 
 | 
|  | 
| template<class T > | 
| StatusCode | service (std::string_view svcType, std::string_view svcName, T *&psvc) const | 
|  | Access a service by name and type, creating it if it doesn't already exist.  More... 
 | 
|  | 
| SmartIF< IService > | service (std::string_view name, const bool createIf=true, const bool quiet=false) const | 
|  | Return a pointer to the service identified by name (or "type/name")  More... 
 | 
|  | 
| template<class T > | 
| SmartIF< T > | service (std::string_view name, bool createIf=true, bool quiet=false) const | 
|  | 
| SmartIF< IAuditorSvc > & | auditorSvc () const | 
|  | The standard auditor service.May not be invoked before sysInitialize() has been invoked.  More... 
 | 
|  | 
| SmartIF< IChronoStatSvc > & | chronoSvc () const | 
|  | The standard Chrono & Stat service, Return a pointer to the service if present.  More... 
 | 
|  | 
| SmartIF< IDataProviderSvc > & | detSvc () const | 
|  | The standard detector data service.  More... 
 | 
|  | 
| SmartIF< IConversionSvc > & | detCnvSvc () const | 
|  | The standard detector data persistency conversion service.  More... 
 | 
|  | 
| SmartIF< IDataProviderSvc > & | eventSvc () const | 
|  | The standard event data service.  More... 
 | 
|  | 
| SmartIF< IDataProviderSvc > & | evtSvc () const | 
|  | shortcut for method eventSvc  More... 
 | 
|  | 
| SmartIF< IConversionSvc > & | eventCnvSvc () const | 
|  | The standard event data persistency conversion service.  More... 
 | 
|  | 
| SmartIF< IHistogramSvc > & | histoSvc () const | 
|  | The standard histogram service.  More... 
 | 
|  | 
| SmartIF< INTupleSvc > & | ntupleSvc () const | 
|  | The standard N tuple service.  More... 
 | 
|  | 
| SmartIF< IRndmGenSvc > & | randSvc () const | 
|  | The standard RandomGen service, Return a pointer to the service if present.  More... 
 | 
|  | 
| SmartIF< IToolSvc > & | toolSvc () const | 
|  | The standard ToolSvc service, Return a pointer to the service if present.  More... 
 | 
|  | 
| SmartIF< IExceptionSvc > & | exceptionSvc () const | 
|  | Get the exception Service.  More... 
 | 
|  | 
| SmartIF< IAlgContextSvc > & | contextSvc () const | 
|  | get Algorithm Context Service  More... 
 | 
|  | 
| SmartIF< ITimelineSvc > & | timelineSvc () const | 
|  | 
| SmartIF< ISvcLocator > & | serviceLocator () const override | 
|  | The standard service locator.  More... 
 | 
|  | 
| SmartIF< ISvcLocator > & | svcLoc () const | 
|  | shortcut for method serviceLocator  More... 
 | 
|  | 
| SmartIF< IHiveWhiteBoard > & | whiteboard () const | 
|  | 
| SmartIF< IAlgExecStateSvc > & | algExecStateSvc () const | 
|  | 
| bool | registerContext () const | 
|  | register for Algorithm Context Service?  More... 
 | 
|  | 
| StatusCode | setProperties () | 
|  | 
| template<class T > | 
| Gaudi::Details::PropertyBase * | declareProperty (const std::string &name, ToolHandle< T > &hndl, const std::string &doc="none") | 
|  | 
| template<class T > | 
| Gaudi::Details::PropertyBase * | declareProperty (const std::string &name, ToolHandleArray< T > &hndlArr, const std::string &doc="none") | 
|  | 
| SmartIF< IMonitorSvc > & | monitorSvc () const | 
|  | Access the monitor service.  More... 
 | 
|  | 
| template<class T > | 
| void | declareInfo (const std::string &name, const T &var, const std::string &desc) const | 
|  | Declare monitoring information.  More... 
 | 
|  | 
| void | declareInfo (const std::string &name, const std::string &format, const void *var, int size, const std::string &desc) const | 
|  | Declare monitoring information (special case)  More... 
 | 
|  | 
| void | acceptDHVisitor (IDataHandleVisitor *) const override | 
|  | 
| void | registerTool (IAlgTool *tool) const | 
|  | 
| void | deregisterTool (IAlgTool *tool) const | 
|  | 
| template<class T > | 
| StatusCode | declareTool (ToolHandle< T > &handle, bool createIf=true) | 
|  | 
| template<class T > | 
| StatusCode | declareTool (ToolHandle< T > &handle, std::string toolTypeAndName, bool createIf=true) | 
|  | 
| template<class T > | 
| void | addToolsArray (ToolHandleArray< T > &hndlArr) | 
|  | 
| const std::vector< IAlgTool * > & | tools () const | 
|  | 
| bool | isBlocking () const | 
|  | 
| void | setBlocking (bool value) | 
|  | 
| unsigned int | cardinality () const override | 
|  | Return the cardinality.  More... 
 | 
|  | 
| const std::vector< std::string > & | neededResources () const override | 
|  | 
| AlgExecState & | execState (const EventContext &ctx) const override | 
|  | reference to AlgExecState of Alg  More... 
 | 
|  | 
| std::ostream & | toControlFlowExpression (std::ostream &os) const override | 
|  | Produce string represention of the control flow expression.  More... 
 | 
|  | 
|  Public Member Functions inherited from DataHandleHolderBase< PropertyHolder< CommonMessaging< implements< IAlgorithm, IDataHandleHolder, IProperty, IStateful > > > > | 
| std::vector< Gaudi::DataHandle * > | inputHandles () const override | 
|  | 
| std::vector< Gaudi::DataHandle * > | outputHandles () const override | 
|  | 
| virtual const DataObjIDColl & | extraInputDeps () const override | 
|  | 
| virtual const DataObjIDColl & | extraOutputDeps () const override | 
|  | 
| void | declare (Gaudi::DataHandle &handle) override | 
|  | 
| void | renounce (Gaudi::DataHandle &handle) override | 
|  | 
| bool | renounceInput (const DataObjID &id) override | 
|  | 
| const DataObjIDColl & | inputDataObjs () const override | 
|  | 
| const DataObjIDColl & | outputDataObjs () const override | 
|  | 
| void | addDependency (const DataObjID &id, const Gaudi::DataHandle::Mode &mode) override | 
|  | 
| void * | i_cast (const InterfaceID &tid) const override | 
|  | Implementation of IInterface::i_cast.  More... 
 | 
|  | 
| StatusCode | queryInterface (const InterfaceID &ti, void **pp) override | 
|  | Implementation of IInterface::queryInterface.  More... 
 | 
|  | 
| std::vector< std::string > | getInterfaceNames () const override | 
|  | Implementation of IInterface::getInterfaceNames.  More... 
 | 
|  | 
|  | PropertyHolder ()=default | 
|  | 
| Gaudi::Details::PropertyBase & | declareProperty (Gaudi::Details::PropertyBase &prop) | 
|  | Declare a property.  More... 
 | 
|  | 
| Gaudi::Details::PropertyBase * | declareProperty (const std::string &name, TYPE &value, const std::string &doc="none") | 
|  | Helper to wrap a regular data member and use it as a regular property.  More... 
 | 
|  | 
| Gaudi::Details::PropertyBase * | declareProperty (const std::string &name, Gaudi::Property< TYPE, VERIFIER, HANDLERS > &prop, const std::string &doc="none") | 
|  | Declare a PropertyBase instance setting name and documentation.  More... 
 | 
|  | 
| Gaudi::Details::PropertyBase * | declareRemoteProperty (const std::string &name, IProperty *rsvc, const std::string &rname="") | 
|  | Declare a remote property.  More... 
 | 
|  | 
| StatusCode | setProperty (const std::string &name, const Gaudi::Details::PropertyBase &p) override | 
|  | set the property from another property with a different name  More... 
 | 
|  | 
| StatusCode | setProperty (const std::string &s) override | 
|  | set the property from the formatted string  More... 
 | 
|  | 
| StatusCode | setProperty (const Gaudi::Details::PropertyBase &p) | 
|  | Set the property from a property.  More... 
 | 
|  | 
| virtual StatusCode | setProperty (const std::string &name, const Gaudi::Details::PropertyBase &p)=0 | 
|  | Set the property from a property with a different name.  More... 
 | 
|  | 
| virtual StatusCode | setProperty (const std::string &s)=0 | 
|  | Set the property by string.  More... 
 | 
|  | 
| StatusCode | setProperty (const std::string &name, const char *v) | 
|  | Special case for string literals.  More... 
 | 
|  | 
| StatusCode | setProperty (const std::string &name, const std::string &v) | 
|  | Special case for std::string.  More... 
 | 
|  | 
| StatusCode | setProperty (const std::string &name, const TYPE &value) | 
|  | set the property form the value  More... 
 | 
|  | 
| StatusCode | setPropertyRepr (const std::string &n, const std::string &r) override | 
|  | set the property from name and value string representation  More... 
 | 
|  | 
| StatusCode | getProperty (Gaudi::Details::PropertyBase *p) const override | 
|  | get the property  More... 
 | 
|  | 
| const Gaudi::Details::PropertyBase & | getProperty (std::string_view name) const override | 
|  | get the property by name  More... 
 | 
|  | 
| StatusCode | getProperty (std::string_view n, std::string &v) const override | 
|  | convert the property to the string  More... 
 | 
|  | 
| const std::vector< Gaudi::Details::PropertyBase * > & | getProperties () const override | 
|  | get all properties  More... 
 | 
|  | 
| bool | hasProperty (std::string_view name) const override | 
|  | Return true if we have a property with the given name.  More... 
 | 
|  | 
| Gaudi::Details::PropertyBase * | property (std::string_view name) const | 
|  | \fixme property and bindPropertiesTo should be protected  More... 
 | 
|  | 
| void | bindPropertiesTo (Gaudi::Interfaces::IOptionsSvc &optsSvc) | 
|  | 
|  | PropertyHolder (const PropertyHolder &)=delete | 
|  | 
| PropertyHolder & | operator= (const PropertyHolder &)=delete | 
|  | 
| MSG::Level | msgLevel () const | 
|  | get the cached level (originally extracted from the embedded MsgStream)  More... 
 | 
|  | 
| bool | msgLevel (MSG::Level lvl) const | 
|  | get the output level from the embedded MsgStream  More... 
 | 
|  |